21世纪经济报道记者杜巧梅 北京报道
昔日“4S店之王”庞大集团长达12年的A股之路,终于走到了尽头。
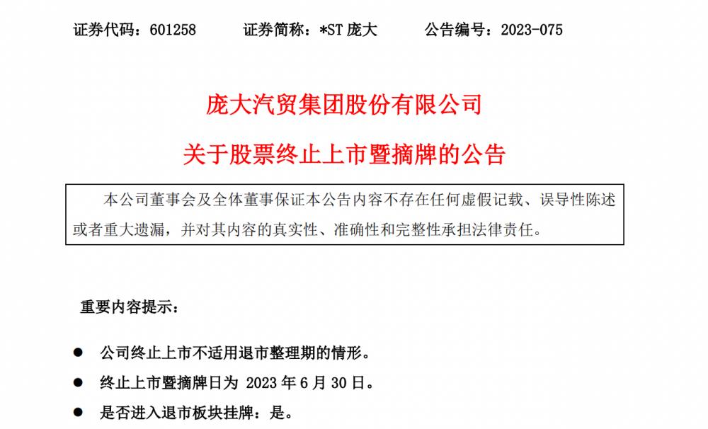
6月30日,上海证劵交易所(下称“上交所”)对庞大汽贸集团股份有限公司(下称“*ST庞大”或“庞大集团”)股票予以摘牌,公司股票终止上市。
上交所下发的《关于庞大汽贸集团股份有限公司股票终止上市的决定》显示:2023 年 4 月 21 日至 5 月 24 日,庞大集团连续 20 个交易日的每日股票收盘价均低于人民币 1 元。上述情形属于《上海证券交易所股票上市规则(2023 年 2 月修订)》第 9.2.1 条第一款(上市公司连续20个交易日的每日股票收盘价均低于人民币1元,上交所将决定终止公司股票上市)规定,经上交所上市审核委员会审议,上交所决定终止庞大汽贸股票上市。

值得注意的是,早在今年4月21日,*ST庞大收报0.99元/股,首次低于1元。4月22日,庞大集团发布《关于股票可能被终止上市的风险提示公告》,表示其存在退市风险。
受恐慌情绪影响,投资者纷纷“出逃”,庞大集团连续收获多个跌停板,股价徘徊在1元以下。
为稳定股价,4月25日,庞大集团披露了《关于以集中竞价交易方式回购公司股份的公告》,拟在 6 个月内通过集中竞价方式回购资金不低于人民币 2.5亿元的股票。该消息推动公司股价在当天大幅拉升。
不过,股票回购计划并未改变庞大集团退市的走向。
4月29日,公司披露2022年报,因为公司经营活动现金流量净额持续为负,大额应收款项未收回、破产重整到期债务等事项,会计师认为公司存在持续经营能力的重大不确定性。中审华会计师事务所(特殊普通合伙)对公司出具了无法表示意见的审计报告。
随后,庞大集团被上交所实施退市风险警示和其他风险警示,再次“披星戴帽”,股票简称变为“*ST庞大”。
5月11日,庞大集团发布澄清公告,称“公司尚不具备实施回购的条件”“关于国企已入场的相关报道不属实”。当天,庞大集团再次一字板跌停并开启了股价继续下行的通道,直至6月21日,上交所对*ST庞大做出终止上市的决定。
而从曾经坐拥1400多家4S门店的国内最大汽车经销商集团、“A股汽车经销商第一股”,到资不抵债、“0.1 元”退市,12年来,庞大集团如同一面镜子,折射出中国汽车产业的巨大变革,也折射出汽车流通行业的兴衰更替。
激进扩张,危机深埋
庞大集团的隐患,早在登陆A股之初就已埋下。
2010年,庞大汽贸以538亿元的营业额摘得汽车经销商百强榜单榜首。2011年4月28日,庞大集团在上海证券交易所正式挂牌上市,成为国内第一家通过IPO实现登陆A股的汽车经销商集团。
上市之后,庞大开始了极为激进的扩张之路。庞大集团2011年半年报显示,在近一年的时间内,庞大集团新增410家汽车经营网点。
在激进的扩张之下,2017年,庞大集团新车销售48.17万辆,营业收入高达704.85亿元。这样一份成绩单让庞大集团在“2018中国企业500强榜单”中位列第240位,这也让庞大集团连续14年跻身中国企业500强榜单。
然而,庞大集团站上巅峰的2017年也成为庞大集团由盛转衰的转折点。2017年4月,因信息披露违规而被证监会立案调查,是庞大集团陷入危机的导火线。
庞大集团在2017年5月2日发布公告称,如公司因前述立案调查事项被中国证监会最终认定存在重大违法行为,公司股票存在可能被实施退市风险警示及暂停上市的风险。
2018年5月16日,庞大集团发布关于收到中国证券监督管理委员会《行政处罚事先告知书》的公告。
公告称,公司实控人庞庆华、公司涉嫌未如实披露权益变动情况,未按规定披露关联交易,未披露自身涉嫌犯罪被司法机关调查等违法事实。中国证监会拟决定对庞大集团给予警告,并处60万元罚款;对庞庆华给予警告,并处以90万元罚款;对相关当事人武成、刘中英给予警告并处罚款。至此,庞大集团因信批违规被证监会处罚一事告一段落。
不过,证监会对庞大集团的此番调查,对资产负债率高企的庞大集团来说,无疑是一次沉重的打击。投资者和金融机构开始对庞大集团丧失信任,产生信任危机。庞大开始陷入融资难和资金链紧张的困境。
在2017年报和2018半年报中,庞大集团均提到了该事件所带来的影响。庞大集团在2017年年报显示,2017年1-12月公司实现营业收入704.85亿元,同比增长6.78%,归属于上市公司股东的净利润2.12亿元,同比下降44.45%。
庞大集团称,2017年是公司发展史上所处经营环境最艰难的一年,被中国证监会调查事件给公司的经营带来了前所未有的负面影响,特别是融资困难、资金紧张制约了公司的正常经营。
“庞大在上市之后大规模扩张,实际上给运营带来了很大压力。”此前,有熟悉庞大的汽车经销商向21世纪经济报道记者表示,快速扩张的手段加重了庞大的资金负担,庞大在销售端所获取的利润,大部分投入于重资产购地建店,这也导致资金链流通的问题愈发严重。
据悉,2017年数家银行共从庞大抽贷60亿,而2018年截至到10月底已经抽贷160亿,合计抽贷约220亿。
面对资金链的流通问题,尽管从2018年开始,庞大采取了卖店卖地、引入投资等手段来稳定恐慌情绪,但多米诺骨牌已经倒下,2019年5月,庞大破产重整案被法院正式受理。
在业内看来,作为国内汽车经销商的标杆,庞大集团虽陷入困境,但曾经的龙头地位仍然赋予了其一定的“拯救价值”。
经过近半年的时间,2019年12月10日,庞大集团发布公告称,河北省唐山市中级人民法院批准了《庞大集团重整计划》,这也标志着庞大集团暂时度过危机,进入新的发展阶段。
根据重整计划,重整投资人深商集团、国*运民**力及元维资产组成的联合体,将提供7亿元用于支付重整费用、清偿债务及补充公司流动资金,并引入中国民生银行股份有限公司为庞大集团提供不超过10亿元的共益债务融资,用于补充公司流动资金。同时,承诺从2020到2022年的三年,庞大集团的净利润合计达到35亿元。
不过,重整完成后的庞大集团,其经营情况并未得到实质性好转。
在2020年、2021年两年里,庞大集团频繁依靠出售子公司实现利润反弹。财报显示,2020-2022年,庞大集团净利润分别为5.80亿元、8.98亿元、-14亿元。
这也意味着,庞大集团并未完成重整投资人的承诺,庞大集团重整失败。
退市之后,前途未卜
如果说激进扩张引发的资金链危机和经营困境,是导致庞大集团一蹶不振的主要原因,那么,破产重整的失败,则是将庞大集团推向退市的推手。
根据庞大集团此前披露的《重整计划》中,重整投资人曾承诺,庞大集团在2020-2022年,归属于母公司所有者的净利润合计要达到 35 亿元。若未达到前述标准,由重整投资人在2022年会计年度审计报告公布后三个月内,向庞大集团以现金方式予以补足。
而财报显示,2020-2022年,庞大集团归属于母公司所有者的净利润合计仅有0.78亿元。
对于业绩补偿义务,庞大集团方面表示已与大股东进行了沟通,对方也在积极回应,但业绩承诺的时间是在年度审计报告发布后的三个月内,目前仅剩一个月时间,重整投资人方还未制定出具体业绩补偿的实施计划。
在此期间,有投资人爆料,庞大集团现任实际控制人黄继宏涉嫌通过潜在关联方变相占用上市公司资金——公司董事会审议关于公司向黄继宏控制的众泰汽车股份有限公司采购整车及零部件的总额不超过10亿元。
5 月 19 日,河北证监局关于对黄继宏、总经理赵铁流、刘湘华采取出具警示函和监管谈话行政监管措施的决定。5 月 26 日,证监会以涉嫌信息披露违法违规为由,对庞大集团进行立案调查。
6月30日,在*ST庞大摘牌的同时,上交所也对庞大集团及有关责任人予以通报批评,对庞大汽贸集团股份有限公司及时任董事长黄继宏、时任执行总经理佘才荣、时任董事会秘书刘湘华予以通报批评。
退市之后的庞大集团,能否走向正常的经营轨道,依然还是一个未知数。
“其实庞大在2020年和2021年的业绩是有改善的,但是去年所有的经销商都面临着业绩下滑的困境,庞大出现退市的风险,去年新冠肺炎疫情确实是一个比较大的影响因素。2021年庞大进行了瘦身调整,实现了扭亏为盈,但是盈利水平还是偏低的。”日前,中国汽车流通协会副秘书长郎学红在接受21世纪经济报道记者采访时表示。
而据郎学红透露,庞大集团有可能会转板北交所。
对此消息,21世纪经济报道记者多次致电庞大集团证券业务部门,但电话始终无法接通。
不管是否重回资本市场,庞大集团的经营依然面临着巨大的挑战。
财报显示,2022年,庞大集团新车销售12.98万辆,同比下滑8.2%;营收260.21亿元,同比下降9.12%;销售毛利率为5.21%,净亏损14.03亿元,资产负债率达到53.11%。
由于经营活动现金流量净额持续为负,货币资金余额持续减少,现有资金难以覆盖未来一年内即将到期的债务偿付,中审华会计师事务所(特殊普通合伙)对庞大集团出具了无法表示意见的审计报告。
不过,在郎学红看来,庞大退市也并不意味着企业一定会走向破产,退市以后,经过相应的一些调整或者是重组,企业可能也还会有重生或者继续发展的可能。
据悉,截至2022年末,庞大集团的经销门店数量为267家。其中:中高端及合资品牌 4S店244家,以京津冀为核心,辐射全国25个省市自治区。
由于庞大集团进入汽车行业时间较早,拥有大量的土地资源储备。庞大集团运营的经销门店有四分之三以上属于自有土地和自建房产。大量优质不动产的保值和增值,能够为企业提供潜在的丰厚回报,为企业长期发展打下坚实基础。
“瘦身健体”,艰难转型
庞大集团遭遇的困境背后,折射出的是整个汽车流通行业普遍面临的问题。随着汽车经销商的经营成本和获客成本日益增加,经销商利润却在不断下降,经销商普遍面临着经营压力;与此同时,新能源汽车渗透率不断提高,汽车经销商转型缓慢。
今年年初,浙江中通集团传出破产消息,旗下19家4S店全部关停。而中国汽车流通协会发布《2022年全国汽车经销商生存状况调查报告》显示,2022年仅有29.7%的经销商实现盈利,亏损的经销商占比达到45.2%,亏损面较上年同期扩大27.7个百分点;此外,实现持平的经销商仅有25%,同比下降3个百分点。
21世纪经济报道记者统计的11家A/H股上市经销商集团2022年财报数据显示,2022年全年,仅美东汽车、百得利控股和正通汽车三家经销商集团实现了营收正增长;净利润正增长的仅有国机汽车和正通汽车两家;而营收、净利双双增长的仅有正通汽车一家。
“总体来看,去年上市经销商的净利润都是下滑的,有的是成倍下滑。”郎学红告诉记者,去年大量经销商阶段性闭店不能够正常经营,导致整个行业内出现了新车销量的下滑的同时,国内汽车消费也在下滑,从公安部的数据来看,2022年国内新车注册登记量比2021年下滑了11%,下滑幅度创新高。
更为关键的是,近两年来,随着新能源汽车销量的增长,燃油车需求正在加速下滑,而以燃油车为主营业务的经销商集团,又迎来了新的挑战。
“这就是现在经销商压力最大的一个方面,当前经销商都在进行一些品牌的优化,但是品牌的优化对于经销商来说也非常困难。继续做原来的品牌不符合未来发展的趋势,想要选择能够盈利的新能源品牌也非常难,所以现在经营压力非常大。”郎学红表示,现阶段,经销商需要转型新能源,培养自己的销售团队,适应新能源的销售和服务。
面对市场的深度调整,中国汽车流通协会会长沈进军建议,过去以燃油车产品为主体的经销商迫切需要对产品品牌进行“瘦身”,根据企业自身发展的特点和状况,对经营的区域和结构进行量身定制和优化调整,从而达到“强身健体”的目的。
“2021年,百强经销商新开的店中,豪华车占比52%,新能源占比仅为15%;仅仅过去一年时间,2022年,新开业的店中,豪华车占比仅有23%,新能源占比达到了45%。这说明百强经销商集团开始发力新能源。”中国汽车流通协会副秘书长文思婧在2023中国汽车经销商大会上表示。
而从整个汽车流通行业来看,2022年新开店3738家,其中豪华车占比仅有5%,而新能源经销商占比达到58.6%。
“新能源细分领域还有一定的追赶空间。”文思婧指出,目前很多经销商集团在做经营模式的转型,从经销模式向代理模式转型。
值得一提的是,面对未来趋势,上市经销商集团也开启自救,并将新能源和二手车作为重点布局的领域。
永达汽车财报显示,尽管新车销量及销售收入下滑,但二手车业务实现了规模及盈利大幅攀升。数据显示,永达汽车2022年二手车交易规模8.08万辆,同比增长12.9%,其中经销规模达1.67万辆,实现经销收入33.70亿元;中升控股2022年二手车销售的毛利为5.06亿元,同比增长3.5%。
“向新能源转型在营收和利润上的体现不会立竿见影,但二手车业务已经成为一个重要的利润贡献点。”郎学红最后表示,“从去年披露了二手车业务的几个上市经销商集团来看,二手车的业务已经占到营收和利润的3-5个百分点。未来无论是在营收还是在利润方面,还会有明显的提升,未来还会有更大的增长空间。”
更多内容请*载下**21财经APP