
1、项目简介
上海交通大学安泰经济与管理学院MBA教育项目系国家教育部和国务院学位办认定的工商管理硕士(MBA)学位点,提供学历和学位教育。自1994年开始办学,迄今共招收了上万名MBA学员。
近二十年来,项目在规范、质量、品牌、特色上下工夫,已具备了良好的品牌效应。最新公布的2020英国《金融时报》(Financial Times)全球MBA排名中,交大安泰MBA项目位列第37位,就业率连续七年问鼎100%,薪资增长率连续七年位列全球三甲。安泰MBA还分别在FT全球女性MBA排行榜和全球金融MBA排行榜位列第1位和第15位。
在教育部的“双一流”建设高校及建设学科名单中,上海交大“商业与管理”学科成为上海地区唯一入选的经济管理类学科。在全国第四轮学科评估和首次专业学位水平评估中,上海交大工商管理一级学科和工商管理硕士MBA均位列A+。
在《金融时报》发布的亚太商学院排行榜中,交大安泰连续两年名列第1位。在2008年和2011年交大安泰分别获得了AMBA、EQUIS和AACSB三项国际顶级权威管理教育体系认证,是中国内地首家同时获得三项国际权威认证的商学院。
2、培养目标
安泰MBA项目致力于培养具有品行正、视野宽、基础实、创新力强、人文底蕴深厚的商界领袖和业界精英,培养学生具有较高道德情操、全球化视野、系统的工商管理知识、综合运用知识和自主创新的能力。通过努力力争成为国际一流、具有中国特色的MBA项目。
3、报考条件:
①大学本科毕业后工作3年或3年以上(2018年8月前获得毕业证书),
②大专毕业后工作5年或5年以上(2016年8月前获得毕业证书),
③已获硕士学位或博士学位并有2年或2年以上工作经验者(2019年8月前获得学位证书)。
4、招生名额与培养方式:
计划招生人数(不包含港澳台和留学生名额):
1、全日制MBA项目:80-100人2、非全日制MBA项目:450-550人一般情况下,全日制国际MBA项目、全日制中国全球运营领袖项目、非全日制金融MBA、非全日制MBA(深圳)、非全日制MBA(新加坡)均各为一个班。
注:最终招生名额以国家下达的招生计划及学校根据生源及考试情况调整分配为准。
交大安泰MBA项目一览表(2021年秋季入学)

5、申请、考试与录取
2021年入学提前批面试日程安排表

上海交通大学安泰MBA项目将进一步加大提前批面试的力度。在招生政策上,2021年入学MBA分数线将参照全国管理类联考国家东部线,基本录取原则如下:
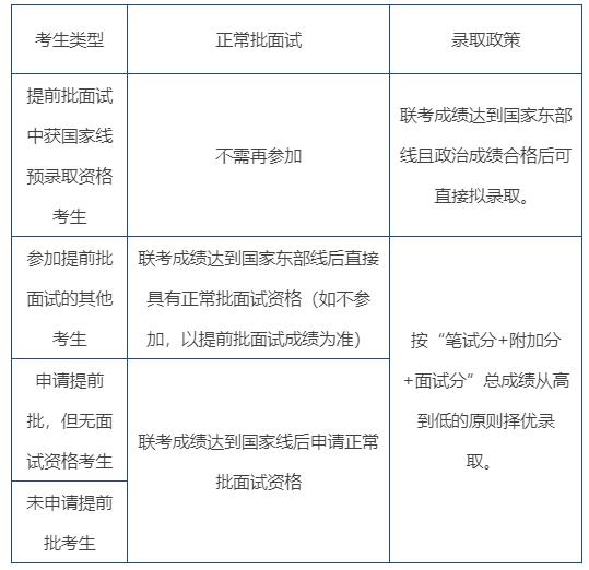
① 参加提前批面试获得“国家线预录取”资格的考生,联考成绩达到国家线且政治成绩合格后可直接获得拟录取资格;
② 其他考生联考成绩达到国家线后,按"笔试分+面试分+附加分"的总成绩排名从高到低的原则择优录取。
在招生流程上,交大安泰MBA项目秉承"公平、公正、公开、公信"的基本原则,依据以下五个步骤进行录取工作:①网上申请; ②背景评估; ③提前批面试; ④全国联考;⑤正常批面试。
步骤1、网上申请
系统将于即日起开放。请点击此处进行报名申请,请使用IE 6.0及以上版本进行登录。网上注册成功后,请在相应批次的在线申请截止日期前完成在线申请(包括个人信息填写与电子申请材料上传)。所有电子申请材料需满足系统要求的格式与大小,且需保证上传附件的内容清晰。
项目志愿选择包括全日制IMBA项目、全日制CLGO项目、非全日制(上海)项目、非全日制(深圳)项目等。
步骤2、背景评估
背景评估将根据考生在线申请信息评定背景分,并公布提前批面试资格。背景评估内容包括教育背景、工作背景、外语水平、附加信息(创业经历,海外工作或学习经历,地市级奖励,资格证书等)。

在背景评审上将实行"一票通过制"(即符合下述条件之一者可直接获得提前批面试资格):为了鼓励对国家做出突出贡献人员报考,对获得全国劳动模范、全国五一劳动奖章、全国三八红旗手等重大奖励的考生实行一票通过制;为了鼓励自主创业的人员报考,对个人股份在25%以上,并已达到中型公司规模的考生实行一票通过制;为了鼓励工作中热爱学习的考生报考,对于GMAT考试成绩630分及以上,以及CPA、CFA、ACCA、CFP获得者实行一票通过制。
步骤3、提前批面试
提前批面试全面考察考生的综合素质能力,内容包括背景评估和面试表现。面试结果及录取政策如下:

步骤4、报名并参加全国联考
全国联考所有考生都必须参加,考生必须完成以下环节:

步骤5、正常批面试
联考成绩公布后,参加提前批面试获得国家线预录取资格的考生,联考成绩达到国家线且政治成绩合格后可直接拟录取;其他考生联考成绩达到国家线后按"笔试分+附加分+面试分"的总成绩排名从高到低的原则择优录取。

特别注意:由于全日制IMBA项目、全日制CLGO项目、非全日制(上海)项目、非全日制(深圳)项目单独排序录取,如果考生在报考过程中更换报考项目,原有提前批面试结果将不再有效,须在联考成绩达国家线后,重新提交参加正常批面试的申请。
所有考生须在背景调查、政治考试、体检、政审等合格通过后方可正式录取,相关要求另行通知。
凡未被上海交通大学录取、但联考成绩在教育部规定的最低录取分数线以上的考生,可以调剂至其他招生院校。根据考生意愿,上海交通大学将积极协助考生的调剂事宜。
6、学历学位
MBA学生学位论文结合本单位的课题或研究方向进行,由导师负责指导。在规定年限内课程考试合格、修满规定学分,完成硕士论文并通过学位论文答辩者,经学校审核批准后,授予教育部统一制发的上海交通大学硕士研究生毕业证书和工商管理硕士(MBA)学位证书。
对申请并符合学位授予条件CLGO项目学生,还将授予上海交通大学工程管理硕士(MEM)专业学位证书。
7、学费
全日制IMBA项目:30.8万元,按学年分二次支付,分别为50%、50%。
全日制CLGO项目:30.8万元,按学年分三次支付,分别为40%、40%、20%。非全日制MBA项目:40.8万元,按学年分三次支付,分别为40%、40%、20%。
注:以物价部门备案信息为准。
8、课程设置
非全日制MBA
该项目致力于培养懂管理、会经营,具有国际视野和创新精神的复合型人才,在课程设置上非常重视经典理论与中国实际相结合。非全日制MBA的课程以满足各行业对经营管理人才的需求为目标,突出学生创新和创业能力的培养。所设置的必修课包括方*论法**基础课程、管理核心课程、中国国情课程,选修课则提供营销与战略、技术与创业管理、金融与财务、运营与物流、国际商务、人文管理等方向的课程,一方面提升学生解决实际问题的能力,另一方面拓展学生的视野,提升他们的专业技能。
非全日制MBA课程结构(综合MBA/金融MBA)

CLGO项目

课程设置体现以下三大主题:
基础:成为具有国际视野的制造运营领域高端人才所必需掌握的管理和工程基础知识及基本技能;
综合:工程和管理学科两大领域的知识和活动的融合。体现了CLGO的理念,未来领导者必须能够整合技术和管理的信息和技能;
领导力:通过能力发展、实践和回顾总结,给予学生识别和增强领导力的机会。具体来说,CLGO项目学习包括以下几个方面:
课程学习(20门以上课程,包括MBA核心课程)
全程领导力训练(包括教学活动、研讨会等活动)
MIT课程模块(斯隆管理学院定制前沿课程、LGO项目师生互动)
标杆企业短期访问(包括跨国企业和国内企业参观)
I-plus 实践项目、调研和论文(在国际和国内领先企业进行I-plus实践项目)
乐研MBA
地址:南山区高新南环路29号留学生创业大厦一期2203
地铁:2号线科苑站C出口、9号线粤海门站C出口
公交:白石科苑路口站、科苑地铁站约200米
驾车导航:留学生创业大厦一期停车场