费用报销对会计来说是一项重要的工作,对企业来说是一项重要的业务,费用报销制度完善可以提高不少的工作效率。
今天给教大家如何设计一份完美的费用报销制度,以及给该大家分享一份费用报销流程和费用报销制度实施细则,一起来看一下吧~
费用报销制度设计

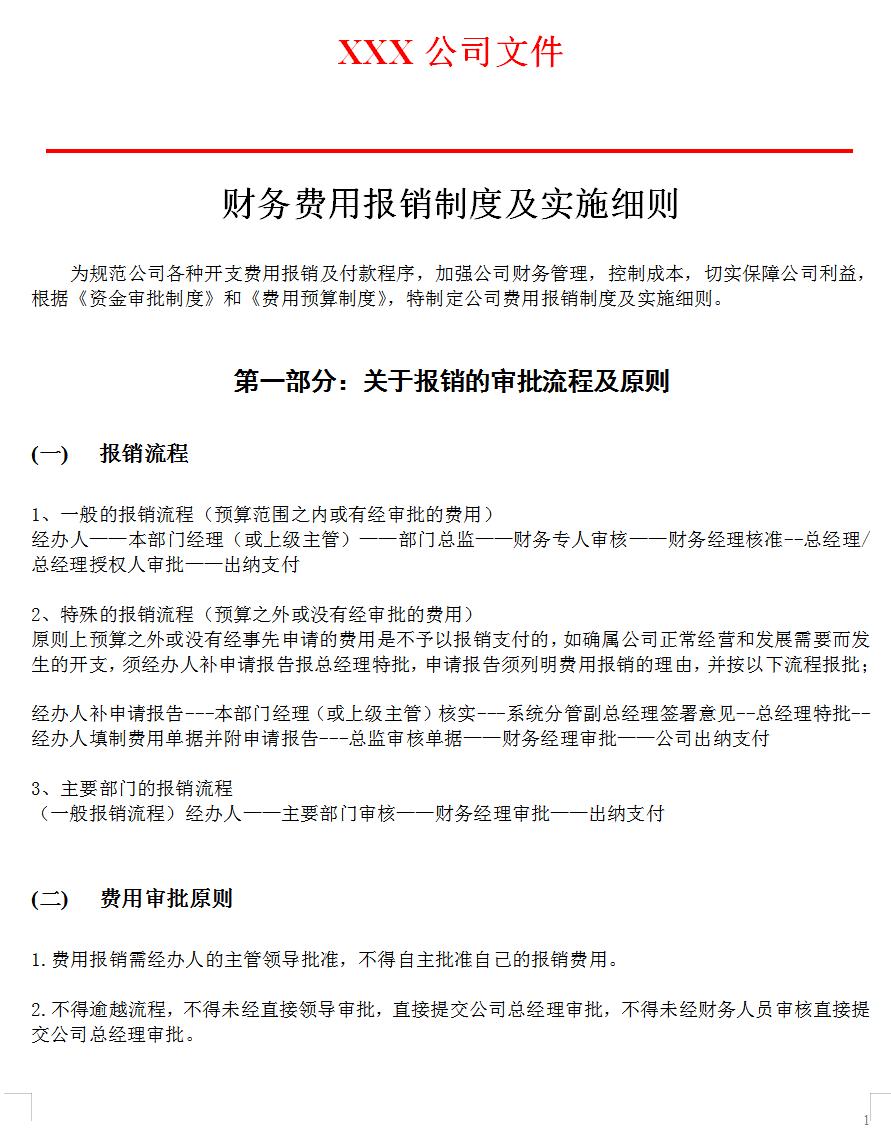
一、明确费用报销流程

具体费用报销流程


二、各环节审批问题
(一)约定审批分权权限
当然公司具备条件的情况下,防止钻审批分权金额。申请人每项费用应采取一份报销单,申请人不得分拆报销单以降低每张报销单的审批金额和审批层级。
(二)各环节申请、审核、复核、审批支付责任界定


(三)审批人不在情况下的处理
如:总经理外出可以指定授权审批人,规定金额之内由授权审批人审批,超过规定金额由总经理邮件审批。邮件审批须附上总经理审批邮件。
签权人因出差外出、休假等原因不能签批时,由其直接上级代为签批或通过微信签批,申请人需要将微信截图附在报销单据后。
明确费用报销时间
(一)规定清楚各层级审批时间


(二)规定清楚员工取款时间
如:金额较大是否提前报备。
(三)规定清楚员工各类业务报销最迟时间

(四)明确跨年费用报销要求

三、单据的使用和设计
日常费用报销规定
(一)业务招待费
(二)差旅费
(三)福利费及其他费用报销
华为案例




华为费用报销审批要求:




华为内审对员工费用报销的监督:

费用报销中潜在的风险
一、会计为难的费用报销

(二)费用报销常见问题

(三)没有发票怎么办 ?
案例:有些业务人员借款后,迟迟不拿发票报销。一问,要么说是办活动了没发票,要么说给客户佣金了没发票。如果财务强调必须要有发票,他会跳起来说,要发票业务就做不了。


费用报销制度及实施细则


......
好了,篇幅有限,剩余内容就不再一一展示了。
