mobi怎么转成txt文本?现在很多小伙伴都喜欢看电子书,可以随时随地进行阅读,并且节省空间。mobi格式就是一种很常见的电子书格式,主要用于Kindle设备。它可以包含文字、图片等内容,可以让你在Kindle上愉快地阅读各种作品。但是mobi格式不容易被编辑,并且支持的设备有限,因为就有了将mobi转成TXT文本的需求,这里分享3个转换方法,希望可以帮到你。感兴趣的小伙伴们接着往下看吧!

方法一:金舟电子书转换器
金舟电子书转换器支持市场主流电子书格式间的无缝转换。软件界面简洁。一键批量操作,小白也能轻松上手。转换效果出众,高保真还原电子书。
mobi 文件转成 txt 的操作步骤如下:
步骤1:将mobi文件保存到电脑后,双击打开金舟电子书转换器,选择【电子书转TXT】功能;

步骤2:将准备好的mobi文件拖入进来,在下方可以自定义设置输出目录;

步骤3:设置完成,点击开始转换,转换完成点击前往导出文件夹查看转换好的文件。

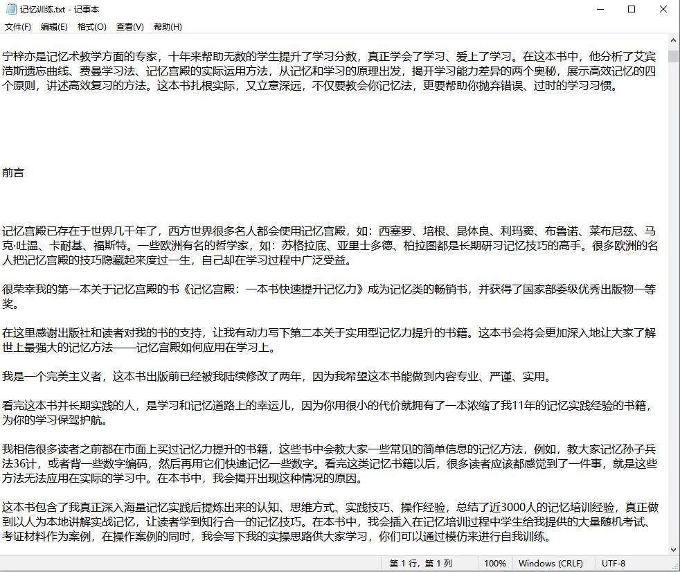
转换后的文件效果如下:

方法二: OnlineeBook Converter
OnlineeBook Converter是一款在线电子书格式转换工具,操作简单,无需安装软件。
mobi 转 TXT 操作步骤:打开EpuborOnline eBook Converter在线工具—上传mobi文件—输出格式选择txt—点击转换

方法三: convertio 在线转换
convertio文件转换器支持电子书格式在线免费转换,一键操作,不用*载下**工具,但是需要注意的是文件过大可能会转换失败。
mobi 转 TXT 操作步骤:打开在线转换工具—点击添加mobi文件—选择导出txt—点击转换

电子书格式转换就是这么简单,以上3种方法可以根据自己的需求选择哦,为了保证mobi格式转换成TXT文本后的排版准备和内容完整建议可以使用专业的金舟电子书转换器来操作哦,感兴趣的小伙伴们可以试试看!