头晕/眩晕 是门诊常见疾病,由于疾病种类繁多,症状相似,易混淆,鉴别困难,精准诊断是有效治疗的前提,合理用药是治疗效果的保障。
本期文章,让我们一起来看看头晕/眩晕的诊断、鉴别诊断、用药方案。
1
头晕/眩晕的诊断与鉴别诊断
2009年Bárány协会分类委员会 (CCBS) 将前庭疾病症状分4类:眩晕、头晕、前庭视觉症状和姿势性症状。

前庭症状国际分类目录
眩晕 (vertigo) : 指在没有自我运动的情况下,头部或躯干自我运动的感觉,或在正常的头部运动过程中出现的失真的自我运动感,典型的就是天旋地转,有时候也表现为摇晃、倾斜、上下起伏、上下跳动或滑动的感觉。包括自发性眩晕和诱发性眩晕。
头晕 (dizziness) : 指头空间定向力混乱或受损的感觉,而没有虚假或失真的运动感。但没有运动错觉、幻觉或扭曲的感觉。包括自发性头晕和诱发性头晕。
▌ 头晕/眩晕的诊断
头晕/眩晕的病因复杂,诊断涉及多个学科,但作为一种常见临床症状,其诊断思路仍遵循疾病诊断的基本原则——在详细的病史询问、体格检查之后,有针对性地选择辅助检查进行诊断佐证,综合分析得出病因诊断。

急诊室头晕/眩晕的诊断流程
在头晕/眩晕的临床诊断思路中,需要优先除外脑干小脑病变所致的恶性中枢性眩晕疾病,因此,需要注意以下提示中枢病变的体征:意识障碍、复视、眼球运动异常、视野缺损或模糊、言语障碍、吞咽困难、饮水呛咳、中枢性面舌瘫、交叉性或偏身感觉障碍、偏侧或四肢无力、共济失调或严重平衡障碍。当出现神经系统阳性体征时转诊神经科就诊。一定注意检查头晕/眩晕患者的听力,如发现急性听力下降,请耳鼻喉科会诊。除提示中枢病变的典型体征外,还应注意神经耳科专项检查,尤其注意眼球位置、眼球运动和眼球震颤的检查。
头晕/眩晕诊断中,病史问诊尤为重要。详细全面的病史采集能够为头晕/眩晕的诊断和鉴别诊断提供重要的方向和依据,70%~80%的眩晕患者可以通过详细的病史问诊获得初步诊断。推荐以发病形式和持续时间为切入点进行问诊,对快速缩小诊断和鉴别诊断范围有一定的帮助作用。
1.通过问诊优先明确: ①头晕/眩晕的发作形式:如急性持续性、反复发作性或慢性持续性;②眩晕持续时间:数秒钟、数分钟、数小时或数天。通过这2个问题将患者的临床表现首先纳入急性持续性头晕/眩晕、反复发作性头晕/眩晕或慢性持续性头晕/眩晕的诊断思路中。
2.根据"晕"的性质、诱发加重方式和伴随症状等, 尤其肢体运动或感觉异常、言语表达异常、站立或步态不稳、视物模糊或成双、听力下降等主诉,进一步鉴别病变部位可能位于前庭周围器官 (如半规管或耳石器) 、前庭中枢系统 (如脑干、小脑) 或非前庭系统。
3.一些诊断陷阱需高度警惕: 无常规神经科体格检查阳性发现 (如偏瘫、言语障碍等) 的眩晕不一定就是周围性眩晕,伴有听力损害的眩晕也不一定是周围性眩晕。
以不同发作形式和病变部位为依据分类的头晕/眩晕常见病因见下表 (表1) ,结合发病形式及病变部位的综合分析对病因诊断有一定提示作用。
表1 以不同发作形式和病变部位为分类依据的头晕/眩晕常见病因

注:非前庭系统疾病导致的反复发作性症状多以头晕为主,很少为旋转性眩晕
▌ 头晕/眩晕的鉴别诊断
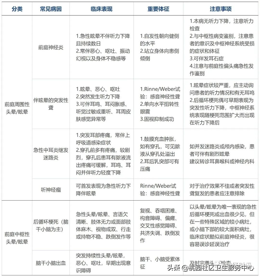
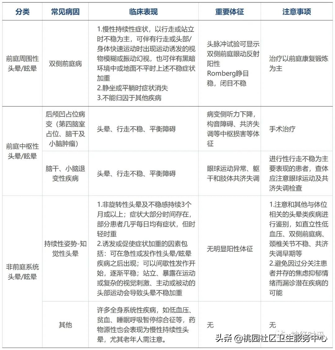
1.常见的急性持续性头晕/眩晕、发作性头晕/眩晕和慢性持续性头晕/眩晕疾病的临床特征、鉴别和注意事项见下表 (表2、表3、表4) 。
表2 常见急性持续性头晕/眩晕疾病临床特征

表3 常见发作性头晕/眩晕疾病临床特征

表4 常见慢性持续性头晕/眩晕疾病临床特征

2.其他原因的头晕/眩晕疾病包括:颈源性头晕、药物引起的头晕/眩晕,以及病因不明的头晕/眩晕疾病。
2
头晕/眩晕的药物治疗,指南推荐总结
头晕/眩晕是常见的临床症状,病因复杂,诊疗涉及多个学科。由于头晕/眩晕病因不同,针对病因的治疗需参照各疾病诊疗指南。眩晕发作期可使用对症药物治疗,如前庭*制剂抑** (抗组胺类、苯二氮卓类、抗胆碱能类) 可有效控制眩晕急性发作,但原则上使用时间不超过72h。
此外,前庭神经炎急性期、突发性聋急性期或梅尼埃病急性期眩晕症状严重或听力下降明显者,可酌情口服或静脉给予糖皮质激素。如条件允许,建议突发性聋和梅尼埃病转诊耳鼻喉科或上级医院进一步治疗。
对良性阵发性位置性眩晕 (BPPV) ,应重视手法复位,复位时根据不同半规管类型选择相应的方法。脑梗死应溶栓或抗栓治疗,其他的器质性病变则应根据病情给予相应的治疗。
《头晕/眩晕基层诊疗指南 (2019年) 》对于眩晕急性期或发作期的药物治疗推荐如下。
▌ 前庭*制剂抑**
如抗组胺类、苯二氮卓类或抗胆碱能类等药物,可有效控制眩晕急性发作,原则上使用<72h。急性期的症状控制后应及时停药,否则会抑制中枢代偿机制的建立。
1.抗组胺+抗胆碱能药物
(1)苯海拉明
- 剂量及用法:25mg,2~3次/d,口服;20mg,1~2次/d,深部肌内注射。
- 常见不良反应:嗜睡、头晕、头痛、口干、恶心、呕吐、食欲缺乏、倦乏、共济失调、肌张力障碍等。
- 禁忌证与注意事项:新生儿、早产儿禁用;重症肌无力、闭角型青光眼、前列腺肥大者禁用。
(2)茶苯海明
- 剂量及用法:25~50mg口服。
- 常见不良反应:嗜睡、头晕、药疹,长期使用可引起造血系统的疾病。
- 禁忌证与注意事项:新生儿及早产儿禁用;用药期间不宜驾驶车辆及从事有危险的机器操作;孕妇禁用。
2.苯二氮卓类 (GABA激动剂)
(1)*西泮地**
- 剂量及用法:抗焦虑:2.5~10mg,2~4次/d口服;镇静:2.5~5mg,3次/d,口服;催眠:5~10mg睡前服;镇静或催眠:开始10mg,以后按需每隔3~4h加5~10mg肌内或静脉注射,24h总量40~50mg为限。
- 常见不良反应:嗜睡、头昏、乏力等,大剂量可有共济失调、震颤。
- 禁忌证与注意事项:孕妇、妊娠期妇女、新生儿禁用;严重肝功能、呼吸功能肺功能不全、睡眠呼吸暂停综合征、重症肌无力、急性闭角型青光眼等患者慎用。
(2)劳拉西泮
- 剂量及用法:抗焦虑:0.5~1mg,2~3次/d,口服;镇静催眠:2~4mg睡前口服。
- 常见不良反应:镇静、眩晕、乏力、步态不稳、疲劳、嗜睡、遗忘、精神错乱、定向力障碍、抑郁等。
- 禁忌证与注意事项:急性闭角型青光眼禁用。
3. D2-受体拮抗剂:甲氧氯普胺
- 剂量及用法:5~10mg,3次/d,口服,成人总剂量<0.5mg∙kg-1∙d-1;10~20mg静脉、肌内注射。
- 常见不良反应:昏睡、烦躁不安、倦怠无力;注射给药可引起直立性低血压;乳腺肿痛、恶心、便秘、皮疹、腹泻、睡眠障碍、眩晕、严重口渴、头痛、易激动、肌张力障碍,长期使用会引发帕金森综合征和迟发性运动障碍。
- 禁忌证与注意事项:癫痫患者、胃肠道出血、机械性肠梗阻或穿孔、嗜铬细胞瘤、进行放疗或化疗的乳腺癌患者、抗精神病药致迟发性运动功能障碍者。
4.吩噻嗪类:*丙嗪异**
- 剂量及用法:抗眩晕、止吐 (成人常用量) :12.5~25mg,2~3次/d,口服;每次12.5~25mg肌内注射,必要时每4h重复1次。镇静催眠:25~50mg/次,肌内注射。
- 常见不良反应:嗜睡、反应迟钝、眩晕及低血压;视物模糊或轻度色盲;头晕、口干、心率加快或减慢、白细胞计数减少;增加皮肤的光敏性。
- 禁忌证与注意事项:早产儿、新生儿禁用;老年人、闭角型青光眼及前列腺肥大者慎用。
▌ 糖皮质激素
前庭神经炎急性期、突发性聋急性期或梅尼埃病急性期眩晕症状严重或听力下降明显者,可酌情口服或静脉给予糖皮质激素。
▌ 对症支持治疗
眩晕急性发作持续时间较长且伴有严重恶心呕吐者,应予止吐剂等药物,如甲氧氯普胺、多潘立酮;补液支持治疗。
▌ 改善微循环药物
突发性聋伴眩晕急性发作期、梅尼埃病发作期可给予银杏叶制剂、倍他司汀、天麻素制剂等药物。
《眩晕急诊诊断与治疗指南 (2021年) 》指出,对于眩晕持续时间长程度重,尤其是伴随恶心呕吐出汗等较为严重的自主神经反应者,可以短期使用前庭*制剂抑** (推荐强度B;证据等级Ⅱ) 控制眩晕症状 (原则上使用不超过72h) ,必要时可以止吐治疗 (推荐强度A;证据等级Ⅱ) 。常用药物有盐酸*丙嗪异**、盐酸地芬尼多片、盐酸苯海拉明等 (见表1) 。急性发作性眩晕可酌情使用改善循环的药物如天麻素、银杏叶制剂、倍他司汀等 (推荐强度B;证据等级Ⅳ) 。
表1 常用药物

▌ 中枢性眩晕
1.急性脑血管病
对于超急性期的脑梗死,符合指征者给予急诊静脉溶栓 (阿替普酶、尿激酶) 、血管内介入治疗等救治措施,失去血管再通机会者可按TOAST分型,予以抗板或抗凝、降脂、控制危险因素及稳定斑块 (他汀类药物) 等治疗。
对于脑出血患者,主要治疗措施为脱水降颅压、控制血压及防止并发症,对于有一定占位效应者需要给与甘露醇或甘油果糖等脱水治疗、必要时需要去骨瓣减压等外科手术治疗。
2.前庭性偏头痛:主要给予止痛、止吐等对症处理。
3.中枢神经系统脱髓鞘疾病:给予糖皮质激素或免疫球蛋白等免疫调节治疗。
4.中枢神经系统感染:在获得确切病原学依据之前,可根据其临床特点经验性给予抗病毒 (阿昔洛韦、更昔洛韦等) 、抗细菌 (头孢曲松钠、头孢噻肟等) 及脱水降颅压等对症支持治疗。
5.第四脑室以及小脑占位性病变:这些占位在前期不会呈急性或发作性表现,当瘤体大到一定程度就会表现为急性眩晕 (头晕) ,需重视。
表2 急诊中枢性眩晕及主要治疗

▌ 全身疾患导致的头晕
导致头晕的全身性因素涉及多系统,例如水电解质平衡紊乱、心血管疾病 (如体位性低血压、心律失常、心力衰竭等) 、内分泌疾病 (如低血糖、甲状腺功能亢进或减退) 、血液系统疾病 (如贫血等) 、自身免疫性疾病 (系统性红斑狼疮等) 以及药物中毒等,应根据患者具体情况给予对症处理,同时请相关科室会诊。
▌ 周围性眩晕
表3 急诊常见外周性性眩晕的主要治疗方案

▌ 精神心理性眩晕
精神心理性眩晕可见于惊恐发作或广泛性焦虑障碍,可予阿普唑仑、劳拉西泮等。
参考资料:
[1]头晕/眩晕基层诊疗指南(2019年)[J].中华全科医师杂志,2020,19(3):201-209.
[2]眩晕急诊诊断与治疗指南(2021年)[J].中华急诊医学杂志,2021,30(4):402-406.
[3]鞠奕,赵性泉.更新头晕/眩晕理念,厘清诊疗思路[J].中华全科医师杂志,2020,19(3):198-200.
本文来源:神经时讯