最近,有一位企业家问我:“如果我用150万找3个高级职业经理人,是投资自己;如果用150万请咨询顾问公司做咨询,是把钱花出去了。你觉得我该怎样做选择呢?”

客观来说,这种问题不是第一次被问到,它代表了部分企业家的心声。表面看是在“理性抉择”,实质是因为不了解、信息不对称下的虚假的“品类选择障碍”。这两者既不是一个此消彼长的“互斥方案”,也非“功能覆盖、效果重叠”的“消费项目”。本质则是企业家战略观、价值观的反映,以及国内企业管理咨询行业发展尚不成熟的体现。结合多年实战,我略谈一二,希望能助力企业家精准决策,与咨询行业从业者共勉。
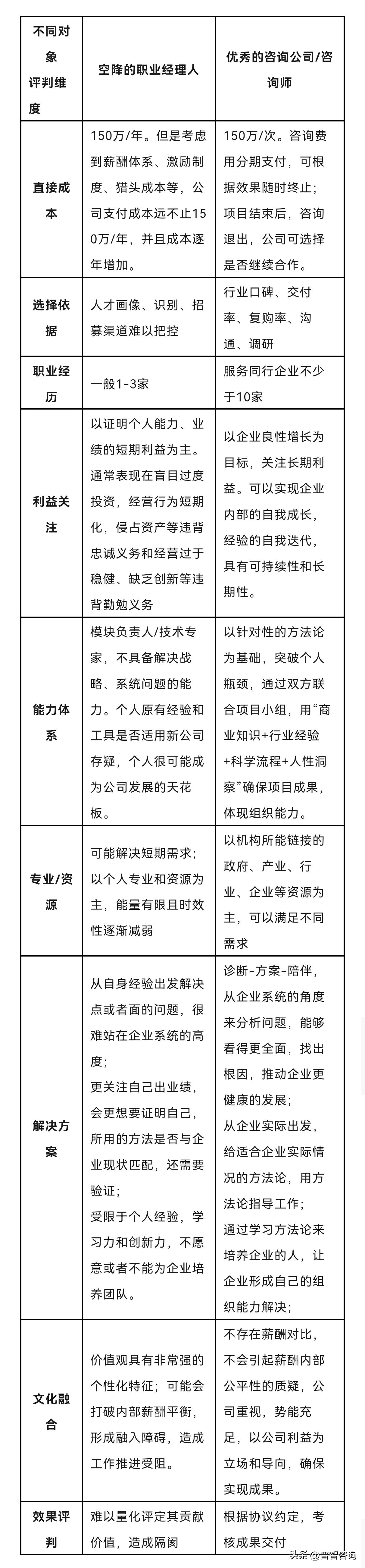
首先,“定量+定性”分析,对比150万的不同投向将带来什么样的产出?

我们曾经遇到一个真实案例。杭州某上市公司前几年每年都会花一两百万请咨询公司梳理内部体系并辅导落地。去年公司老板突然想到“为什么不把钱用来招聘一个高段位人才进来?”于是以近百万聘请一个有大厂、名校背景的人进来做HRVP,负责内部体系梳理和落地。
进来后才发现这位“高手”眼高手低,针对性的实操能力严重不足,甚至连一个PBC怎么填写都不能讲清楚。老板忍无可忍决定开掉,但“请神容易送神难”,对方要求高额赔偿,没谈拢,就跑去公司客户那边宣传公司各种负面消息,到人社、税务等各类机构去举报公司违规经营,最后该企业被人社开了罚单、信誉也降了好几级。
所以,“同为花钱,招人因其内部可控而更值,咨询因其流出而似乎不值”的观点充分说明很多企业家并不了解“企业咨询”,只能以“花钱多少、流出流入”这种最质朴的思维来表达某种“消费忧虑”。
我们有必要从整体上让企业家了解企业咨询的功能、效果、定位、发展历程等,并展示世界先进企业与顶级企业家长期系统使用“企业咨询”服务的事实和实效,打消“我是个案、我很特殊”的孤立感而降低消费焦虑,体现企业咨询的“长期主义”、“中立客观”、“海量商业案例所精炼的商业规律”、“资源整合平台”等优势,弥补其信息不对称,打消这种“品类选择障碍”和虚假的“互斥决策感”,让其根据需求而理性选择。

其次,从“投入风险”的角度分析,给企业家选择建议。
“150万,是招人更值?还是请咨询公司更划算?”
其实,150万无论用于招聘职业经理人,还是企业咨询,其风险都是可控的。因为无论职业经理人市场,还是企业咨询市场,都是独立而充分竞争的市场。只要有竞争的领域,其产品与服务的供应方都深深受到竞争的刺激而不敢“乱来”。不像“花150万用于领导公关与政商关系建设”的风险。所以,企业咨询是一个充分竞争、激烈较量的市场,其150万咨询的风险是可控,磨刀不误砍柴工,不用执念于“钱白流出去了”。
相较于欧美日成熟市场体系下70%-80%的企业选择咨询顾问公司,这一比例在中国不足8%。据工信部统计数据显示,2022年,中国中小微企业总数超过4800万,其中99%都是小微企业。他们渴望人才,更渴望优秀的咨询机构能够真正帮他们解决问题,但咨询行业良莠不齐,鱼龙混杂的现象也让许多企业主难以抉择。
如果非要建议企业家是选择职业经理人还是咨询公司,我们认为,选择适合自己的才是最好的。但无论如何,企业家一定要坚守长期主义,要以良性增长(持续性、盈利性、高投资回报)为目标,不断认知并尝试接受专业咨询公司服务,并在选择咨询公司时把握三点原则——实在、实战、实效!