
小红花测评说:
前不久,小红花测评收到多位花粉测妇科洗液的提议。
这期,小红花测评找来了淘宝上销量较高的妇科洗液类产品,先从使用的成分上扒一扒它们的安全性,再给大家讲讲究竟是否有必要使用洗液类产品清洗*处私**。

“消字号”产品多使用安全性不高的消毒杀菌剂
国内的阴道洗液多以“消字号”为主,即这些产品属于消毒卫生品,添加了消毒杀菌剂。小红花测评在电商平台上搜到的销量较高的三款国产阴道洗液都属于此类产品。另外还有一款国外的护理液也含有消毒剂。
四款产品用的消毒剂不尽相同,小红花测评将各成分整理如下:
醋酸氯己定:

醋酸氯己定属于氯己定类消毒剂。此类消毒剂对细菌繁殖体以及部分病毒和真菌都具有很好的杀灭效果。
随着醋酸氯己定在国内的广泛使用,关于它的不良反应的报道也陆续出现了,尤其是它对粘膜存在一定的刺激性和过敏性。
三氯羟基二苯醚、2,4,4-三氯-2-羟基二苯醚:


其实这两个物质是同一个化学物质,并且它们有一个更为常见的名字,即三氯生。
经常关注小红花测评的粉丝都知道,小红花测评一向是不建议大家使用含有三氯生的日化产品的。
因为经动物试验发现,这种物质会对心脏和肝脏造成损伤,具有轻度致畸性,高剂量的三氯生甚至可能影响甲状腺激素水平。
二氯苯甲醇:

这是一种广谱抗菌剂,其抗菌活性物能与广泛的产品兼容,有好的温度稳定性,适用于广泛的pH范围,具有很好的安全性。
这四种产品中,国内的“消字号”阴道洗液产品使用的消毒剂安全性均不佳。
未添加杀菌剂的护理液
整体配方跟沐浴露差不多
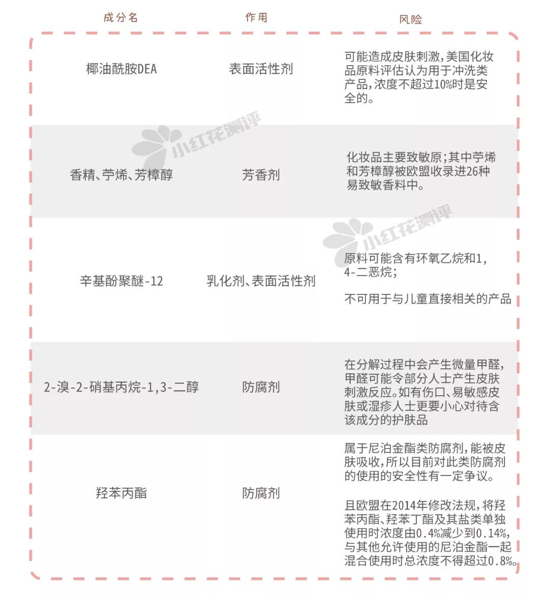
虽然Femfresh使用的杀菌剂本身安全性佳,但是它含有其他风险成分。
而bluetex和舒护蕊没有添加杀菌剂,它们属于化妆品类,成分表看下来跟沐浴露的差不多,其中舒护蕊也含有风险成分。
小红花测评将其整理如下:


小结:
1. 6款产品中,3款“消字号”产品都添加了安全性不佳的杀菌剂;
2. Femfresh使用的杀菌剂全性较好但仍含有风险成分;
3. bluetex和舒护蕊配方与普通沐浴露没有太大差别,其中舒护蕊含有风险成分。
*处私**护理液,没病洗出病!
这些*处私**护理液的存在,就是因为很多女*爱性**干净,觉得*处私**分泌物很脏,需要仔细清洗阴道才行。
但是,这是一个错误的观念!
健康人体的阴道分泌物其实是很干净的。阴道分泌物中含有大量的脱落细胞、黏液,还有一些阴道的正常细菌。它们可以发挥润滑、维持阴道内酸碱平衡、抑制细菌增殖的作用。
经常使用各种洗液清洗,反而会破坏阴道常驻菌群形成的平衡,带来一系列风险,例如:盆腔感染性疾病、酵母菌感染、异位妊娠等。
因此,健康的女性是不需要使用护理液来清洗*处私**的,只需要每天洗澡时用清水冲洗或擦洗即可。
有病也别乱洗!
看到这里,也许有花粉会问,生病的女性使用药用洗液是不是可以起到治疗作用呢?
答案是有一定的治疗作用,但是不能乱买!
因为这类洗液一般要配合阴道填塞药物或口服药物使用,必须遵医嘱使用。
盲目使用不仅不能解决问题,反而可能加重病情!
其实,妇科洗液跟丰胸产品一样,都是黑心商家利用了消费者存在的知识误区而开发出来的产品。
希望大家能正确认识人体,用科学的方法爱护自己~
小红花测评简介:
我们是中国第一批从事商品对比测评的人士,成立“小红花测评”的宗旨,是通过进行独立、客观、专业的对比测评,向父母推荐更安全、性价比更高的儿童和家庭用品。
“小红花测评”坚持三大原则:不接受企业提供的测试样品、不接受试图影响检测结果的广告和赞助、独立付费委托国家认证检测机构进行检测。
敬请关注“小红花测评”,获取更多母婴产品对比测评内容。
往期回顾:
坐便器 / 床围床栏 / 儿童餐椅 / 面霜
面膜 / 宝宝洗衣皂 / 孕妇钙片 / 孕妇补铁/
护臀膏 / 背带腰凳 / 婴儿洗衣液 / 整体爬行垫
果泥 / 恒温睡袋 /润唇膏 / 折叠浴桶
湿疹膏 / 鳕鱼 / 润肤霜 / 体温计 / 保温吸管杯
智能机器人 / 补钙剂 / 复合补充剂 / 辅食重金属检测
核桃油 / 补铁剂 /叶酸 / 洗发沐浴露 / 补锌剂 / 湿纸巾
防晒霜 / 纸尿裤/ 拉拉裤 / 驱蚊产品 / 维生素D /面条
鱼肝油 / 牙膏 / 保温杯 / 化妆品 / 乳胶枕 / 水彩笔/ 米粉
益生菌 / 猕猴桃 / 果泥 /体温计 / 洗护用品 / 补钙产品
安全座椅 / 地垫 / 退热贴 / 鱼油 / 藻油 / 儿童黏土 / 午睡枕