受疫情影响,毕业就业之际,毕业生们最担心的就是找工作。不要着急,近期这些招聘信息了解一下。
教育部“24365校园招聘活动”

此次活动由教育部高校学生司指导,教育部全国高等学校学生信息咨询与就业指导中心主办,教育部大学生就业网(新职业网)、各省级高校毕业生就业网承办,前程无忧、智联招聘、BOSS直聘、中华英才网、猎聘网等五家社会招聘网站协办。本次活动为高校毕业生提供每天24小时全年365天的网上校园招聘服务,毕业生可登陆活动平台(www.ncss.cn)及BOSS直聘、猎聘网等网站专栏参加求职招聘。
贵州省2020年上半年校园网上专场招聘活动
活动时间:2020年3月1日—4月15日
活动网站:贵州人才信息网(www.gzrc.com.cn)

2020年贵州省高校毕业生网络招聘活动
活动时间:2020年3月1日—3月31日
活动网站:www.gyrc.cn

贵州省2020年公费师范毕业生网上招聘月活动
活动时间:2020年2月20日—3月20日
活动网站:贵州省免费师范生就业服务信息网(mfsfs.gzsjyzx.com)

除了以上“云”招聘活动,毕业生们还可以看看以下招聘岗位。
贵州省卫生健康宣传教育中心
一、招聘岗位及人数:
贵州省卫生健康宣传教育中心文职工作人员1名。
二、报名时间及方式:
报名截止日期:2020年4月3日。
报名方式:应聘人员将个人简历发送至邮箱929425597@qq.com;也可将个人纸质档简历送至贵州省卫生健康宣传教育中心(单位地址:贵州省贵阳市云岩区樱花巷18号6楼)。
三、面试
2020年4月10日前电话通知通过初选的应聘人员面试时间,面试地点为单位地址。
(扫描二维码可查看招聘公告)
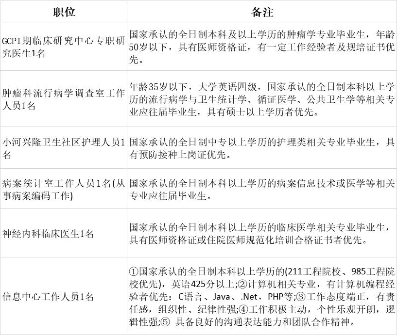
贵州医科大学附属肿瘤医院招聘工作人员
一、招聘岗位及人数:

二、报名时间及地点:
时间:2020年3月9日至3月31日(周一至周五,上午8:30—11:30,下午14:30—17:00)。
地点:贵州医科大学附属肿瘤医院人事科(地址:贵州省贵阳市云岩区北京西路1号)。
(扫描二维码可查看招聘公告)
息烽县人民医院招聘医务人员
一、招聘岗位及人数:
临床医学专业9人、中医专业1人、医学影像4人(超声3人、放射1人)、临床药学1人、医学检验1人、预防医学1人、护士15人。护理报名人员如果不足45人则按照3:1的比例调整招聘名额,其他专业人员不设开考比例。
二、报名时间及方式:
报名时间:2020年3月09日— 3月19日
报名办法及报名资料:遵义医科大学学生可通过学校就业信息网投递简历,其余人员通过邮箱(402142785@qq.com或1583357411@qq.com)投递简历进行报名。
三、招聘工作程序:
1.对投递报名资料的报名人员按照此次招聘方案进行资格审查,符合条件的人员于2020年3月19日,由领导小组通过网络视频双选会场进行初步视频面试或现场面试进行初筛。对初筛面试合格的其他专业人员另行安排时间进行考核及面试。
2.护理专业考试
时间:另行通知
地点:息烽县人民医院住院部十六楼培训室。
(扫描二维码可查看招聘公告)
北京八中贵阳分校春季教师招聘
一、招聘岗位:初中学段数学教师
二、报名时间及方式
报名截止时间:2020年3月12日下午18:00
方式:将本人简历打包发送至邮箱1003574983@qq.com,文件名为:姓名+电话号码
三、试讲:
2020年3月14日上午9:00,进行报名后的应聘者可直接到校参加面试
试讲题目:七年级北师大版的《有理数的方程》。
(扫描二维码可查看招聘公告)
贵阳市中华职业学校2020年春季教师招聘
一、招聘岗位及人数

二、报名时间及方式:
应聘者请将简历发送至邮箱:1653875239@qq.com,邮件标题格式:“姓名+应聘岗位+专业”;
简历发送截止日期:2020年3月20日。

温馨提示:求职时,多核实了解相关单位招聘信息,谨慎求职哦!
来源:贵州教育发布