期货不是货!而是在即时交易基础发展来远期交易的一种标准化协议,起初是为增加市场流动,维持交易价格相对公开公平,降低贸易风险的一种保证金制度。但目前很多人认为如今的期货已改之前的初心,多是资本运作和市场投机占据主导,真正实物交割的已少之又少。但是尽管如此,大多数商家和钢企依旧会参考期货指标来调整自己的现货价格,同时期货的涨跌也极大影响了市场的情绪和信心,所以我们是很有必要从期货面来研究下今年钢材期货的价格变化。
一、黑色金属产业链的简单介绍
黑色金属是大宗商品最重要的组成部分之一!所以我们先简单的了解下这条产业链的大体情况。首先从铁矿石出发,它是高炉炼铁的主要原材料,加入一定量的助燃剂双焦(焦煤焦炭)通过高炉冶炼成铁水,铁水配置适当比例的废钢浇筑和连铸成中间品即钢坯,最后通过不同的轧制和加工变成我们需要的成品钢材。故从供给端看主要是焦煤、焦炭和铁矿石,据不完全统计,世界上90%以上的焦炭产量都用于高炉炼铁,铁矿就更不用多说了。从需求端来看,螺纹钢和热轧板卷是下游采购的主要领域,被广泛应用于基础建设和机械生产等制造行业。所以矿石和焦炭是大商所的两大期货品种,螺纹和热轧是上期所的两个主要成品种类,它们不但是黑色金属最重要的组成成分之一,更是期货大宗商品交易所不可或缺的一部分。

二、期货盘面研究
盘面气势--成交量能--技术形态--趋势--均线--情绪

我们以期卷为例,回顾热轧板卷期货的大致走势并作简要分析。从周K线来看,随着2017年的快速拉涨,热卷指数达到4380点的相对高位,时至今天,指数一直处于弱势震荡格局,期间震荡过程中屡创低点,受前期多区域环保督察和经济大环境等现实因素影响,这几年很难引发主升浪行情;反之,每当指数将要突破前期高点时,*家庄**即展开抛盘和整理走势,指数随之弱势回调到前期盘整区附近。热卷指数前2周到达近几年历史最低位2967点,目前处于反弹区间,从反弹力度和盘面气势来看,预计突破前期相对高点3500点的可能性不大。

成交量和持仓量可以清楚地显示价格变化的内在原因,我们对这两个指标的分析找出市场上真正的强势力量是处于多方还是空方。强势力量所处的位置就是价格主要趋势的方向,持仓量和成交量是维持价格趋势的燃料。把市场比喻成一列火车,火车开动起来是需要燃料的,而它们就是燃料。如果市场趋势的燃料用尽了,趋势就会停下来或是反转。从成交量来看,随之4月2日的28318手单边空单,做空动能基本释放完毕,随后成交量急剧萎缩,指数开始触底反弹,多头开始发力,期卷指数开始上涨,但从成交量比来看,叠加现货价格和库存高位等多因素,指数上攻动能有限。数据显示这两周的平均持仓量处于63万手左右,相较前期持仓量30万手左右而言相对较高,说明多数金融机构、托盘公司和贸易商当下资金占用率很高,垫资成本高居难下,目前多空分歧较为浓厚,趋势尚不明朗,盘整格局概率较大。

从形态来看,单谷底形态已基本形成,指数已由原来的下跌趋势转化为上升趋势,但从阻力和支撑点位来看,3208点是近期压力位,目前已经到达了压力位附近,加之趋势处于弱势盘整,若不能有效的突破此压力点位,后续难以持续拉涨。从MACD指数来看,金叉已经出现,且DIFF与DEA的背离率相对较高,MACD值处于-50以下,当下处于相对超买区间,后期回调空间有限,从更加灵敏的技术指标KDJ来看,紫线已逐渐出现相对转向,随机指标随后出现死叉的概率极大。价格成本均线系统来看,大体上处于震荡下行态势,目前的指数价格已突破5日和10日均线,围绕20日均线震荡徘徊,叠加日K线组合来看,上影线相对较长,说明上方压力不小,指数突破20日均线难度不小,从周K线来看,均线系统皆处于空头发散态势。综合来看,目前处于短期反弹阶段,后期向上空间幅度有限,预计后期仍以震荡趋弱运行为主。

数据来源:钢联数据
据Mysteel从多家市场商户情绪调研来看,随着新冠肺炎来临之际,多数人心态于3月初期近乎达到冰点,随后才开始出现反转。从建材和热卷分开来看,市场整体趋势是保持一致的,但建材的情绪波动明显更加频繁,一方面是建材市场体量更大,资金占用率更高,另一方面热卷板材市场价格的灵敏度相较更缓慢。从目前热卷心态指数来看,55%的商户后期看涨,45%的商户看跌。综合来看,短期平盘的概率更高。
三、期现价差对比,预判后期走势

图片来源:新浪财经网
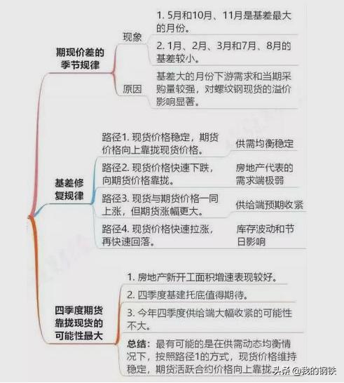
商品期现价差是指商品期货与现货的价格偏离关系。从库存来看,往年的一季度一直都是库存回补最快的时间段,二季度则是销售旺季,也是库存飞降的阶段,这与终端采购、下游需求及基差的季节特征相吻合。当库存处在快速攀升周期时,现货的价格必然更弱于未来交割的期货;而库存下滑的过程一般伴随着现货溢价抬升。一般基差调整周期为3-6个月(1-2季度),与期货合约换月及下游需求波动的周期是一致的。

从历史经验看,当期现正基差较大时,只有小概率会发生现货价格主动下行的事件,而大概率情况下是期现一同涨,或者就是现货持稳而期货上涨。我们总结以往基差修复的核心特征:
类型1:反观2011年四季度至2012年一季度、2012年四季度至2013年一季度,此时房屋新开工面积增速处在零值上下,代表需求端是温和调整的状态,此时现货价格可以在较高的位置保持住,随着时间推移,期货合约距离交割期更近,期货价格展开补涨行情,向现货靠拢。
类型2:仅有的现货价格主动下行发生在2014年四季度至2015年一季度,我们回顾这一段过程,不能忽视当时的大背景。房地产投资是钢材下游第一大驱动要素,其次是基建投资,因此我们重点观察房屋新开工面积和固定资产投资完成额这两项指标。
类型3:2016-2018年连续三年,在三季度基差修复过程中,都发生了现货与期货共同上涨的情况。价格普涨的过程中,期货涨幅领先,修补了基差水平。这些修复阶段的特点是螺纹钢库存都稳定在低位,并且由环保限产的供给端预期主导了行情走势。因此我们看到这些阶段最主要的特征是钢厂开工率的调整。
类型4:除了长周期里大环境的变化以外,在短周期里,钢材库存的变化对现货价格的影响更直观。2017年末至2018年一季度,在期货价格相对稳定的情况下,现货价格出现一波飙升后迅速回落,现货-期货价差创下历史记录。主要还是因库存在年末降至了历史最低水平,之后春节因素到来又使得需求锐减、库存快速回升,库存波动周期与现货波动周期相吻合。
材料来源:东方财富网
四、总结
综合来看,从目前供需基本面来看,钢厂端目前生产积极性尚可,而下游钢企仍维持较高产能利用率,终端需求整体表现平平,因此对现货价格有一定的支撑。库存随着需求的小幅释放和商家抛货行为继续以降库为主,但商家操作多显谨慎。库存高压情况之下,资金的流转和风险的控制尤为重要,这将使得4月份的市场仍旧处于主动去库周期之中。而产量的不断回升或将使得市场在4月难以摆脱这一周期,加之今年需求不及往年,市场心态将会发生明显变化,价格风险依旧存在,另外考虑到目前国际疫情拐点暂未出现,全球经济压力凸显,影响国内出口形势,对钢材市场造成一定冲击。
从市场情绪来看,随着恐慌情绪逐渐消退后,钢厂会感受到市场压力并进行一定时期和程度的检修,期货技术面如果有卖空信号,恐进一步影响现货价格,基本面价格将会继续降低,因此我们需要关注期卷多空单量对比和现货市场供需面。目前来看,预计短期板卷价格或呈窄幅调整态势运行。