
|
交易品种 |
豆粕 |
|
交易单位 |
10吨/手 |
|
报价单位 |
元(人民币)/吨 |
|
最小变动价位 |
1元/吨 |
|
涨跌停板幅度 |
上一交易日结算价的4% |
|
合约月份 |
1,3,5,7,8,9,11,12月 |
|
交易时间 |
每周一至周五上午9:00~11:30,下午13:30~15:00,以及交易所规定的其他时间 |
|
最后交易日 |
合约月份第10个交易日 |
|
最后交割日 |
最后交易日后第3个交易日 |
|
交割等级 |
大连商品交易所豆粕交割质量标准(F/DCE M004-2020) |
|
交割地点 |
大连商品交易所豆粕指定交割仓库 |
|
最低交易保证金 |
合约价值的5% |
|
交割方式 |
实物交割 |
|
交易代码 |
M |
|
上市交易所 |
大连商品交易所 |
注1:交易所可以根据市场情况调整各合约涨跌停板幅度和交易保证金标准。当前各合约交易参数详见www.dce.com.cn/dalianshangpin/yw/fw/ywcs/jycs/rjycs/index.html
注2:日盘交易分三个交易小节,分别为第一节9:00-10:15、第二节10:30-11:30和第三节13:30-15:00。
注3:本品种已开展夜盘交易,夜盘交易时间为21:00-23:00。
一、豆粕合约概述
豆粕是大豆经过提取豆油后得到的一种副产品,按照提取的方法不同,可以分为一浸豆粕和二浸豆粕两种。其中以浸提法提取豆油后的副产品为一浸豆粕,而先以压榨取油,再经过浸提取油后所得的副产品为二浸豆粕。一浸豆粕的生产工艺较为先进,蛋白质含量高,是国内目前现货市场上流通的主要品种。
豆粕一般呈不规则碎片状,颜色为浅黄色或浅褐色,味道具有烤大豆香味。豆粕是棉籽粕、花生粕、菜粕等12种油粕饲料产品中产量最大、用途最广的一种。作为一种高蛋白质原料,豆粕不仅是用作牲畜与家禽饲料的主要原料,还可以用于制作糕点食品、健康食品以及化妆品,此外,豆粕还作为抗菌素原料使用。近些年,水产养殖对豆粕的消费需求也呈快速增长态势。随着科学技术的发展,豆粕的用途将打开更大的空间。

豆粕作为植物蛋白的主要来源,它的价格波动较大,产业链条长,参与企业多,影响的范围广,这使企业避险和投资需求都较为强烈。大连商品交易所大豆、豆粕、豆油品种的相继推出,完善了大豆品种体系,形成了一个完美的品种套保体系,为套保投资者提供了一个使用方便,功能齐全的风险规避场所。
二、豆粕的生产流通与消费
1. 生产情况
美国、巴西、阿根廷、中国、印度、欧盟等国是世界主要的豆粕生产地区,一直以来,美国豆粕产量占全球30%以上的份额。近几年,中国压榨行业快速发展,中国豆粕的发展速度保持了约20%的年增长速度。
我国是豆粕的生产大国。2000年起,我国豆粕的年产量首次突破1,500万吨,2001年后,豆粕产量出现持续快速增长趋势。2004年豆粕产量首次超过巴西与阿根廷,仅次于美国,居世界第二位。
在国内豆粕产量迅猛发展的同时,我国豆粕生产布局也发生了根本性的转变,90年代中期以前东北三省是我国豆粕主要生产基地,产量约占全国60%以上,而到2002年,东北三省的豆粕产量虽然较前期有所增长,但增长幅度远远落后于华东及华南沿海地区。随着近几年沿海地区压榨行业的快速发展,山东、江苏、广东等沿海地区已取代东北地区成为我国新的豆粕生产基地。

2. 消费情况
近几年来,世界豆粕消费呈现跳跃性的增长。2005/06年世界豆粕消费量为14,500万吨,连续几年出现豆粕消费量超过当年产量的情况。目前,豆粕消费占世界蛋白粕总消费量的60%以上。
欧盟和美国是全球豆粕最大的两个消费市场。欧盟2005/06年的豆粕消费量达到3,233万吨,已经超过美国成为世界最大豆粕消费地区。2001年前,美国一直是全球最大的消费国,近几年,美国的豆粕需求量维持在2,700-3,000万吨的规模。1995年以后,东亚国家如中国、韩国、日本以及东南亚各国的豆粕消费量呈现迅猛增长的态势,这在很大程度上拉动了全球消费。

随着人民生活水平的提高,我国城乡居民对肉蛋禽鱼等食品的摄取量大幅增加,促进了饲料加工业的迅猛发展。家禽、优质瘦肉型猪所用饲料迅速增加,刺激了对优质蛋白饲料的需求。我国饼粕类产品很多,菜籽粕和棉籽饼的产量也很大,但这两种饼粕都要经过脱毒后才能用于饲料。因此,目前国内使用的优质粕主要是大豆粕。
从地区分布来看,珠江三角洲和长江流域地区是目前我国豆粕的主要消费地。从具体省市来看,豆粕消费主要集中在广东、四川、江苏、湖南、浙江、江西、安徽、湖北、福建、北京和上海等省市。
3. 出口情况
目前世界豆粕主要出口国为阿根廷、巴西、美国、印度等国家。其中,阿根廷和巴西一直占世界豆粕出口量之首。2005/06年,阿根廷和巴西两国的豆粕出口量占到全球总出口量的72%以上,美国约占14%。印度的豆粕出口主要面向东南亚等地区,出口总量约占全球总量7%的水平。

自90年代中期以来,我国豆粕的产需状况发生了显著变化,1994年以前,中国是豆粕出口大国,其年出口量一般都超过100万吨。但其后几年国内市场对豆粕的强劲需求及国内榨油用大豆的减少,导致国内豆粕生产远不能满足消费需求,转而变成了主要豆粕进口国。1997/98年度,中国豆粕进口400万吨。从1999年开始,随着国内压榨企业不断扩大生产规模,我国大量进口大豆用于压榨,国产豆粕才得以满足快速膨胀的消费需求。

三、影响豆粕价格的主要因素
(一) 豆粕供应情况分析
1. 大豆供应量
豆粕作为大豆加工的副产品,大豆供应量的多少直接决定着豆粕的供应量,正常情况下,大豆供应量的增加必然导致豆粕供应量的增加。大豆的来源主要有两块,一是国产大豆,其次是进口大豆。我国的东北及黄淮地区是大豆的主产区,近几年,我国大豆年总产量在1,600万吨左右徘徊,其中商品大豆量约为600万吨。我国每年从美国、巴西和阿根廷进口的大豆都超过2,000万吨。
2. 大豆价格
大豆价格的高低直接影响豆粕生产的成本,近几年,我国许多大型压榨企业选择进口大豆作为加工原料,华东地区日趋成为我国豆粕主产区和主要报价地点,进口大豆价格对我国豆粕价格的影响更为明显。
3. 豆粕产量
豆粕当期产量是一个变量,它受制于大豆供应量、大豆压榨收益、生产成本等因素。一般来讲,豆粕产量与豆粕价格之间存在明显反向关系,豆粕产量越大,价格相对较低;相反,豆粕产量减少,豆粕价格则上涨。
4. 豆粕库存
豆粕库存是构成总产量的重要部分,前期库存量的多少体现着供应量的紧张程度。供应短缺则价格上涨,供应充裕则价格下降。由于豆粕具有不易保存的特点,一旦豆粕库存增加,豆粕的价格往往会调低。

(二) 豆粕消费情况
我国是豆粕消费大国,近几年,豆粕消费保持了13%以上的年增长速度。豆粕在饲料业中家禽的使用量占52%,所以牲畜、家禽价格的影响直接构成对饲料需求的影响。正常情况下,牲畜、家禽的价格与豆粕价格之间存在明显的正向关系。目前我国是世界第二大的饲料生产国,豆粕的主要用途是加工成饲料。统计显示,90%以上的豆粕消费是用于各类饲料,所以饲料行业景气度状况对豆粕需求的影响非常明显。
(三) 相关商品、替代商品价格的影响
1. 豆粕与大豆、豆油的比价关系
豆粕是大豆的副产品,每1吨大豆可以压榨出大约0.18吨的豆油和0.8吨的豆粕,豆粕的价格与大豆的价格有密切的关系,每年大豆的产量都会影响到豆粕的价格,大豆丰收则豆粕价跌,大豆欠收则豆粕就会涨价。同时,豆油与豆粕之间也存在相互关联,豆油价好,豆粕就会价跌,豆油滞销,豆粕产量就将减少,豆粕价格将上涨。
大豆压榨效益是决定豆粕供应量的重要因素之一,如果油脂厂的压榨效益一直低迷,那么,一些厂家会停产,从而减少豆粕的市场供应量。
2. 豆粕替代品价格的影响
除了大豆、豆油等相关商品对豆粕价格影响外,棉籽粕、花生粕、菜粕等豆粕的替代品对豆粕价格也有一定影响。如果豆粕价格高企,饲料企业往往会考虑增加使用菜粕等替代品。
(四) 相关的农业、贸易、食品政策
近几年,禽流感、疯牛病及口蹄疫的相继发生以及出于转基因食品对人体健康影响的考虑,越来越多的国家实施了新的食品政策。这些新食品政策的实施,对养殖业及豆粕的需求影响都是非常直接的。
(五) 相关信息网站
联合国粮食及农业组织 http://www.fao.org
美国农业部 http://www.usda.gov
美国大豆协会 http://www.soygrowers.com
芝加哥期货交易所 http://www.cbot.com
美国谷物协会 http://www.grains.org
中国农业信息网 http://www.agri.gov.cn
中国畜牧业信息网 http://www.caaa.cn
中国饲料在线 http://www.chinafeedonline.com
中国饲料信息网 http://www.china-feed.com
中国汇易咨询网站 http://www.chinajci.com
世纪农网 http://www.21agri.com
中国大豆网 http://www.dadou.com.cn
四、豆粕期货交易风险管理办法
交易保证金制度
豆粕期货合约的最低交易保证金为合约价值的5%。交易保证金实行分级管理,随着期货合约交割期的临近和持仓量的增加,交易所将逐步提高交易保证金比例。
1.豆粕合约临近交割期时交易保证金收取标准

2.豆粕合约持仓量变化时交易保证金收取标准

限仓制度
限仓是指交易所规定会员或客户可以持有的按单边计算的某一合约投机头寸的最大数额。

期货合约在某一交易时间段的持仓限额标准自该交易时间段起始日前一交易日结算时起执行。
套期保值交易头寸实行审批制,其持仓不受限制。
五、豆粕期货交割程序及有关规定
(一) 豆粕期货交割主要条款
1. 豆粕指定交割仓库分为基准交割仓库和非基准交割仓库,包括仓库和厂库。
2. 用于交割的豆粕在入库时,货主需向交割仓库提交以下材料:
① 豆粕的生产厂家;
② 豆粕生产日期;
③ 产品检验员;
④ 是否转基因的证明和标识;
⑤ 厂家质量检验报告复印件等。
3. 豆粕包装为新的编织袋,豆粕的每一袋包装上必须印有品名、厂家名称、厂家地址、厂家电话、重量的标识,并在编织袋上缝制印有生产日期的标签。
4. 豆粕包装物不计算件数,编织袋包装价格包含在合约交易价格中。
(二) 豆粕期货交割费用
1. 豆粕交割手续费:1元/吨
2. 仓储及损耗费:0.5元/吨.天
3. 豆粕检验费:3元/吨
4. 豆粕的出、入库费用实行最高限价
(三) 豆粕期货交割程序
1. 豆粕的交割方式有三种:期货转现货、滚动交割、集中交割。
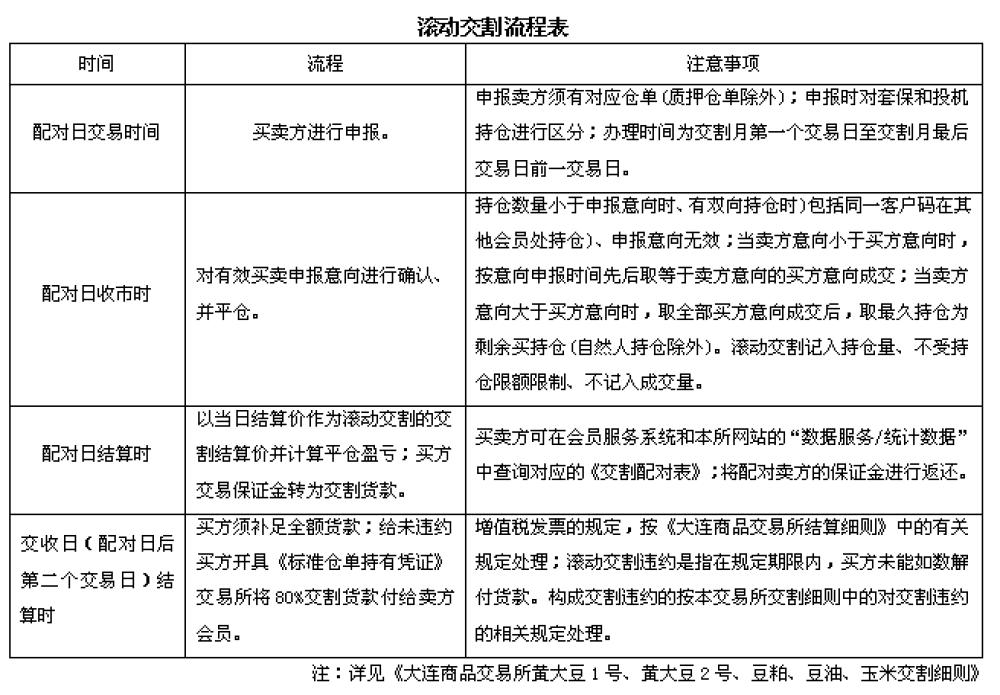
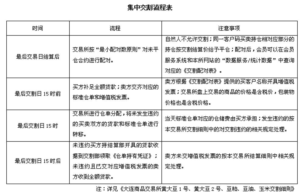
2. 豆粕交割流程



3. 三种交割方式的比较

(四) 厂库、仓库交割仓单运转方式
大商所的豆粕标准仓单由指定交割仓库签发。根据签发仓库的不同性质,目前豆粕标准仓单分为仓库标准仓单和厂库标准仓单。
1. 厂库、仓库仓单流程

标准仓单对应的期货商品转为现货或《标准仓单注册申请表》提现后,客户如需在同一仓库再次生成标准仓单,不需再办理交割预报,但必须重新检验。
2. 运转方式:
注册仓单:买方将购买豆粕的款项和相关费用付给油厂,油厂向卖方出具《标准仓单注册申请表》,交易所核实保函等项目后予以注册。
领取仓单:进行交割时,卖方交付仓单和增值税发票,并领取货款,买方交付货款并领取仓单。
注销仓单:仓单持有者到交易所办理仓单注销手续,确定提货油厂,领取《提货通知单》。
提取货物:货主在《提货通知单》开具日后的4天内(含当日)到厂库提货,厂库按照规定组织出库。(具体详见《大连商品交易所豆粕、豆油标准仓单管理办法》)。
六、大连商品交易所豆粕交割质量标准
1.主题内容与适用范围
1.1本标准规定了用于大连商品交易所交交割的豆粕质量要求、试验方法、检验规则、标签、包装、运输和贮存。
1.2大连商品交易所豆粕期货合约中所规定的豆粕指以大豆为原料,以预压—浸提或浸提法取油后所得饲料用大豆粕,产地不限。
1.3本标准适用于大连商品交易所豆粕期货合约交割标准品。
2.规范性引用文件
应符合GB/T19541—2004中规范性引用文件的有关规定。
3.术语和定义
应符合GB/T19541—2004中术语和定义的有关规定。
4.要求
4.1感官性状:本品呈浅黄褐色或淡黄色不规则的碎片状、粉状或粒状、无发酵、霉变、非挤压性结块、虫蛀及异味异嗅色。
4.2夹杂物:应符合GB/T19541—2004中夹杂物的有关规定。
4.3标准品的质量指标

4.4卫生标准:应符合GB/T19541—2004中卫生标准的有关规定。
5.试验方法、检验规则、标签、包装、运输和贮存
包装按《大连商品交易所豆粕、玉米、豆油、黄大豆2号交割细则》的规定执行,其他应符合GB/T19541—2004中试验方法、检验规则、标签、包装、运输和贮存的有关规定。
6.附加说明
6.1本标准由大连商品交易所负责解释。
6.2本标准自2007年3月合约开始实施。