有很多的同学是非常的想知道,高中历史必修三的知识框架图有哪些的,小编整理了相关信息,希望会对大家有所帮助!
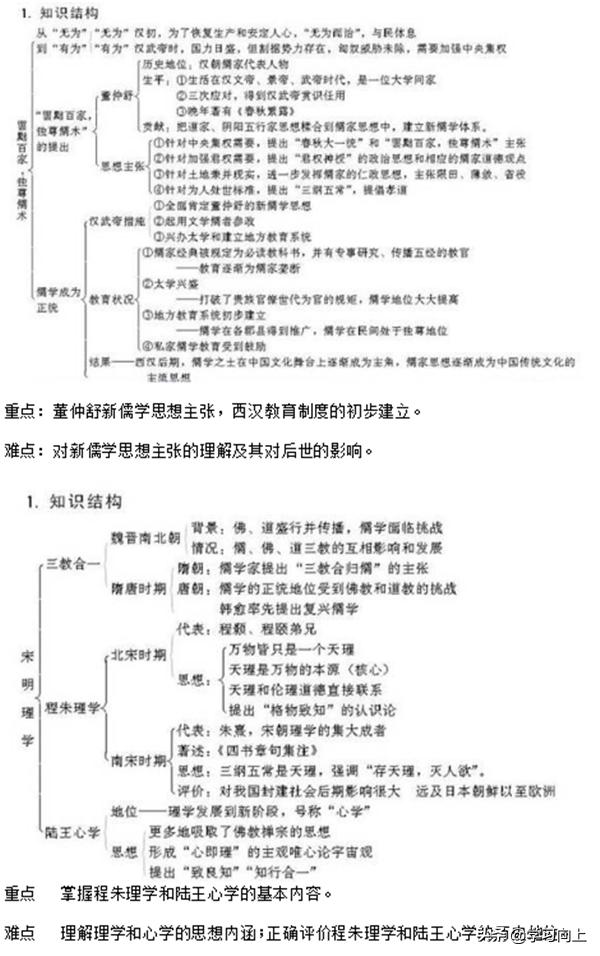
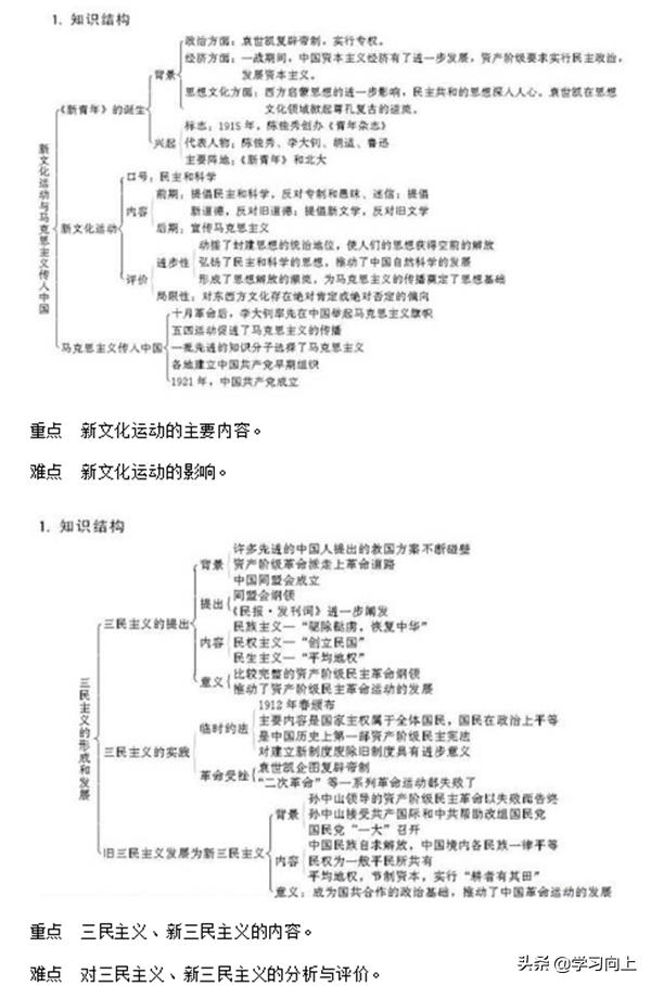
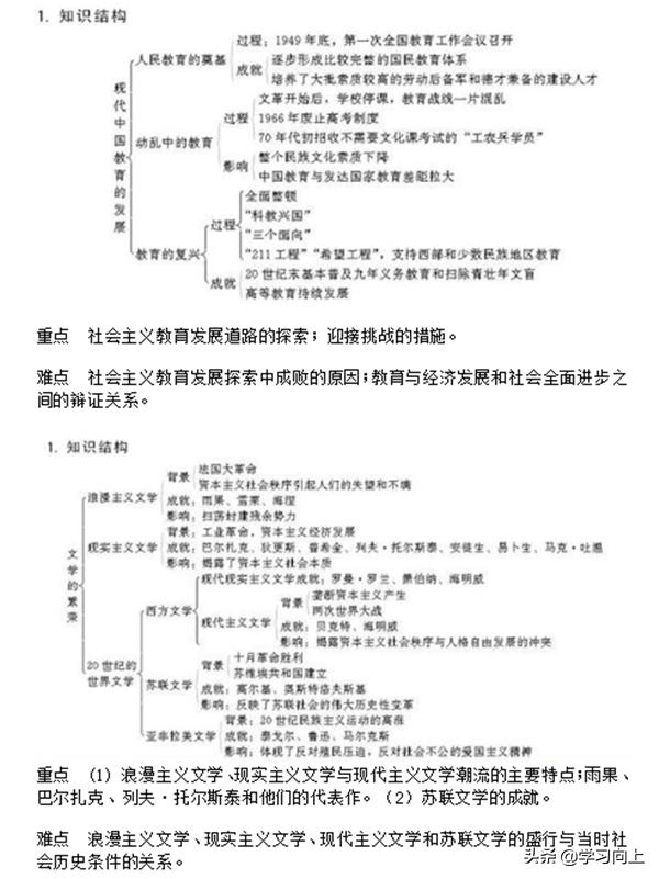
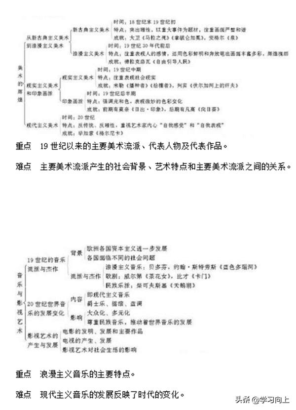
1.历史必修三知识点框架图















2、高中如何提高历史成绩
1.培养兴趣
兴趣是最好的老师。要发现历史的美妙之处。历史的美妙之处在于历史是人类的集体回忆;学习历史,就像回忆我们的过去;如果你喜欢回忆过去,那么相信你一定会爱上历史。历史不是废墟。而是一个个鲜活的灵魂。
2.阅读
大量的阅读对你学习历史很有帮助;读史书,品味前人对历史的书写,在历史的长河中思考历史横向与纵向之间的联系。读课本,体会历史学家对历史的观念、理想、甚至是执着。
3.复习
这主要是反复读课本、背笔记。就是温故而知新。就是昨天的知识拿到今天,今天的知识拿到明天来复习。
4.想象
将书中的文字幻化成为图象;比如:一提到毛主席,便会想到毛主席的画像。然后书中的文字便会像电影一样在你脑中放映出来。
3、提高历史成绩的窍门
1、首先要清楚自己的薄弱点
高三文科生想要提高历史成绩,首先就要知道自己的薄弱点是什么?平时不够努力还是学习方法不对?或者是平时学习的挺好但是考试成绩不高?分析清楚了成绩不高的原因以后就要对症下药,这样一来努力就有了方向,才能提高学习效率,从而有效提高历史成绩。
2、书写规范
很多的高三学生卷子都是“惨不忍睹”,历史答题一眼看上去密密麻麻的一片,仔细看才能勉强看清楚写的啥,一般老师看到这样的卷子直接把卷面分扣了,再大致扫一眼有没有得分点,有时候字迹太乱阅卷老师看不清就不给分了,因此每次考试卷子发下来以后,都有很多同学说分数有问题。平时学校考试老师可以给你加上去,但是高考可没有这个机会,所以高三文科生一定要养成良好的书写习惯,不要“意外”失分。
3、学习的过程中注重基础知识
其实高考并不像同学们想象的那么难,就近几年的历史高考题来看,高考考考察的重点是基础知识,一般只要高考的时候把各科的基础题的分都得到,考二本院校是没有问题的。因此高三文科生在复习的过程中千万不可忽略了基础知识的重要性。