国家孤独症康复研究中心
中国残疾人康复协会孤独症康复专业委员会
为提升孤独症康复专业人员服务能力,国家孤独症康复研究中心、中国残疾人康复协会孤孤独症康复专业委员会,将于2020年9月举办《全国孤独症康复教育人员从业规范培训》,并在后续举办为期3个月的进修实操培训班,旨在为在孤独症康复人员提供系统性规范化的业务培训,助推社会孤独症康复业务培训水平提升。
培训主办方
国家孤独症康复研究中心
2015年,中国康复研究中心国家孤独症康复研究中心成立,是集医疗、教育、研究、康复于一体的国家级孤独症康复机构。
中心成立以来,秉承多学科专业团队协作模式,配备专业医疗教育康复人员致力于为孤独症及相关障碍儿童提供全面系统的康复治疗训练;承接残联及中国康复研究中心培训任务;并致力于孤独症及相关障碍科研攻关工作。2018年中心与中国残疾人福利基金会共同倡议并建立了中国孤独症机构联盟,在孤独症康复领域起到引领作用。
2020年4月2日,中国残联*党**组做出了《关于同意设立孤独症康复工作办公室的批复》,国家孤独症康复研究中心工作办公室的成立,旨在全面调动中康资源,对国家孤独症康复研究中心进行日常管理、服务、组织和协调,并加强对外联络,做好国内外孤独症研究的交流指导、技术传播以及机构建设指导等工作。
中国残疾人康复协会孤独症康复专业委员会
中国残疾人康复协会孤独症康复专业委员会,是在中国残疾人康复协会下成立的专门为孤独症康复教育提供人才培训、机构建设、服务规范等各类专业服务的专业委员会。自2015年成立以来,专业委员会持续吸纳国内热衷于孤独症康复教育各领域的专业技术人员,共同参与,搭建交流、学习和研究的平台,发挥各自力量,共同促进中国的孤独症康复教育水平不断提高。
培训协办方
北京市孤独症儿童康复协会
北京市孤独症儿童康复协会成立于1993年10月,是经北京市社会团体管理办公室正式批准注册的民间团体,协会以关爱和帮助孤独症儿童和家长为宗旨。协会由理事会组成, 现任协会会长由北京大学精神卫生研究所贾美香教授担任,开展诊治、研究、康复培训、信息咨询等多方位服务。
培训承办方
北大医疗脑健康行为发展教研院
北大医疗脑健康行为发展教研院,是北京大学在儿童康复教育领域唯一的产学研平台,依托北京大学丰富的医疗、教育专业力量和自身在儿童康复领域一流人才、前沿的技术研发水平和高水准的专业服务能力,为特殊需要儿童及家庭长期提供专业康复服务;为全国培养康复专业技术人才,推动康复行业学科发展。
培训目标及特色
按照中国残联对国家孤独症康复研究中心的要求,国家孤独症康复研究中心携手中国残疾人康复协会孤独症康复专业委员会,首次开展孤独症儿童康复教育从业上岗人员的专业化能力培养,规范从业人员入行标准,旨在为孤独症康复行业储备更多合格上岗人才。
培训内容针对一线从业人员所必须的上岗知识及技能,包括,如何认识孤独症、如何开展评估、如何制定IEP计划、如何实施教学、如何处理问题行为、如何与家长沟通、如何处理应急状况等,展开为期超过40小时的线上从业上岗规范培训。而线下实操进修是以导师带领下的实习实践,真正赋能老师实际教学干预能力。
目标是通过专家、专业人员的培训和指导,让从业人员实现尽早、且有质量地开展教学工作。
专家团队
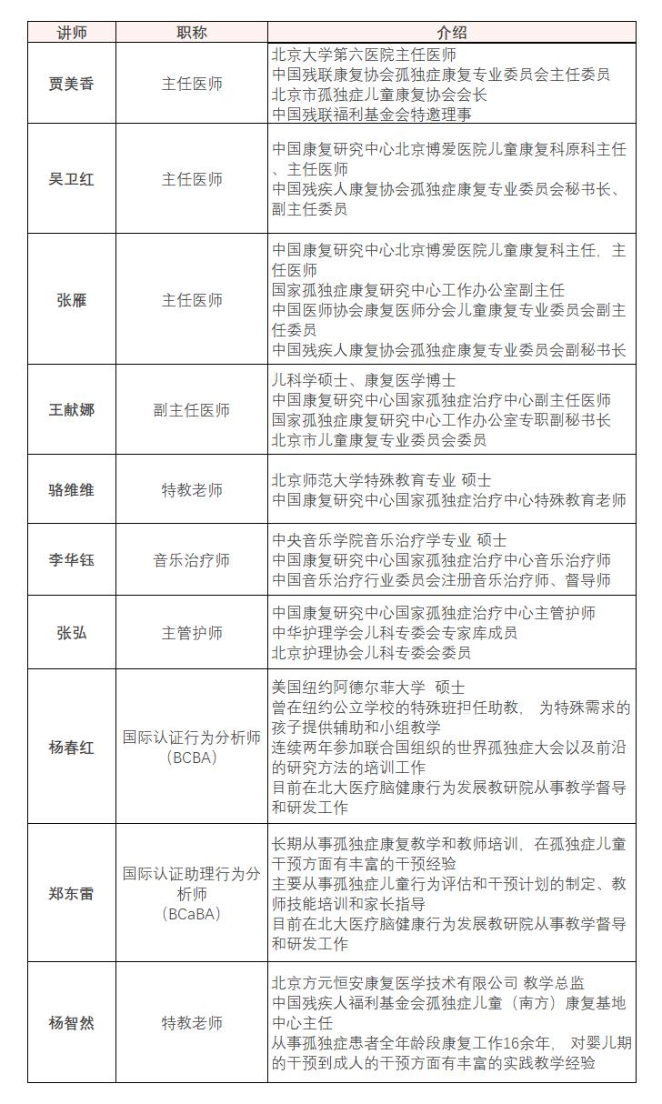
专家教研团队包括国内顶级孤独症医疗专家,北京大学第六医院主任医师贾美香、中国康复研究中心北京博爱医院儿童康复科主任医师吴卫红、中国康复研究中心北京博爱医院儿童康复科主任、主任医师张雁,国际认证行为分析师(BCBA)、国际认证助理行为分析师(BCaBA),及长期从事孤独症教育康复工作的资深特殊教育老师等。

培训证书颁发
考试合格者,由国家孤独症康复研究中心、中国残疾人康复协会孤独症康复专业委员会等机构联合颁发培训合格证书。
线上培训安排
NO.1线上培训时间
9月18日:首期开班仪式
19-28日:线上培训学习
29-30日:考试、颁发线上培训证书
NO.2线上培训对象
致力于孤独症儿童康复领域实践工作的人员均可参加本期培训,教育专业、康复专业、护理专业等均可。
NO.3线上培训内容
模块一、基本知识培训
孤独症的诊疗、护理和康复知识
模块二、孤独症儿童特殊教育规范(初级)
(1)基础部分
●正常儿童发育里程牌
●孤独症儿童康复中的伦理和法律问题、应急预案、常识性知识
●如何观察了解孤独症儿童、如何向家长询问孩子情况
●孤独症儿童的教学训练阶段与方法
●行为的原理及相关方法
(2)操作部分
●如何解读和利用VB-MAPP、PEP和发育商评估结果
●IEP的制定
●基本操作技术
●问题行为的处理
●集体训练
模块三、家长及其他人员沟通
NO.4线上培训费用
线上培训费用标准1000元/人(含培训资料、证书),线上报名缴费。通过下方二维码,完成报名信息填写和缴费。

参加培训人员务必于2020年9月8日前扫描上方二维码完成线上报名缴费,首次开班将在9月18日。
请注意:通讯地址和电话一定准确填写,以保证学员及时收到培训资料及证书。
线下实操进修安排
NO.1进修实操培训时间
进修实操学员需到北京相关机构实地学习3个月,首期安排2020年10月-12月。
NO.2进修实操培训对象
学员名额有限,完成线上培训后线下进修限额30名,进修机构的分配在线上培训结束后随机分配。
NO.3进修实操培训地点

NO.4进修实操培训内容
除巩固理论知识外,在带教老师指导下使用VB-MAPP或PEP对孤独症儿童进行评估,撰写完整的评估报告,并对家长进行评估指导;独立书写个别化教育计划;独立应用DTT进行教学训练;独立撰写自然情景小组教案并进行教学和记录。
NO.5进修实操培训师资
由具有丰富实践经验的孤独症儿童教师、医师、护士、训练师指导进修实践。
NO.6进修实操培训证书
完成实操进修合格者,由国家孤独症康复研究中心、中国残疾人康复协会孤独症康复专业委员会等机构联合颁发进修实操培训合格证书。
NO.7进修实操培训费用


进修费用标准由实习单位确定,培训费待来京后直接交予进修单位;
交通、食宿自负;
来京进修人员,不安排接送站,请自行提前预订房间、前往住宿地点。
如需咨询 课 添加教务童老师微信


——THE END——