12月28日,#女子100万投资基金到期损失98万#冲上热搜,引发广泛热议。

有网友称,有句话说得好,你看中的是我的利息,我看中的是你的本金。
有网友提出质疑,这种私募该不会是杀猪盘吧?亏这么多确定没问题?

100万本金损失98.29万元
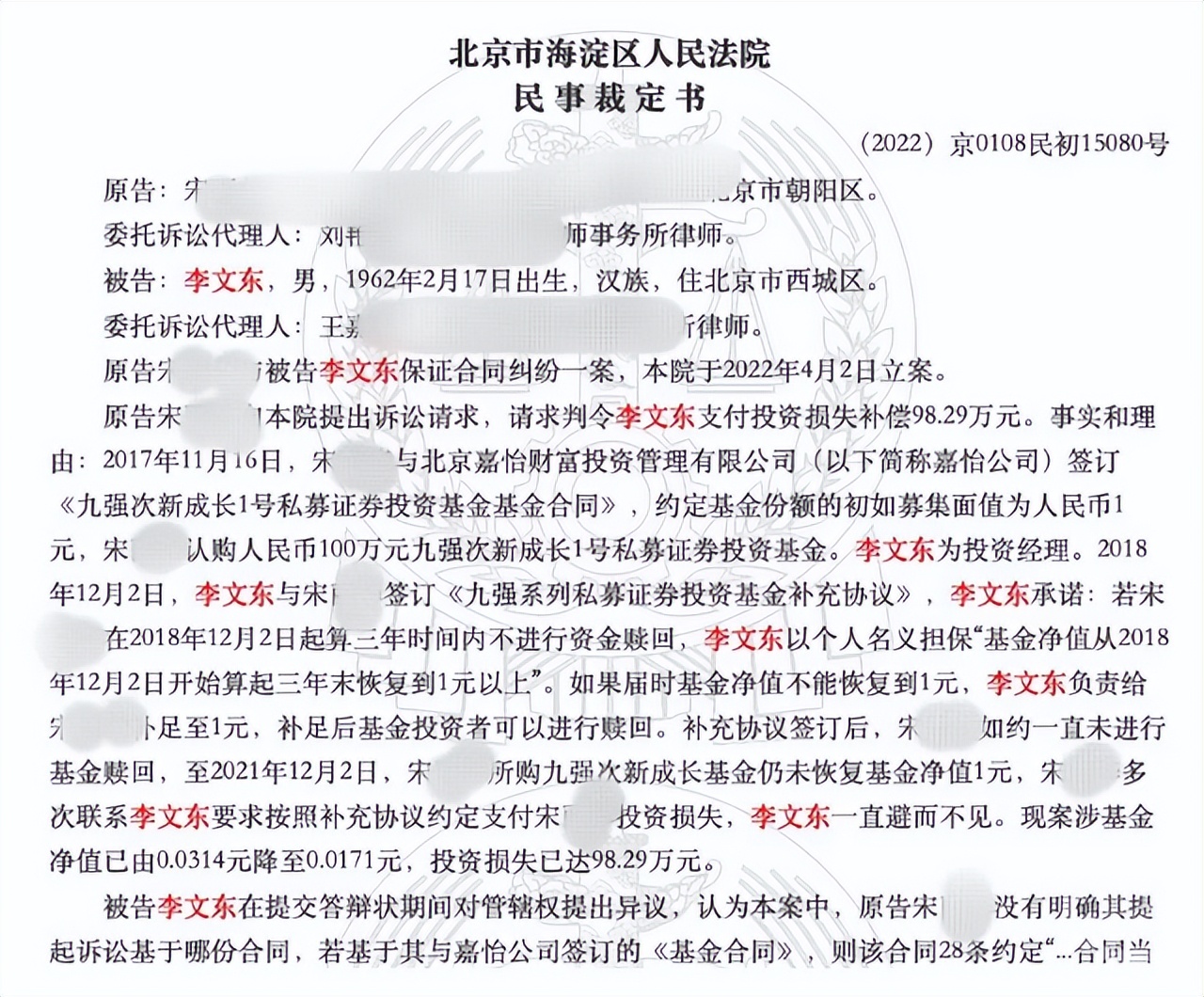
投资人宋女士在2017年11月16日,与北京嘉怡财富签订《九强次新成长1号私募证券投资基金基金合同》,100万元认购该基金,基金份额的初始面值是1元。
但是后来基金发生亏损以后,李文东也跟宋女士签订了《补充协议》,承诺:
若宋女士在2018年12月2日起算三年时间内不进行资金赎回,李文东以个人名义担保“基金净值从2018年12月2日开始算起三年末恢复到1元以上”。如果届时基金净值不能恢复到1元,李文东负责给宋女士补足至1元,补足后基金投资者可以进行赎回。
当然,最终三年过去了,宋女士没有赎回基金,但是到2021年12月2日,她所持有的基金仍未恢复净值1元。她多次联系李文东要求按照补充协议约定支付投资损失,李文东一直避而不见。

(图片来源/中国裁判文书网截图)
宋女士持有的基金亏损也很厉害,当时该基金净值已由0.0314元降至0.0171元,投资损失已达98.29万元。也就是说该基金亏损幅度达到了98.29%。
其实,宋女士并非第一位受害人。
2017年6月,来自北京的李先生,也投资了北京某投资管理公司的私募基金,与宋女士类似,当基金出现亏损时,李某某也与他签订了一份《补充协议》。但最终,145万4年到期后仅剩12万,亏损幅度超出了90%。
通过裁判文书网还发现,曾有多位投资者起诉北京某投资管理公司,以及该公司的基金经理李某某。
2021年8月,北京证监局分别对该公司及李某某发出警示函,对其采取行政监管措施。
李某某存在多项违规行为
调查发现李某某违反了《私募投资基金监督管理暂行办法》的相关规定,存在如下违规行为:
1、安排公司员工接待投资者,未履行谨慎勤勉的义务;
2、向投资者承诺投资本金不受损失、承诺最低收益等;
3、通过公众号等方式向不特定对象进行宣传推广。
《私募投资基金监督管理暂行办法》第14条
私募基金管理人、私募基金销售机构不得向合格投资者之外的单位和个人募集资金,不得通过报刊、电台、电视、互联网等公众传播媒体或者讲座、报告会、分析会和布告、传单、手机短信、微信、博客和电子邮件等方式,向不特定对象宣传推介。
《私募投资基金监督管理暂行办法》第15条
私募基金管理人、私募基金销售机构不得向投资者承诺投资本金不受损失或者承诺最低收益。
至于北京某投资管理公司,2022年6月,该公司因异常经营被注销了私募基金管理人登记;

(图片来源:中国证券投资基金业协会官网)
同年9月,该公司又被北京金融法院列为失信被执行人,执行标的743900元。
《私募投资基金监督管理暂行办法》第38条
私募基金管理人、私募基金托管人、私募基金销售机构及其他私募服务机构及其从业人员违反本办法第七条、第八条、第十一条、第十四条至第十七条、第二十四条至第二十六条规定的,以及有本办法第二十三条第一项至第七项和第九项所列行为之一的,责令改正,给予警告并处3万元以下罚款;对直接负责的主管人员和其他直接责任人员,给予警告并处3万元以下罚款;有本办法第二十三条第八项行为的,按照《证券法》和《期货交易管理条例》的有关规定处罚;构成犯罪的,依法移交司法机关追究刑事责任。
《私募投资基金监督管理暂行办法》第39条
私募基金管理人、私募基金托管人、私募基金销售机构及其他私募服务机构及其从业人员违反法律法规和本办法规定,情节严重的,中国证监会可以依法对有关责任人员采取市场禁入措施。
基金投资亏损后该怎么办?
一般来说,投资的亏损,不论是股票还是基金,都是由投资者自己承担。
但如果像宋女士和李先生一样,投资基金后都与基金经理李某某签订了《补充协议》,而李某某没有履行协议中的承诺,是可以起诉他并索要赔偿的。
但并不是只要亏损了就能找卖方负责。
现在金融市场监管严格,除非投资者能举证买方没有尽到适当性义务,或者双方签署的合同出现问题,比如卖方违约,否则投资者是很难令卖方承担责任的。
适当性义务是指卖方在向消费者推介、销售产品时,必须了解客户与产品,将适当的产品或者服务,销售给适合的金融消费者。
私募投资机构的成立门槛太低,投资者不擦亮眼睛,很容易踩到大坑。

“花钱如流水,投资需谨慎”
对此,你怎么看?
部分内容来自互联网收集,如有侵权请联系删除。