一、 天元宠物301335--宠物用/食品(猫爬架、窝垫、食品)(不建议申购,一般关注)
1.募资及估值分析

发行股数2250万股,发行后总股本9000万股,发行价49.98元,募集资金11.25亿元,超募5.35亿元(“涨幅”91%);对应发行后总市值44.98亿。
21年净利1.074亿,PE42;22H1净利4770万元,动态PE47;宠物赛道曾经风光过,对比欧美发达市场国内的市场空间还非常大,从几家已上市的公司业务分布看,国内业务占比都有所提升(境外仍是主导),渗透率和增速不及预期(疫情、大众收入水平提升下滑),持续高增长的预期破灭,估值回归PE20成了常态(毛利20%、增速20%);天元宠物外销70%、贴牌70%、外协加工70%,更像是一个贸易商(分销商),毛利也不高,募投项目扩产并不能全部转化为营收增长(可能会替代部分外协加工),综合竞争力可能还不如佩蒂(公司21年才开始设立境外工厂--柬埔寨,佩蒂的越南工厂已经形成产能了,避关税),发行市值比佩蒂还高,有一定破发风险。
依依股份PE20、佩蒂股份PE22、中宠股份PE42
(1)上市前估值
2019 年 9 月 16 日,公司 2019 年第五次临时股东大会审议通过了《关于公司增资扩股的议案》等议案,同意公司注册资本变更为 6,750 万元,新增注册资本中,管军出资 115 万元,丁敏华出资 90 万元,钱进出资 65 万元,增资价格为 15 元/股,系各方协商确定。2019 年 9 月 16 日,上述各方签署了《增资扩股协议》。
2019年9月,增资后公司估值10.13亿
(2)募投项目
项目1 建成(24个月)后,将 新增 71.5 万套猫爬架产品产能 ,有助于提升公司生产的自动化、智能化水平。
项目2 建成(24个月)后,将 新增 160 万套复合材质猫爬架和 393 万套电子类宠物用品 产能。
合计新增猫爬架231.5万套(现有200万套,外协290万套),电子类宠物用品393万套(外协5200万套)。
2. 主营业务经营情况
公司主要从事宠物用品的设计开发、生产和销售业务,产品包括 宠物窝垫、猫爬架、宠物玩具、宠物服饰、电子智能宠物用品以及宠物食品等 多系列、全品类宠物产品。公司作为国内较早进入宠物行业的企业,经过十多年的专注与积累,已发展成为目前我国全品类、大规模的宠物产品供应商,在宠物用品领域内具有综合竞争力。

公司凭借持续、丰富的产品开发能力,高效、可靠的供应链管理体系,通过长期、广泛的客户服务与优化积累,建立了面向全球市场的销售渠道与客户资源。报告期内,公司已成功进入 美国、欧盟、澳大利亚、日本等 国际宠物市场,积累了一批优质的下游客户,如 美国沃尔玛、Kmart AUS、TRS、Birgma、KOHNAN 等大型连锁商超,Amazon、Chewy 等国际知名电商,以及 Fressnapf、Petco 等大型宠物用品连锁企业等 ,形成了长期、良好的合作关系。同时,公司以服务全球宠物市场的行业先发优势与开发供应体系为基础,积极覆盖国内快速发展的新兴宠物产业,建立了线上与线下并重的境内销售渠道,为公司的持续、健康、稳定发展提供了重要基础。





7成产品外协加工
3.宠物用品领域:

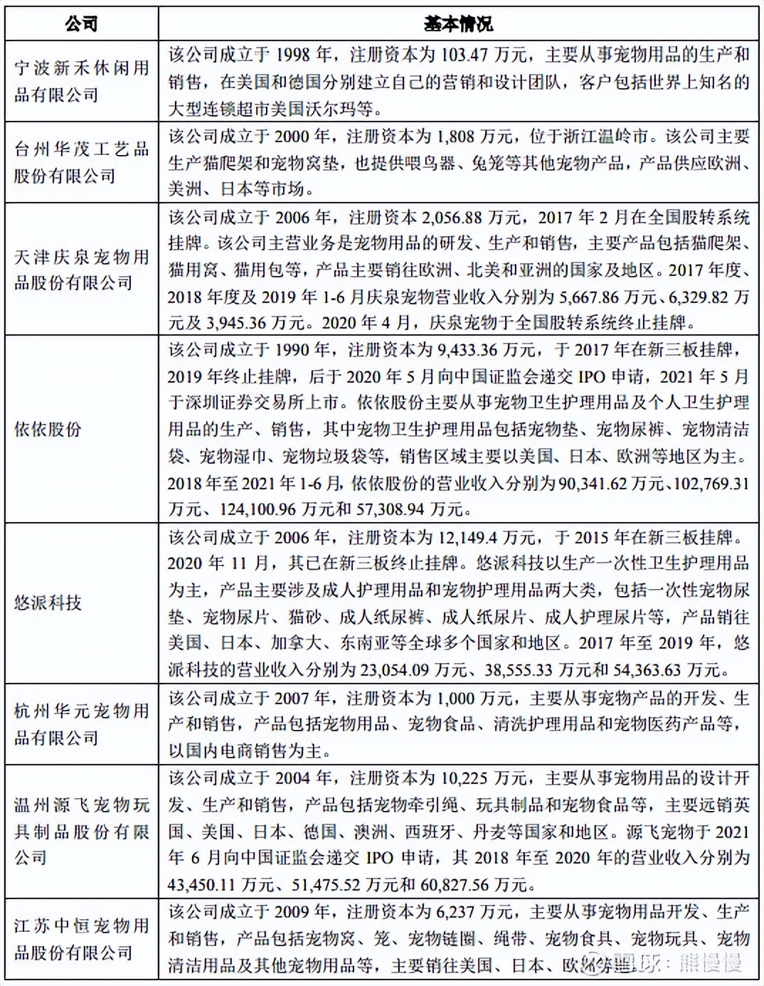
国内宠物食品主要企业基本情况如下:


二、 鼎泰高科301377--钻针、铣刀(PCB加工专用耗材--数控精密机件)(谨慎申购,一般关注)
1.募资及估值分析

发行股数5000万股,发行后总股本41000万股,发行价22.88元,募集资金11.44亿元,超募2.47亿元(“涨幅”28%);对应发行后总市值93.81亿。
21年净利2.377亿,PE39;22H1净利1.134亿元,动态PE41;PCB加工专用耗材,公司把钻针做到国内第一(与中钨高新的金洲精工营收差距不大),全球第一,市占率19%,细分领域龙头(细到“针”的领域),放在去年和中钨高新、欧科亿、华锐精密等一起可炒上天(“专精特新”);公司报告期内增长较快,22年开始增速下滑(停滞),当前的市场也较“理性”,优质标的估值回归,公司发行市值94亿,如果这么算金洲精工也值90亿,那中钨高新的160亿就是低估(否则就是公司的估值高估了);原材料进口钨钢是国产的单价10倍,且公司进口来源单一--日本住友,脖子卡得死死的;募投产能扩大一倍,并新增品种,谨慎申购,长期有一定关注价值(结合PCB行业动态)。
可对比中钨高新、欧科亿
这种钻针,有多少用在假茅台打孔了
负面清单:日本住友公司进口钨钢唯一供应商
(1)上市前估值
2020 年 5 月 26 日,鼎泰有限召开股东会,一致决议将注册资本由 30,757.58 万元增加至 31,065.16 万元,新增注册资本由新股东认缴:金石坤享共出资 1,680 万元人民币,其中 307.58 万元人民币作为认缴出资,1,372.42 万元人民币计入资 本公积,增资价格为 5.46 元/注册资本。
2020年5月,增资后公司估值16.96亿
(2)募投项目
新的生产场地通过募集资金加大对设备与人员的投入力度, 新增48,000万支钻针(现有70737万支)、18,000 万支铣刀(7002万支)、600 万 PCB 特刀和 180 万支数控刀具 产能。
2. 主营业务经营情况
公司自成立以来,一直致力于为 PCB、数控精密机件等领域的企业提供工具、材料、装备的一体化解决方案 。公司的产品主要包括 微型钻针、铣刀、刷磨轮、数控刀具、PCB 特殊刀具、自动化设备、功能性膜产品 等。


目前,我国 PCB 用微型刀具制造业仍处于发展阶段,具有较大生产规模及较强技术实力的企业偏少,市场集中度较低,区域主要集中在珠三角和长三角地区。根据 CPCA 公布的《第二十一届(2021)中国电子电路行业主要企业榜单》, 公司在刀具类专用材料企业中营收排名第1位;根据 Prismark 数据,2020 年公司在全球 PCB 钻针销量市场占有率约为19%,排名第1位 。公司与国内外知名 PCB 厂商建立了良好稳定的合作关系,主要客户包括 健鼎科技、方正科技、华通电脑、瀚宇博德、胜宏科技、深南电路、景旺电子、崇达技术等 。公司在不断挖掘存量客户的新需求、扩充产品服务类型的同时,持续开发新增客户,不断扩大客户范围和市场占有率,奠定了公司在 PCB 刀具领域的竞争优势。




3.可比公司:
1、金洲精工 金洲精工是从事精密刀具和精密模具制造及销售的企业,系上市公司 中钨高新二级子公司 ;中钨高新于 1996 年在深圳证券交易所上市。金洲精工主要从事硬质合金钻头、铣刀、特殊精密刀具等 PCB 用刀具的制造与销售,主要产品包括线路板用刀具、涂层刀具、超硬刀具、非标定制刀具。金洲精工 2020 年营业收入 10.15 亿元,净利润 1.60 亿元。
2、日本佑能 日本佑能是从事切割工具制造及销售的企业,主要从事钻针、铣刀等切割工具的制造与销售,主要产品有钻头、铣刀、直线导轨、轴承、测量仪器等 PCB 用微型刀具及测量仪器等相关设备,在国内的旗下公司包括东莞佑能工具有限公司、佑能工具(上海)有限公司等。
3、尖点科技 尖点科技(8021.TW)是从事 PCB 精密微型钻针制造及销售的企业,于 2008 年在台湾证券交易所上市,主要从事 PCB 钻针、铣刀、金属切削刀具等研发与销售以及 PCB 钻孔加工业务,主要产品有 PCB 钻头、铣刀、槽刀等,在国内设立的子公司为上海尖点精密工具有限公司。尖点科技 2020 年营业收入 29.73 亿新台币,净利润 3.04 亿新台币。

三、 云中马603130--革基布(建议申购,不关注)
1.募资及估值分析

发行股数3500万股,发行后总股本14000万股,发行价19.72元,募集资金6.9亿元,扣费后没有超募;对应发行后总市值27.61亿。
21年净利1.201亿,PE23;22H1净利6233万元,动态PE22;纺织服装(鞋包等)的上游,人口红利和发展阶段都过去了,不会回头了(英国--美国--东亚--中国--东南亚),巴菲特在美国买纺织也不中。发行市盈率22都显得高(华利集团,26%的毛利,PE17),公司毛利率下滑到11%(原油价格高企--涤纶长丝);主板破发概率小,可申购。
(1)上市前估值
近期无参考公允估值,没有进行外部融资
(2)募投项目
项目1 为年 产 50000 吨 高性能革基布坯布织造生产线建设项目,建设期3年( 现有产能14.4万吨 )
2. 主营业务经营情况
公司是国内领先的 革基布 生产商,专注于人造革合成革基层材料——革基布的研发、生产和销售。公司革基布产品主要销往人造革合成革生产商, 最终应用于鞋、箱包、家具、装饰材料等 消费品。




公司是中国产业用纺织品行业协会常务理事单位,针织革基布行业龙头企业。2019年和2020年,公司针织革基布销量分别为 114,278.88吨和96,477.14吨 ,占 针织革基布行业市场规模16.68%和15.97%。


3.主要竞争对手的简要情况
在针织革基布领域,公司主要竞争对手的简要情况如下:
(1)浙江旭峰布业有限公司
浙江旭峰布业有限公司成立于 2010 年,注册资本 5,000 万元,位于浙江省丽水市松阳县,经营范围为“弹力革基布生产;弹力合成革基布及高档后整理织物销售;鞋、帽、服装生产加工、销售;自营进出口业务”。
(2)福建格利尔印染有限公司
福建格利尔印染有限公司成立于 2005 年,注册资本 8,000 万元,位于福建省尤溪经济开发区,经营范围为“纺织;面料、基布染整;纺织品销售”。
(3)丽水富兴康布业有限公司
丽水富兴康布业有限公司成立于 2014 年,注册资本 2,880 万元,位于浙江省丽水市水阁工业区,经营范围为“弹力革基布、弹力合成革基布生产、销售、印染及后整理加工”。
(4)丽水市南平革基布有限公司
丽水市南平革基布有限公司成立于 2004 年,注册资本 1,000 万元,位于浙江省丽水市水阁工业区,经营范围为“革基布开发、制造、销售及相关技术咨询”。
投资有风险 入市需谨慎