在距离考试只剩71天的现在,报考了初级的你是正在学习当中,还是躺在床上、沙发上、被子里刷手机?
想一想你正在打“农药”,想一想哪个声音像不像是在说“敌军还有71天到达战场!”
现在不学更待何时?立刻马上从舒适圈跳出来!小爱今天为大家更新的都是《经济法基础》的知识点!
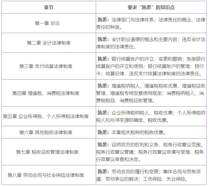
《经济法基础》考纲要求必须熟记的知识点(考点)

其实说是要我们熟记的知识点不如说是考试中的考点,以上的知识点都是重点中的重点,要多花时间在以上的知识点中!
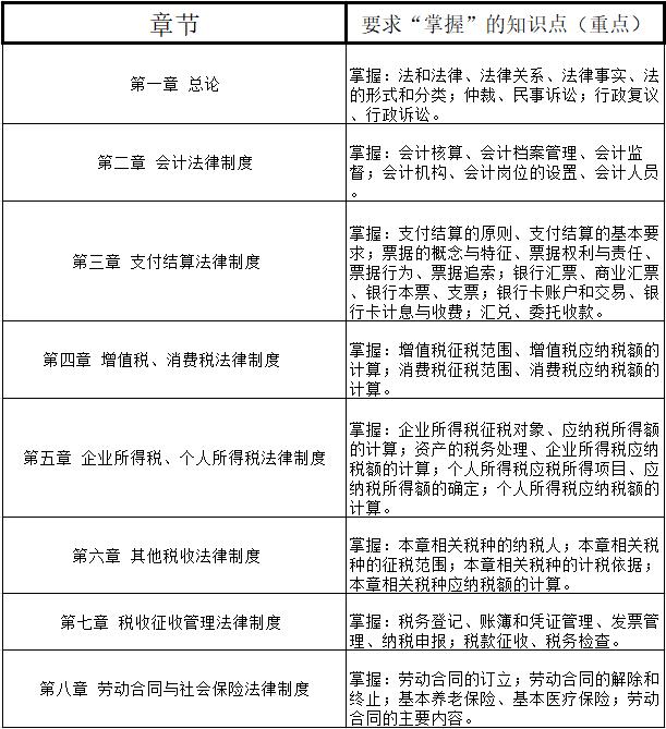
《经济法基础》考纲要求“掌握”的知识点(重点)

《经济法基础》考纲要求“了解”的知识点(基础点)

《经济法基础》知识点构成框架以及难易程度

《经济法基础》考试题型以及题量

如果能够把以上小爱所例举出来的知识点以及知识结构框架背下来,不敢保证你能够拿到满分,但是60分是不可能考不到的!
关注小爱,带你领略不一样的会计世界!