尝试全渠道多触点转型的传统生鲜企业,面临转型的不同阶段应采取何种策略、如何构建数字互联网时代生鲜实体店全渠道转型路径等难题,百果园渠道的“十二年四次变革”,正以行动探索答案。

一句”渠道为王”曾多年主导着零售行业和从业者的战略布局,不少传统生鲜企业对渠道转型进行了探索,但效果欠佳。北京物美超市曾推出美廉美网上商城,然而执行中面临着电商部门规模小、话语权不足等问题;步步高集团依据供应链资源推出生鲜电商平台云猴,但线下渠道与多渠道存在经营思路不同等“水土不服”的问题,使得步步高不得不放弃自建平台。
对于计划尝试渠道转型的传统生鲜企业,要打造全渠道多触点覆盖消费者,但多渠道、全渠道转型的不同阶段应采取何种策略?如何实现各阶段渠道的高效运作?即如何构建数字互联网时代生鲜实体店全渠道转型路径,正成为诸多企业共同面临的难题。
遵循“动因—行动—结果”的逻辑,梳理生鲜连锁专营店百果园渠道的“十二年四次变革”,即2008-2012年、2012-2016年、2016-2019年、2019年至今,四阶段渠道变革动因、行为策略、绩效等关键构念与事件,一方面展示百果园渠道转型过程,另外提炼有效路径为其他生鲜实体店渠道转型提供参考。
百果园:18/80/230/4500/6000W
“18年品牌信任、80+城市覆盖、230+全球特约水果供货基地、4500+连锁门店、6000万+一体化会员"。2001年成立于深圳的百果园,目前已集水果采购、种植支持、采后保鲜、物流仓储、标准分级、营销拓展、品牌运营、门店零售、信息科技、金融资本、科研教育于一体。
自成立以来,百果园经历了我国生鲜农产品渠道转型的几次重要时间节点。也曾面临线下生鲜零售商都存在的销售渠道单一、生鲜电商渠道冲击、技术范式升级等渠道问题。从2008年尝试渠道转型以来,经过了单渠道、多渠道组合零售、跨渠道零售等渠道转型阶段,由线下连锁店发展成为“PC电商+线下连锁店+移动电商”的多渠道模式,构建了以百果园为中心的渠道平台。
阶段一:聚焦新增渠道自主创新的多渠道组合零售阶段(2008~2012年)
线下众生模仿,线上电商冲击
百果园成立之初已确立了水果连锁店的经营业态,但经过几年线下渠道扩张,逐步显现出渠道单一、跟随者模仿等问题;同时,生鲜领域电商渠道的快速崛起和发展,促使百果园开始思考渠道转型问题。在转型压力和外部新兴渠道的双重作用下,百果园制定了聚焦新增渠道自主创新的多渠道组合零售战略,通过学习自主建设并列渠道。
多渠道组合培育,产品服务创新
通过线上开放多种创新性渠道形式,包括2008年筹建了全国B2C水果电商平台-网上百果园,最大可能拓宽新渠道覆盖范围以增加销量和消费者接触点。百果园基于市场调研获取消费者渠道便利性需求,从双方价值创造角度将不同渠道特性与产品服务属性结合起来,目标是满足消费者渠道便利性需求,如接入便利性、搜索便利性、交付便利性和沟通便利性等,又能实现企业销量增加、覆盖消费者范围增大、拓展市场空间的目的,实现渠道产品服务价值创造。
扩大市场空间,提升渠道便利性
多渠道组合培育为后续产品服务提供了可创新的环境空间,产品服务创新满足消费者渠道需求、优化产品服务输出,也进一步巩固了多渠道组合的发展。因此在渠道组合和产品服务创新的良性互动中,形成了两者相互促进、互为支撑的多渠道组合零售路径,有利于扩大市场空间和提升渠道便利性。2012年百果园公司成立十周年之际,全国门店已达300家。

阶段二:聚焦差异化资源互补的跨渠道零售阶段(2012~2016年)
核心能力刚性制约,内外多渠道组合冲突
多渠道组合零售后期,电商渠道和生鲜实体店渠道,产品服务不一致、渠道功能重复造成资源浪费等弊端开始显现;同时,经营传统生鲜实体店的管理经验和商业思维等核心能力,此刻却成了百果园发展的阻碍,以及京东、小米等新竞争者的进入,使百果园自主建设的多渠道组合零售价值愈发有限;另外,移动互联网的普及和生鲜O2O等新型模式的出现,使得百果园再次面临渠道转型问题。
聚焦差异化渠道互补,共建共享共赢
与第一阶段渠道并行独立不同,百果园在此阶段提出聚焦差异化资源互补的跨渠道零售战略,与不同电商平台合作进行部分渠道整合。转型初期,百果园向外部新兴渠道资源寻求合作,先后联合了O2O生鲜电商、第三方外卖平台等不同零售商进行渠道合作,旨在重新优化渠道资源配置、形成差异化渠道资源互补,并在此基础上培养与合作方渠道专业资源共享的能力,为后续跨渠道整合和渠道协同提供资源能力支撑,并于2014年成立深圳百果互动科技有限公司,完善信息化建设布局。
考虑到线上或线下渠道仅能完成销售部分功能,消费者在不同购买流程会接入不同的零售商渠道,百果园制定跨渠道标准和流程协同方案推动跨渠道合作,将自身线下渠道和诸如京东到家、小美快购等合作方线上渠道拆分重构为一条完整链条以实现销售渠道全打通。
跨渠道零售,实现“1+1>2”
在此过程中,百果园自身渠道价值和合作方渠道实现价值交互,通过渠道间的差异性互补有效激发出渠道间协同效应,既能增加消费者满意度和感知价值,从而导致更高的购买意愿和消费频率,又能放大渠道价值为消费者带来更大的总体效用,达到“1+1>2”的升值效果,并从前台新支付到后台ERP,均建立统一闭环式的数据库。2015年百果园线下生鲜门店超过1000家,其渠道模式得到资本市场认可完成了4亿元人民币A轮融资。

阶段三:聚焦产业链平台建设的全渠道零售阶段(2016~2019年)
跨渠道冲突不断,产业链趋势明显
跨渠道零售后期,不同零售商渠道间冲突问题严重;同时,互联网消费升级、竞争升级等市场态势的转变,使百果园与第三方合作建设的跨渠道零售难以为继,加之生鲜农产品领域开发产业链资源的趋势,使得百果园面临第三次渠道转型问题。
创建七大平台,聚焦全渠道
与第二阶段整合部分渠道不同,百果园在此阶段提出聚焦产业链平台建设的全渠道零售战略,联合产业链上下游实现渠道间完全融合。转型初期,为打破渠道间壁垒实现全渠道融合,2016年百果园战略合并O2O生鲜电商一米鲜,原一米鲜团队加入百果园主导全渠道建设;同年,百果园整合外部资源和内部资源打造了面向全渠道产业链伙伴开放的七大平台,即标准化种植平台、金融平台、交易平台、供应链平台、营销服务平台、销售平台、BI数据分析平台。
为与消费者建立信任感,让扎根于社区的全国数千家百果园门店更易与社区居民融为一体,百果园通过贴近居民的社区门店、基于社区建立的社群,以及小程序等引流,广泛引导居民到店消费购物。随着线上线下一体化,百果园线上App于2016年3月正式开通,后续创建以门店为单位的微信社群,初步建立线上线下一体化的会员体系,2019年初又开始升级会员体系,创建“百果心享“会员体系,重点凸显全新的会员体系,在会员权益层级、积分商城等方面进行较大的升级,比如运用游戏化的奖励机制;并综合考虑App与门店的用户体验,增强认同感归属感。其中百果园+微信小程序自2017年8月份上线以来,现已占线上总销售额15%左右。2018年百果园涉水专卖水果的智能冰柜“百果盒子”,进行无人零售探索。
2017年,百果园与北京最大的水果连锁超市“果多美”达成战略合作,实现双品牌运营,向行业分享他们的水果运营能力,以大仓-门店-顾客为一级销售网络,以大仓-无人零售柜-顾客为二级网络。通过全球合作230多个水果特约供货基地、研发果品保鲜技术、自建的线上线下渠道,推进了智能种植、果品销售到终端服务为一体的果品生鲜农产品产业链布局,为全渠道架构提供产业链支撑;并主导制定了全渠道生鲜标准体系,把品类系统标准从销售标准延伸到采后遇冷标准、运输标准和种植标准,如成立广西智果科技有限公司,建立种植模型指导基地科学种植、建立采后检测标准、等级标准等。
全渠道系统竞争优势,平台价值传递者
通过以上举措,百果园构建了全渠道产业价值链,推行全渠道共建,形成了两者相互促进、互为支撑的全渠道零售路径,形成全渠道系统竞争优势,实现产业链相关者共赢。百果园也为其他生鲜企业提供百果园的渠道、培训、标准和服务,构建一个以百果园为核心、百果园特有渠道资源为基础的产业链全渠道平台,实现百果园由单纯输出产品服务价值向输出渠道平台价值转移的路线,掌握特有的渠道资源,促进企业核心能力持续增强。

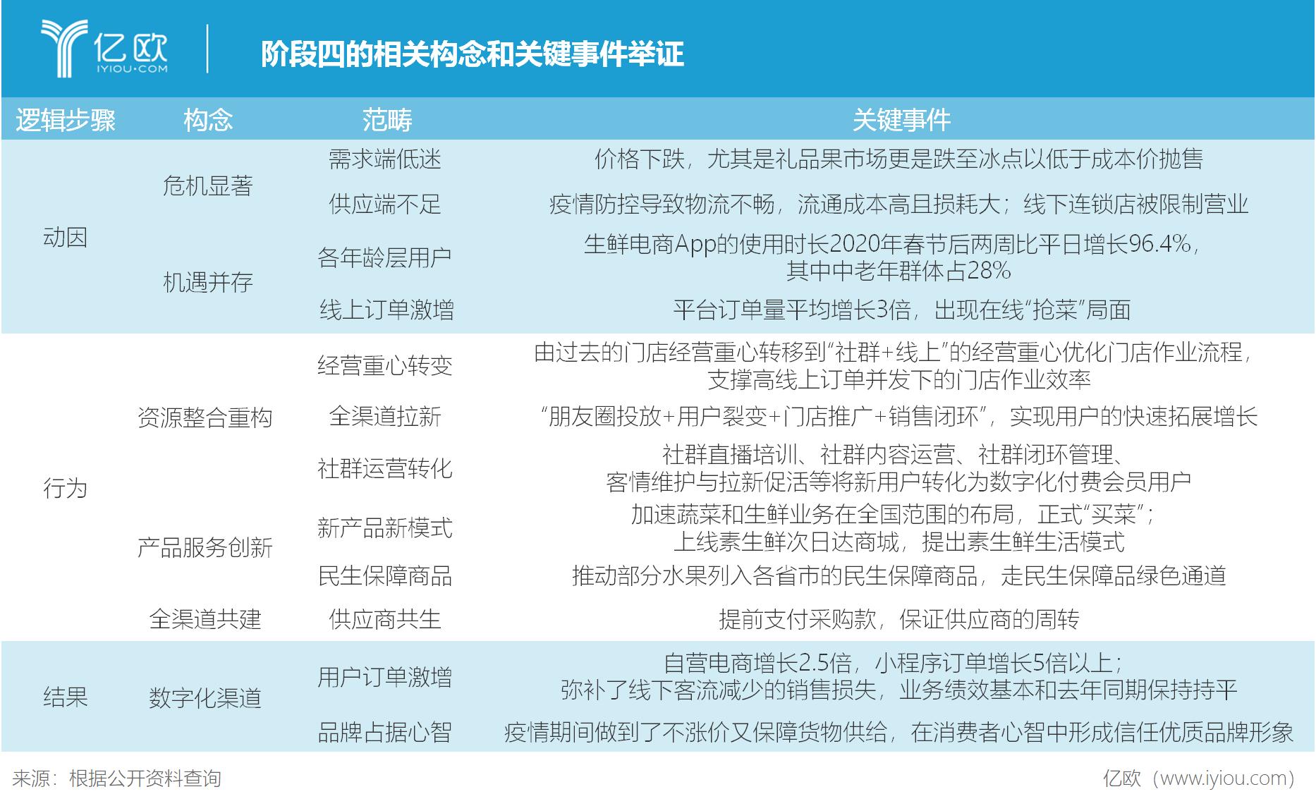
阶段四:聚焦线上线下一体化的数字渠道零售阶段(2019年至今)
危机显著,机遇并存
此次疫情对生鲜行业销售的影响和冲击是前所未有的,多数门店被迫关门,员工流失严重,营业额同比大降,从需求端到供给端似乎双“哑火”。源头市场消费低迷,线下客流骤降,价格下跌,尤其是礼品果市场更是跌至冰点以低于成本价抛售;其次,销售渠道萎缩,大量社区夫妻果品店被暂停营业,水果连锁店被限制营业,果品销售的主渠道受限;再者,交通管制和疫情防控直接导致物流不畅,流通成本高且损耗大。一边又是生鲜果蔬电商平台在线订单激增,春节期间用户量新增日均5万,使用时长比平日增长96.4%,成为零售行业“逆行者”。
数十年不断更迭零售渠道的百果园,应对“黑天鹅”新冠肺炎疫情的特殊情况也略显紧张,阶段三聚焦产业链平台建设的全渠道也面临新问题。基于此,百果园在2月份发起百日攻坚战-线上战役,开展了线上线下一体化的零售数字渠道,力图用优质商品和优质服务满足用户对线上到家的新需求。
新意识新业务,新渠道新关系
2019年4月份宣布进军生鲜蔬菜市场,到2020年2月初开始加速蔬菜和生鲜业务在全国范围的布局,正式“买菜”。百果园集团内部迅速成立专门的项目组,联动商品研发、仓配、品控、运营和营销等部门,迅速推进蔬菜在全国的上线,同时也拉动水果的热卖;并在百果园App和“百果园+”微信小程序上线素生鲜次日达商城,提出素生鲜生活模式。
全面的意识转型,由过去的门店经营重心转移到“社群+线上”的经营重心,优化门店作业流程,支撑高线上订单并发下的门店作业效率,“门店+外卖平台+App+小程序+社群+公众号”一并应用,让产品在会员体系、商品体系、库存体系、营销活动体系上得到了全方位的推广、一体化的运营。
百果园副总裁焦岳在第四届全球连锁节会上分享到,这次疫情形式之下,很多零售型的企业会或多或少面临现金流和利润的挑战,百果园提前支付采购款,保证供应商的资金周转,与供应商共同面对困境;另外,疫情期间,百果园推动部分水果列入各省市的民生保障商品,为水果开通绿色通道,来解决因交通管制、隔离举措堵塞生鲜果蔬物流的问题。目前,百果园在全国各地都有绿色通道。
截止到2020年2月29日,百果园全国门店4000余家,全国社群人数共计370多万人,店均903人。据焦岳介绍,百果园战略层面认为在今天疫情形势下,社群会让随机性的消费逐渐的变成确定性,所以很注重社群渠道运营。一方面,利用“朋友圈投放+用户裂变+门店推广+销售闭环”,实现用户的快速拓展增长;同时,对全国店长开展社群直播培训、社群内容运营、社群闭环管理、客情维护与拉新促活等将新用户转化为数字化付费会员用户。
化“危”为“机”,整体业绩影响不大
拥有4000多家线下门店的百果园在疫情期实现了整体自营电商增长2.5倍,小程序订单增长5倍以上,很大程度上弥补了线下门店的销售损失,让其在疫情中逆势增长。据悉,百果园目前微信小程序已有2400万用户,注册消费会员6000万,超8000个微信社群,覆盖人群400多万。凭借着线上线下一体化的数字化渠道零售,百果园线上业绩的增长很大程度上弥补了线下客流减少的销售损失,据其副总裁焦岳称,疫情对其整体业务影响较小,基本和去年同期保持持平。坚持“好吃不贵”战略,疫情期间做到了不涨价又保障了货物供给,在消费者心智中形成值得信任的优质品牌形象。

结语
纵观百果园聚焦新增渠道自主创新的多渠道组合零售阶段、差异化资源互补的跨渠道零售阶段、产业链平台建设的全渠道零售阶段、聚焦线上线下一体化的数字渠道零售阶段,其渠道变革围绕着从零售终端不断向上游延伸成为平台型零售商的路径展开,即从某一细分品类切入,借助终端零售资源和后台供应链最终做透全产业链。
而这个过程中,数字化是百果园实现转型和创新的一个重要突破口,即“数字技术+实体企业”,不仅仅是增设电商渠道,而是零售企业通过数字化技术、业务和经营管理的深度融合,围绕顾客重构整体价值链和生态体系,基于数据流的加速传递、价值深挖和创造的良性迭代循环,实现敏捷供应链和数字化渠道。
零售企业可通过数字化渠道,收集不同群体的需求,快速定位客户的需求,帮助企业管理者筛选新产品的功能,以及投放市场的策略,加快“货”的流通速度,实现需求端对供给端的跨边拉动效应。
最后,生鲜实体店渠道变革要用“产品为王”驱动“渠道为王”,以优质产品和服务打通线上与线下、上游与下游、供给与需求,倒推渠道的迭代变革。
正如百果园创始人余惠勇所说:“产品亦是百果园的核心,所以变革均围绕产品”。