尿沉渣检查会出现在尿检查的化验单上,这是用显微镜对尿液中沉淀物进行检查,识别尿液中所包含的细胞、管型、结晶、细菌、寄生虫等各种病理成分,辅助对泌尿系统疾病做出的诊断、定位、鉴别诊断及预后判断的重要常规试验项目。


尿沉渣检查有什么意义?
1. 红细胞(RBC,ERY):正常人尿中排出红细胞甚少,正常成人12小时尿沉渣中红细胞计数(艾迪氏计数)<50万。
应注意正常人特别是青少年在剧烈运动、急行军、冷水浴,久站或重体力劳动后可出现暂时性镜下血尿,这种一过性血尿属于生理性变化范围。女性患者还应注意月经污染问题,应通过动态观察加以区别。
红细胞为尿沉渣成分中最重要者,成人每4~7个高倍视野可偶见一个红细胞,如每个视野见到1~2个红细胞时应考虑为异常。血尿又可根据红细胞的多少,分为镜下血尿及肉眼血尿。

通常来自肾小球病变的红细胞,其形态常有变异,出现不同于正常圆饼状,而可以见到不同规则的棘形、毛刺形等,即异形红细胞。而来自肾盂、输尿管、膀胱的红细胞则形态比较完整。

并不是大家想像中的红细胞样子吧
如每毫升尿中异型红细胞>8000个,对肾小球性血尿的诊断有一定价值。
有时尿中潜血阳性,但尿红细胞镜检不一定有红细胞,因此要注意尿潜血与尿红细胞的区别,尿潜血不能代表就一定是血尿。
2. 白细胞和脓细胞:在正常尿中可偶然见到1~2个白细胞/HPF,正常成人12小时尿沉渣中细胞及管型计数(艾迪氏计数)<100万,如果每个高倍视野(HPF)见到5个白细胞为增多。

女性阴道炎或宫颈炎、附件炎时可因分泌物进入尿中,除有成团脓细胞外,常伴有大量扁平的上皮细胞。

尿中有白细胞时看着会略显混浊
3. 吞噬细胞:吞噬细胞比白细胞大,为含吞噬物的中性粒细胞,可见于泌尿道急性炎症如急性肾盂肾炎、膀胱炎、尿道炎等,且常伴有白细胞增多。
4. 上皮细胞:正常尿中无或偶见移行上皮细胞,在输尿管、 膀胱、尿道有炎症时可出现。
在尿中出现肾小管上皮细胞常提示肾小管病变,观察尿中肾小管上皮细胞,对肾移植术后有无排斥反应也有一定意义。大量出现应警惕移行上皮细胞癌。
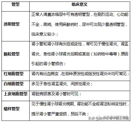
5. 管型:正常成人12小时尿沉渣中管型计数<5000个。尿中有大量管型时,说明肾实质有病理性改变,表明病变在肾小球或肾小管。
常见管型的临床意义如下:

6. 晶体尿:检查晶体尿有助于结石的诊断,对结石进行有效治疗后晶体可减少。

如尿中尿酸、草酸钙、磷酸盐等经常出现于新鲜尿液中,并伴有较多的红细胞时,应怀疑结石的可能;如检出胱氨酸结晶可确定为胱氨酸尿症;磺胺药物结晶如在尿中出现,对临床用药有参考价值。

要了解更多肾病防护和中医养生知识,请关注本号!