
点击最下方“阅读原文”填写问卷可获得精美小礼物
2020年注定是不平凡的一年,疫情风暴席卷全球、英国正式脱欧、奥运会史上第一次推迟一年、高考17年来首次推迟、美原油史上首次暴跌300%,美股多次熔断,股神傻眼……

“巴菲特说一辈子就看见五次熔断,我10天就实现了四次,看来我要比股神厉害。”想必这个段子,大家今年听过不少次了。那么问题来了!啥是熔断?是什么熔断了?
熔断机制 (Circuit Breaker),也叫自动停盘机制。简单说,当股指波幅达到规定的熔断点时,交易所为控制风险采取的暂停交易措施。可能是几分钟,也可能全天交易就此停止。举个栗子,你胆子小,还非要看鬼片。在最吓人的时候,你妈为了防止你吓si,突然把电线拔了,这就是一种熔断机制。那么熔断指的是什么熔断了呢?
股指!即股票指数。今天,识财君就重点给大家介绍一下股票指数是神马鬼!~(终于说到了今天的重点~为了引出主题,心好累~~~)

在正式讲股票指数之前,心力交瘁、心思缜密、煞费苦心的小编还是想给小白朋友们介绍一下两个背景知识:
背景知识1:股票的分类
最常见的股票分类是按照股票发行方式,股票分为A股、B股、H股、N股、L股、S股。

背景知识2 大盘是啥?
大盘站上3000点了!大盘进入阶段性调整?大盘“水深火热”~我们日常生活中经常会听到一系列与“大盘”相关的消息。那么大盘到底是什么?
大盘指的是沪市的“上证综合指数”和深市的“深证成份股指数”。但一般上证综合指数与深证成份指数涨幅相似,上证综合指数股票权重股多,市值高出深证成指不少,所以 大盘一般直接说上证综合指数 。简单说,大盘就是衡量股票总体走势的指数。
下面正式进入我们今天的主题!!!
01.
股票指数是什么?
股票指数,也叫“股票价格指数”(Stock Price Index),简称“股指” ,是由证券交易所或金融服务机构编制的用于反应各种股票价格变动水平的一种指标。它是根据多家上市公司的股票价格综合编制而成。
举个栗子,上学时候,每个班级有很多学生,学校如何评价一个班级的整体学习水平呢?不能说最高分在哪个班级,哪个班级的学习水平或老师的教学质量最高吧?所以在学校,我们一般用班级平均分来评价一个班级的整体水平。
同理,股票指数也是用于评价大盘整体走势的一个标准。班级里,每个学生的成绩可以作为一个样本。那么,股市中,同样也有样本股,样本股就是选择部分或者全部具有代表性的上市公司股票作为股票价格指数的样本以准确地反映市场估价总趋势。如果大家还是get不到股指的点,请大家记住三个字——平均数, 指数就是一个平均数。在股市里,股价变高,指数就高。

02.
股票指数怎么计算?
股票指数是反映不同时点上股价变动情况的相对指标。通常是将报告期的股票价格与定的基期价格相比,并将两者的比值乘以基期的指数值,即为该报告期的股票指数。股票指数的计算方法有三种:一是相对法,二是综合法,三是加权法。
(1)相对法
相对法又称平均法,就是先计算各样本股票指数。再加总求总的算术平均数。其计算公式为:股票指数=n个样本股票指数之和/n
(2)综合法
综合法是先将样本股票的基期和报告期价格分别加总,然后相比求出股票指数。即:股票指数=报告期股价之和/基期股价之和
从平均法和综合法计算股票指数来看,两者都未考虑到由各种采样股票的发行量和交易量的不相同,而对整个股市股价的影响不一样等因素,因此,计算出来的指数亦不够准确。为使股票指数计算精确,则需要加入权数,这个权数可以是交易量,亦可以是发行量。
(3)加权法
加权股票指数是根据各期样本股票的相对重要性予以加权,其权数可以是成交股数、股票发行量等。按时间划分,权数可以是基期权数,也可以是报告期权数。以基期成交股数(或发行量)为权数的指数称为拉斯拜尔指数;以报告期成交股数(或发行量)为权数的指数称为派许指数。
03.
世界著名的股票指数有哪些?
基本上,全球主要国家和地区都有自己的股票交易市场,对应的就有反映整体市场情况的股票指数。下面给大家介绍几个最有名且大家最常用的指数:
道琼斯指数
道琼斯指数是世界上最悠久的股指,也是世界上最有影响、使用最广的股票指数。它是一种算术平均股价指数。它以在纽约证券交易所挂牌上市的一部分有代表性的公司股票作为编制对象,由四种股价平均指数构成,分别是:道琼斯工业股价平均指数;道琼斯运输业股价平均指数;道琼斯公用事业股价平均指数;道琼斯股价综合平均指数。通常人们所说的道琼斯指数一般指道琼斯工业平均指数。
标准普尔指数
标准普尔500指数,是记录美国500家上市公司的一个股票指数。由标准普尔公司创建并维护。标准普尔500指数覆盖的所有公司,都是在美国主要交易所,如纽约证券交易所、Nasdaq交易的上市公司。它采用加权平均法进行计算,以股票上市量为权数,按基期进行加权计算。与道琼斯工业平均股票指数相比,标准普尔500指数具有采样面广、代表性强、精确度高、连续性好等特点,被普遍认为是一种理想的股票指数期货合约的标的。
纳斯达克指数
纳斯达克,全称为全美证券交易商协会自动报价系统,是一个基于电子网络的无形市场,目前大约有5400家公司在该市场挂牌上市,是美国上市公司最多、股份交易量最大的证券市场。纳斯达克指数是反映纳斯达克证券市场行情变化的股票价格平均指数,基本指数为100。纳斯达克的上市公司涵盖所有新技术行业,包括软件和计算机、电信、生物技术、零售和批发贸易等。
日经指数
日经指数是《日本经济新闻》社编制的股票价格指数。最早编于1950年9月。是根据东京证券交易所第一市场上市的225家公司的股票算出修正平均股价。1975年5月1日,改称“日经道·琼斯平均股价”。1985年5月1日改为“日经平均股价”(简称“日经指数”)。按计算对象的采样数目不同分为两种指数。一种是日经225种平均股价,另一种是日经500种平均股价。
香港恒生指数
恒生指数,由香港恒生银行全资附属的恒生指数服务有限公司编制,是以香港股票市场中的33家有代表性的上市股票为成份股样本,以其发行量为权数的加权平均股价指数,是反映香港股市价幅动趋势最有影响的一种股价指数。该指数于1969年11月24日首次公开发布,基期为1964年7月31日,基期指数定为100。
04.
我国最常用的股票指数有哪些?
我国的股市,主要有沪深两个指数系列,即上证系列指数和深证系列指数。
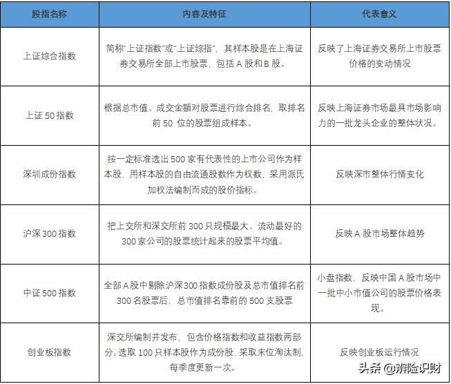
上证系列指数 是由上海证券交易所编制的股票指数,它包括4类24个指数,4类分别是样本指数类、综合指数类、分类指数类和其他指数类。24个指数不一一列举了,挑常用的给大家介绍一下。样本指数类常用的有上证180指数、上证50指数;综合指数类常用的是上证综合指数;分类指数类较常见的是A股指数、B股指数;其他指数类常见的是基金指数、国债指数等。
深证系列指数 是由深圳证券交易所编制的股票指数,该股票指数的计算方法基本与上证指数相同,其样本为所有在深圳证券交易所挂牌上市的股票,权数为股票的总股本。
如下为我国常用的股票指数:

05.
常用指数目前是什么水平?


06.
股票指数可以买吗?
指数本身是不能直接购买的,但可以 通过购买指数基金、股指期货或结构性产品来实现购买 。每个指数基金都有一个与之相对应的指数,一般是成份指数(股票数目固定),如上证50指数、上证180指数、沪深300指数、中证500指数等;也有一些指数基金选择的是分类指数,如红利指数、成长指数等。
买入指数基金 就相当于买入相对应指数所包括的一篮子股票,该指数涨就赚钱,跌就赔钱。指数基金中有一种ETF基金,除了能像一般基金一样申购赎回外,还可以像股票一样,在盘中交易。(了解更多关于指数基金内容,可查看往期干货分享丨史上最全基金攻略,一篇文章彻底搞懂基金)
股指期货 ,是指以股票指数为标的物的标准化期货合约,双方约定在未来的某个特定日期,可以按照事先确定的股票指数的大小,进行标的指数的买卖,到期后通过现金结算差价来进行交割。
作为期货交易的一种类型,股指期货交易与普通商品期货交易具有基本相同的特征和流程。中国的股指期货只有一种沪深300股指期货合约,2010年4月16日起正式上市交易。要求投资人保证金账户可用余额不低于50万元,且具备股指期货基础知识、通过相关测试、综合评估表评分等要求,门槛高、风险大。
结构性产品 ,一般指结构性理财和结构性存款。以结构理财为例,这类产品是将普通理财产品与金融衍生品组合在一起而形成的一种新型金融产品。结构型理财产品的回报率通常取决于挂钩标的的表现。股指作为挂钩标的中的一大类,是结构性产品重要一类。这类产品的特点在较低收益的基础上,根据挂钩标的走势还有触及更高收益的可能性,所以选取挂钩标的并预测其走势至关重要。
07.
股票指数有啥用?
股价指数不仅可以反映股票市场行情变动,还可以反映经济形势和周期状况,是股市行情的“指示灯”和经济状况的“晴雨表”。
作为一个小小的投资者或者散户,股指的作用绝对不是一个统计数字,它直接关系到股民的钱袋子。股指是定期公布的,股票价格指数能反映市场上股票价格的变动,它是上涨还是下跌,这些都是我们可以根据检验自己投资的效果,来预测股票市场动向的。同时,股票价格指数还能侧面的反映国家的经济发展变化。
好了,一转眼就码了这么多字。一写就多,一说就没够,感恩大家读到最后。今天就介绍到这里,更多金融相关科普知识会陆续发布,大家对任何内容感兴趣,可以留言,识财君会谨慎筛选后分享给大家!一起成长,一起进步~