记得右上角点击关注,防止丢失,每天更新实用资料!
给大家送上七年级上册数学的知识点总结,资料总结的非常好,条理很清晰,对重点内容还有例子说明,是应对期末考试不可多得的好资料,值得推荐,大家可以收藏并打印下来。我把这份资料毫无保留的放在了下面,如果觉得我喜欢我分享的资料,请关注我,并且点赞收藏,这是对我最大的鼓励,后续我会为分享更多实用资料。
图片*载下**方法:点击一下图片,然后长按图片,再点击原图按钮,即可把高清图片*载下**到手机相册。
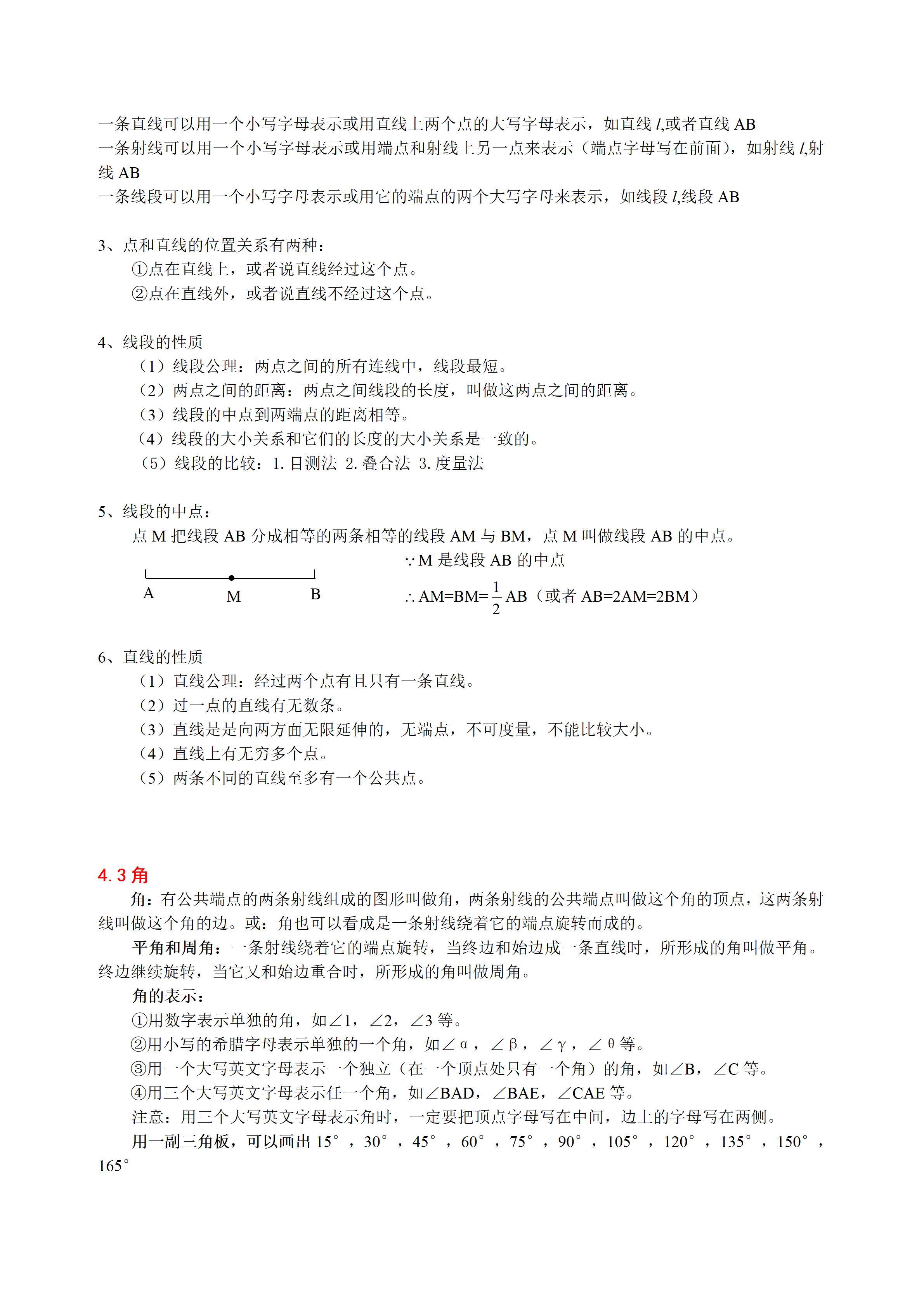
我是专注初中教育的大学地理教师范博士,关注我,每天分享可以提高学习效率的初中资料。











