
第一章 行业概况
公募基金是指以公开方式向社会公众投资者募集资金并以证券为主要投资对象的证券投资基金。公募基金是以大众传播手段招募,发起人集合公众资金设立投资基金,进行证券投资。
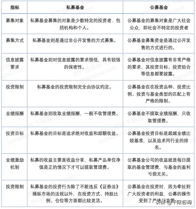
公募基金和私募基金各有千秋,它们的健康发展对金融市场的发展都有至关重要的意义。公募基金的募集对象是广大社会公众,即社会不特定的投资者;私募基金募集的对象是少数特定的投资者,包括机构和个人。
表:公募基金与私募基金的区别

资料来源:千际投行,资产信息网
1998年3月27日,证监会批准了我国第一批公募基金,随后国泰基金和南方基金分别发行了基金金泰、基金开元,拉开了国内公募基金行业的序幕。起初,公募基金全部都是封闭式基金,这种封闭式的运作有利于基金经理进行资产管理和流动性安排,同时也有利于基金公司获得相对稳定的管理费收入。随后,我国第一只开放式基金——“华安创新”于2001年成立,这类基金具备流动性好、信息披露透明度高的优点,其特有的赎回机制对基金管理人也起到了有效的约束作用。
近十年来,我国公募基金市场规模及基金数量呈现稳步上涨格局。截至2020年年底,公募基金总规模达到20万亿,较2010年增长约7倍;数量达到7400余只(将A/B/C合并统计),较2010年增长9.5倍。
以封闭开放式分类来看,开放式基金占比接近90%,占据绝对主导地位,因此下文我们也将以开放式公募基金作为研究对象开展评价研究。
以投资范畴分类来看,规模最大的是货币市场型基金,已超过8万亿;其次是债券型基金,已超过5万亿;受个人投资者青睐的混合型基金、股票型基金规模则往往跟随权益市场的表现而出现同向波动,受益于2020年的A股牛市,这两类基金规模均创下历史新高,分别接近5万亿和2万亿。
从近十年规模占比变化来看,货币市场型基金在2013年余额宝推出后快速增长,规模占比从6%提升至40%;债券型基金提升至25%,成为第二大类型基金;股票型基金近十年总体规模变化不大,在1万亿-2万亿之间波动,占比从超过50%下降至不足10%;而混合型基金由于灵活度高、风险适中,近十来规模超过了股票型基金,占比略有下降。
图:2010年各类型基金规模占比

资料来源:千际投行,资产信息网,Wind
图:2020年各类型基金规模占比

资料来源:千际投行,资产信息网,Wind
第二章 商业模式和技术发展
2.1 商业模式分析
根据资源禀赋的差异,目前公募基金行业逐步分化为两大类模式:一类为全能型模式,基金公司在丰富的资源支持下实现投资渠道的全方位覆盖,并依托规模优势逐步强化竞争优势;另一类为精品化模式,基金公司在有限的资源下,将核心资源聚焦于特定领域,例如主动管理型、指数投资型、量化投资型、货币理财型等优势领域,以实现在特定赛道上的战略突围。
图:公募基金两大类模式

资料来源:千际投行,资产信息网,华泰证券
全能型模式
全能型模式,满足目标客户全部金融需求。全能型模式是目前上规模基金公司致力的方向。所谓全能,是指全面覆盖和开展集合理财、专户理财、财富管理、企业服务、私人银行、对冲基金、另类投资基金以及专项基金等全方位业务,满足各层次客户的综合需求。全能型模式的主要特征在于业务资格牌照全,产品体系能够全部满足目标客户金融需求。此类基金拥有一定的渠道和研发优势,但同时对基金公司的综合实力要求更高。
作为公募基金行业久负盛名的华夏基金和易方达基金,目前已具备转型全能型基金管理公司的基础。根据Wind数据,截止2020年第二季度末,华夏基金旗下基金总计197支,基金净额6572亿元,基金类型涵盖了从低风险、低收益的货币市场基金到高风险、高收益的股票基金,可以满足各类风险偏好投资者的需求。而易方达管理基金总计199只,基金净额9189亿元,产品基本全覆盖且结构更为均衡。公司还管理着多只全国社保基金投资组合,已经被多家大中型企业确定为年金投资管理人。
精品化模式
精品化模式,聚焦优势投资品种。精品店模式主要是指基金公司将业务、渠道、服务、人才等全部资源集中倾向于某一重点业务,在投研能力上侧重于某一单一市场的投资,具有较为清晰的单一的投资风格,在服务和营销渠道上讲究特色服务,强调营销和服务的及时性、准确性和贴近性,通过对单一产品、单一市场的深耕来获取超额收益。此类基金公司拥有较为独特的渠道优势,在产品发行上可以更加聚焦。
例如天弘基金,与阿里系合作后,通过余额宝这一货币市场型基金,规模快速做大,超越华夏成为管理份额净值最大的基金公司。此外,以华泰柏瑞基金为代表的的量化投资型模式表现也较为突出,2019年主动量化型管理规模行业第一,收益表现也居行业领先地位。
2.2 科技发展
金融科技赋能迈入创新整合阶段,打通全业务流程、全产业链环节。过去金融行业科技底层基础设施建设发展经历了数轮演变,第一阶段注重后台IT技术建设,代表性的应用包括核心交易系统、账务系统和信贷系统等;第二阶段聚焦渠道变革,即前端服务的线上化,并完成传统金融业务由线下向线上的迁徙,典型的应用包括网上银行、互联网保险等;目前处于专注金融科技赋能的第三阶段,强调全业务流程、全产业链环节的应用变革,利用人工智能、区块链、云计算、大数据、物联网等底层技术,提升自动化与智能化运营能力,改善经营效率;同时基于广阔的流量,探索新业态模式,拓宽业务边界。
图:金融科技底层核心技术图谱

资料来源:千际投行,资产信息网,中科院
金融科技赋能业务流程
升级数字化运营能力,完善客户服务体系。基金公司可借助第三方平台、核心技术服务方、数据管理方、信息服务方构建数字化系统,整合多维销售渠道,拓展用户覆盖面,并基于海量数据形成对用户的深度洞察,通过个性化推荐和数字化工具有效触达潜在客户。此外,在产品端,可通过基金产品创新、服务模式创新进行场景关联、流程优化,打造以客户为中心的公募基金数字化运营框架,实现客户服务体系的完善升级。
行业迈向深度科技赋能阶段,头部基金或积累先发优势。从科技对金融的赋能路径看,公募基金行业已经逐步迈入智慧金融阶段,区块链、大数据、云计算、人工智能等科技技术将进一步改造公募基金营销、风控、投研、投顾、产品创新、客户管理等环节。随着科技深度赋能行业,会逐渐引发资源、信息以及用户群的高度流动,加速行业竞争及生态格局变革,头部基金公司借助于更为充足的资源投入和优异的研究能力或将积累先发优势。
金融科技助力风险控制
纽约梅隆银行的INFORM管理系统在其风险控制上发挥了重要作用。纽约梅隆银行所有分行的业务数据都通过总行集中处理,INFORM信息管理系统具有资产交易、结算、信息查询、报表服务等多项功能,可以实现24小时实时处理。INFORM系统功能包括报表服务、资产管理、账户管理、信息查询四个模块。在资产管理模块,只要在授权权限内下单或查询交易,INFORM系统会自动通知资产管理银行或托管银行的清算部门进行结算,通过INFORM系统可动态查询每笔交易详细的发生额及账户余额,并*载下**对账单。金融科技的技术提高了运营效率,同时提供了有效的风险管理。
阿拉丁推动贝莱德风险管理平台整合。贝莱德自20世纪90年代以来率先开始注重金融科技发展,陆续开发了风险管理系统、阿拉丁系统(Aladdin)、Blackrock solution等系统,其中阿拉丁系统旨在利用人的资源、市场数据和IT技术为投资经理提供实时资产管理。阿拉丁将投资组合管理、交易、风险分析和运营工具整合在一个平台上,帮助投资机构实现明智的投资决策、有效的风险管理、提高交易效率和扩大投资规模。
2.3 政策监管
法律法规
近年来,我国为加快金融市场对外开放的步伐,深化改革创新金融市场,多次出台政策引导市场发展。公募基金作为金融市场的重要参与者,行业迎来了开放期与创新期。2019年7月,国务院金融稳定发展委员会办公室关于金融业进一步对外开放的政策措施中将外资持股公募基金管理公司比例放宽至100%的时间由2021年提前至2020年。2019年10月,证监会发布《关于做好公开募集证券投资基金投资顾问业务试点工作的通知》,嘉实、华夏、易方达、南方、中欧等基金公司已经申请试点并完成备案。2019年12月,第十三届全国人大常委会第十五次会议审议通过了修订后的《中华人民共和国证券法》,规定我国将全面推行证券发行注册制,这使得公募基金可投标更为多元化。
图:关于公募基金行业最近重要政策汇总

资料来源:千际投行,资产信息网,证监会,国务院
行业自律
中国证券投资基金业协会成立于2012年6月6日,是基金行业相关机构自愿结成的全国性、行业性、非营利性社会组织。会员包括基金管理公司、基金托管银行、基金销售机构、基金评级机构及其他资产管理机构、相关服务机构。协会秉承“服务、自律、创新”理念,自觉接受会员大会和理事会的监督,严格按照国家有关法律规定和协会章程开展工作。在证监会的监督指导和协会理事会的引领下,基金业协会全体工作人员竭尽全力为会员服务,通过全体会员的共同努力,共同推动财富管理行业的健康发展。截止2013年11月1日,基金业协会的会员共有555家。
2016年2月5日,中国证券投资基金业协会(以下简称基金业协会)发布了《关于进一步规范私募基金管理人登记若干事项的公告》(以下简称《公告》),对私募基金管理人的登记备案提出更严要求,同时规定了注销私募基金管理人登记的三种情况。即:新登记的私募基金管理人在办结登记手续之日起6个月内,仍未备案首只私募基金产品的;已登记满12个月,且尚未备案首只私募基金产品的私募基金管理人,在2016年5月1日前仍未备案私募基金产品的;已登记不满12个月且尚未备案首只私募基金产品的私募基金管理人,在2016年8月1日前仍未备案私募基金产品的。
基金业协会的职责范围包括:依法维护会员合法权益,向监管机构、政府部门及其他相关机构反映会员的建议和要求;为会员提供服务,组织投资者教育,开展行业研究、行业宣传、会员交流、国际交流与合作,推动行业创新发展;制定和实施行业自律规则,监督、检查会员执业行为,维护行业秩序,调解会员之间、会员与投资者之间的业务纠纷,推动行业诚信建设、树立合规经营理念,对违反法律法规或者本团体章程的,按照规定给予纪律处分;受监管机构委托制定执业标准和业务规范,对从业人员实施资格考试和资格管理,组织业务培训;根据法律法规和中国证监会授权开展相关工作。
第三章 行业发展与市场现状
3.1 行业财务分析
图:行业综合财务分析

资料来源:千际投行,资产信息网,Wind
图:行业历史估值

资料来源:千际投行,资产信息网,Wind
图:指数市场表现

资料来源:千际投行,资产信息网,Wind
估值方法可以选择市盈率估值法、PEG估值法、市净率估值法、市现率、P/S市销率估值法、EV/Sales市售率估值法、RNAV重估净资产估值法、EV/EBITDA估值法、DDM估值法、DCF现金流折现估值法、NAV净资产价值估值法等。
图:主要上市公司

资料来源:千际投行,资产信息网,Wind
图:中信证券主营构成

资料来源:千际投行,资产信息网,Wind
图:东方财富主营构成

资料来源:千际投行,资产信息网,Wind
3.2 风险因子分析
市场风险
市场风险是由市场价格和比率变动的不确定性而造成损失的风险,包括可观察变量(如利率、信用利差、汇率)和间接可观察变量(如波动率和相关性)。市场风险包括经济环境、消费模式和投资者预期改变等因素,这可能对投资价值产生重大影响。因此,市场变化可导致本子基金的可赎回份额净值发生大幅波动。金融工具产生的最大风险与其公允价值相当。
- 利率风险:来自于有息资产公允价值和未来现金流量的市场利率水平波动产生的影响。
- 外汇风险:指金融工具价值随外汇汇率变动而波动的风险。
流动性风险
流动性风险指本子基金难以履行通过交付现金或另一金融资产来偿清金融负债相关义务的风险。
信用及交易对手风险
信用风险指本子基金可能因交易对手未履行其责任而就未偿还的金融工具招致损失的风险。
3.3 市场发展现状
随着经济不断发展,资本市场日益成熟,老百姓理财需求已经成为刚需,公募基金应运而生,飞速发展。截至2020年底,我国公募基金产品数量为7913只,较上年增加1369只,同比增长20.92%。
图:2015-2020年我国公募基金产品数量及增速

资料来源:千际投行,资产信息网,中国证券投资基金业协会
2020年,我国封闭式基金数量1143只,占比14.44%;开放式基金数量6770只,占比85.56%,其中,混合基金数量3195只,占比47.19%,债券基金数量1713只,占比25.30%,股票基金数量1362只,占比20.12%,货币市场基金数量332只,占比4.90%,QDII基金数量168只,占比2.48%。
图:2020年我国公募基金产品数量占比

资料来源:千际投行,资产信息网,中国证券投资基金业协会
公募行业发展近两年大步向前,以公募基金为代表的机构投资者力量正在迅速崛起,未来公募基金市场话语权可能会持续提升。截至2020年底,我国公募基金规模为19.89万亿元,较上年增加5.12万亿元,同比增长34.7%;截至2020年底,我国公募基金份额为17.03万亿份,较上年增加3.34万亿份,同比增长24.4%;其中,封闭式基金份额为2.40万亿份,开放式基金份额为14.64万亿份。
图:2020年我国公募基金规模及增速

资料来源:千际投行,资产信息网,中国证券投资基金业协会
近两年来,市场出现结构性牛市,呈现出“个股不如基金”态势,公募权益基金竞争力凸显。即使疫情也未能使火热的公募权益基金市场降温。2020年疫情最严重的3月,市场成立公募权益基金79只。随后月份均维持10只新基金的成立速度。2020年12月新成立公募权益基金40只。
图:2020年中国公募权益基金新成立规模情况

资料来源:千际投行,资产信息网,中国证券投资基金业协会
2020年,我国封闭式基金份额2.4万亿份,占比14.07%;开放式基金份额14.64万亿份,占比85.95%,其中,货币市场基金份额8.09万亿份,占比55.28%,混合基金份额2.79万亿份,占比19.03%,债券基金份额2.47万亿份,占比16.85%,股票基金份额1.19万亿份,占比8.15%,QDII基金份额0.10万亿份,占比0.69%。
图:2020年我国公募基金份额占比

资料来源:千际投行,资产信息网,中国证券投资基金业协会
3.4 竞争格局
近几年基金市场集中度有所下滑。2007年证券市场迎来单边上涨行情,基金公司管理规模呈现井喷式增长,中小型基金公司迎头赶上,CR3和CR10大幅下降。2008-2014年行业徘徊期,基金公司之间竞争与博弈开始出现白热化态势,行业集中度稳中有降。
2014年后由于货币市场基金的机构投资者现金管理作用凸显,货币市场基金尤其是天弘基金大量销售,叠加基金公司主动管理能力差异分化,资管行业马太效应出现端倪,行业集中度开始出现回升迹象。但2017年以来,受宏观环境影响,行业集中度呈现下滑趋势,2019年底,CR3和CR10的份额分别达17.8%和41.5%。至2020年6月底,CR3和CR10的份额分别达18.3%和35.3%,CR10的下滑表明行业竞争呈现加剧态势。
图:近十年基金行业市场集中度

资料来源:千际投行,资产信息网,华泰证券
基金公司体量增加,基金产品竞争日趋激烈。货币型基金的发展促进了基金公司市场份额的增加,各基金公司产品竞争更加激烈。从2015年底至2020年5月,基金公司平均份额由769亿上涨到1137亿,基金数量几近翻倍,单只基金份额稳定在略高于20亿元的水平,基金规模发展迅速、行业竞争日趋激烈。
机构投资者占比自2015年大幅扩张,近两年略有回落。2007年以来,基金持有人结构机构化趋势明显,机构投资者占比自2007年的8.9%稳健提升至2014年的28.4%,并于2015年跨越提升至56.3%,首次超过个人投资者占比。虽2017以来受委外新规等监管政策影响,机构投资者占比在近两年有所回落,到2018年小幅下降至47.3%,但2019年回升至49.4%,整体维持相对高位。
基金及子公司专户是承接机构资金的主要载体,各有侧重。基金专户以承接委外做主动管理为主,在2015年缺乏优质投资标的的资产荒背景下,公募基金凭借专业投研能力、透明产品结构等能为机构投资者提供稳健投资选择,机构委外资金通过定制公募基金流向公募基金,进而促成基金专户规模迅速做大。基金子公司专户以承接通道业务为主。自2012年底起基金子公司凭借牌照和制度优势,借力非标投资需求扩大的机遇,成长为通道业务的重要渠道之一。
3.5 中国参与者
中国参与者主要有:天弘基金、易方达基金、中欧基金、博时基金、南方基金、工银瑞信基金、华夏基金、嘉实基金、汇添富基金、富国基金、招商基金、华安基金、长盛基金、兴证基金、长城基金、新华基金、平安基金等。
易方达基金

易方达基金成立于2001年,广发证券、广东粤财信托、盈峰控股分别持股22.65%并列第一大股东。截至2021年底公司总资产管理规模超2.7万亿元,是行业领先的综合资产管理公司。公司坚持“深度研究驱动、时间沉淀价值”的投资理念,在主动权益、指数、债券等投资领域全面布局,为投资者创造良好回报,获得“金牛基金管理公司”、“十大明星基金公司”、“金基金”等多种奖项,旗下产品更是多次获得金牛奖、晨星奖等荣誉。受益于此,公司非货基规模自2015年起一直居行业首位,2021年底达1.19万亿,市占率达7.48%,较2014年低点
4.71%提升2.77pct。同时公司的盈利能力随之提升,2020年净利润27.5亿、ROE24.5%,均创历史新高。
易方达旗下主动权益公募基金自成立以来平均年化净值增长率为16.27%,远超同期上证指数2.51%的年化增长。公司主动权益体系支持不同策略风格的投资团队独立运作,由大平台提供深度投研支持,将自身风格特征发挥到极致,因此我们看到除2015年易方达新兴成长凭借重仓成长夺取同类冠军外,近两年消费风格行情也涌现出了张坤、萧楠等多位明星基金经理,每条赛道都有好手、允许多种风格共存是易方达的鲜明特点,也为投资者持续创造了丰厚回报。
除优秀的主动权益外,固收业务亦是亮点。其固定收益业务和业内领先的多资产投资业务无论在业绩还是在规模上均为易方达坐稳头把交椅贡献颇多,分别由胡剑和张清华两位副总经理也是业内知名基金经理领衔。截至2021年12月31日固收的纯债和现金管理资产规模8777亿元,旗下债券类公募自成立以来平均年化收益7.45%也远超同期中债新综合财富指数4.39%的年化净值增长;多资产投资管理主张通过大类资产配置获取收益,主要通过股债配比、债券久期及类属选择等获取收益,管理资产包括偏债混合型基金、一、二级债基等。其“固收+”产品业内领先深受投资者喜爱。易方达债券型基金已由2013年的135亿增长至4526亿,在全部管理规模占比为27%,全行业市占率6.6%,如果考虑偏债混合型基金,该比例会更高。
中欧基金

中欧基金旨在打造“聚焦长期业绩的主动投资精品店”,凭借突出的主动管理能力和亮眼的长期业绩,连续7年摘得“金牛基金公司”桂冠,“用长期业绩说话”的品牌理念深入投资者内心。其最早成立的几支权益产品,中欧新蓝筹、中欧新动力、中欧新趋势,成立以来回报率分别为648.19%、530.78%和323.42%,大幅跑赢同期基准82.23%、71.96%、100.42%。公司成立于2006年,是国内首批员工持股的公募基金之一,公司与员工利益深度绑定,为后期的迅猛发展奠定基础。高管及核心投资团队人员稳定,平均从业年限超过16年。
公司投研架构极具特色,早期曾社招行业大咖打造事业部,随后进行调整打造统一研究平台,为基金经理单向服务,再到现在的投研深度一体化,相互双向赋能,研究员和基金经理以及基金经理之间形成了良好的协作氛围。公司很早就以成长、价值、成长价值混合、大盘、小盘等不同风格为投研人员匹配能力圈,基金经理根据自己的特长和性格找到自己的领域不断精进,公司才慢慢走出一条多策略精品店之路——从“牛人大本营”逐渐走向“黄金战队”。在老将加持的情况下,一批新生代基金经理挑起大梁。万得显示人均管理资产149亿,远超行业平均56亿。
如果以股票+混合型估算主动权益规模,中欧基金2021底以3844亿位居行业第五,全行业市占率4.54%,回溯2016年规模仅394亿,排名33,五年复合增长率高达57.7%。由于权益类产品管理费率较高,公司2020年收入35.16亿,净利润6.59亿,预计2021年业绩有望同规模一样高比例增长。
华夏基金

华夏基金管理有限公司成立于1998年4月9日,是经中国证监会批准成立的全国性基金管理公司之一。华夏基金定位于综合性、全能化的资产管理公司,服务范围覆盖多个资产类别、行业和地区,构建了以公募基金和机构业务为核心,涵盖华夏香港、华夏资本、华夏财富的多元化资产管理平台。公司以专业、严谨的投资研究为基础,为投资人提供投资理财产品和服务。2020年1月4日,获得2020《财经》长青奖“可持续发展贡献奖”。2021年11月,拿到首批北交所主题基金批文,饮得“头啖汤”。
公司管理着2只封闭式基金、14只开放式基金、1只亚洲债券基金和多个全国社保基金委托投资组合,是国内管理基金数目最多、品种最全的基金管理公司之一。截至2007年9月,公司管理的资产规模超过2100亿元,是管理资产规模最大的基金管理公司之一。华夏基金管理有限公司是国内最早成立的基金管理公司之一,多年来公司资产规模、综合实力等始终保持着业内前三名的领先位置。在银河证券基金研究中心所做的2006年前半年"基金公司股票投资管理能力评价"中,华夏基金管理公司在45家参评基金公司中排名第十,在股票资产规模过50亿的11家公司中排名第二。华夏基金管理有限公司成立以来,截至2006年10月,累计为投资人分红超过65亿元,是分红最多的基金公司之一,华夏基金为投资人现金分红11.64亿元,居全部基金公司之首。
华夏基金旗下成立在一年以上的主动投资的股票方向的开放式基金累计净值增长率均超过80%,多只基金投资业绩领先同业。华夏基金管理有限公司成立以来累计净值增长率312.67%,是全部基金中最高的一只;净值增长率为69.70%,在全部大盘封闭式基金中排名第一。华夏大盘精选基金成立以来累计净值增长率109.73%,净值增长率为109.50%,在全部股票基金中排名第一,晨星评级为五星级,基金创造了中国内地首只净值增长率“年内过百”的奇迹。华夏红利基金成立以来累计净值增长率80.13%,净值增长率为79.18%,在全部混合偏股型基金中排名第五,晨星评级为五星级。2006年11月10日华夏红利基金单位现金一次性分红0.5元,创下了基金单次分红纪录新高。华夏回报基金成立以来累计净值增长率89.77%,净值增长率为65.47%,在全部混合平衡型基金中排名第六。截止2006年华夏回报基金共为投资人现金分红十三次,基金成立以来累计单位分红高达0.4869元。华夏现金增利净值增长率在全部货币市场基金中排名第二。
3.6 全球主要参与者
全球参与者主要有:BlackRock(US)、Vanguard Group(US)、State Street Global(US)、Fidelity Investments(US)、Allianz Group(Germany)、J.P. Morgan Chase(US)、Bank of New York Mellon(US)、AXA Group(France)、Capital Group(US)、Goldman Sachs Group(US)、Prudential Financial(US)、BNP Paribas(France)等。
富达基金(Fidelity)

1946年爱德华·詹森二世(Edward C. Johnson)创建富达管理及研究公司,伴随着美国基金业的崛起,富达基金以国际化和独立于当时主流投资策略的“自下而上”策略建立起自己的品牌优势和规模优势,成为业内最领先的基金之一。进入21世纪后又通过销售上的改革等加强优势,在指数基金崛起和以先锋等新兴基金公司为代表的低成本冲击之下,富达基金业的发展也遭遇到一定挫折,但其品牌号召力及业务创新等仍使其处在基金行业前列。
早期的“激进增长基金”—富达资本基金(Fidelity Capital Fund)以及“麦哲伦”(Magellan)等注重个股选择的基金先后在业界树立名望之后,富达基金逐渐崛起,并最终成长为一家世界级的基金公司。彼得·林奇1969年加入富达基金,1977年开始管理富达公司旗下麦哲伦基金,之后彼得·林奇掌管下的麦哲伦基金业绩逐渐成为业绩标杆,1977年-1983年,麦哲伦基金平均每年跑赢标普500指数26%,1984年至1993年业绩有所回落,但依然保持每年相较标普500正的超额收益率。
富达基金较早的意识到了基金管理业务国际化的重要性,并于1969年成立富达国际,主要负责国际业务的推进。富达国际主要从事资产管理业务,截至2020年3月底,富达国际已经在全球通过10个地区办事处和199个美国投资中心为客户提供服务,拥有超过40000名员工,管理资产总规模约2.92万亿美元。
富达基金一直比较重视销售模式的创新,力图给客户带来更为优质的体验,1973年富达基金成为第一个上门服务的基金公司;1974年富达基金第一个通过免费电话的方式进行基金销售,在电话尚属于新鲜事物的时代,电话销售模式取得良好效果;1979年富达基金建立电话信息系统,方便投资者在24小时内电话查询基金净值和收益率,这是基金行业首次采取电话查询方式;在网络逐步发达之后,1981年富达基金建立了富达系统公司(Fidelity Systems Company),专门负责富达网上系统和电话系统的维护管理,1986年富达基金在行业内首次为客户提供按小时报价的服务,投资者可以按小时净值进行基金申购。
富达基金的基金超市(Funds Supermarket)平台依然保持业界领先水平,基金超市是共同基金的主要销售形式,而富达基金的网上平台在1993年即成为全美36家基金超市中最大的一家,现在依然在业界领先。富达基金还建立了“直销代理人”制度,在该制度下,通过投资者对自己购买产品的满意度的体验分享,吸引更多的投资者关注和投资富达基金,而富达基金将原来支付给基金销售机构的大额佣金的一部分支付给分享者,从而使投资者也能分享基金销售环节的利益,增强客户投资体验。
先锋基金(Vanguard)

先锋基金由约翰·博格于1975年成立,总部位于宾夕法尼亚州。先锋基金成立时间偏晚,但依靠自身鲜明的经营特色,先锋基金已成为管理资产规模最大且增速最快的基金公司。先锋基金在经营上重点突出指数基金,强调低成本运营,截至2019年底,平均管理费率仅为0.09%,大幅低于美国基金行业平均水平。同时在公司构架上独具一格的安排使得先锋基金在竞争激烈的美国基金行业独树一帜,超越实力雄厚的传统基金公司,成为美国基金行业的新旗帜。
先锋基金成立之初即确立了低成本运营的理念,取消销售佣金,在推出指数基金之后又推出税收管理基金,“Markets are unpredictable, costs are forever”是先锋基金对低成本理念最典型的阐释。先锋基金的平均费率从1975年的0.89%下降到1990年的0.38%,并于2019年降低到0.09%,不到行业平均费率(0.52%)的五分之一。先锋基金不仅通过低成本策略直接降低了投资者的投资成本,还通过将“低成本策略”打造成其特色以吸引长期投资者、增大客户的粘性。在美国资本市场以机构投资者为主、高养老金配置基金比例的背景下,以长期投资优势为主的投资特性促使投资者更加垂青于具有低成本优势的基金公司。
先锋基金重点发展指数基金源于“平衡配置”的投资理念。指数基金在先锋集团得到大力发展主要有两方面原因,第一是先锋基金一贯注重指数化资产配置的投资理念,第二是指数基金与先锋集团低成本运营的理念相契合。先锋基金的投资理念认为资产配置的差异决定了91%的投资组合收益率,只有9%的收益水平决定于选股与择时。一个好的投资策略不仅应规避风险较高的个股,还应注重资产配置的均衡,先锋基金同时为投资者构建了不同收益-风险水平的基金系列,供投资者选择与自身风险偏好相符的投资组合。
先锋基金在产品设计上的过人之处在于,它以众多差异化的个体基金为“基金库”,在此基础上构建了按不同风险—收益配比水平的FOF基金,先锋基金注重资产配置的被动化投资理念再次体现在产品设计中。先锋FOF基金包括核心基金与一站式基金两大类。其中核心基金是由9支子基金组成的系列产品,风险由低到高,投资者可以选择其一或者任意组建新组合,适合个体个性化的投资风格。一站式基金则为特定投资者提供一站式服务,包括退休储蓄基金、入学基金、管理退休基金、特定时间或目标储蓄基金,力求通过一支基金即实现风险的适度分散。
贝莱德(BlackRock)

贝莱德集团于1988年成立,并于1999年9月30日在纽交所上市,是美国规模最大的上市型投资管理集团。其总部位于美国纽约,拥有超过135个投资团队、超过1.5万名雇员,分支机构遍布全球100多个国家。贝莱德集团的股权结构较为分散。截至2019年12月底公司创始人Laurence Frank及其余高管持股总计1.27%。持股比例超5%的大股东仅有匹兹堡金融公司(PNC)和先锋集团,占比分别为22.05%和5.83%。
从贝莱德发展历程来看,资本运作是其超越竞争对手、实现跨越式发展的重要方式,包括上市、兼并收购等。1999年贝莱德成功在纽约交易所上市,一方面扩大了自己在投资者中的影响力,另一方面也获得了充足的资金开发Black Rock Solution等核心产品。此后,贝莱德进行了一系列的兼并收购,其中最重要的是在2005年收购了道富研究与管理公司,紧接着2006年与美林资产管理公司合并,弥补了公司在权益、固定收益、现金管理各项策略和产品中的短板,一举确立了贝莱德在行业第一阵营的位置。2009年贝莱德又抓住巴克莱集团急需补充资本金的契机,将兼并目标锁定为最大的竞争对手——巴克莱全球投资者。投资风格从主动型策略的转向了被动型策略。此番操作有效降低了市场策略和资产类别表现轮动与波动对公司管理资产规模的影响。
贝莱德把握指数基金发展浪潮,在2009年通过收购当时全球最大的股票型ETF发行人巴克莱全球投资,同时也获得巴克莱投资旗下的ETF品牌iShares,此后iShares成为贝莱德的拳头业务。指数基金规模的快速增长也成为驱动公司AUM增长的关键因素。此外,贝莱德还在积极开发Smart Beta策略,将主动管理能力融入被动产品策略,增加投资者多元化配置策略,同时也有效提升管理费率。
贝莱德自20世纪90年代以来率先开始注重金融科技发展,陆续开发了风险管理系统、阿拉丁系统(Aladdin)、Blackrock Solution等系统,并通过并购收购Future Advisors智能投顾等系统。科技发展成为贝莱德资产管理规模放大的重要驱动因素。其中,阿拉丁系统影响力显著。阿拉丁系统旨在利用人的资源、市场数据和IT技术为投资经理提供实时资产管理。阿拉丁将投资组合管理、交易、风险分析和运营工具整合在一个平台上,帮助投资机构实现明智的投资决策、有效的风险管理、提高交易效率和扩大投资规模。
第四章 未来趋势
资金来源“机构化”,居民财富正加速向基金转移
近年来银保监会多次发文鼓励保险、社保基金、央企和地方国企等中长期资金入市,养老金入市步伐也在不断加快,将会成为基金行业壮大的重要来源和主要动力,机构投资者的比重将因此大幅上升。预计未来随着中长期价值投资资金的“稳定器”作用显现,将带动更多社会资金进场,我国基金行业的资产管理规模有望迈上新的台阶。
随着资管新规打破刚兑以及“房住不炒”要求的明确,居民投资将更多回归股票、债券和基金等各类净值型产品;同时我国居民可支配收入增长、财富年龄结构转向80、90后,在网络媒体传播的影响下,我国居民投资观念在发生转变。在供给和需求两端的调整下,个人投资者有望主动转向基金等机构投资模式,从而带动证券投资基金在大类资产配置中的比例不断提升。
截至2019年底,我国证券基金管理规模总计人民币17.21万亿元,同比增长13.45%。随着未来资产管理结构“机构化”进程的推进以及个人投资者基金投资占比的提高,基金管理规模稳定增长趋势有望得以延续,因此我们预计2020至2023年基金管理规模增速分别为8.50%、7.50%、6.60%和5.30%,将在2023年末达到22.53万亿元。
货币基金或跌下“神坛”,资产配置选择不断丰富
从历史数据中可以看到,货币基金净值及占比呈现持续下滑趋势,与之形成对比的是权益类基金在过去一年的占比持续缓慢上升。主要原因在于资管新规及后续监管规定的发布对货币基金发行和运营的规范性提出更加严格的要求,使其操作灵活性显著下降,同时期利率下行大趋势,货币基金收益率降低,对投资者的吸引力大不如前。
与此同时,权益类基金产品种类更加多元,特别是被动型基金的投资者认可度大大增强,得益于透明、稳定的投资风格和低廉的管理成本,ETF规模的增长。但由于A股退市机制仍不完善,所以当前市场中仍存在部分不良资产,smartbeta基金通过因子筛选投资标的,可以获得介于贝塔收益和超额收益之间的超过市场平均回报的更高回报,在我国推出后很快获得投资者认可。可以预计,随着产品设计的不断优化,未来被动型基金规模仍有很大增长空间。
未来如监管层能够适时逐步“松绑”对冲工具,配合国内资本市场愈发完善带来的金融工具开发能力的提高,将为基金公司提供更多可选、收益率更为稳定的投资组合,而更加丰富的风险对冲手段将大大提高基金管理者管控权益类投资风险的能力,从而加快权益型基金的发展,使其规模及占比向发达市场靠拢。
黑天鹅事件凸显线上渠道优势
过去基金营销通常采用线下渠道为主的方式,依靠基金销售团队或代销机构开展线下宣讲,进而达到对基金产品进行宣传的目的。然而近年来,随着网络直播平台等互联网渠道的飞速发展,线上营销的可行性和公众接受程度不断提升。
今年年初新冠疫情爆发使得线下营销难以展开,越来越多的基金管理者选择线上平台进行基金宣讲。2020年2月6日至今,至少30家基金公司进行了线上直播,其中数家公司甚至卖出了爆款“日光基”,各家基金公司普遍表示直播路演带来的基金销量整体上比之前有所放大。尽管当前“直播带货”的模式仅为非常时期的临时策略,真正实施仍需市场及监管的多方考察,倘若未来放开对此类营销行为的监管力度,网上营销有望实现常态化,助推基金管理规模进一步上升。
马太效应加剧,行业向头部化集中
当前,马太效应在基金行业中已相当显著。截至2019年上半年,106家公募基金管理公司发行的基金总规模接近4800亿元,其中前20家基金公司募资规模占据了新发基金总规模的67%,二八效应正渐渐显现。
在行业竞争日趋激烈的背景下,中小公募基金公司产品线布局不全面、创新能力弱、规模效应不显著、降费空间小、人员流动频繁等特征,均可能导致其在激烈的竞争中处于不利位置。因此,中小公司亟需探索差异化竞争路径,通过打造特色产品实现突围。此外,未来基金行业若实行类似于证券公司的分类监管模式,中小公募若评级不佳,将会面临品牌声誉不足、新业务拓展困难等困境,从而进一步加剧市场分化。
外资、银行双双入局,冲击之下仍存机遇
外资持股公募基金管理公司比例限制即将在不久后的4月1日取消,我国基金行业即将迎来外资的大举进入。大型外资基金公司具有更加成熟的资产管理策略和完善的经营结构,同时其品牌优势能够为其开拓国内市场提供支持。但是,外资基金公司对于国内基金业监管规则的理解和熟悉需要一定时间,且其风控较为严格,新产品创设的审批和全流程监管周期较国内机构更长。更重要的区分点是在渠道方面,外资与本土基金公司相比存在明显劣势,因此外资基金公司难以在短期内迅速抢占大量市场份额。
此外,银行理财子公司的出现对传统基金行业产生的短期冲击较外资机构更大。一方面,银行的资产来源和销售渠道相比基金公司具有压倒性优势;另一方面,银行拥有更多的投资选择。银行对标的价格下跌和违约风险具备更强的承受能力且可以进行非标投资,进而在债券型基金上更易于获得比基金公司更高的收益率。因此,银行理财子公司在部分产品上势必具有比基金公司更强的吸引力。但银行的投研能力和对复杂投资组合管理的能力尚有不足,目前仍基本停留在大类资产配置层面。因此在货币和债券基金以外的领域,银行理财子公司对传统基金公司造成的短期冲击是较为有限的。
技术革新促进形成行业新生态
人工智能技术在投资领域的应用不断深入,已逐渐成为资管行业发展的一大热点和趋势。人工智能投资依托大数据分析建立量化模型,从而挖掘更多细分领域的投资机会,未来基金行业可以选择和科技行业合作以实现战略互补,形成资产管理能力提升的新动能。
Cover Photo by Sigmund on Unsplash