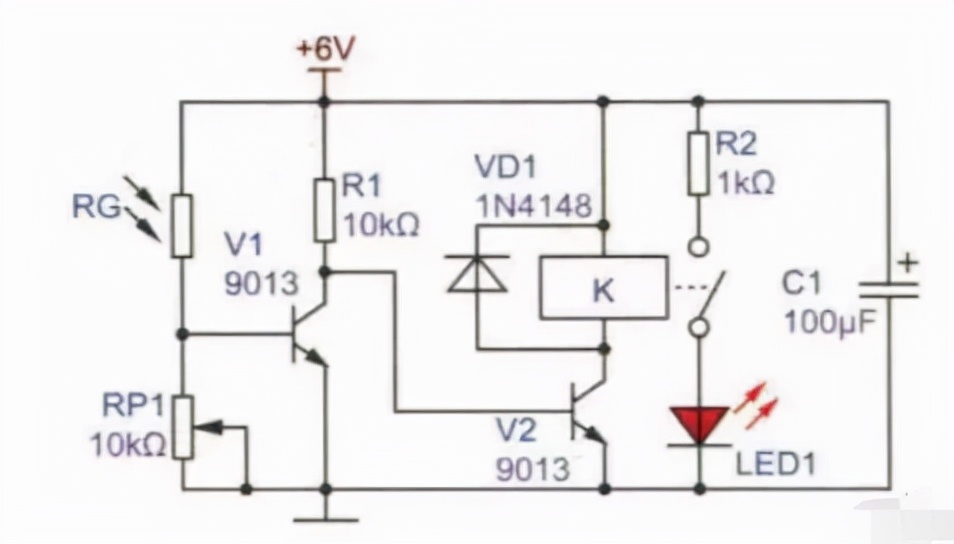
光敏电阻控制的光控开关电路
光控开关电路组成有继电器、LED、续流二极管、电位器、电容电阻、电池盒等。
电路是一个典型的暗通开关,也就是当外部光线较暗的时候,继电器K吸合,带动负载工作,点亮LED1。白天光线较亮时,光敏电阻RG呈低电阻,V1导通,其集电极输出低电平,与之相接的V2基极也为低电平,故V2截止,继电器K不动作,LED1处于熄灭状态。当夜间光线较暗时,RG呈高电阻,V1截止,其集电极输出高电平,V2的基极也同为高电平,V2导通,K吸合动作,LED1被点亮,从而实现暗通的操作。
改变RP1的阻值可以调节灵敏度,即光线暗到什么程度时使继电器动作,当RP1阻值减小时,V1基极电压也随之降低,故光控灵敏度会有所降低,需要更暗的光线才能使继电器K吸合。反之,RP1阻值增大时,V1基极电压上升,光控灵敏度会有所增加。VD1是续流二极管,在继电器K断开瞬间,起到保护V2的作用。
调节电位器RP1的阻值可以控制光敏的灵敏度,稍微用手遮挡光线亮度,继电器就有所动作,LED发亮;把RP1的电阻调小,光敏的灵敏度降低,用更暗的纸筒遮挡光线,LED才会发亮。

光控开关电路原理图
利用功率MOS场效应晶体管可以作功率开关,开关的敏感元件可以采用光敏电阻LDR.当光线照射到光敏电阻上时,LDR低阻值,有信号加在场效应晶体客的栅极上,源漏极间导通,从面使继电器线圈K改变状态,产生控制作或发出信号,如果将光敏电阻LDR接在低电位处,则在暗时无光线照射到光敏电阻,光敏电阻阻值同。
如图所示光控开关电路原理图

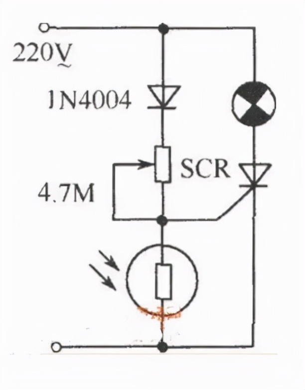
简易的光控开关电路图
如图所示是一种简易的光控开关。在一些公共场所,如楼道、路灯等装上自动光控开关,不仅方便而且也节电。它在天黑时会自动开灯,天亮时自动熄灭。调节4.7MΩ电位器,可适用于不同型号的光敏电阻及在一定的条件(黑暗程度)下亮灯。

简易光控电子开关电路
光控电子开关,它的“开”和“关”是靠可控硅的导通和阻断来实现的,而可控硅的导通和阻断又是受自然光的亮度(或人为亮度)的大小所控制的。该装置适合作为街道、宿舍走廊或其它公共场所照明灯,起到日熄夜亮的控制作用,以节约用电。

工作原理:电路如上图所示,220V交流电通过灯泡H及整流全桥后,变成直流脉动电压,作为正向偏压,加在可控硅VS及R支路上。白天,亮度大于一定程度时,光敏二极管D呈现底阻状态≤1KΩ,使三极管V截止,其发射极无电流输出,单向可控硅VS因无触发电流而阻断。
此时流过灯泡H的电流≤2.2mA,灯泡H不能发光。电阻R1和稳压二极管DW使三极管V偏压不超过6.8V,对三极管起保护作用。夜晚,亮度小于一定程度时,光敏二极管D呈现高阻状态≥100KΩ,使三极管V正向导通,发射极约有0.8V的电压,使可控硅VS触发导通,灯泡H发光。RP是清晨或傍晚实现开关转换的亮度选择元件。
安装与调试:安装时,将装焊好的印制板放入透明塑料盒内并固定好,将它与受控电灯H串联,并让它正对着天幕或房子采光窗前较明亮的空间,避免3米以内夜间灯光的直接照射。调试宜傍晚时进行,调节RP阻值的大小,使受控电灯H在适当的亮度下始点亮。
该内容是小编转载自网络 ,仅供学习交流使用,如有侵权,请联系删除。如果你还想了解更多关于电子元器件的相关知识及电子元器件行业实时市场信息,敬请关注微信公众号 【上海衡丽贸易有限公司】主要以代理:铝电解电容、薄膜电容、MOSFET、压敏电阻、保险丝等国产知名品牌元器件。