风险提示
本文内容观点为个人观点,不构成投资建议,根据此观点做出的投资决策产生的风险自担、盈亏自负;欢迎各位下方留言交流。
股市有风险,入市需谨慎!
01
申购要点

02
公司简介
公司主要从事液压管路系统研发、生产及销售,主要产品包括硬管总成、软管总成、管接头及油箱等液压元件。公司自设立以来,专注于为客户提供清洁、安全、无泄漏的液压管路系统,同时给予客户贴近式服务和整体解决方案,建立了较强的竞争优势。公司持续进行技术创新,目前公司已掌握了硬管弯折多元化工艺应用技术、自动卧式氩弧单面焊双面成型技术、管端一体成型技术、箍筋加工技术、酸洗磷化技术等多项核心技术。公司先后获得了江西省专精特新中小企业、江西省省级企业技术中心、江西省专业化小巨人企业、高新技术企业等荣誉。公司产品广泛应用于工程机械、矿山机械、港口机械、农业机械、物流仓储和风电装备等领域。多年来公司通过稳定的产品质量和优质的客户服务,于上述行业积累了优质的客户资源,包括三一集团、江铜集团、中联重科、中煤集团、国能集团、徐工集团、山河智能等行业内知名企业。经过多年的努力,公司树立了较好的品牌效应,连续多年被三一集团等重要客户评为优秀供应商。
03
主营业务及产业链介绍
主营业务:液压管路系统研发、生产及销售;
产业链上游:钢管、钢材、法兰、接头、胶管等原材料供应商;
产业链下游:工程机械、矿山机械、农业机械、港口机械、冶金机械、汽车工业、机床与工具等行业。

04
拟募资用途

05
近三年财务摘要

06
行业及竞争对手情况
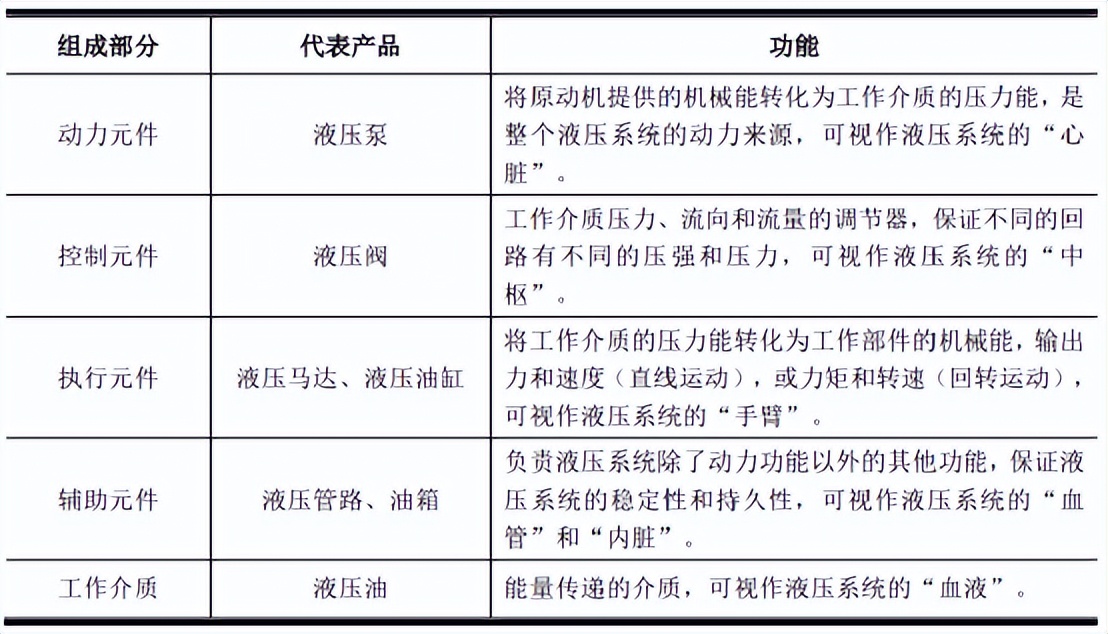
公司主营液压管路系统研发、生产及销售,液压系统是根据流体力学中的帕斯卡原理,以液体为工作介质,以液体内部压力能进行动力(或能量)传递、转换与控制的传动系统,液压系统是控制机械设备完成各种动作的关键,其技术水平和产品性能将直接影响机械设备的自动化程度和工作可靠性。液压系统一般由五个部分组成,包括动力元件、控制元件、执行元件、辅助元件和工作介质,具体如下:


1、液压行业
根据国际流体动力协会统计,2010-2021年,全球液压行业市场规模复合增长率为3.32%,2020年全球经济下行,液压行业规模有所降低。21世纪以来,随着我国逐步提升对液压行业发展的重视程度,将液压行业作为工业发展的战略重点之一,并列入多项国家发展计划中,我国液压行业步入了快速发展阶段。2010-2021年,我国液压行业市场规模复合增长率达到5.81%,高于全球水平。2021年我国液压件行业总体收入达到106.5亿欧元,同比增长5.86%。

公司主营产品为液压管路系统,由硬管或软管与管接头组成,虽然管路系统属于液压系统的辅助元件,但是管路系统的抗压性、清洁度和密封性对液压系统的稳定运行起着至关重要的作用。

根据国金证券的研究报告,从价值量看,液压系统中管道与接头的价值占比为15%,是液压系统中重要的组成部分之一。以此推算,2021年国内液压件行业中,液压管路系统细分市场的行业规模已经达到约16亿欧元,约合人民币120亿元。
从市场分布来看,全球液压市场主要被欧洲、美国、中国、日本占据,虽然我国液压技术起步较晚,但市场规模快速发展,对全球液压产业起到了重要的推动作用。根据国际流体动力协会统计,到2020年我国已经成为全球最大的液压市场,中国市场占全球市场的份额从2010年的26.93%跃升至36.04%。

2010-2020年,中国液压行业贸易逆差由24.9亿美元下降至14.7亿美元,其中出口规模由3.7亿美元上升至10.1亿美元,中国液压工业实力正在逐步增强,国产替代进口程度有望进一步提升。

2、工程机械市场
根据中国工程机械工业协会统计数据,2010-2021年,国内工程机械行业规模复合增长率6.86%,2021年工程机械行业完成营业收入9,065亿元,同比增长16.95%。

从国际市场竞争格局来看,根据2022全球工程机械制造商50强排行榜中(《2022YellowTable》)公布的内容,全球工程机械行业格局较为稳定。卡特彼勒和小松占据全球工程机械前二的位置,销售金额分别为320.69亿美元、253.18亿美元,市场占有率分别为13.8%、10.9%。徐工机械、三一重工、中联重科已达世界级水平,分别位列第3名、第4名和第7名,销售金额分别为181.01亿美元、160.48亿美元、104.03亿美元,市场占有率分别为7.8%、6.9%、4.5%。工程机械行业前十大企业合计市场占有率达64.4%。

从国内市场竞争格局来看,我国工程机械行业市场竞争格局分为四个梯队。第一梯队中,大型公司三一集团、徐工集团、中联重科、柳工集团形成四巨头局面,营收均高于100亿以上,其中2021年三一集团、徐工集团、中联重科营收在500亿元以上,产品遍布各个细分领域,技术水平领先,多项产品达到国际领先水平。第二梯队为我国工程机械行业的潜在力量,营收规模在40-100亿之间,具有一定的知名度,产品在某个细分领域具有一定的领先优势。第三梯队是营收规模在10亿以上的企业。此外,在工程机械行业中,还有部分营收规模较小的企业,这部分企业产品同质化比较严重,产品较为缺乏竞争力。

3、矿山机械市场
由于矿山机械后维修市场属于存量市场,其市场规模取决于矿山机械的保有量,市场规模的发展主要受矿山设备投资额和矿产量的影响。公司的下游矿山客户主要为煤矿和有色金属矿,2010年以来我国固定资产投资额和产量情况如下:


中国的煤矿业和有色金属矿业由于发展时间长,已经形成较为稳定的竞争格局。矿业行业属于资本密集型、资源依赖型及下游驱动型行业,具有较高的准入壁垒,受下游市场刚性需求影响,同业企业间竞争压力相对较小,中国煤矿业和部分有色矿业的头部企业如下:

4、农业机械市场
农业机械作为一项重要的生产工具,在农业发展中直接关系到整个农业的生产力水平,是发展现代农业的重要物质基础,全球主要国家和地区的农业机械化水平如下:

中国在人均耕地面积、拖拉机数量、农场机械化程度等方面均落后于其他发达国家,主要由于中国地形以山地为主,导致中国土地资源零碎化,另外因为历史原因中国农业开发多以家庭经营为主,农业机械化基础相对薄弱。

目前行业内企业数量众多,但以中小企业居多,企业实力较弱,行业竞争格局依然呈现小而散的特点。

5、物流仓储市场
根据中国物流与采购联合会数据,截至2022年12月中国社会物流总额达到347.60万亿元,同比增长3.4%。从具体仓储设备看,叉车作为机械化装卸、堆垛和短距离运输的高效设备,是物料搬运的核心机械,未来将进入高速发展期。

2010-2022年,中国叉车销量复合增长率达13.37%。2021年,中国叉车销量突破100万台,目前中国已经是世界第一大叉车生产国和消费市场。
中国叉车行业的市场格局相对比较稳定,行业集中度较高,形成双寡头竞争的局面,市场份额主要由安徽合力和杭叉集团股份有限公司(以下简称“杭叉集团”)所占据。根据公司年报,2022年安徽合力叉车销量为26.08万台,杭叉集团的叉车销量为23.04万台,二者合计占据2022年中国市场约47%的份额。
6、可比公司

07
申购结论

申购积极性:★★★☆☆
一家做液压管路的公司,主要用在各种机械上面,有一定市场,多家知名企业的供应商,其中主要是三一重工占比比较高,业绩方面没有什么亮眼的表现,半年度预告依然是亏损,但考虑到总市值确实不高,作为新股感觉还是可以尝试一番的,综合三颗星。
星星说明:
1颗星,首日破发概率很大。
2颗星,首日破发概率较大。
3颗星,首日破发概率较小。
4颗星,首日破发概率很小。
5颗星,首日破发概率极小。
以上内容属于个人交流,数据资料来自公开渠道。
投资有风险入市需谨慎。
免责声明
本推文仅供本人记录投资想法使用。
本推文基于已公开的资料或信息撰写,但本人不保证该等信息及资料的完整性、准确性。
本推文不作为投资建议,亦不作为证券买卖依据,参与证券交易前,请准确评估自身的风险承受能力,风险认知能力,财务安排等,并审慎参与证券交易。