一、绝缘材料的概述

1、自然界中有些物质的电阻率较大,在直流电压作用下,只有极其微弱的电流通过,一般情况下可忽略而认为其不导电,这种物质被称为绝缘材料。绝缘材料的主要作用是隔离带电的或不同点位的导体,使电流只能沿着指定的导体流动,人触及有绝缘材料外层的导体时不会发生触点事故。
2、绝缘材料品种繁多,一般分为以下三种:
气体绝缘材料:常用的有空气、氮气、二氧化碳、六氟化硫……
液体绝缘材料:变压器油、电容器油、断路器油、电缆油……
固体绝缘材料:绝缘漆、浸渍纤维制品、层压制品、云母制品、绝缘纸和绝缘纸板……
二、绝缘材料的电性能
1、绝缘材料的电阻率与绝缘电阻
绝缘材料并不是绝对不导电的,当对它施加一定的电压后,在绝缘材料中会流过极其微弱的电流,称为漏电流。固体材料中漏电流分为表面漏电流和体积漏电流。绝缘材料的电阻率也分为两个部分,即表面电阻率和体积电阻率。绝缘材料体积电阻率为10^7~10^19 Ω•m,表面电阻率与材料的表面环境(受潮、污染、尘埃……)有关。
2、绝缘材料的极化与介电常数
电介质在无外电场作用下不呈现电性;在外电场作用下,电介质沿场强方向在两端出现不能自由一定的束缚电荷,这种现象称为电介质的极化,场强越大,表面束缚电荷越多,极性越显著。不同电介质在相同场强作用下,其极化程度不同。
3、绝缘材料的介质损耗
电介质会损耗电能,这种电能损耗称为介质损耗。
4、绝缘材料的绝缘强度与电击穿
绝缘材料被外施电压击穿时的电场强度称为绝缘材料的绝缘强度。它表示绝缘材料在外施电压达到某一电压等级时保持绝缘性能的能力。
当施加在电介质的电压超过其临界值时,通过电介质的电流会剧烈增大,使电介质失去其绝缘性能,这种现象被称为电介质的击穿。电介质被击穿时的电压被称为临界电压。
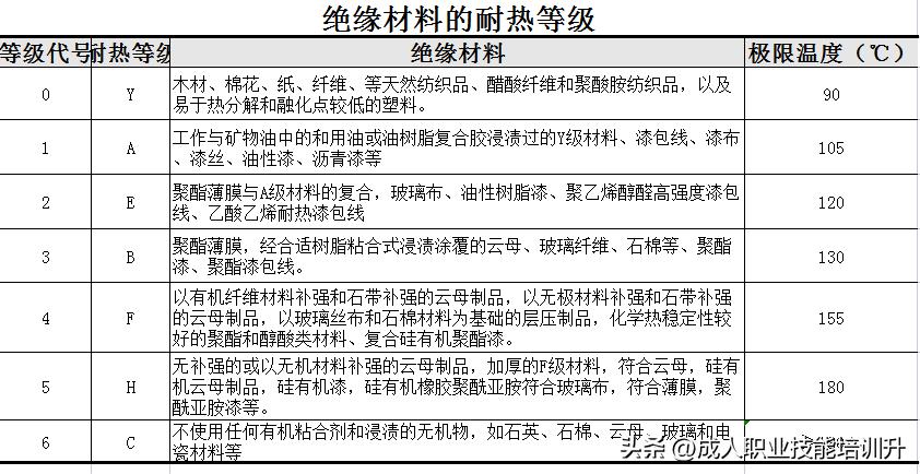
5、绝缘材料的热性能
绝缘材料的热性能指绝缘材料及其制品受高温而不致损坏的能力。其分为以下七个耐热等级

绝缘材料使用时的高温如果超过允许值,会大大降低绝缘材料的使用寿命。
6、绝缘材料的老化
材料在使用过程中,由于各种因素的作用,而发生一系列不可逆转的物理、化学变化,从而导致材料的电气性能和力学性能的劣化,这种变化统称为老化。绝缘材料的老化形式总结起来老化形式一般有三种:热老化、环境老化和电老化,材料一旦出现老化迹象将永远丧失其绝缘性能。
三、常用绝缘材料

1、绝缘漆
绝缘漆、胶是以高分子聚合物为基础,能在一定条件下固化成绝缘硬膜或绝缘整体的重要绝缘材料。常用的有浸渍漆、覆盖漆、硅钢片漆等等
(1)浸渍漆。浸渍漆主要用老浸渍电动机、电器的线圈和绝缘零件,以填充其间隙和微孔,提高他们的电气及机械强度。常用的有1030醇酸浸渍漆和1032三聚氰胺醇酸浸渍漆。具有较好的耐油及耐电弧性。
(2)覆盖漆。分为清漆和瓷漆两种,是用来涂覆经浸渍漆后处理后的线圈和绝缘零部件,使其表面形成均匀的薄膜,作为绝缘保护层,以防止线圈和部件机械损伤和受大气、润滑油和化学药品的侵蚀。常用的覆盖漆有1231醇酸晾干漆、1230和1231醇酸灰瓷漆。
(3)硅钢片漆。硅钢片漆是用来涂覆硅钢片表面的,以降低铁芯的涡流损耗,增强防锈及耐腐蚀的能力。常用的有1611油性硅钢片漆。
2、浸渍纤维制品
(1)玻璃纤维漆布、带。主要用来作电动机、电器的衬垫和线圈的绝缘。常用的是2432醇酸玻璃漆布、带。
(2)漆管。漆管主要用作电动机、电器的引出线或连接线的绝缘管。常用的是2730醇酸玻璃管漆。
(3)绑扎带。绑扎带主要用于绑扎变压器铁芯和代替合金钢丝绑扎电动机转子绕组的端部。常用的是B17玻璃纤维无维胶带。
3、压层制品

常用的层压制品有三种:3240层压玻璃布板、3640层压玻璃布管、3840层压玻璃布棒。
4、压塑料
常用的压塑料有两种:4013酚醛木粉压塑料、4330酚醛玻璃纤维压塑料。
5、云母制品

常用的云母制品有:柔软云母板、塑型云母板、云母带、换向器云母板和衬垫云母板等
6、薄膜和薄膜符合制品
薄膜和薄膜符合制品要求厚度薄、柔软、电气性能及力学性能高,适用于电动机槽的绝缘、匝间绝缘和相间绝缘及电工产品线圈的绝缘
7、绝缘纸和绝缘纸板
绝缘纸又称电话纸,主要用于电信电缆的绝缘,也可用于电动机、电器做辅助绝缘材料。绝缘纸板主要做绝缘保护和增强材料。硬钢纸板俗称反白板,力学性能高,适宜做电动机、电器的绝缘零部件。