从事机械零件这个行业的,我们有的时候会遇到各式各样的机械零件图纸图形。上边大大小小的零件本来看着就很头疼,更何况我们在看这些零件图纸上边的符号,这无疑是给了一本无字天书。

我们通常看到的零件图纸基本上都是打印好的零件图纸,但如果你收到的是电子档的零件图纸文件怎么办?不用着急,我们可以使用迅捷CAD看图这个软件来对图纸文件进行浏览查看,如果在图纸中发现错误,我们也可以对其进行修改编辑,还可以测量距离!

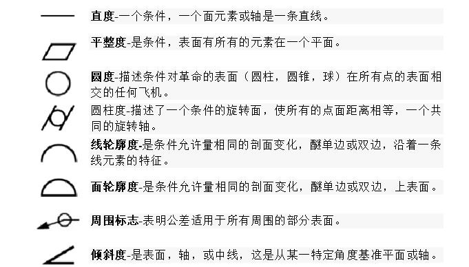
在此小编为大家整理了一份机械零件常用的表示符号!来供大家进行参考学习。希望对你们有所帮助!






福利!
既然常用的符号已经分享给你们,想必你们还缺大量的CAD机械图纸素材吧!小编知道那可以领取大量的CAD机械图纸素材,并且无任何水印。我们在电脑桌面上打开任意一个浏览器,在搜索框内搜索“迅捷CAD图库”。找到官网直接进入,即可获取!

到此小编的分享就结束了,上边的符号有你们又要的吗?如果有什么不全或者错误的,欢迎你们到评论区进行补充!