高中的语文学习与初中有很大不同,涉及的学习内容要增加很多。基础知识主要靠记忆,主观分析题,主要靠理解和共情。
多找一些对高中课文,阅读材料等文章的评析类的内容,读一读,带入情感去思考,去跟作者共情。就像你是作者,写了这样一篇文章,为了什么,表达什么,用了哪些技巧,有什么深刻含义。好的文章有个共同之处,就是文字之间蕴藏了深厚的情感,你能抓住这流动的感情,就能理解许多不能理解的内容。同时,你的作文水平也会大大提高的。
你只要记得所有文章最终都是要表达作者的情感或者观点的,看文章就是理解作者的情感和观点。你现在最需要知道的另一点是语文考试是有标准答案的。你按照自己的想法答就是错,你能猜出出题人想让你答的大方向才是最重要的。
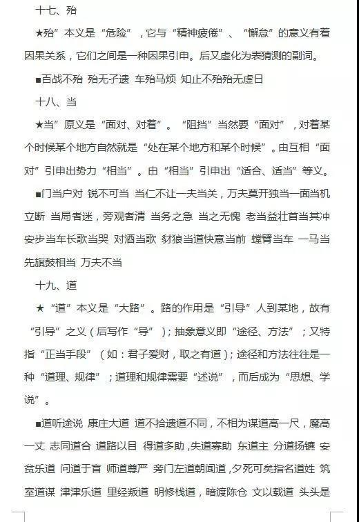
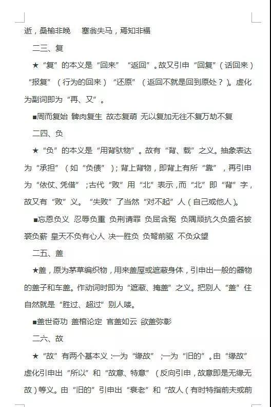
以下是学姐精心为大家整理的一些比较全面的知识点:常考的实词、经典语段、古代文学常识 帮助大家找出学习瓶颈、找出学习盲区、薄弱点,帮助大家精准学习,精准提分





















想领取更多学习资料的,可以私信学姐哦,更多资料分享!