502 Bad Gateway


nginx
- 在哪儿资讯网

502 Bad Gateway

502 Bad Gateway


nginx

*土稀**分析的主要任务是*土稀**总量的测定、混合*土稀**中单一*土稀**元素含量的测定及铈组*土稀**或钇组*土稀**量的测定。下面小编给大家介绍下*土稀**分析最常用的分析方法。

土湿度检测,土壤怎么检测成分最准

化学分析

*土稀**元素的化学分析法包括重量法和滴定法,主要用于*土稀**总量的测定。

1.重量法

重量法用于*土稀**含量大于5%的试样的分析,是测定*土稀**总量的古老的、经典的分析方法。该法虽然流程长、操作繁琐,但其准确度和精密度均优于其它方法,因此国内外常量*土稀**总量的仲裁分析或标准分析方法均是采用重量法。

2.滴定法

滴定分析法测定*土稀**主要是基于氧化还原反应和配位反应。对于*土稀**矿物原料分析、*土稀**冶金的流程控制和某些*土稀**材料分析,配位滴定法常用于测定*土稀**总量。氧化还原滴定法常用于测定铈、铕等变价元素。单一*土稀**的滴定法的测定范围和精密度与重量法相当,而操作步骤比重量法简单,常用于组分较简单的试样中*土稀**总量的测定。对于混合*土稀**总量的测定来说,由于试样的*土稀**配分不清楚或多变,给标准溶液的标定带来困难,并由此而造成误差。

土湿度检测,土壤怎么检测成分最准

仪器分析

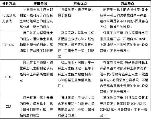
*土稀**元素的仪器分析方法主要有可见分光光度法、电感耦合等离子体原子发射光谱法(ICP-AES)、电感耦合等离子体质谱法(ICP-MS)、X射线荧光光谱法(XRF)。

土湿度检测,土壤怎么检测成分最准