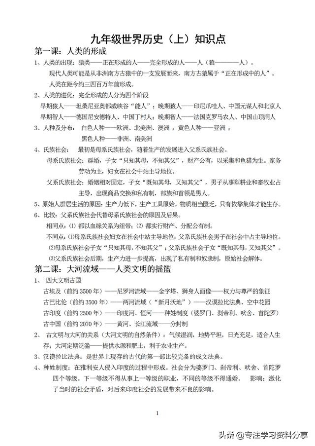
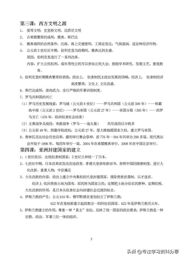
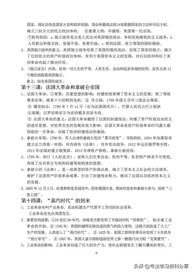
#历史#九年级历史上册:所需知识要点汇总!最重点的知识点就在这里,请务必打印收集
初中历史是一门要求背诵的科目。几乎每个单元的重点和难点都需要记住。因此,对于许多学生来说,要很好地学习历史并非易事。特别是对于初中三年级的学生来说,背诵的压力必须更大,因为他们不仅需要复习以前学过的东西,而且还要面对新的知识要点,因此对学生来说非常重要。掌握某些学习方法,否则您可能无法很好地学习该学科。
初三的历史主要基于世界历史,每个单元的相应知识点非常复杂。因此,学生必须学习总结和建立自己的知识网络系统。最好将注意力集中在考点的内容上,例如教科书。这样,学生可以很好地理解每个单元的基本知识点,而不会遗漏知识点。
为了帮助大家,以下教师在《人民教育版》九年级历史书中汇总了必要的知识要点!它非常全面,考试的所有重点和难点都在这里。请确保打印并收藏它,因为这对提高分数非常有帮助。
老师也为大家准备了word版资料,领取方式在文末!











老师坚持每天整理各科学习资料,喜欢就多多关注吧!
word打印版资料:1、点击头像进入主页并关注,2、点击“私信”发送【资料】即可。