2月13日下午,中国联通采购与招标网公告信息显示,中国联通无线网络整合项目中标候选人公示公布。据媒体报道,中国联通41.6万站无线网络整合项目启动公示。该公示招标涉及L900及L1800基站41.6万站、L1800整合、软件功能等等。可能成为5G预商用前最大的招标项目。
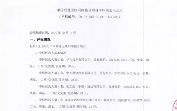
经评标委员会评审,本次招标共有四家系统设备厂商入围。具体而言,华为技术有限公司排名第一,投标报价约为281.42亿元。中兴通讯股份有限公司获得第二名,投标报价约为267.5亿元。爱立信(中国)通信有限公司第三名,投标报价为209.58亿元。诺基亚通信系统技术(北京)有限公司,投标报价为346.82亿元。工期/交货期/服务期均为28天。

根据通信世界报道消息显示,中国联通将会充分发挥900M在低频语音网、物联网和数据网的技术优势,面向5G打造一张连续覆盖的全业务打底网,构筑可持续发展的极简网络架构,为接下来的5G网络部署做好准备。基于华为设备和服务在联通一直以来的良好表现,加上本次招标华为创新提供了超高增益动态频谱共享、SingleRAN Pro多模组网能力、业界最低整机功耗、宽频4T4R等诸多全球领先技术,以及数字化交付工具,华为得到联通集团认可,预计将在此次集采中以绝对优势中标,所获基站份额超过50%,位列第一。
因此次联通招标项目数额较大,且时间节点为5G前夕。大规模进行4G建设,联通的举动“逆潮流”。也因为华为的高份额夺魁,这条消息迅速成为通信行业的热点,备受关注。按照一些媒体报道,让很多行业人士不理解的是,为何联通要在其他各家运营商纷纷测试5G商用网络的关键节点上,“疯狂”扩容、建设4G基站?
其实,这不是联通的第一次“逆潮流”,相似的情况,在3G转向4G时代的过渡阶段,也曾发生过。
似曾相识
2013年,4G概念“盛行”之下,相关建设正在当口。根据当年媒体报道资料显示,2011年5月,中国联通宣布在国内56个城市完成3G网络升级,并开始在这些城市发售支持HSPA+网络的无线上网卡产品。2012年7月中国联通宣布,国内56个城市的联通3G用户只需替换一部HSPA+网络的终端,即可默许晋级运用HSPA+网络。
当时的中国联通的3G网络均根据HSPA,从HSPA晋级到HSPA+,下行峰值速率可实现从现网的14.4Mbps到42Mbps-84Mbps直至186Mbps。据雷锋网了解,HSPA+是WCDMA制式在R7及R8之间的升级,网络下行峰值速率可到达21.6Mbps、上行峰值速率可到达5.76Mbps,是联通现有3G网络速率的三倍。
2014年年初,中国联通官方微博宣布,其已在珠江三角洲及深圳等十余个城市和地区开通42M,春节前将实现全网升级,升级后的3G网络HSPA+均可以达到42M标准。同时将在今年年内完成全国360多个城市和大部分地区3G网络的42M升级。联通方面传递出这样一个信息,42M网络可以媲美4G网络,42M也是中国联通对抗中移动TD-LTE 4G的重要手段。
2014年9月29日,中国联通发布招标公告称,将于10月上旬开展“WCDMA900MHz扩大试验项目”设备采购工作,计划新建U900基站18834个,以及2G翻频、优化服务等。其中,U900基站是中国联通将现在2G网络GSM的900MHz频率用来承载3G网络WCDMA,上频宽很短,只有6M,将会给压缩GSM频谱资源。
在移动、电信大力建设4G网络时,联通却选择了继续优化3G网络。通过低频扩容,扩大覆盖范围,降低成本。“42M网络可以媲美4G网络”但42M网络即HSPA+,只是3G网络网络的升级。与之对比鲜明的是,中国移动在拿到TDD网络制式的4G牌照之后,建设积极性非常高。也通过高速率4G网络,对联通、电信用户产生了一定的冲击。
那么,此次5G临时牌照待发阶段,联通大举建设4G基站的真实原因,以及和3G、4G过渡阶段战略,又有什么差异和相同之处?

背后真相?
文章开头的运营商内部人士对雷锋网表示,战略决定行为,联通一直采取聚焦战略,以节省网络能力为出发点规划、建设。直到2015年,联通才将战略重点转向4G和宽带建设。2016年,中国联通开始对重点区域聚焦部署网络。所以,在2016年成为中国联通基站部署数量的最高时期。
雷锋网结合业内人士观点,总结联通5G前夜发力4G基站,认为有以下几点原因:
首先,5G临时牌照“缺席”,时间尚不能确定,5G到来还有一定的时间差。据了解,5G临时牌照原预计为2018年9月下发,近期传出将于2019年上半年发布(电信日5月17日当天)。5G临时牌,甚至5G正式牌照的发布,以及相关标准的最后确定、落地之间有一定的时间差。
这个时间差内,中国联通进一步优化4G网络,也是其他两家运营商中国移动、中国电信也在进行的动向。另一方面,实际上,目前4G末期阶段,部分地区仍然实现没有很好的4G网络覆盖,预计2019年后,发力5G网络建设,继续优化4G网络,两者同步进行可能是多数运营商需要共同应对的现状。
其次,2017年末,为了进一步提高用户份额,中国联通推出王卡计划。该计划由中国联通和腾讯共同推广,腾讯系APP免流,19元以上的资费标准,具有很大的市场吸引力。在相对一段时间内,造成移动、电信存量用户转向中国联通。当然,硬币具有两面。中国联通迅速扩大用户范围的同时,网络方面也承受到较大的挑战。此时,优化4G网络很可能是联通网络方面承压能力不足以满足用户需求。
第三,中国联通内部战略方向的影响。从2G时代可以看出,中国联通一直以“聚焦”为出发点。因而,此次4G扩容,也可能是中国联通应对市场变化的策略导向决定的。在新技术存在变数的情况下,对现有技术进行更好的提升、优化。
第四,独立电信分析师付亮对雷锋网表示,中国联通有可能采取非独立组网NSA。尽管,多位业内人士表示,5G建设不同于4G、3G、2G,所以多数运营商倾向于独立组网SA。即便选择非独立组网NSA,鉴于5G频段,也需要额外建设一定数量的5G基站。很有可能最后的结果是,非独立组网NSA比独立组网SA资金、成本、设计难度还要高。
第五,中国联通对5G建设态度较为犹豫。4G时代联通建设的积极性较移动、电信低出很多,5G前夜中国联通几乎采取了之前一贯的态度。一方面,可能是中国联通在营收、用户市场占比等方面较其他两家稍显劣势,5G建设资金较为紧缺。另一方面,目前5G仍然处于概念宣传时期。
雷锋网认为在众多终端厂商相继宣布即将推出5G终端,中国移动陆续在17个试点城市有序进行5G商用测试的关键时刻。中国联通大举扩容4G,看似“微小”的动作,也将会给未来三大运营商格局带来变数。中国联通能否在5G正式到来后超越“一家独大”的中国移动,现在决定将来。