
关于征求《耐火材料生产安全规程(征求意见稿)》
《铁合金安全规程(征求意见稿)》《焦化安全规程(征求意见稿)》
三个标准意见的函
根据工作安排,现将组织修订的《耐火材料生产安全规程(征求意见稿)》《铁合金安全规程(征求意见稿)》《焦化安全规程(征求意见稿)》(电子版请在应急管理部政府网站“互动”栏目“征求意见”中*载下**)三个标准向社会公开征求意见。请于2019年5月31日前将修改意见反馈应急管理部安全生产基础司,或将电子版发送电子邮箱(wuro@chinasafety.gov.cn)。
联系人及电话:吴任欧,010-64463038(兼传真)。
附件:
1.耐火材料生产安全规程(征求意见稿)
2.铁合金安全规程(征求意见稿)
3.焦化安全规程(征求意见稿)

前言
本标准是依据国家有关法律法规的要求,在充分考虑耐火材料生产工艺的特点(除存在通常的机械、电气、运输、起重等方面的危害因素外,还存在易燃易爆和有毒有害气体、高温热源、尘毒、放射源等方面的危害和有害因素)的基础上编制而成的。
本标准对耐火材料安全生产作出了规定。
本标准由原国家安全生产监督管理总局提出。
本标准由全国安全生产标准化技术委员会冶金有色安全分技术委员会归口。
本标准起草单位:
本标准主要起草人:
耐火材料生产安全规程
1范围
本标准规定了耐火材料安全生产的技术要求。
本标准适用于耐火材料厂(或车间)的设计、设备制造、施工安装、验收以及生产和检修。
2规范性引用文件
下列文件中的条款通过本标准的引用而成为本标准的条款。凡是注明日期的引用文件,其随后所有的修改单(不包括勘误的内容)或修订版均不适用于本标准,然而,鼓励根据本标准达成协议的各方研究是否可使用这些文件的最新版本。凡是不注日期的引用文件,其最新版本适用于本标准。
GB2894安全标志
GB4053.3固定式工业防护栏杆安全技术条件
GB4053.4 固定式工业钢平台
GB4387工业企业厂内铁路、道路运输安全规程
GB5082起重吊运指挥信号
GB6067起重机械安全规程
GB6222 工业企业煤气安全规程
GB7231工业管道的基本识别色、识别符号和安全标识
GB8703辐射防护规定
GB18871 电离辐射防护与辐射源安全基本标准
GB50016建筑设计防火规范
GB50053 10kV及以下变电所设计规范
GB50058爆炸和火灾危险环境电力装置设计规范
GB50414 钢铁冶金企业建筑防火规范
GB/T5972起重机用钢丝绳检验和报废实用规范
GBZ1工业企业设计卫生标准
GBZ2.1 工作场所有害因素职业接触限值第1部分:化学有害因素
GBZ2.2工作场所有害因素职业接触限值第2部分:物理因素
DL408电业安全工作规程
3术语和定义
下列术语和定义适用于本标准。
3.1
耐火材料refractory(n) refractory product refractory material
指物理和化学性质适宜于在高温环境下使用的非金属材料,但不排除某些产品可含有一定量的金属材料。
3.2
煅烧 calcination
对耐火原料的一种热处理,使其产生物理或化学变化,消除挥发性的化学结合组分和体积变化。
3.3
设计水位 designed water level
根据防护对象的重要程度和洪灾损失情况,确定适当的防洪标准,并推算出该标准时的最高水位为设计水位。
3.4
内涝水位 water level of water-logging
在地势低洼处,由于区外径流侵入或暴雨期间雨水汇集而无法及时排泄造成积水叫内涝;或因厂区附近的河流在大汛期间不能通畅地向下游河道排泄而造成河水上涨,此时的地面积水或河道水面的水位称为内涝水位。
3.5
频率风向 frequency of wind direction
在一定时期内某风向所发生的次数,以百分数表示。
3.6
防火间距 fire separation distance
防止着火建筑的辐射热在一定时间内引燃相邻建筑,且便于消防扑救的间隔距离。
3.7
喀斯特 karst
岩溶的同义词,是水对可溶性岩石(碳酸盐岩、硫酸盐岩、卤素岩等)进行以化学溶蚀作用为特征,并包括水的机械侵蚀和崩塌作用,以及物质的携出、转移和再沉积的综合地质作用,以及由此所产生的现象的统称。
4总则
4.1耐火材料生产企业应建立健全安全管理制度,完善安全生产责任制。
厂长(经理)对本企业的安全生产负全面责任,各级主要负责人对本单位的安全生产负责。
各级机构对其职能范围的安全生产负责。
4.2耐火材料生产企业应依法设置安全生产和职业卫生管理机构,或配备相应的专职或兼职安全生产和职业卫生管理人员,按照有关规定配备一定比例的注册安全工程师,建立健全从管理机构到基层班组的管理网络。负责管理本企业的安全生产工作。
4.3采用新工艺、新技术、新设备、新材料,应修订相关安全作业指导书(安全操作规程),制定相应的安全技术措施;对有关生产人员,应进行专门的安全技术培训,并经考核合格方可上岗。
4.4企业各级员工的安全培训(包括各级责任人、安全生产管理人员、专业管理人员和特种作业、特种设备操作人员等)安全资格要求应满足国家有关生产经营单位安全培训规定的要求。
4.5要害岗位、重要设备与设施的作业人员,企业应组织专门的安全教育和培训。特种作业、特种设备操作人员的培训、考核、发证及复审,应按国家有关规定执行。
4.6企业使用的压力容器等特种设备应符合国家现行相关安全规定。
4.7企业应为员工提供符合国家标准或行业标准的劳动防护用品,员工应正确佩带和使用劳动防护用品。
4.8企业对涉及的重大危险源应当登记建档,进行定期检测、评估、监控,并制定应急预案,告知从业人员和相关人员在紧急情况下应当采取的应急措施。并按照国家有关规定将本单位重大危险源及安全措施、应急措施报当地人民政府安全生产监督管理部门备案。
4.9企业应建立火灾、爆炸和毒物逸散等重大事故的应急救援预案,建立应急救援队伍,配备必要的器材与设施,定期组织应急培训和开展演练。
4.10企业发生重大生产安全事故时,企业的主要负责人应立即组织抢救,采取有效措施迅速处理,并及时分析原因,认真总结经验教训,举一反三,制定防止同类型事故发生的有效措施。事故发生后,应按国家有关规定及时、如实报告。
5基本规定
5.1建筑物和设备、设备和设备之间应有满足生产和检修的安全距离。
5.2厂内有轨车辆外沿与建筑物之间的距离应符合GB4387中的相关规定。有轨运输轨道的两端,应设安全车档。
5.3楼梯或厂房出入口,不应正对车辆或设备运行频繁的地方。在车辆运行频繁的地方,应设保护装置并悬挂醒目的安全警示标志。
5.4自动或遥控设备的周围,应有防止非操作人员接近的防护装置和安全标志。
5.5应按GB2894的规定,在有较大危险因素的作业场所和设备设施上,设置明显的安全警示标志,并采取必要的防护措施。
5.6排水明沟通过装卸作业处或经常有人经过的地段,应铺设盖板或涵管。
5.7人员可能触及到的设备的运转部件应设防护装置。检修临时移除防护装置时,应有可靠防控措施,检修完毕时应立即予以恢复。
5.8设备(或车辆)的控制器、闸、阀门应完好,操作灵敏、信号可靠。厂房内作业的叉车需安装限速装置和警铃装置。
5.9生产厂房内实行人车分离;当人行道和车行道交汇不可分隔时宜设置警示区,拐弯处宜设凸面反光镜,车辆经过以上区域时应减速并鸣笛示警。人行道净宽不应小于1m,对于仅通向一个操作点的通道,净宽不应小于0.8m,通道净高不应低于1.9m。
5.10距地面2m以上,有工作人员通过或操作的场所应设平台、走台和防护栏杆。
5.11吊装孔应设防护栏杆或盖板,入孔应设盖板。地坑应有防止人员坠落的措施。
5.12钢制平台、走台和防护栏杆应分别符合GB4053.4和GB4053.3的规定。
5.13设备检修应遵守下列规定:
——有严格的检修和维护制度;
——设备发生故障时就立即停机检修;
——切断动力电源和其它能源介质,并加安全锁具;
——执行挂牌制度;
——设专人监护。
5.14 动火作业、高处作业、有限空间作业、立体交叉作业等高危作业应制定落实现场审批、监管等制度,制定作业方案、进行安全交底和采取相关防范措施以及应急处置措施。
5.15燃气窑炉和燃气管道的仪表室应设低压警报器。室内应设灭火装置。
5.16可能泄漏或滞留有毒、有害气体而造成危险的地方,应设自动监测报警装置,并设置人员疏散逃生通道。
5.17易燃、易爆或高温明火场所的作业人员不应穿着化纤服装。
6厂址选择、厂区布置及厂房
6.1厂址选择
6.1.1耐火材料厂应布置在居民区常年最小频率风向的上风侧。厂区边缘与居民区边缘的距离应符合所在地区的卫生防护距离要求。
6.1.2钢铁联合企业中的耐火材料厂,在其企业中的位置应符合相关设计规范。
6.1.3耐火材料厂厂址不应布置在下列地区:
——发震断层和抗震设防烈度高于9度的地震区;
——有泥石流、滑坡、流沙、崩塌、喀斯特等地质条件恶劣的地段;
——采矿陷落及错动区界内;
——*破爆**危险范围内;
——水库、尾矿库下游,当堤坝决堤时,不能保证安全的地段;
——受洪水、潮水或内涝水淹没的区域;
——生活饮用水水源的上游;
——国家规定的其他保护区内。
6.2厂区布置
6.2.1在江、河、湖、海沿岸的厂区,场地设计标高应按下列情况确定:
不设堤防时,厂区场地设计标高应高于计算水位0.5m以上;
设堤防时,厂区场地设计标高应高于历年最高内涝水位或常年洪水位。
6.2.2破粉碎装置、竖窑、回转窑、隧道窑等产生大量粉尘、烟气和有毒有害气体的生产设施宜布置在厂区常年最小频率风向的上风侧。
6.2.3工厂行政办公设施、行政福利设施区应布置在厂区常年最小频率风向的下风侧,应靠近工厂的主要入口。其办公室、休息室和其他行政福利设施不得设置在危险化学品仓库、油库及易燃易爆能源介质主管网的下方。
6.2.4燃料贮罐应单独布置在厂区的边缘,远离明火或散发火花的地点及材料库、煤场等。
6.2.5厂房、仓库的防火间距,甲、乙、丙类液体、气体贮罐区的防火间距,可燃、助燃气体贮罐区的防火间距,可燃材料堆场的防火间距应执行GB50016和GB50414的规定。
6.2.6基础荷载较大的建(构)筑物(如窑炉等),宜布置在土质均匀、地基承载力较大、地下水位较低的地段。
6.2.7煤气发生站应符合GB 6222的有关规定。
6.2.8厂内铁路、道路布置应符合GB4387的有关规定。
6.2.9厂区内应设置消防车道,当与生产、生活道路合用时,应满足消防车道的要求。消防车道的设置应符合GB50016的有关规定。
6.2.10铁路与道路平交道处口应设置声、光信号和防护栏杆等。
6.2.11 铁路高路堤或高栈桥不宜穿越厂区。
6.3厂房及其内部建、构筑物
6.3.1厂房建筑防火设计应遵守GB 50016和GB 50414等相关规范的要求。
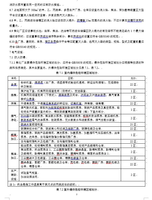
6.3.2耐火材料厂主要生产场所建(构)筑物的火灾危险性分类应遵守表1的规定。
6.3.3易燃与可燃性物质生产厂房或库房的门窗应向外开,油库泵房靠贮槽一侧不应设门窗。油浸及散发大量热量和烟尘的厂房应设置天窗,天窗应能开闭。采用普通玻璃的天窗,应加设安全网。
6.3.4有火灾、爆炸危险的厂房,厂房内操作间或休息间宜靠近厂房主要出口或设单独出口。

7建设工程
7.1新建、改建、扩建工程项目的安全设施,应与主体工程同时设计、同时施工、同时投入生产和使用。安全设施的投资应纳入建设项目概算。
7.2耐火材料设施的设计应保证安全可靠,对于“3D”作业(危险性大、环境条件差及重复体力劳动作业),应优先采取机械化、自动化措施和有效的劳动保护措施。
7.3耐火材料主体设施的设计和制造应有完整的技术文件,设计审查应有使用单位的安全管理部门参加。
7.4施工应按设计进行,如有修改应经设计单位书面同意;必要时,有使用单位安全管理部门的书面意见。
工程中的隐蔽部分,应经设计单位、建设单位、监理单位和施工单位共同检查确认合格,才能封闭。
施工完毕,应由施工单位编制竣工说明书及竣工图,交付使用单位存档。
7.5新建、扩建、改造的设施,应经过检查验收合格并满足安全、环境和职业健康要求,并有完整的安全操作规程,才能投入运行。耐火材料生产设施的验收,应有使用单位的安全管理部门参加。
8生产工艺
8.1 原料
8.1.1原料堆放场的主通道净宽不应小于3.5m,料堆间距不应小于1m,并应设有安全标志。
8.1.2料堆边缘距铁路钢轨外侧的距离不应小于1.5m。
8.1.3铁路运输原料栈桥的受料地坪应低于轨面1.5m。
8.1.4原料仓库采用临时隔断墙时,原料堆的自然坡面与隔断墙的交点距地坪标高不应超过1.5m。
8.1.5原料库内供料槽(斗),应设置除尘设施。
8.1.6原料检选的带式输送机运行速度不应大于0.3m/s,检选座位应低于带面200mm~300mm,皮带两侧应加防护板。
8.1.7料场内同时选料人员不应少于两人,用机动车辆装卸时,选料人员应离开料堆。
8.1.8贮料仓的入孔盖应严密,不应随意敞开或搬动。
8.1.9进入料斗或料仓作业的人员.应与有关工序的作业人员联系,悬挂醒目“禁止卸料”的警告标志,系牢安全带,并有专人监护,方准入内作业。
8.1.10应标明干燥筒简体周围的危险区域,并挂警告标志。
8.2原料煅烧
8.2.1竖窑岗位配置防毒面具或空气呼吸器,不允许单人作业。
8.2.2对于停风出料的竖窑,不允许停风机,可关闭管道的快速截断阀。
8.2.3竖窑应采取定温出料。处理竖窑结瘤时,应严防料块塌落伤人。
8.2.4竖窑检修应遵守下列规定:
——保持窑内强制通风;
——进窑前后要核检人数,配备便携式氧气、一氧化碳检测仪器;
——进入窑内检修前,应由专业人员测定窑内一氧化碳含量,在保证安全的前提下方可进入。
8.2.5回转窑启动点火前应对窑内进行彻底吹扫,并保证窑内负压。用点火棒点火时(煤气点火前,还须进行*破爆**实验三次并合格),操作人员须穿戴帆布工作服,佩戴防护面罩和一氧化碳检测仪,人体不应正对窑口。燃料供应管路有泄漏现象时,不允许生产。
8.3破碎、粉碎、磨碎及筛分
8.3.1破碎设备的给料块度不应大于设备的允许块度。
8.3.2颚式*碎机破**运转时,不允许用手或铁器直接处理料块。反击式*碎机破**运行时,不允许打开侧门。
8.3.3干碾机应装密闭罩,并设有吊装设施。设备运转时不允许打开维修门。
8.3.4给料机及其运行应遵守下列规定:
——不允许在运转的圆盘给料机上取样;
——格式给料机上部应设手动闸板,不允许在放料口处处理故障;
——振动给料机应与主机联锁控制。
8.3.5球磨机湿式细磨铝粉时,应定期放气。出料时,应先缓慢放气,再放料。
8.3.6酸洗玻璃时,氢氟酸缸不应装得过满,倒酸时应缓慢放人酸液。
8.3.7筛子应在密闭状态下工作,密闭罩应设有便于检修和观察的门孔。
8.3.8筛子压料时不允许强行启动。
8.4配料、混合
8.4.1不允许非操作人员搭乘配料车,两台配料车在同一条轨道上作业时,应保持一定的安全距离。
8.4.2 铝粉库以及铝粉配混料区域严禁明火和避免摩擦静电产生火花,库区、配料区须保持门窗通透和良好通风,避免高温高热和形成铝粉尘饱和,并配备防铝粉爆燃的专用灭火器。
8.4.3石灰消化器出、入料口应设安全罩。搅拌桶应有盖板和放散孔。出口处应设过滤设施。输送石灰乳的储气罐应设压力表。
8.4.4 大型混料机设备应设置检修门联锁控制。
8.4.5 高速搅拌混合机的安全保护装置不得随意改变和停用。正常运行情况下不可通过紧急停机开关进行停机。对混合机开展维护或检修作业时,必须切断与混合机驱动连接的所有电源,并加锁保护,同时,清空料斗,切断原料系统的能源介质供应。
8.5成型
8.5.1成型设备应安装防止压手的安全档或安全光幕等安全联锁装置(有条件的还可以设置安全门等)。
8.5.2螺旋压力成型设备操作人员应佩戴防护眼镜和防尘口罩。振动成型操作人员应戴消声耳塞或耳罩。模具重量大于50kg时应设吊具。
8.5.3摩擦压砖机的摩擦轮周围应设安全防护平台,电动螺旋压砖机的皮带传动部分应设防护罩或防护围栏。采用机械手时,机械手摇臂活动范围的四周,应设安全围栏。
8.5.4液压机应有防止过载的安全装置、过滤器和其他防止污染的设施。
8.5.5使用静油(水)压砖机(等静压机)时,应遵守下列规定:
——放入工作件后,缸体中液面离缸口应保持180mm;
——介质应每天清滤,不允许使用污染的介质;
——不允许在负压状态下启动超高压泵,压机最高工作压力应符合设计要求;
——压机在升压过程中,操作人员应位于保护屏的后面,不应靠近超高压泵和高压管道;
——静压设备应设置独立的操作控制室并配置灭火器材;
——应定期对喷嘴、油管、接头、安全网的内、外部进行检修和无损探伤;
——检修中更换的零部件应符合原设计的要求。
8.6干燥、烧成
8.6.1电拖车应有声响及警示灯光设施或蓝光投射联锁装置,拖车速度应可变速,并可调至不大于0.5m/s,操纵位置上方应设防止部件和托轮坠落的档板,其上应设防止溜车的挡铁。轨道两侧1m以内,不应有障碍物(或轨道两侧及两端设安全护栏,防止人员随意穿越),两车在同一条轨道上行驶时,应保持一定的安全距离并设防撞装置。
8.6.2干燥车车架长度应小于底盘20mm,操作人员不允许拉车或背车。升降机运转时,不允许站人或跨越,应挡好在升降机轨道上的砖车。
8.6.3干燥车的轨道两端应设安全档。停车场内,有行人通过或需要检查的两相邻车道问的净空安全距离不应小于600mm。
8.6.4室式干燥器应符合下列规定:
——室式干燥器的长度应不大于10m,除应保证干燥车所需长度外还应留出200mm;
——门前的车道长度不应小于干燥车长度的1.5倍;
——应设局部通风设施,保证在负压下工作;
——对电热干燥窑应设置干燥室门电气联锁装置,确保窑门开启时切断发热体电源。
8.6.5 隧道式干燥窑应符合下列规定:
——门应封闭严密;
——进端至电拖车轨道中心线,应保持2.7m的安全距离;出端至电拖车轨道中心线,应保持3.6m:
——通风地沟,应覆盖;
——窑内应保持负压。不允许操作人员进入窑内拽车。
8.6.6半成品检选时要站在干燥车侧面,不允许站在两车之间。选砖时不允许将干燥板拉出过长。
8.6.7卸砖平台与窑车的间隙处应设活动盖板。
8.6.8装窑时窑内两侧的砂封槽,应保持密封。间歇式窑的装窑温度不应高于65℃。
8.6.9入窑推车时,推车机的推杆上不允许乘人。窑车被顶入窑内后,推杆应回到原位。调车时,工作人员应站在窑车侧面,两辆窑车之间不允许站人。
8.6.10焙烧应遵守下列规定:
——焙烧场地要有醒目的安全标志;
——隧道窑两侧操作平台应设栏杆;
——用煤气作为燃料的窑停火或点火时,应由专业人员按照GB6222规定操作;采用其他燃料的窑,应严格按相关安全操作规程执行。
8.6.11燃气窑炉和燃气管道的仪表控制室和操作工位应设固定式泄漏报警装置、低压警报器和快速切断阀,室内应设灭火装置。
8.6.12出窑卸车时,砖表面温度应低于60℃,并采取降温措施。卸砖和出砖应按顺序从上向下,不允许抽拿。不允许硬拽粘连的砖。拿砖时应互相递接,不允许抛扔。
8.6.13成箱、成捆的砖码成稳固的堆垛。堆垛高度:机械装卸时不应超过3.5m;人工装卸时不应超过1.6m。
8.7成品加工
8.7.1加工机械应具有防护装置,以保证人身安全。
8.7.2成品采取干法加工时应采取机械除尘措施。
8.8纤维制品
8.8.1使用三相电弧炉时,应遵守下列规定:
——电极夹头安装冷却循环水防漏装置,如有漏水,立即断电抢修;
——水冷管及电极用纤维毡包扎严密;
——炉台铺设绝缘胶皮衬垫并挂防止触电的标志;
——喷嘴口到收棉筒周围设安全护栏;
——生产中实行双人操作;
——采用遥控监视炉料;
——不允许用金属器械捅料;
——三相炉烧穿时,不允许用水灭火;
——周围不允许存放易燃物品。
8.8.2甩丝机制棉时,遵守下列规定:
——三相炉熔股运转时应在防护罩外监视;
——三相炉、收集器、针刺机应联锁运行;
——针刺机换针时,操作人员应戴防护镜;
——烘炉设备应有安全防护装置和安全标志。
8.9电熔制品
8.9.1电炉生产中不允许用金属器械拨动电极。
8.9.2炉体冷却水出口温度不应超过50℃,水压应大于0.25MPa,半小时测一次,如有异常应及时处理。
8.9.3电炉应按规定的次数加料,料面不应超过炉嘴。
8.9.4提起电极时,应先切断电源。
8.9.5浇铸时炉体四周、浇铸坑、砂板、模套工具等应干燥。坑盖应完好。
8.10浸渍
8.10.1加工件入罐前,应对操作阀、液压开启装置、密封缸等进行全面检修,确认良好。开启罐口时,身体和头部不应正对罐口。
8.10.2浸渍系统应有防火装置和消防设施。
8.10.3沥青浸渍设备,宜采用全封闭工艺和自动化操作。
8.10.4沥青槽排气管应保持畅通。
8.11起重与运输
8.11.1起重设备应有符合GB6067要求的完整的技术证明文件。
在起重机的明显位置应有清晰的标牌,其内容应符合GB6067相关要求。
8.11.2起重吊运信号应符合GB5082的规定。
8.11.3钢丝绳应根据GB/T5972的规定进行检验和报废,钢丝绳应标注最大载货质量,设专人检查、维护,定置管理。钢丝绳直径磨损达7%时,须强制更换或报废。
8.11.4料罐、料车轴耳的安全系数不应小于8,磨损达原直径的10%应更换。轴耳由螺栓固定时,螺母一端应设防螺帽松脱的插销。
8.11.5锻钩有下列情况之一时应更换:
——用20倍放大镜可见裂纹、破口或发纹;
——钩的危险断面磨损超过10%;
——负荷试验产生永久变形;
——钩尾和螺纹部分有变形及裂纹;
——钩尾有螺纹部分与无螺纹部分的过渡角处有疲劳裂纹。
8.11.6吊运物件应沿规定路线行走,并高于其运行路线下方物体0.5m以上,吊物不得经过人员头顶或休息室、安全通道。吊具不允许用于提升、支撑或吊运人员。
8.11.7用电力驱动的起重设备的驾驶室内应敷设绝缘板。
8.11.8起重设备应配备声、光信号和防止脱钩的保险装置。其限载极限、起升极限、大小车极限和舱门极限应完好。
8.11.9桥式起重机应遵守下列规定:
——高架的露天起重机轨道外侧应安设栏杆;
——配置固定的上机扶梯和平台,其平台登机口应设防坠落设施;
——同跨区通道内有两台或以上天车时,车与车之间须安装防撞极限。
——不允许从一台起重机跨上另一台起重机;
——不允许用一台起重机推撞另一台起重机。
8.11.10龙门起重机应符合下列规定:
——两端应有坚固的钢轨刮除机(或轨道清扫器);
——轨道内、外侧760mm内不应放置任何物件;
——车轮、滑轮和小车轮均需安装高度不小于起重机车轮半径的减震器;
——室内的龙门起重机应安装防撞装置。
8.11.11带式运输机头轮上缘、尾轮下缘及张紧装置应有防护罩。进出料口两侧应装防护挡板。处理尾轮辊筒粘料时,应停车。不允许跨越、乘坐带式运输机。
8.11.12带式输送机及其运行应遵守下列规定:
a)带式输送机及有关设施,应有按工艺要求启动或停止的顺序联锁,应集中操作、集中控制。
b)带式输送机应有下列装置:
——胶带打滑、跑偏及溜槽堵塞的探测器;
——机头、机尾自动清扫装置;
——倾斜胶带的防逆转装置;
——胶带输送机人行通道侧安装紧急停机装置;
——自动调整跑偏装置。
8.11.13斗式提升机上下应设限位开关。
8.11.14不允许进入斗式提升机的料斗或斜桥内。斜桥四周应有防护板或防护网。清理地坑时,应设置防止料斗下滑的装置。
8.11.15螺旋运输机、斗式提升机运行时,不允许人体的任何部位、工具、物件伸入。
8.11.16绞车和卷扬机应有制动装置及安全卸荷装置;操作位置与钢丝绳之间应设置超过人体身高的防护屏;作业时卷筒上的钢丝绳不应少于3圈;停止工作时,不允许将提升物料悬吊在空中。
8.11.17使用螺旋卸料机卸料时,开机前应发出信号,作业时车皮内不允许有人。
8.11.18叉车须安装声光报警、限速器和蓝色光束警示等联锁安全装置。叉车叉运作业时应遵守下列规定:
——叉运货物时不得超长、超宽,货物超高阻挡司机视线时,须倒行或有专人监护。
——作业区域行驶时,其速度不得超过5公里/小时。
——不允许带人,其叉臂不得站人或输送人员。
8.12化验、检验
8.12.1化验室应设通风柜。有害气体样品分析应在通风柜中进行。
8.12.2经常散发有害气体或产生粉尘的设备,应设有效的通风、除尘装置。
8.12.3高温物理检验室,应设置夏季防暑降温设施。
8.12.4药品应设专人保管,不允许混放。
8.12.5开启高压气瓶时,不允许将出气口正对人体。
8.12.6洗涤水池的下水管应设水封。
8.12.7有毒、易燃、易爆的废弃物应按国家有关规定妥善处理。
8.12.8化学分析检验室,应设有冲洗眼睛的设施。
9动力供应与管线
9.1供电与电气设备
9.1.1一般规定
9.1.1.1耐火材料厂电力设计应符合GB50053的有关规定。
9.1.1.2煤气站、油库等易燃易爆危险场所电力装置设计应符合GB50058的规定。
9.1.1.3电气作业应严格执行DL408的各项规定。
9.1.1.4供电设备和线路的停电与送电,应严格执行工作票制度。
9.1.1.5在断电的线路上作业,应先把拉下的电源开关加锁或设专人看护,并悬挂“有人作业,不允许送电”的标志牌,方可进行作业。
9.1.1.6靠近高温设施的电缆应采用耐高温铜芯电缆。
9.1.1.7电气设备可能为人所触及的裸露带电部分,应设置防护罩(遮栏)及警示标志。
9.1.1.8检修电气设备时。应有两人及以上专业人员操作。
9.1.2供、配电
9.1.2.1变压器室的门应加锁,在室外悬挂“高压危险”的标志牌3室外变压器四周应设有不低于1.7m的围墙或栏栅。
9.1.2.2配电屏周围地面应铺设绝缘板。配电室和控制站应备有绝缘手套、绝缘笔和绝缘杆,应保持良好并定期检验,同时还应按有关规定配置消防器材。
9.1.2.3电缆通入变配电室、控制室的墙洞处及电气柜、盘的开孔部位应填实、密封。
9.1.2.4线路跳闸后,不允许强行送电,应查明原因,排除故障后方可送电。
9.1.3动力机械控制与信号
9.1.3.1高压电机的操作控制宜采用远距离控制。
9.1.3.2生产设备及辅助设备应根据工艺和安全要求进行电气联锁;联锁线上应设置启动预告信号。
9.1.3.3有远程控制的设备及长距离输送机应设机旁事故开关。
9.1.3.4参加联锁的电动机、翻板、称量装置等应设运行指示信号。
9.1.3.5干燥窑(室)的进车侧和出车侧应设置联络信号。
9.1.3.6隧道窑推车机和窑门升降装置应有行程限位保护,窑头和窑尾应设置联络信号。窑尾应设紧急停车开关。
9.1.3.7回转窑和隧道窑的鼓风机、排烟机应设事故信号。
9.1.4照明
9.1.4.1自然采光不足的工作场所和夜间工作场所应有足够的照明;夜间有人、车辆通行的道路应设照明系统。
9.1.4.2易燃易爆危险场所,应采用防爆电器设备及防爆灯具。
9.1.4.3集中控制的操作室应设应急照明。
9.1.4.4检选、成型等工段应设36V检修照明。
9.1.4.5行灯电压不应超过36V,在潮湿处和金属容器内使用,电压不应超过12V。
9.1.5接地
9.1.5.1电气设备及装置的外壳和金属框架、电缆的金属包皮,应可靠接地。接地电阻应不大于10Ω。
9.1.5.2电动车辆的轨道接头应用跨条连接,并应有良好的接地,接地电阻应不大于10Ω。
9.1.5.3滑触线高度不宜小于3.5m,滑触线两端应设光源警示装置。低于3.5m的,其下部应设防护网,防护网应良好接地。
9.1.5.4不允许将各种电气设备的接地线串联接地。
9.1.5.5接地线及接地电阻应每年进行一次检查和测定。
9.2动力管线
9.2.1车间内各类燃气、动力管线,应架空敷设并应在车间入口设总管切断阀;燃气总管应设快速切断阀和低压报警装置。车间内架空燃气管道与其他架空管线的最小净距,应符合有关规定。
9.2.2易燃、可燃液体或气体的管线不应穿过仪表室、变电室、配电室、风机室、办公室、休息室和与该线无关的生产厂房。管道应架设在非燃烧体支架上;当沿建筑物的外墙或无屋顶敷设时,该建筑物应为无爆炸危险的一、二级耐火厂房。其支架上,不应架设动力电缆、电线,供自身专用者除外。
9.2.3燃气、燃油、煤粉管道,应设吹扫用的蒸汽或氮气接头;吹扫管线应防止气体串通,并应有防止气体倒流的阀门。
9.2.4煤气助燃用的空气管线总管应安装低压报警装置。空气管末端应安装放散管及防爆薄膜。
9.2.5窑前燃气总管的开闭器之间和各分配管的末端,应设放散管。放散管管口高度应按GB 6222的相关规定设置。
9.2.6煤粉管道转弯处避免采用法兰连接,应设置防爆阀。
9.2.7煤粉管道应有静电接地装置。
9.2.8各类动力介质管线,均应按规定进行强度试验及气密性试验。
9.2.9燃气、燃油管道,应有良好的导除静电装置,管线接地电阻应不大于10Ω,每对法兰间总电阻应小于0.03Ω,所有法兰盘连接处应装设导电跨接线。
9.2.10不同介质的管线,应涂以不同的颜色,并注明介质名称和输送方向;各种气体、液体管道的识别色,应符合GB7321的规定。
9.2.11沥青管道阻塞时,应用蒸汽处理,不允许用火烘烤。
9.2.12阀门应设功能标志,并设专人管理,定期检查维修。
10工业卫生
10.1管理和检测
10.1.1厂区生活饮水、生产卫生用水应符合GBZ1有关规定,作业场所空气中粉尘和有毒有害物质的浓度应符合GBZ2.1和GBZ2.2有关规定。
10.1.2经常散发有害气体的设备、厂房,应有良好的通风设施和气体净化装置。散发沥青烟气的工艺过程应密闭。
10.1.3防尘、防毒设备(或设施)应定期维护,保证正常运行。
10.1.4各产尘作业点,应采用综合防尘治理措施。
10.1.5在产尘或产生有毒、有害物质的作业点工作的人员,应按规定穿戴防护用具。
10.1.6作业场所放射性物质的允许剂量,不应超过GB18871的标准。使用放射性核素时,应遵守GB8703的规定。
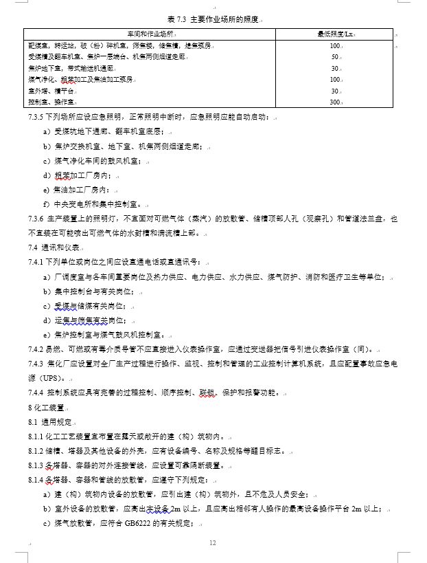
10.1.7工作场所操作人员每天连续接触噪声的时间,应随噪声声级的不同而异,并应符合表2的规定。但最高限值不应超过115dB(A)。接触碰撞和冲击等的脉冲噪声,应不超过表3的规定。
应积极采取防止噪声的措施,消除噪声危害。达不到噪声标准的作业场所,作业人员应佩戴防护用具。
10.1.8对于生产过程和设备产生的噪声,应首先从声源上进行控制,以低噪声的工艺和设备代替高噪声的工艺和设备;如仍达不到要求,则应采用隔声、消声、吸声、隔振以及综合控制等噪声控制措施。
10.1.9对大量散发热量的设备和产品,应有隔热降温措施。

10.1.10人员作业场所应根据气候特点采取防暑降温或防寒防冻措施。
10.1.11厂内输送原料及产品的设备设施应采取相应措施,防止物料外溢。
10.1.12粉料、工业废弃物等应采用密闭车辆运输,以保证运输时的安全卫生。
10.2健康监护
10.2.1对接触粉尘、噪声及有毒有害物质的工作人员,应定期进行健康检查(上岗前、岗中和离岗职业健康体检)。体检结果建立“职业健康监护档案”。
10.2.2接触放射源的工作人员,应佩戴个人剂量仪表,接近最大允许剂量当量者,每年至少体检一次,遇特殊情况应立即体检。
10.2.3对身患职业病、职业禁忌或过敏症,应及时根据有关规定进行医治和安排。

前言
本标准为强制性标准。
本标准由原国家安全生产监督管理总局提出。
本标准由全国安全生产标准化技术委员会冶金有色安全分技术委员会归口。
本标准起草单位:。
本标准本次主要编修人:
本标准为第二次发布。
铁合金安全规程
1 范围
本标准规定了铁合金安全生产的技术要求。
本标准适用于铁合金生产企业的设计、设备制造、施工安装、验收以及生产和检修。
2 规范性引用文件
下列文件中的条款通过本标准的引用而成为本标准的条款。凡是注日期的引用文件,其随后所有的修改单(不包括勘误的内容)或修订版均不适用于本标准,然而,鼓励根据本标准达成协议的各方研究是否可使用这些文件的最新版本。凡是不注日期的引用文件,其最新版本适用于本标准。
GB 2894 安全标志及其使用导则
GB 4053.1固定式钢梯及平台安全要求 第1部分钢直梯
GB 4053.2固定式钢梯及平台安全要求 第2部分:钢斜梯
GB 4053.3固定式钢梯及平台安全要求 第3部分:工业防护栏杆及平台
GB15577粉尘防爆安全规程
GB 50493 石油化工可燃气体和有毒气体检测报警设计规范
GB17945消防应急照明和疏散指示系统
GB 5972钢丝绳报废标准
GB 50116火灾自动报警系统设计规范
GB 50058 爆炸危险环境电力装置设计规范
GB50057建筑物防雷设计规范
GB50187 工业企业平面设计规范
GB18218 危险化学品重大危险源辨识
GB50169电气装置安装工程接地装置施工及验收规范
GBT8196 机械安全 防护装置 固定式和活动式防护装置设计与制造一般要求
GB 4387工业企业厂内铁路、道路运输安全规程
TSGQ002 起重机械安全技术监察规程--桥式起重机
TSGQ7015 起重机械定期检验规则
GB 5082 起重吊运指挥信号
GB 6067起重机械安全规程
GB 6222 工业企业煤气安全规程
GB 6722*破爆**安全规程
GB 14874带式输送机安全规程
GB 50735 铁合金工艺及设备设计规范
GB 7231工业管道的基本识别色、识别符号和安全标识
GB 18871 电离辐射防护与辐射源安全基本标准
GB 50016 建筑设计防火规范
GB 50414 钢铁冶金企业建筑防火规范
GBZ 1 工业企业设计卫生标准
GBZ 2.1 工作场所有害因素职业接触限值 第1部分:化学有害因素
AQ 2001炼钢安全规程
AQ 2002炼铁安全规程
AQ7011高温熔融金属吊运安全规程
AQ7012煤气排水器安全技术规程
3 术语和定义
下列术语和定义适用于本标准。
3.1
铁合金 ferroalloy
由铁元素不小于4%和一种以上(含一种)金属或非金属元素组成的合金,在钢铁和铸造工业中作为合金添加剂、脱氧剂、脱硫剂和变性剂使用。
注:金属铬、金属锰、五氧化二钒按定义不是铁合金,但习惯上人们把这几种产品纳入铁合金范畴。
3.2
配料 proportioning
将熔炼所需的合格原料(矿石、还原剂、造渣剂、成分调制剂)按规定的料比进行称量、混合均匀的过程。
3.3
熔炼 melting
就是将矿石、还原剂、造渣剂、成分调制剂在高温下经过物理化学变化生成合金、炉渣和炉气的过程。
3.4
出铁 tapping
根据熔炼反应进行的程度或按规定的时间间隔,定期将炉膛中的液态铁合金从出铁口引入铁水包中的过程。
3.5
取样 sampling
为化验产品所进行的采样的过程。
3.6
浇铸 casting
将液态铁合金倒入锭模或坑池成型的过程。
3.7
筛分 screening
根据粒度大小,用一个或几个筛子分离铁合金的过程。
3.8
精整 finishing
将浇铸成型的固态铁合金按牌号要求进行整理的过程。
3.9
水淬
熔融炉渣遇水快速冷却的过程。
4 总则
4.1 新建、改建、扩建工程项目的安全设施,应与主体工程同时设计、同时施工、同时投入生产和使用。安全设施的投资应纳入建设项目概算。
4.2 施工应按设计进行,如有修改应经设计单位书面同意。工程中的隐蔽部分,应经设计单位、建设单位、监理单位和施工单位共同检查合格,才能封闭。施工完毕,应由设计、施工单位编制竣工说明书及竣工图,交付使用单位存档。
4.3 新建、扩建、改造的设施,应经过检查验收合格,并有完整的安全操作规程,才能投入运行。
4.4 企业应建立健全安全生产岗位责任制、生产安全规章制度和安全操作规程。
4.5 企业依法设置安全管理机构,从业人员在一百人以上的,配备不低于从业人员千分之三的专职安全生产管理人员,但最低不少于三人;从业人员在一百人以下的,应当设置安全生产管理机构或者配备专职安全生产管理人员。
4.6 金属冶炼企业主要负责人和安全生产管理人员应依法经考核合格。金属冶炼企业应当配备注册安全工程师。
4.7 特种作业人员、特种设备操作人员、特种设备安全管理人员应按国家有关规定培训、考核、发证及复审。
4.8 企业新上岗的从业人员需经厂级、车间级、班组级三级安全培训教育,考核合格后方可上岗,培训学时不少于72学时,每年再培训的时间不得少于20学时;对调整工作岗位、离岗半年以上重新上岗的从业人员,应当经车间(职能部门)、班组安全生产教育和培训合格后,方可上岗作业。
4.9 企业应采用综合检查、专项检查、季节性检查、节假日检查的多种形式开展安全检查工作。
4.10 企业采用新工艺、新技术、新材料或者使用新设备时,应当对有关从业人员重新进行有针对性的安全培训,并经考核合格方可上岗。
4.11 企业应为员工提供符合国家标准或行业标准的劳动防护用品,员工应正确佩带和使用劳动防护用品。
4.12 企业应对重大危险源进行监控,登记建档,定期检测、评估,并制定应急预案,告知从业人员和相关人员在紧急情况下应当采取的应急措施。并按照国家有关规定将本单位重大危险源及有关安全措施、应急措施报当地人民政府负责安全生产监督管理部门备案。
4.13 企业发生生产安全事故,企业的主要负责人应立即组织救援,采取有效措施迅速处理,并及时分析原因,认真总结经验教训,提出防止同类事故发生的措施。事故发生后,应按国家有关规定及时、如实报告。
4.14 生产经营单位应当按照规定提取和使用安全生产费用,专门用于改善安全生产条件,并建立台帐。
4.15 对国家规定要求检验的设备、设施、安全装置应定期检验。
4.16 企业应建立生产安全事故应急救援预案,并配备必要的应急救援器材、设施,定期培训和演练。
4.17 企业应推进安全生产标准化建设,提高安全生产水平,确保安全生产。
4.18 新建设金属冶炼项目应提高机械化和自动化水平、改善劳动条件。
5 基本规定
5.1 梯子、栏杆和平台应遵守GB 4053.1~GB 4053.3的有关规定。
5.2 人行道、梯子和厂房的出入口不宜正对车辆、设备运行频繁的位置,如有困难,应采取防护设施或设置醒目的警示标志。
5.3 平台、水池、坑口和需要经常清扫的厂房屋面,四周应设防护栏杆。
5.4 人员能触及的设备运转部分、不便绝缘的电气设备以及裸电线,均应安装安全防护装置。防护装置设计安装应符合GB/T8196要求。
5.5 联动的多台设备,应有联系信号和联锁装置。
5.6 凡需提醒人员注意安全的地点,均应设有醒目的安全标志。安全标志的制作、安设与管理应符合GB 2894的规定。必要时,可设声、光警示信号。
5.7 行走设备和无法安装防护罩的转动设备,均应设开动前的(必要时加上动转中的)声、光警示信号及可靠的制动闸。
5.8 动火作业、盲板抽堵作业、高处作业、吊装作业、临时用电作业、动土作业、断路作业参照GB30871执行。
5.9. 涉及有限空间作业,应按有限空间作业安全管理规定进行,落实作业审批制度,严格遵守 “先通风、后检测、再作业”的工作程序。
5.10 对有限空间作业场所进行辨识,并设置明显安全警示标志。
5.11 交叉作业应有妥善的安全措施,并有专人监督和协调安全工作,立体交叉作业时应设安全防护棚。
5.12 设备检修应停机进行,上锁并挂停机检修牌。
5.13 采用*破爆**法拆炉、维修铁水包,应遵守GB 6722的有关规定。
5.14 环保设备应满足安全技术的要求。使用的危险化学品等物质,应有安全使用、管理的规章制度。
5.15 铁合金矿热炉禁止使用普通液压油,应采用水乙二醇等抗燃液压油。
5.16 铁合金铸造禁止使用水冷(通水)锭模。
5.17 冶炼炉、熔炼炉及烟化炉冷却水系统应设置温度、流量、压力检测报警装置;同时应有应急冷却水源或有应急水泵备用电源等应急保护装置。
5.18 建(构)筑物有可能被铁水或熔渣喷溅造成危害的建筑构件,应有绝热保护。运载铁水罐、渣罐、红锭、红(热)坯等高温物品的过跨车、底盘铸车、和(热)铸锭车等车辆及运载物的外表面距楼板和厂房(平台)柱的外表面不应小于0.8m,且楼板和柱应有绝热保护。
5.19 吊运铁水与液渣起重机应符合GB 6067、GB 5082、TSGQ002、TSGQ7015的要求。龙门钩横梁、耳轴销和吊钩、钢丝绳及其端头固定零件,应进行定期检查,发现问题及时整改。
5.20 冶炼、熔炼、精炼生产区域的安全坑内及熔体泄漏、喷溅影响范围内严禁存在积水,不应放置易燃易爆物品。出铁、浇铸流程应设置铁水罐、溢流槽、中间溢流罐等高温熔融金属紧急排放和应急储存设施,并在设备周围设置拦挡围堰,防止熔融金属外流。
5.21 盛装铁水与液渣的罐(包、盆)等容器耳轴应每年进行探伤检测。耳轴出现内裂纹、耳轴磨损大于直径的 10%,均应报废。
5.22 炉、窑、槽、罐类设备本体及附属设施应定期检查,出现严重焊缝开裂、腐蚀、破损、衬砖损坏、壳体发红及明显弯曲变形等应报修或报废,不应继续使用。
5.23 使用煤气(天然气)的烧嘴等燃烧装置,应设置防突然熄火或点火失败的快速切断阀,以切断煤气(天然气)。
6 厂址选择、厂区布置及厂房
6.1 厂址选择及厂区布置
6.1.1 铁合金企业的主要建(构)筑物,应避开不良地质条件。
6.1.2 厂址标高,应高出当地历史最高洪水位0.5m以上或高出历史最高潮水位1m以上。
6.1.3 新建铁合金企业,应位于居民区常年最小频率风向的上风侧。
6.1.4 厂区办公室和生活室宜建在厂区常年最小频率风向的下风侧,距电炉100m以外。
6.1.5 氧气站、油库、煤气柜等火灾危险性较大的设施,以及产生大量烟、尘或有害气体等的设施,应布置在厂区夏季最小频率风向的上风侧。
6.1.6 弃渣场应位于厂区、居民区和水源等的卫生防护距离以外。
6.1.7 电炉煤气净化设备间,应布置在厂房外,并保证通风良好,主要设备之间的净间距,不应小于1m。设备与建筑物的净间距,不应小于2m。
6.1.8 电炉煤气净化区域,不应设置生活室和与净化无关的操作室。
6.1.9 精整工作场地,不宜设在浇注间。
6.1.10 厂内铁路、道路布置应符合GB 4387的有关规定。
6.1.11 标准轨铁路通入有桥式起重机的厂房时,铁路中心线与厂房柱子内侧的距离,不应小于2.5m;如果起重机的吊具(吊钩、抓斗等)极限尺寸大于2.5m时,则该距离应不小于吊具的极限尺寸。
6.1.12 厂房、仓库两侧应设有宽度不小于4m的消防车道。如无车道,应沿厂房、仓库两侧保留宽度不小于6m的平坦空地。
6.1.13 穿过建筑物的消防车道,路面净宽及路面至建(构)筑物的净高均不应小于4m;穿过大门处,路面净宽不应小于4m。
6.1.14会议室、活动室、休息室、更衣室等场所不应设置在铁水与液渣吊运影响的范围内。
6.1.15 存放、运输液体金属和熔渣的场所,不应设有积水的沟、坑等。如生产确需设置地面沟或坑等时,必须有严密的防水措施,且车间地面标高应高出厂区地面标高0.3m 及以上。
6.1.16 铁水、液态炉渣、红热固体炉渣和铸坯等高温物质运输线上方的可燃介质管道和电线电缆,必须隔热防护;
6.1.17 生产厂房内应设净宽不小于lm的安全通道,仅通向一个操作点或设备的安全通道,净宽不应小于0.8m。
6.1.18原料场地应规划好人员通过的区域或路线,应避免人员和车辆行驶路线交叉。
6.1.19人员通道应和物流通道分开布置。
6.2 厂房及其内部建、构筑物
6.2.1 厂房建筑防火设计应遵守GB 50016及GB 50414等相关标准的规定。
6.2.2 铁合金企业生产场所的火灾危险性类别及耐火等级应不低于表1的规定。
表1 铁合金企业火灾危险性类别及耐火等级
|
生产场所 |
耐火等级 |
生产类别 |
|
|
原料车间 |
焦炭 |
一般应为一、二级 |
丙 |
|
矿石 |
一般应为一、二级 |
戊 |
|
|
转运站、栈桥、贮仓 |
一般应为一、二级 |
丙 |
|
|
变压器室 炉子跨 炉子跨的仪表室、操作室 浇注跨 成品跨 |
一级 一、二级 一级 一、二级 一、二级 |
丙 丁 丁 丁 丁 |
|
|
煤 气 净化区 |
抽风机室 加压站 |
二级 二级 |
乙 乙 |
6.2.3 有爆炸危险的甲、乙类生产厂房,应采用钢筋混凝土柱、钢柱或框架承重结构,并宜采用敞开式或半敞开式的厂房。
6.2.4 放散大量热能或有害气体的厂房,应有足够面积的通风天窗或排气设施。
6.2.5 厂房建筑物的屋面、地平面和地沟等,应有防积水的措施。
6.2.6 湿法冶金厂房的承重结构、围护结构、隐蔽结构及附属设施,应具有抗湿、防腐蚀性能。
6.2.7 生产易爆产品和制粉车间的建筑物,应有足够的泄压面积,并采用不产生火花的地面。泄压面积与厂房体积的比值(m2/m3),不宜小于0.05。
6.2.8 越过厂房的以及供输送可燃粉料、易燃可燃液体、可燃气体之用的栈桥,均应采用不燃材料。
6.2.9 易燃、可燃液体管道的管沟(廊),应有防止火势蔓延的保护措施。
6.2.10 冶炼出铁、出渣、浇铸区均应保持干燥。
6.2.11 易受高温辐射、炉渣喷溅或物体撞击的梁柱结构和墙壁、设备等,应有隔热、防撞措施。
6.2.12 易遭腐蚀的楼板和墙面,应减少开孔,管道宜集中穿越楼板和墙面。
6.2.13 含有腐蚀性介质的地下污水管道,穿越或靠近厂房基础的部位,应采取有效措施,防止基础遭受腐蚀。
6.2.14 不应在铁水、液态炉渣作业或运行区域内的地表及地下设置水管、氧气管道、燃气管道、燃油管道和电线电缆等,如必须设置时,应采取隔热防护。
6.2.15 电极壳焊接平台和出铁口操作平台,应采用绝缘材料铺设。
6.2.16 电炉冶炼厂房内的坑、沟,应位于地下水位线以上,如果条件不允许,应采取防水措施。
6.2.17 浇注间不应采用整体混凝土地坪。
6.2.18 经常行人的平台、走台,如需铺设钢板,应采用网纹或花纹钢板。
6.2.19 防火墙应直接砌在基础之上或钢筋混凝土的框架上。
6.2.20 管道或机轴等通过防火墙的部位应填塞严密。
6.2.21 有火灾危险的场所应设置防火安全门。
6.2.22 存放或产生易爆物质的厂房,应有可靠的防爆措施。
7 原料
7.1原料必须符合如下冶炼要求:
7.1.1 入炉品位应符合冶炼不同品种的要求,不得混入泥土和污物;
7.1.2 化学成分应稳定;
7.1.3 水分含量应小于8%;
7.1.4 还原剂电阻系数高;
7.1.5 硅石要有较好的热稳定性,入炉后不得出现爆裂;
7.1.6 入炉块矿和粉矿要有稳定的配比。
7.2贮存
7.2.1 装卸场地和堆场之间的通道,宽度不应小于4m。
7.2.2 原料或成品不应堆放在烟囟、厂房、围墙和管道支架等建(构)筑物的基础上。
7.2.3 料堆与铁路钢轨外侧的距离,不应小于1.5m。
7.2.4 道路转弯处和交叉路口附近的料堆,不应影响车辆驾驶员的视线。
7.2.5 原料不应堆放在地下设施之上。
7.2.6 硝石、硅铁粉等原料,应设专用库。库房建筑与库房设施应有防火、防爆、防雨、防潮措施。
7.2.7 容易自燃的煤不应自然堆存,必须自然堆存时,应采取防止自燃措施及必要的消防措施。
7.2.8 料仓上口应设格栅,打开格栅应经批准,并采取防护措施。
7.2.9 人员进入料仓时,应按有限空间作业进行管理,并系安全带(其长度应适宜),在作业平面铺设垫板,有专人监护,不应单独作业。宜采取机械疏通。
7.2.10 封闭电炉的料仓,料位不应低于料仓高度的4/5。配料完毕,作业人员应立即离开料仓与煤气净化系统。
7.2.11 使用同位素放射源监控料位或用作计量的核子称等,在其设置的区域内,应采取有效的防辐射措施,设置明显的安全警示标志。
7.2.12 应建立放射源安全使用、管理的规章制度,防止放射源脱落、丢失、被盗。
7.2.13 闲置的放射源应按国家有关规定处置。
7.2.14 电极筒加装平台,各电极筒之间应有固定的绝缘隔绝措施。
7.3 破、粉碎及配料
7.3.1 *碎机破**的机座底部,应采取防震措施。
7.3.2 粉碎机前应设有自动卸铁的电磁分离器。
7.3.3 *碎机破**安装收尘器。
7.4 焙烧、干燥
7.4.1 回转窑应设双回路供电。热状态下的回转窑,如遇停电或其他事故,应每隔30~60min盘窑一次。
7.4.2 焙烧、干燥设施用煤气作燃料时,应遵守GB 6222的有关规定,宜设有高温带温度、废气温度、煤气压力等自动记录仪表。当煤气压力低于500Pa时,应能自动切断煤气和停止风机。
7.4.3 焙烧、干燥设施用重油作燃料时,应装设压力表。
7.5 浓缩、浸出、固液分离
7.5.1 采用普通夹套式浓缩罐时,罐口应加盖密封,并留有窥视孔,排气管应高出屋面。
7.5.2 采用浸出槽浸出时,其上部应加排气罩。
7.5.3 压力容器应安设压力表和防止超压的安全装置。
7.5.4 溶液储罐应有液位指示及液位控制装置。
7.5.5 球磨机不应加入热料。湿球磨机不应干磨,不应超负荷运转。清理滚筒内部或往外取球时,应切断电源,并有专人监护。
7.5.6 蒸发罐的真空度突然降低时,应立即关闭蒸汽阀门。操作中严防冒槽。
7.6 原料输送
7.6.1 带式输送机应符合《带式运输机安全规范》(GB14784)的要求;
7.6.2 带式输送机通廊两侧的人行道,净宽均不应小于0.8m,如系单侧人行道,则不应小于1.2m。人行道上不应敷设蒸汽管、水管等妨碍行走的管线。
7.6.3 沿带式输送机走向,每隔30~50m宜设一个横跨输送机的过桥。
7.6.4 带式输送机侧面的人行道,倾角6°以上的应有防滑措施;大于12°应设踏步。输送机下方如有人行道,应设防护网。
7.6.5 带式输送机应有下列装置:
——皮带打滑、跑偏,溜槽堵塞,皮带负荷和皮带纵裂等的探测器;
——自动纠偏装置和自动清扫装置;
——倾斜皮带的防逆转装置;
——紧急拉线停机装置。
7.6.6 输送带下列地点应加安全罩,无法加罩的,应在机架两侧的下列地点设挡板:
—— 人工挑拣杂物处;
—— 电磁分离器下面需要人工拣出铁物的部位;
—— 起落皮带分流器及清扫溜槽处;
—— 人工采样处;
—— 其他经常有人操作的地点。
7.6.7 带式输送机支架的高度,应使输送带最低点离地不小于0.4m。
7.6.8 带式输送机上需要人工清扫的溜槽,上部应设平台。
7.6.9 带式输送机横跨道路时,应与路面保持足够的高度,以保证车辆通行。
7.6.10 主卷扬机应有钢丝绳松弛保护装置和极限张力保护装置。料车应有行程极限和超极限双重保护以及高速区和低速区的限速保护装置。
7.6.11 卸料小车应有夹轨钳,小车轨道两端应有限位器。
7.7 斜桥
7.7.1 斜桥下面有人通行的部位应设防护网,斜桥一侧应设通往顶部的走梯,走梯一侧应高防护板。
7.7.2 运行中的料车,不应乘人。在斜桥走梯上行走,不应靠近料车一侧。不应用料车运送氧气、乙炔或其他易燃易爆品。
7.7.3 更换料车钢丝绳时,料车应固定在斜桥上,并由专人监护和联系。
7.7.4 卷扬机运转部件,应有防护罩或栏杆,清扫作业时应有防止料车下滑的安全措施。
7.8 竖井
7.8.1 竖井料盘禁止乘人。
7.8.2 竖井运行时严禁人员进入,清理地坑时要采取防止料盘坠落的安全措施。
7.8.3 竖井门应向外开启,并有向内开启的阻挡措施。
7.8.4 竖井应有防护网,并设置限位器、急停、停层保护、断绳保护等规定的安全装置。
7.8.5 布料小车应有行走声光报警装置。布料小车滑线应设置防护网和防止对地放电措施。
7.8.6 在布料小车行驶路线的地面和空间范围内,不应堆放杂物及炉料。
7.8.7 吊运电极糊时,竖井应设防护网,竖井下不应有人。
8 冶炼
8.1 电炉冶炼
8.1.1 封闭电炉炉内冷却构件漏水时,应立即停炉处理。
8.1.2 冶炼炉窑的进水总管应设有温度、压力测量装置。回水各支管可设温度、流量检测及报警装置;应设置防止冷却水大量进入炉内的安全设施(如:快速切断阀等)。
8.1.3 电炉的通水胶管应用石棉包裹或耐高温胶管。
8.1.4 电极周围不应有障碍物和导电物,密封圈的地脚螺栓应绝缘。
8.1.5 各相短网应保证良好绝缘,铜排间隙中不应有灰尘和导电物。
8.1.6 封闭电炉炉盖上必须设置温度、压力测量计、防爆孔,烟道上设置氢、氧含量检测及报警装置。各操作平台应设置一氧化碳检测仪及报警装置。
8.1.7 封闭电炉的炉内压力应控制在±20Pa, 炉气中氧含量达到1%时或氢含量达到12%须立即停炉处理,宜采取联锁控制。
8.1.8 封闭电炉的下料管宜保持满料。
8.1.9 有倾炉装置的电炉,倾炉装置与电极升降装置应互锁。
8.1.10 电炉(倾动式)水冷炉盖应通水试压合格。
8.1.11 电炉送电前,应发出送电信号,危险区域不应有人。
8.1.12 送电期间,不应擅自关闭水冷循环水管。
8.1.13 料管悬料时,不应用金属棍敲振。
8.1.14 电炉运行时,不应在炉盖上巡查、检维修作业,电极压放夹钳、抱闸检维修时应在停电状态下进行。
8.1.15 封闭电炉运行期间,不应打开炉门,停炉后打开炉门应采取防塌料措施。
8.1.16 新修的铁水包应确认烘干后使用。
8.1.17 不应采用水冷却的方式给炉壁和出铁口降温。
8.1.18 氧枪等水冷元件应配置出水温度与进出水流量差检测、报警装置及温度监测,未与炉体倾动、氧气开闭等联锁。
8.1.19 电极压放的上下抱闸,应联锁 。需要倒拔电极时,必须先松开铜瓦,不得带电操作。
8.1.20 炉底应设置通风设施和不少于三个温度测量点, 测量范围0℃~900℃。
8.1.21 电极筒加装平台应有防雨设施、铺设绝缘板,作业时,应采取防触电措施,禁止同时接触两项电极。
8.2 金属热法冶炼
8.2.1 熔炼间不应存放硝石,不应提前将硝石倒入配料台。配料完毕,硝石不应放在配料台上。
8.2.2 在炉料反应过程中,应有专人看管,5m之内不应有人。
8.3 真空冶炼
8.3.1 真空炉各开口处应密封,并用水冷却。
8.3.2 真空炉炉体应设泄爆孔。
8.3.3 真空炉冷却水压应大于0.15MPa。
8.3.4 真空炉两侧的工作平台和炉上各过道应用防滑材料铺设。
8.3.5 封炉门上螺栓时,不应有人员上下同时进行操作。
8.3.6 炉子接地,应经检查合格才能送电。
8.3.7 炉子正常停电时,泵机组应继续抽气20min,然后关闭炉尾总阀。
8.3.8 出炉时,应先挂好炉门吊环,重新抽真空后,方可破真空,且待炉内压力达到大气压后,才能吊走炉门。
8.3.9 在炉门吊走10min内,不应有人员在炉前停留或工作。
9 出炉
9.1 出炉
9.1.1 电炉运行时,在铁口、渣口下或渣罐内作业应设专人监护。
9.1.2 炉前工在操作台作业时,不应有他人从后面通过或上操作台。
9.1.3 不应用铁管烧铁口、捅铁口或堵铁口。
9.1.4 扒渣、分渣应在挡板后进行。
9.1.5 沙基前、流渣道、渣罐和渣坑等,应保持干燥。
9.1.6 接触液态合金或炉渣的金属器具,应干燥后使用。
9.1.7 烧出铁口时用的氧气瓶,应远离出铁口,在飞溅的铁水或熔渣影响范围内严禁放置氧气瓶。
9.1.8 封闭电炉用氧气烧出铁口时,氧气严禁吹入炉内。
9.1.9 锭模及出铁坑内不得积水或受潮。
9.1.10 出炉时炉前区域不得放置乙炔瓶、氧气瓶等危险物品。
9.1.11 不应放水炮开眼。
9.1.12 出铁时应备有备用铁水包,防止铁水包满包溢流。
9.1.13 新修筑的炉眼要确认干燥后方可使用。
9.1.14 堵眼机装泥口应设置防止操作人员手部探入的措施,更换钻杆、钻头等操作时应切断动力源。
9.1.15 开炉眼、堵炉眼作业时,操作人员应在挡板后操作。
9.1.16 熔融铁水作业区与运行区内所有设备、电线电缆、管线和建(构)筑物等均应采取隔热防护,不应设置水管,并应防止区域内地面积水和潮湿。
9.2 铁合金粒化
9.2.1 粒化时,应将铁水浇到缓冲模上,不应直接浇到喷头的水流上或粒化池内。
9.2.2 放包池内应无积水。
9.3 摇包
9.3.1 装入摇包的铁水,不应超过摇包有效容积的3/5。
9.3.2 不应使用未经烤干的摇包。
9.3.3 开包眼的钢钎,长度不应小于4m。
9.3.4 摇包运行时,作业人员应处于安全距离之外。
9.3.5 把摇包吊起后,不应有人钻入包内和三角架内清理卫生和撬渣壳。
9.4 炉渣水淬
9.4.1 水淬水压应大于0.25MPa。渣水重量比应小于1/10。
9.4.2 水淬时,应防止渣液流量过大和渣液盖住喷头。
9.5 真空处理
9.5.1 往真空罐内放包时,应有专人指挥。
9.5.2 不应带负荷开启真空罐盖。
10 煤气净化与回收
10.1 一般规定
10.1.1 煤气区域宜独立、密闭,并应有警示标志。
10.1.2 在煤气区域巡视,检查净化设备时应不少两人,且保持3-5米的距离,并携带便携式一氧化碳检测报警仪。
10.1.3 铁合金炉煤气的输配、贮存,煤气设施的操作、检修、试验及事故抢救等,均应遵守GB 6222的有关规定。
10.1.4 煤气作业区各操作点、易泄部位,应设一氧化碳自动监测报警装置。
10.1.5 煤气区域的值班室、操作室等人员较集中的地方,应设置固定式一氧化碳监测报警装置。
10.1.6 禁止使用煤气重力除尘重锤式(翻板式、盘式)泄灰装置,应使用气动或电动式泄灰球阀,并配备相关抑尘设施。
10.1.7 煤气回收系统负压段的膨胀节禁止采用非金属材质,使用不锈钢等金属材质替代胶管等非金属材质,保障使用安全。
10.1.8 煤气柜附属设备设施应按防火防爆要求配置防爆型设备;柜顶应设置防雷装置。
10.1.9 煤气含氧量不应超过2%,达到2%时,应能自动报警并放散处理。含氧量分析的间隔时间不应超过1h。
10.1.10 高炉、转炉、加热炉、煤气柜、除尘器等设施的煤气管道应设置可靠隔离装置和吹扫设施。
10.1.11 煤气分配主管上支管引接处,应设置可靠的切断装置;车间内各类燃气管线,在车间入口应设置总管切断阀。
10.1.12 煤气危险区域,包括高炉风口及以上平台、转炉炉口以上平台、煤气柜活塞上部、烧结点火器及热风炉、加热炉、管式炉、燃气锅炉等燃烧器旁等易产生煤气泄漏的区域和焦炉地下室、加压站房、风机房等封闭或半封闭空间等,应设固定式一氧化碳监测报警装置,应符合GB 50493要求。
10.1.13 在煤气区域工作的作业人员,应携带一氧化碳检测报警仪,进入涉及煤气的设施内,必须保证该设施内氧气含量不低于19.5%,作业时间要根据一氧化碳的含量确定,动火必须用可燃气体测定仪测定合格或爆发实验合格;设施内一氧化碳含量高(大于24ppm)或氧气含量低(小于19.5%)时,应佩戴空气或氧气呼吸器等隔离式呼吸器具;设专职监护人员。
10.1.14 煤气设备设施和管道泄爆装置泄爆口,不应正对建筑物的门窗,如设在走梯或过道旁,必须要有警示标志。
10.1.15 生产、储存、使用煤气的企业应当建立煤气防护站(组),配备必要的煤气防护人员、煤气检测报警装置及防护设施,并每年至少组织一次煤气事故应急演练。
10.2 封闭电炉煤气净化设备的结构
10.2.1 净化系统的负压管道及设备,不应多炉共用。
10.2.2 净化设备应设放散管,管上的放散阀应位于管道最高处、管道末端或靠近阀门。
10.2.3 净化设备及管道应设蒸汽、氮气或合格烟气吹扫管。吹扫气体压力不应超过被吹扫设备或管道的试漏压力。吹扫管不用时,应与被吹扫设备或管道断开。
10.2.4 净化抽风机的出口应设逆止水封,水封压力为系统最大工作压力加5×10-3Mpa。
10.2.5 净化烟道下降管的上端,应设清扫孔。
10.2.6 湿式除尘洗涤塔和文氏管等设备,其污水排出管的水封高度,应根据系统负压情况与水封槽的几何尺寸确定。水封槽应封闭,并设放散装置。
10.3 煤气设备的严密性试验
10.3.1 煤气设备应进行严密性试验,试验结果应符合下列要求:
—— 试验压力:抽气机前的煤气管道,采用抽气机最大负压的绝对值加5×10-3Mpa;其他部分,采用计算压力加5×10-3Mpa,但不应低于0.03Mpa;
—— 试验方法:用压缩空气*压打**,达到规定值后,用肥皂水检查;
—— 合格标准:试验2h,室内外管道每小时平均泄漏率不大于1%。
10.3.2 闸阀、水封、冷却塔等,安装前应进行单体严密性试验,试验压力为计算压力的1.05倍。*压打**后稳压5min,用肥皂水检查焊缝、填料、密封面,如无渗漏,则为合格。
10.4 煤气回收
10.4.1 煤气回收前,应用炉内煤气燃烧产生的合格烟气置换煤气系统的空气。
10.4.2 煤气回收时,电炉各部位应严密封闭,不应随意打开炉门。如需打开炉门,应事先通知煤气净化人员,采取相应措施,方可进行。
10.4.3 炉内压力宜保持微正压,压力过大时,操纵工应给煤气净化人员发出信号,调整回流装置。
10.5 煤气净化
10.5.1 净化停止后,应封闭抽气机出口逆止水封,同时打开机后放散阀。
10.5.2 长时间停用的净化设施,应采取可靠的切断装置,并应用蒸汽、氮气将其中的煤气置换干净。
10.6煤气排水器
10.6.1 煤气排水器的设置应遵守GB6222的规定。当煤气管道采用无坡度敷设时,应每隔100m~150m左右设一个排水器,一般设在补偿器上游一侧;当煤气管道采用有坡度敷设时,应每隔200m~250m左右设一个,应设在最低点。在煤气管道的低点、可能积存冷凝水处应补设排水器。
10.6.2 煤气管道变径宜采用同底变径管,管路中的低点、阀门、孔板及用户之前宜设置排水器。
10.6.3 排水器连接管与煤气主管应采用漏斗连接方式,禁止将连接管直接插入煤气主管道焊接。
10.6.4 煤气主管与水封排水器之间的连接管上应安装上、下两道阀门,宜采用开度阀。上阀门作为检修、应急阀门,应尽量垂直设置在煤气管道的底部,与管底的距离应考虑阀门检修更换空间。下阀门作为切断煤气阀门,连接管上的煤气阀门尽量垂直安装避免水平安装。阀门宜设置操作平台和爬梯。在连接管上两道阀门之间靠近排水器阀门上方100m~200mm设立一个检验口,以便检测排水器连接管是否堵塞。
10.6.5 煤气排水器应单独设置,不应共用。不同的煤气管道或同一条煤气管道隔断装置的两侧,其排水器应分别设置,不应将两个或多个排水器上部的连接管连通。
10.6.6 排水器设置在地下室时,室内应安装防爆型通风机,设置固定式煤气检测报警装置。人员进入时,应开启风机并保持通风良好,并携带便携式煤气检测报警装置。
10.6.7 设置在地坑内的排水器的筒体和管道应采取防腐措施,并定期抽排坑内的积水。
10.6.8 排水器应设置在不易遭受高温辐射的地方。
11 电气安全
11.1 防火防爆
11.1.1 铁合金企业有爆炸和火灾危险的主要场所,其等级划分应遵守表2的规定,其电力装置的设计和施工应符合防火防爆要求
表2 主要火灾爆炸危险场所等级
|
序号 |
名称 |
场所或装置 |
等级 |
备注 |
|
1 |
金属热法生产间 |
收尘室、筛分间、成品室 |
G—2 |
|
|
2 |
电炉、高炉、锰、铬、硅锰生产间 |
煤气净化回收系统、抽气机房、加压站 |
Q—2 |
煤气回收管道10m以内有火灾爆炸危险 |
|
3 |
电极液压装置 |
油泵、油管、液压阀、液压缸、电磁阀等 |
H—1 |
|
|
4 |
电炉变压器室 |
电炉变压器、油水冷却器、短网、高压断路器及其控制设备 |
H—1 |
|
|
5 |
总降压变电所 (包括动力配电所) |
110KV以下的电力变压器,电压、电流互感器,电力电缆等 |
H—1 |
|
|
6 |
电磁站 |
500V以下控制屏,控制盘硅整流互感器,电力电缆等 |
H—3 |
|
|
7 |
焦炭破碎加工间 |
对辊*碎机破**、振动筛、皮带机 |
H—3 |
|
|
8 |
回转窑间 |
传动控制设备及管线、煤气管及控制阀(或重油管道及喷油嘴、阀等) |
H—3 |
|
|
9 |
电炉出炉口 |
热池、牵引车及其管线、控制箱等 |
H—3 |
|
|
10 |
移项电容器室 |
补偿电容器、高压熔断器、电压互感器等 |
H—3 |
电容器内部故障能引起电容器爆炸 |
11.1.2 配电室、变电室、电磁站和电炉变压器室应备有干粉或二氧化碳灭火器。
11.1.3 电炉变压器室、电磁站、电缆沟等,宜设烟、火自动监测报警装置。
11.1.4 需要防火防爆的场所(如油库、乙炔发生间等)应有防雷防静电措施。
11.1.5 配电室内除本室需用的管道外,不应有其它的管道通过。室内水、汽管道上不应设置阀门和中间接头;水、汽管道与散热器的连接应采用焊接,并应做等电位联结。配电屏的上、方及电缆沟内不应敷设水、汽管道。
11.2 供电
11.2.1 铁合金企业应采用双回路供电。电炉变压器供电应与动力供电分开。
11.2.2 一次电压为35kV以上的电炉变压器,应在断路器与变压器之间装设避雷装置。
11.2.3 电炉变压器高压侧铝母线与变压器高压瓷套管的连接处,应有能够承受足够电流密度的铜铝过渡板。
11.2.4 固定式高压开关柜的门,应与隔离开关、断路器等互锁。手车式开关柜,应设有带负荷拉不出手车的联锁装置。高压裸母线的遮栏,应有母线不停电则遮栏门打不开的连锁装置。
11.2.5 电炉变压器的高压断路器和隔离开关之间,电动无载调压开关与断路器之间,均应设连锁装置。
11.2.6 配电室、变电室及电磁站的人行道,其上部有裸导体且离地面高度不大于2.2m时,导体下面应设隔板,隔板距地面高度不应小于1.9m。
11.3 电炉控制
11.3.1 电炉变压器的断路器跳闸时,应有灯光和音响信号通知操作室。
11.3.2 电极升降装置失控时,应有能紧急切断卷扬机电源的开关。
11.3.3 电极升降装置的电动机应点动控制,并应设有过载、单相、短路保护。正、反向之间,应有机械联锁和电气联锁。
11.3.4 操作台应设有电炉变压器分合闸控制开关及切换开关。
11.4 接零、接地
11.4.1 所有电气装置的金属外壳,都应可靠接地,应符合GB-50169 《电气装置安装工程接地装置施工及验收规范》。
11.4.2 手持电动工具和电线的金属护管,应保护接零或接地,并使用漏电保护器。
11.5 照明
11.5.1 电炉变电所、电炉操纵室、配电室、总降压变电所、厂调度室、锅炉房、煤气站等均应设事故照明。
11.5.2 行灯电压一般不应超过36V,如用于金属容器或潮湿地点作业的照明,则不应超过12V。不应用自耦降压器或附加电阻取得安全电压。
11.5.3 料场照明度不应小于0.5lx。
12 粉尘防爆
12.1粉尘爆炸危险场所不应设置在框架结构的多层建构筑物内,与居民区、员工宿舍、会议室等人员密集场所保持足够安全距离。
12.2可燃性粉尘与可燃气体等易加剧爆炸危险的介质不应共用一套除尘系统,不同防火分区的除尘系统不应互联互通。
12.3干式除尘系统应规范采用泄爆、隔爆、惰化、抑爆等任一种控爆措施。
12.4除尘系统不应采用正压吹送粉尘,应采取可靠的防范点燃源的措施。
12.5 除尘系统不应采用粉尘沉降室除尘和干式巷道式构筑物作为除尘风道。
12.6粉尘爆炸危险场所的20区应使用防爆电气设备设施。
12.7应制定粉尘清扫制度,作业现场积尘应及时规范清理。
13 气液管线
13.1 易燃液体、乙炔和煤气管线,不应穿越与其无关的建筑物和设备。
13.2 氧气管道与燃油管道不应共沟敷设;架空氧气管道与燃油管道不宜共架敷设,必须共架敷设时,氧气管道宜布置在燃油管道的上方,且净距不应小于0.5m。
13.3 在多层的管架上,热料及蒸汽管线宜布置在上层,腐蚀性液体管线宜布置在下层。易燃液体管线与热料或蒸汽管线应避免相邻布置。
13.4 氧气、乙炔、燃油管道,一般不应埋地敷设,并应有良好的静电导除装置。
13.5 电炉煤气管道,不应埋地敷设,并应有静电导除装置。
13.6 蒸汽管道与腐蚀性液体、易燃液体、易燃气体管道不应同沟敷设。
13.7 管线涂色应遵守GB 7231的规定。
13.8 停止供水会造成重大事故的设备,应采用安全供水措施。一般要求安全供水0.5~1h,水量为正常水量的1/2~1/3。
13.9 厂内应有双线供水管路,其中一线管路发生故障时,另一线的供水量应能达到正常供水的70%。
13.10 气温在-5℃以下的地区,应对间断用水的部件采取防冻措施。
13.11 酸、碱管线的法兰应加保护罩。法兰位置应尽量避开经常有人操作的地点。
13.12 油管道应设蒸汽吹扫管,并应在连接处采取措施,防止油窜入蒸汽管网。
14 起重与运输
14.1 起重机械应有额定荷重的铭牌,不应超负荷运行。
14.2 重型工作制的起重机,两端外侧应有贯通的安全走台;一般工作制的起重机,至少一侧设置贯通式安全走台。
14.3 厂房内吊车供电线,如与驾驶室人口处于同一侧,应在其上方设置防护网或防护罩。
14.4 起重机械应有超载限制器、行程限制器、缓冲器以及联锁保护装置。
14.5 同一轨道上有两台以上起重机械工作时,应有防碰撞装置。
14.6 吊运高温液体时,指挥、挂钩人员应距吊物5m以外,现场其他作业人员应远离危险区域。
14.7 吊物不应从人和重要设备的上空通过。
14.8 不应用不等长钩链、环链吊运重物。吊运液态炉渣渣盘时,应有4个钩链同时挂牢。
14.9 厂内铁路、道路的设计、施工和生产,应遵守GB 4387的规定。14.11吊运高温熔融金属作业应符合AQ7011《高温熔融金属吊运安全规程》的要求。
14.10 吊运装有铁水、钢水、液渣的罐,应与邻近设备或建、构筑物保持大于 1.5m 的净空距离。
14.11 钢丝绳、链条等常用起重工具,其使用、维护与报废应遵守 GB/T6067.1、 GB/T5972 的规定。
15 工业卫生
15.1 企业应对从业人员进行岗前、岗中、离岗体检,并建立个人职业健康监护档案。
15.2 厂区生活饮水、生产卫生用室、作业场所空气中粉尘和有毒有害物质的浓度应符合GBZ 1、GBZ 2.1的有关规定。
15.3 对产尘作业点,应采取密闭除尘、喷雾洒水、湿式作业等综合防尘措施。主要工作场所的通风、降温和除尘,应符合表3的规定。
表3 主要工作场所的通风、降温和除尘
|
车间 |
工作场所或装置 |
有害源 |
措施 |
|
|
原料 |
粉碎机 配料仓 混料机 振动筛 皮带运输机转运站 斗式提升机卸料处 焙烧炉 焙烧炉操作室 |
粉尘 粉尘 粉尘 粉尘 粉尘 粉尘 烟气 |
除尘 允许少量增湿的,可采用喷雾降尘措施 除尘 除尘 除尘 除尘 除尘 除尘 |
|
|
湿法化学处理 |
沉淀罐 熟料球磨进料口 |
酸雾 热蒸气 |
强制通风排气 强制通风排气 |
|
|
冶炼 |
电炉操作平台 出铁口平台 熔炼炉炉前操作区 电炉操纵室 工人休息室 炉前快速分析室 |
烟气、辐射热、粉尘 烟气、辐射热、粉尘 |
局部送风,设排气罩 局部送风,设遮热板、出铁口、出渣口局部排气 局部送风 空调或风扇 空调或风扇 空调、局部排气 |
|
|
浇注间 |
起重机驾驶室 粒化池 |
湿气、辐射热、粉尘、烟气 |
空调或风扇通风 |
|
15.4 作业场所放射性物质的允许剂量,铁合金生产、炉衬及炉渣中放射性物质的含量,放射源的运输、贮存及废物的处理,均应符合GB18871的有关规定。
15.5 在产尘或产生有毒有害物质的作业点工作的人员,应按规定佩带防护用品。
15.6 工作场所操作人员每天连续接触噪声的时间、接触碰撞和冲击等的脉冲噪声,应符合GBZ 1的规定。应积极采取防止噪声的措施,消除噪声危害。达不到噪声标准的作业场所,作业人员应佩戴防护用具。
15.7 空气中粉尘、有毒有害物质的浓度和噪声严重超标的作业场所,应设置与作业环境隔离并有空调和空气净化设施的观察休息室。
15.8 铁合金生产应根据气候特点,采取防暑降温或防冻御寒措施。对高温作业人员,应供给清凉饮料。
15.9 铁合金项目工作场所职业卫生,遵照国家有关工作场所职业卫生监督管理规定执行。
15.10 对存在严重职业危害的作业岗位,按照《工业场所职业病危害警示标识》(GBZ158)要求,在醒目位置设置警示标志和警示说明。

来源:应急管理部
中国应急管理报 新媒体中心 编辑:张晓蒙