一、简介
在生活中我们使用具有上网功能的电子设备都有IP地址,就跟每个人都有自己的名字一样。IP地址分为IPV4 IPV6,我们所说的的IP地址指的是IPV4的地址。
只要记住你的名字 不管你在世界的哪个地方 我一定会,去见你。
——新海诚《你的名字》
IPV4( Internet Protocol Version 4 )
互联协议版本4,有版本V4之前就有IPV1 IPV2 IPV3,同样有IPV5 IPV6,IPV5在实验中已经夭折,替代IPV4的将是IPV6。(IPV4地址比如:192.168.1.1、114.114.114.114,IPV6地址比如:2001::1)

注:接下来我们讲的IP指的是IPV4地址
1.IP是电子设备间的名字。

举个简单的例子,现如今互联网的三大巨头正是通过IP把设备和设备,人和人连接起来。

二、什么是IP地址?
我们常见的是IP地址是十进制的,我们在小学时学到的逢十进一,说的就是十进制。
可真正的IP地址其实是由机器识别的二进制组成的,但为了方便人的记忆转换为十进制。
题外话:为什么人要用十进制,机器使用二进制的呢?在远古的时候原始人狩猎完猎物数数掰着手指数,至多只能数两只手(排除八面罗汉、三头六臂哪吒等),当手指不够数的时候拿石头标记下,这样就造就了十进制,而机器使用“开”“关”电路的方式,正好表示0或1,进而形成了二进制。
1.十进制的计算方式

2.二进制的计算方式

3.二进制转换十进制
IP地址由32位二进制组成,转换为十进制的方式让人更容易记忆。

4.IP地址的组成
IP地址是由两部分组成的,网络部分和主机部分,比如:

网络部分如果一样,则代表在同一个网段(主机部分可以不一样)。什么叫同一个网段(同一个广播域)呢?好比在同一房间的人一样,他们之间通讯可以基本靠吼,也就是我们所说的广播。不同网段的好比不同房间的他们之间正常情况下不能通讯。
IP地址分为4组,8bit(8个二进制)一组,4个组组成了32个二进制。
二进制1111 1111转换为十进制为255
• 二进制转十进制

二进制
1111 1111
十进制
255
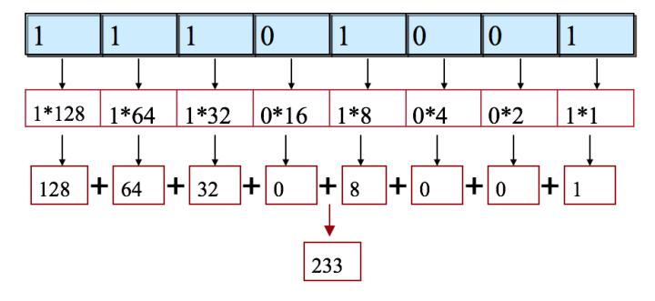
二进制1110 1001转换为十进制为233

二进制
1110 1001
十进制
233
• 十进制转二进制
将128除以2得出余数,然后一个个往下除,然后将余数倒叙进行排列

• 进制转换计算器方式
打开计算器(搜索中输入calc)
计算器→查看→科学型

选择十进制,输入255

点击 二进制,这时候就将十进制转换为二进制。二进制转十进制一样的道理。

5.IP地址类型
• IP地址类型分为A、B、C、D、E、
A、B、C类:我们生活中常用的类型的IP地址
D类:组播地址在路由协议的时候会讲到几个常用的几个,用户组播地址在CCIE中学习。
E类:仅供Internet实验和开发
注:A类前一位为0,B类前两位为10(其他位任意);C类前三位为110(其他位任意);D类前四位为1110(其他位任意);E类前五位为11110(其他位任意),其中127和0开头的为特殊地址;

• A、B、C三类IP地址的组成
网络部分(NETWORK)
主机部分(HOST)

IP地址的范围和作用思维导图如下:

• IP地址中的特殊地址

公网地址和私网地址

例如192.168.1.100/24
