LED封装行业:一超多强格局形成,供需趋于平衡
确定性万亿级市场,无限可能性待挖掘。发展至今日,LED产业已经是确定性的万亿级市场,不管政府顶层设计还是业内从业者,都对未来两三年内行业的高速发展持乐观预期。首先,LED行业行业渗透率(30%~40%)还有翻倍空间,这几年仍处于快速替代阶段。其次,全球封装产业向大陆转移持续,据我们调研了解,国外封装大厂首尔半导体、三星等交给大陆企业的订单逐渐增多,中国封装企业面临的是全球大市场。再者,随着灯珠成本的下降,更多的应用场景正逐步被开发,智能照明、车用照明等新应用引领LED下一阶段需求。
封装行业格局初定,资源与市场向头部企业集中。行业目前形成“一超多强”的局面:“一超”木林森体量冠绝群雄,产能与营收与同行不在同一级别。收购LEDVANCE后,营收规模更是一举扩大三倍,成为世界级LED企业。“多强”中,国星光电与鸿利智汇稳居第二阵营,两者体量相当(营收在20亿~30亿),但是各有特色。第三梯队则是瑞丰光电、聚飞光电等一众相对小规模封装企业为主(营收在15~20亿)。目前格局虽然初定,但是洗牌仍处在持续,资源向头部企业集中。
产能扩张放缓,供需趋于平衡。在系列调研中我们注意到一个现象,各家产能相对于上半年没有太大变化,产能利用率水平也不高。我们判断一方面是因为三季度是传统照明淡季,相关封装企业增速有所放缓;另一方面,几家企业均有新生产基地在建(几家不约而同地都选择江西),相关人员招募和生产设备正在扩张中,而这是为后面的快速扩产做准备,不必为短期增速和产能扩张放缓而担忧。随着芯片扩产产能释放,我们判断行业从供给短缺进入供需平衡的阶段。
LED产业概况
1、LED简介
LED是一种新型半导体固体发光器件,其利用固态半导体芯片作为发光材料,当两端加上正向电压时,半导体中的载流子发生复合引起光子发射从而产生光。不同材料制成的LED会发出不同波长的光,从而形成不同的颜色。LED具有能耗低、体积小、寿命长、无污染、响应快、驱动电压低、抗震性强、色彩纯度高等特性,被誉为新一代照明光源及绿色光源。
根据亮度的不同,可将LED划分为普通亮度LED和高亮度LED。其中普通亮度LED主要由GaP、GaAsP及AlGaAs等材料制成,主要包括红、橙、黄光产品;高亮度LED主要由AlGaInP及GaN等材料制成,主要包括红、橙、黄、绿、蓝及白光产品。不同材料及亮度的LED对应于不同的应用领域,近年来,基于GaN及AlGaInP材料的高亮度LED逐渐成为LED产业发展的主流。

2、LED产业发展历程
20世纪五十年代,英国科学家在电致发光的试验中使用GaAs材料研制了第一个具有现代意义的LED;20世纪六十年代中期,全球第一款商用LED产品诞生,随后Monsanto和惠普公司开始了LED的量产,迄今全球LED产业已经历了逾四十年的发展历程。根据发光材料、外延生长技术及发光效率的不同,可将LED产业的发展概括为以下四个主要阶段:

LED产业发展及应用推广与其技术进步密切相关,早期LED芯片材料以GaP、GaAsP等为主,受发光效率及亮度限制,应用领域仅局限于仪器仪表、消费电子等产品的工作状态指示;二十世纪九十年代初,随着AlGaInP材料的出现,高亮度红、橙、黄光LED芯片开始普及,LED应用范围扩展至汽车尾灯、交通信号灯、户内外大型显示屏等领域;20世纪九十年代后期,随着GaN系材料技术的推广,蓝、绿光LED以及基于蓝光LED芯片的白光LED实现了产业化,LED应用进一步拓展至全彩显示屏、背光源及通用照明等领域。

近年来,随着LED产业技术创新日趋活跃,LED产品的发光效率、亮度及功率指标不断提升、单位成本逐步降低,LED产业加速发展,进入了新一轮的快速增长期。
3、LED产业链
LED产业链包括LED衬底制作、LED外延生长、LED芯片制造、LED封装和LED应用五个主要环节,其中LED外延生长与LED芯片制造环节是全产业链的关键环节。

LED衬底是生产LED外延片的主要原材料,目前LED衬底材料主要有四种,分别是蓝宝石、SiC、Si及GaAs,其中蓝宝石、SiC及Si应用于生产蓝、绿光LED,GaAs应用于生产红、黄光LED。
LED外延生长是指在LED衬底上利用各种外延生长法(如LPE、MOCVD、MBE等)形成半导体发光材料薄膜从而制成LED外延片的过程。此环节是LED生产过程中对生产设备及技术工艺要求高的环节,LED外延片的品质对下游产品的质量具有重要影响,目前生产高亮度LED外延片的主流技术是MOCVD(金属有机化学气相淀积法)。
LED芯片制造环节首先需根据下游产品性能需求进行LED芯片结构和工艺设计,然后通过退火、光刻、刻蚀、金属电极蒸发、合金化和介质膜等工序形成金属电极,通过关键指标测试后再进行磨片、切割、分选和包装。LED芯片制造所涉及的工序精细且繁多,工序流程管理及制造工艺水平将直接影响到LED芯片的质量及成品率。
LED封装是指将外引线连接至LED芯片电极,形成LED器件的环节。封装的主要作用在于保护LED芯片与提高光提取效率。目前,LED封装基本采用表面贴装、倒装焊等通用的半导体封装结构,在技术上具有承上启下的作用,对于下游应用产品的开发具有一定带动性。
LED应用环节是针对各类市场需求利用LED器件制成面向终端用户的LED应用产品,如指示灯、显示屏、LCD背光源、LED照明灯具等,此环节技术主要体现在系统集成方面,技术面较宽,呈现多样化特征。
全球范围内,LED产业链各环节参与企业数量呈金字塔型分布。LED外延生长与芯片制造环节技术门槛高,设备投资强度大,具有规模化生产能力的企业数量相对较少,主要分布在美国、日本、欧盟、中国台湾等国家或地区,其中一部分企业同时开展LED外延片及芯片的生产,一部分企业只拥有芯片生产能力,外延片的供应依靠上游企业提供;LED封装环节设备投资强度一般,具有技术与劳动密集型特点,参与企业数量较多,主要分布在中国大陆、中国台湾及日本等国家或地区,部分国际大型LED外延芯片企业也将业务延伸至封装环节;LED应用环节是整个产业链中规模大的领域,其产品的开发与生产分散在各个行业领域,此环节参与企业数量多,分布广,重点领域包括背光源、显示屏、照明、信号灯、仪表、家电等。
全球LED产业呈现出一定的区域分布特征:日本、欧美的LED产业主要依托于产业链完整、生产规模大、技术垄断性强的集团化企业;台湾地区LED产业相对集中,各环节分工明确,产业链供销稳定;我国大陆企业数量众多,产业链初步形成,并已形成若干产业集聚区,但企业单体规模较小,尚处于快速发展早期阶段。

(二)LED主要应用市场
上世纪九十年代以前,LED产业处于发展前期,产品色系单一、价格较高,应用市场主要由信号灯、指示灯、单色显示屏等需求拉动;上世纪九十年代中后期开始,LED产业进入快速发展阶段,蓝、绿光技术的发展与产品价格的下降使得LED在中小尺寸背光、全彩显示屏等商用领域得到迅速推广,并成为现阶段LED市场发展的主要驱动力;随着技术的不断成熟以及价格的进一步降低,LED将在大尺寸背光源及照明等民用领域逐步渗透,形成潜力巨大的未来应用市场。
1、显示屏应用
LED显示屏是目前LED的主要应用领域之一,其具有亮度高、视角大、可视距离远、造型灵活多变、色彩丰富等优点,可满足不同应用场景的需求,特别是在超大尺寸显示应用中具有明显优势。早期LED显示屏为单色或者双色,主要用于显示数字和文字等简单信息内容,近年来,随着RGB三基色混合及控制技术的发展,高端全彩LED显示屏迅速普及并广泛应用于户外广告、体育场馆、交通信息屏、展览演出、金融网点、商业传媒等领域。目前,全球LED显示屏市场仍处于上升阶段。
分类别看,与单色和双基色显示屏相比,全彩显示屏拥有色彩丰富、对比明显、显示效果佳等独特优势,随着LED全彩显示屏应用技术的进步,特别是成本和价格的降低,全彩显示屏的市场潜力将被进一步发掘。
2、背光源应用
较之于传统背光源,LED背光源具有不可比拟的优势,因而近年来在液晶屏背光源领域得到了广泛的应用。在外观上,LED背光可以使液晶屏幕变得更为轻薄;在视觉呈现上,LED背光可以显著提升显示效果,使色彩表现更加生动逼真;更为重要的是,LED背光还具有节能省电的优点,以笔记本电脑为例,通过使用LED背光源,电池使用时间可延长40%以上。LED背光源通常按照尺寸分类,其中小尺寸背光源主要应用于手机、数码相机、摄像机、MP3、MP4、PDA等消费电子产品;中尺寸背光源主要应用于平板电脑、笔记本电脑及液晶显示器;大尺寸背光源主要应用于液晶电视。液晶屏尺寸越大,背光模组所要求的LED芯片数量也越多、尺寸也越大,从而对LED需求的拉动也越为明显。
1)中小尺寸背光源应用
目前LED在小尺寸背光源市场的应用已基本普及,据DisplaySearch统计,2010年LED在手机液晶屏背光源市场渗透率已达100%,此领域未来增长主要来自于手机出货量的增长。
LED在中尺寸背光源市场的主要需求来自于笔记本电脑和液晶显示器。目前LED背光源在笔记本电脑和液晶显示器中的渗透率还有继续提升的空间,而且随着电脑普及所带来的电脑出货量的稳定增长,LED中尺寸背光应用仍将是未来三年内推动LED产业继续快速发展的重要驱动力之一。
2)大尺寸背光源应用
LED在大尺寸液晶屏背光领域的逐步渗透,尤其是在液晶电视背光应用方面的大规模启动,成为推动LED产业在2010年实现爆发式增长的重要因素。
尽管随着LED产品亮度的提升,导光技术的提高,以及单侧式背光等低成本背光技术的推广,单个液晶屏背光模组所使用LED芯片数量将逐步减少,使得背光源用LED芯片需求量的增速略低于相关产品出货量,但由于LED在大尺寸背光等领域的渗透率将大幅提升,背光源用LED芯片需求量仍将保持较高的增长水平。
3、照明应用
LED照明市场被认为是未来LED重要且具发展前景的应用之一。与白炽灯、荧光灯等传统照明光源相比,白光LED具有节能、环保、色彩可调、寿命长的优势,是未来照明发展的必然趋势。

早期由于LED发光效率较低、使用成本偏高,LED照明的推广受到制约。近年来随着LED发光效率的提升、综合成本的逐步降低,以及各国政府大力推广节能政策,LED照明将迎来巨大的发展机遇。

目前,量产白光LED的发光效率已经达到120lm/W。与此同时,LED照明产品经济回报的吸引力日益增强。根据高盛于2011年11月发布的研究报告,在全球光通量消耗占比达到85%的户外及工商业终端市场,LED照明产品的投资回报周期已降至3-5年,此将促使LED照明渗透率迅速提升。
(三)LED产业发展状况
1、国际LED产业发展概况
近十年,全球LED市场规模一直保持着快速增长的态势,年均复合增长率超过15%。目前,LED产业作为绿色节能产业的代表正日益受到各国政府的高度重视,世界各主要发达国家陆续制定了一系列的LED照明发展计划以鼓励本国LED产业的发展,为其创造了良好的外部政策环境。与此同时,近年来LED产业各环节关键技术的不断突破促使其应用领域不断延伸、应用价值日益提高,这些因素都将驱动LED产业成为未来经济发展的热点。
2、国内LED产业发展概况
我国LED产业从封装起步,在经历了进口器件、进口芯片、进口外延片的发展阶段后,现已初步形成了完整的产业链,并已在产业链各环节实现规模化国产。尤其进入2010年以来,我国已成为全球LED产业发展快的地区之一。
3、LED产业发展的主要特征及趋势
(1)高亮度LED市场将持续高速增长
技术进步促进LED产品电光转化效率提高,亮度提升,制造及使用成本下降,从而使得高亮度LED产品在显示屏等传统应用领域得到进一步推广,在背光源及照明等新兴应用领域的渗透率不断提升,此将带动高亮度LED市场持续高速增长。
(2)GaN基蓝、绿光LED产品将主导市场
未来LED应用市场发展空间较广的背光源及照明领域主要采用白光LED,白光LED通常采用蓝光LED激发荧光粉技术或RGB三基色混合技术制成。蓝光激发荧光粉技术原理是在高亮度蓝光LED管芯上加一层YAG(钇铝石榴石)荧光粉,利用芯片发出的蓝光激发YAG荧光粉产生黄光,黄光与蓝光合成白光;RGB三基色混合技术的原理是将红、绿、蓝光LED芯片发出的三色光混合叠加产生白光。白光LED市场的兴起将促使作为其主要组成部分的GaN基蓝光LED成为高亮度LED市场的主导产品。
(3)全球LED产业资源重组,中国大陆将成为发展热点近年来,随着LED产业全球化市场体系的形成,国际LED产业巨头的投资目的地更多的倾向于市场所在地或具备较强制造优势的区域,国际间技术扩散和产业转移加剧。
目前,中国已逐渐发展成为全球电子制造业大国,劳动力成本优势明显,制造能力日益提升。与此同时,国内消费电子、汽车、家电、照明等领域广阔的市场需求亦成为LED发展的巨大推动力。欧美、日本及中国台湾地区的LED产业正加速向中国大陆转移,如Cree、Nichia、三星LED、晶电、璨圆及新世纪等公司已纷纷开始在大陆投资建厂,我国在LED产业的地位和影响力正在迅速提升。根据LEDinside统计数据,中国大陆已成为仅次于日本、韩国、中国台湾及欧洲的全球第五大LED生产地。
LED外延芯片行业概况
1、国际LED外延芯片行业发展状况
LED外延生长及芯片制造环节在LED产业链中技术含量高,设备投资强度大,同时利润率也相对较高,是典型的资本、技术密集型行业,其技术及发展水平对各国LED产业结构及各公司的市场地位起着决定性影响。近年来,受到下游需求的拉动,LED在背光、照明等领域的渗透率将不断提高。
2、国内LED外延芯片行业发展状况
我国LED产业由封装起步发展,初期芯片主要依赖进口,近年来,在下游旺盛需求的拉动及各地政策的支持下,国内主要LED外延芯片企业加大研发投入,积极制定扩产计划,市场对于外延芯片环节的投资力度不断提升,使得国内LED外延芯片行业加速发展。
(三)LED外延芯片行业技术水平及发展趋势
LED外延生长及芯片制造过程将直接影响终端LED产品的性能与质量,是LED生产过程中为核心的环节,其技术发展水平直接决定了下游应用的渗透程度及覆盖范围。LED的技术发展经历了从单色系到全色系,从普亮到高亮,从低光效到高光效的上升路径,LED性能的不断完善推动其不断深入至各应用领域。
从应用角度出发,提高发光效率(lm/W)、降低单位成本(元/lm)是LED外延芯片行业未来技术发展的主要目标。发光效率除了影响LED芯片的亮度及能耗外,也影响着LED芯片的成本及可靠性,当LED封装器件发光效率为100lm/W时,其中约70%的能量以热的形式表现出来,仅有约30%的能量以光的形式表现出来,当输入功率愈高时产生的热量愈多,从而需要更多的散热组件,此将导致LED成本提高、可靠性降低。近年来,为了提高发光效率,研究人员在提升LED内量子效率及光提取效率方面做了大量的研发工作,提出了PSS衬底外延片、粗化外延表面、金属健合剥离、倒装芯片结构、垂直芯片结构等技术,使得LED发光效率得到了大幅提升。
除发光效率及单位成本外,在LED显示屏、背光源等应用领域,LED芯片的光衰、亮度、色度一致性、抗静电能力以及耐候力也是关系LED应用的关键技术指标。从用户体验及经济性考虑,降低光衰、保证芯片的均匀性、提高芯片抗静电能力以及在恶劣环境下的可靠性也是LED外延芯片行业技术发展的重要方向。
行业竞争格局及主要竞争对手情况
全球范围内LED外延芯片行业区域集聚特征较为明显,主要生产企业集中在日本、欧美、韩国、中国台湾及中国大陆地区,行业内除中国台湾及中国大陆企业以LED芯片为终端销售产品外,其他企业一般整合了封装或应用环节,主要销售产品为LED器件。
日本与欧美是外延芯片行业的传统强势地区,Nichia、ToyodaGosei、Cree、PhilipsLumileds和Osram等技术领先、资金雄厚的代表性厂商目前仍主导全球市场,引领行业技术的发展;韩国与中国台湾地区作为后起之秀上升势头迅猛,形成了三星LED、SeoulSemiconductor、晶电等一批颇具规模的企业;中国大陆地区作为新兴市场正处于高速成长期,初步形成规模化生产能力的企业包括本公司、三安光电、士兰明芯及乾照光电等。

主要产品工艺流程
LED芯片生产过程主要包括前道外延生长和中、后道芯片制造两个环节。
1、外延生长环节的生产工艺流程
高亮度GaN基蓝、绿光LED外延片采用MOCVD设备进行生长,其主要原材料包括蓝宝石衬底片,MO源(Ga(CH3)3,In(CH3)3,Al(CH3)3等)、氨气(NH3)、硅烷(SiH4)等。外延生长环节的工艺流程如下所示:

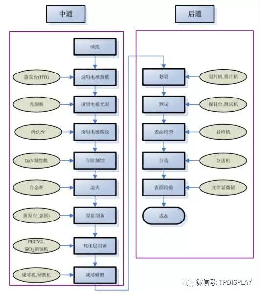
2、芯片制造环节的生产工艺流程
高亮度GaN基LED芯片制造流程包括清洗、蒸镀、光刻、刻蚀、退火、PECVD、腐蚀、减薄研磨、划裂、测试、分选和表面检验等。其中,光刻过程主要包括前烘、匀胶、后烘、曝光、显影等步骤。芯片制造环节的工艺流程如下所示:

3、LED芯片生产特点
LED芯片生产过程可划分为前道、中道、后道。
前道主要为外延生长过程,以及外延片的光电参数测试和表面检查,其产出品称为外延片(EpitaxyWafer),其关键设备为MOCVD设备。决定其产能的主要有MOCVD设备的每炉产量(不同机型每炉产量不同,如19片、31片、45片等)及其每炉程序时间两个方面。外延片生产质量与外延生产程序和设备的维护关系密切,外延生产具有工艺流程短,资金和技术密集的特点。前道外延生长与中后道芯片制造过程是相对独立的,因此芯片制造所需要的外延片既可以自己生产也可以通过外购解决片源不足问题。
中道主要为LED芯片图形形成和电极制备,其产出品为圆片上芯片(ChiponWafer),其关键设备包括光刻机、蒸发台、刻蚀机等,决定其生产效率的主要是芯片工艺需要的光刻次数,不同芯片工艺,光刻的次数可能相差较大。以上两道工序段均是以圆片为加工单位,其产能与单颗芯片的大小没有关系,通常其产能以片为单位进行计量。
后道主要为切割、分裂和检测芯片工序,其产出品为分割开的裸晶(BareChip),该环节产能与芯片尺寸关系密切,芯片尺寸越小,每片外延片能够生产出的芯片颗数也越多。例如,在不考虑良率、边缘效应等因素的情况下,每片2英吋外延片理论上多可生产10mil*8mil的芯片颗数约39K,而能够生产的10mil*23mil的芯片颗数仅为约14K。因此,单颗芯片尺寸将极大影响芯片产出数量,同时也将影响单颗芯片的成本和售价。