
作者:杨荣
来源:eResearch杨荣团队
原标题:【中信建投银行杨荣】“银行资产管理”系列深度之15:《理财子权益投资研究》
【摘要】
一、理财子公司权益投资政策 目前银行理财子公司主要的指导政策文件有4个:(1)资管新规:《关于规范金融机构资产管理业务的指导意见》;(2)“720”资管新规配套细则:《关于进一步明确规范金融机构资产管理业务指导意见有关事项的通知》;(3)理财新规:《商业银行理财业务监督管理办法》;(4)理财子新规:《商业银行理财子公司管理办法》。针对理财子公司的权益投资来说,根据上述4个规定,主要需遵守以下内容:(1)公募产品可直接投资股票;(2)公募产品只可投资持牌金融机构发行的产品,但可引进合格私募作为投资顾问,而私募产品可投资公募和私募基金;(3)私募权益产品可分级,但分级比例不超过1:1且总资产/净资产不超过140%。 二、理财子公司权益产品优劣势 理财子权益产品相较于银行理财产品有3点优势:其一、可以直接投资股票。其二、理财子公司权益产品销售更灵活。其三、理财子公司可以投资其他资管产品。基于未来银行权益产品均将挪至理财子公司的预期,我们认为,理财子公司权益产品未来主要的竞争对手为公募基金和私募基金。相较于公募基金,理财子公司除了可以投资其他资管产品的优势外,对投资集中度的要求较少。相较于私募基金,银行子公司的优势在于投资门槛更低。而整体来看,银行理财子的权益产品相较于基金类产品,最主要的优势在于客户和渠道优势,而最明显的劣势在于权益投研实力和经验的匮乏。 三、理财子公司权益产品解析 根据中国理财网披露的数据,目前市面上理财子公司的权益类理财产品十分稀少,合计只有5只。其中,光大理财已发行3款阳光红系列产品,招银理财发行了招银理财招卓沪港深精选周开一号权益类理财计划,工银理财发行了工银理财-工银财富系列工银量化理财-恒盛配置理财产品。从基本信息来看,产品投资策略和规模差异较大。光大理财的产品有确定的主题和投资策略,募集金额在3000-8500万。招银理财的理财产品没有明确的投资主题或行业倾向,整体规模较大,接近5亿,此外该产品风险评级达到5级,其他理财子产品均为4级。工银理财的权益产品较为特殊,是原工商银行的理财产品后挪入工银理财名下,投资标的中约90%-95%为中信期货的资产管理计划,产品规模仅746万元。从收费费率来看,年化费率在0.55%-1.58%之间。招银理财的收费较高而光大理财的收费较低。从业绩表现来看,四款权益理财产品业绩在产品基准选择合理的情况下,均未超过合理基准业绩。我们认为可能的原因有2点:其一、建仓初期未利用到大盘涨势。其二、权益投资能力尚待提升,没有充分挖掘到具有优质投资价值的标的,且研究覆盖范围可能不够广。 四、银行权益投资以混合类产品中的权益资产为主 2019年末,非保本理财穿透各类资管产品后持有资产余额26.24万亿元,其中投资权益类资产的余额为1.98万亿,占比7.56%。根据实际市场情况,固定收益类中投资权益类和权益类中投资固定收益的占比均较低。我们根据测算,预计目前全市场混合类理财产品中权益类资产占比约为25%-30%。银行当前权益投资以混合类产品中的权益资产投资为主,主要与银行当前客户的风险偏好有关。在以固收为主导,风险厌恶的客户群体中,以混合类资产投资作为宣传方式,在利用权益类投资提升收益的同时,也宣传混合类资产中债权投资部分的稳健性,在债股对冲下,理财产品的净值波动更低,对银行客户来说无论是投资模式还是历史业绩上,接受程度更高。我们统计了“中银理财-智富系列”的26个混合类理财产品。26款产品年化收益率平均为16.53%,较业绩平均基准4.6%高出近12pct,到手年化收益为10.58%,整体业绩回报较为突出。从权益投资占比来看,直投权益的占比均值为30%;投资公募基金的占比均值为17%,预计直接和间接权益投资整体合计占比约为34%,较全市场平均的混合类理财产品中的权益投资占比更高,也在一定程度上解释了中银理财较高收益率的来源。 五、理财子公司未来权益投资展望 (一)权益占比提升。展望未来,我们预计银行理财子产品中权益类产品和权益类资产投资的占比均将有所提升,但趋势将会是循序渐进式的增长。主要原因有4点:(1)政策打开股票直投权限;(2)增加权益投资是利率下行的有效对冲手段;(3)权益类产品管理费是银行提升中间业务收入的有力工具;(4)权益类产品转型循序渐进。(二)权益类资产投资以二级市场为主。我们预计未来权益类资产投资主要以混合类和权益类理财产品投资二级市场为主的模式,其中直投股票和投资基金均会成为重要的投资方式。(三)委外、自营、输出共存。在当前情况下,银行理财子需要引入优秀合作伙伴,在权益类、商品类、衍生品等大类资产上展开合作,实现共赢的基础上,借鉴合作伙伴的成功经验,培养并提升自身投研能力,由以委外为主的权益投资模式向自营+委外转变。同时,大中型银行的理财子可以通过自身较强的资管能力,打造资管能力的输出,通过其他银行资管渠道和其他代理机构渠道,展开全市场营销,提升资管规模和管理费收入。

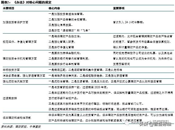
一、理财子公司权益投资政策 目前银行理财子公司主要的指导政策文件有4个:
资管新规:《关于规范金融机构资产管理业务的指导意见》 2018年4月27日,由中国人民银行、中国银行保险监督管理委员会、中国证券监督管理委员会、国家外汇管理局联合印发《关于规范金融机构资产管理业务的指导意见》,对大资管行业的整体管理提出具体量化判定标准,资管新规的核心要点在于禁止错配,打破刚兑,消除嵌套等。同时,在2020年7月31日,监管部门将《资管新规》过渡期延长至2021年底。

“720”资管新规配套细则:《关于进一步明确规范金融机构资产管理业务指导意见有关事项的通知》 2018年7月20日,央行出台《关于进一步明确规范金融机构资产管理业务指导意见有关事项的通知》,在资管新规并不明确的几个方面做出明确规定:其一、公募可以投符合资管新规要求的非标。其二、允许发行老产品对接新资金老资产。其三、现金管理类理财和半年以上定开以摊余成本法计量。其四、对于过渡期结束后难以消化的存量非标,可以转回银行资产负债表内,MPA考核将调整参数予以支持。同时,为解决表外回表占用资本问题,支持商业银行通过发行二级资本债补充资本。 理财新规:《商业银行理财业务监督管理办法》 2018年9月28日,银保监会发布《商业银行理财业务监督管理办法》。总体而言,在非标期限匹配要求、净值化管理、非标投资余额占比上限、不得嵌套投资、集中度限制、杠杆监管、过渡期安排等重要方面与“资管新规”高度一致。

理财子新规:《商业银行理财子公司管理办法》 2018年12月2日,银保监会发布了《商业银行理财子公司管理办法》。核心内容主要有6点:其一是在公募理财产品投资股票和销售起点方面,在前期已允许银行私募理财产品直接投资股票和公募理财产品通过公募基金间接投资股票的基础上,进一步允许子公司发行的公募理财产品直接投资股票;参照其他资管产品的监管规定,不在《理财子公司管理办法》中设置理财产品销售起点金额。其二是在销售渠道和投资者适当性管理方面,规定子公司理财产品可以通过银行业金融机构代销,也可以通过银保监会认可的其他机构代销;参照其他资管产品监管规定,不强制要求个人投资者首次购买理财产品进行面签。其三是在非标债权投资限额管理方面,根据理财子公司特点,仅要求非标债权类资产投资余额不得超过理财产品净资产的35%(而不需要同时满足低于银行总资产4%的要求)。其四是在产品分级方面,允许子公司发行分级理财产品,但应当遵守“资管新规”和《理财子公司管理办法》关于分级资管产品的相关规定。包括:(1)公募和开放式私募产品不能进行份额升级;(2)分级私募产品总资产/净资产≤140%;(3)固收类、权益类、商品及衍生品类和混合类产品的分级比例分别不得超过3:1、1:1和2:1;(4)自主管理,不得转委托给劣后级投资者;(5)不得直接或间接对优先级份额提供刚兑安排。其五在理财合作机构范围方面,与“资管新规”一致,规定子公司发行的公募理财产品所投资资管产品的发行机构、受托投资机构只能为持牌金融机构,但私募理财产品的合作机构、公募理财产品的投资顾问可以为持牌金融机构,也可以为依法合规、符合条件的私募投资基金管理人。其六是在风险管理方面,要求理财子公司计提风险准备金,遵守净资本相关要求;强化风险隔离,加强关联交易管理;遵守公司治理、业务管理、内控审计、人员管理、投资者保护等方面的具体要求。此外,根据“资管新规”和“理财新规”,理财子公司还需遵守杠杆水平、流动性、集中度管理等方面的定性和定量监管标准。 理财子公司权益投资政策总结 针对理财子公司的权益投资来说,根据上述4个规定,主要需遵守以下内容:(1)公募产品可直接投资股票;(2)公募产品只可投资持牌金融机构发行的产品,但可引进合格私募作为投资顾问,而私募产品可投资公募和私募基金;(3)私募权益产品可分级,但分级比例不超过1:1且总资产/净资产不超过140%。
二、理财子公司权益产品优劣势 VS银行理财
基于独立运营和风险隔离的需要,未来银行资管产品将绝大部分移至银行理财子公司运营。其中,银行体系资管产品中相对较弱的权益类理财产品也将挪至理财子公司,在理财子新规下,理财子权益产品相较于银行理财产品有3点优势: 其一、可以直接投资股票。由于银行理财需要嵌套其他资管产品实现对股票的投资,因此理财子直接投资可以省去过去理财产品权益投资时的间接投资通道费,变相提升净收益水平。 其二、理财子公司权益产品销售更灵活。主要体现在3个方面:一是没有销售起点。银行公募理财的销售起点为1万元,而理财子的理财产品和公募基金一样没有销售起点,目前现实情况下均为1元起售,销售起点的降低拉低了投资者门槛,提升了投资者范围和投资灵活度。二是不强制要求个人投资者首次购买理财产品进行面签。三是通过银行业金融机构代销,也可以通过银保监会认可的其他机构代销。 其三、理财子公司可以投资其他资管产品。理财子公司产品可投资非标资产,而银行权益理财只能投资公募基金。通过投资非标,理财子的权益类产品可以在20%以内的占比限制下投资非标债权,此类资产相较于标准债券和货币基金往往收益更高。虽然理财子公司的权益产品可以投资非标债权,但是非标债权的流动性较弱,权益产品将一部分资产投入非权益类资产主要基于控制仓位和保持流动性的考量,然而非标较弱的流动性削弱了权益产品控制仓位和流动性的能力。因此,虽然可以投资非标,但此项优势带来的边际效应相对轻微。 VS公/私募基金 基于未来银行权益产品均将挪至理财子公司的预期,我们认为,理财子公司权益产品未来主要的竞争对手为公募基金和私募基金。相较于公募基金,理财子公司除了可以投资其他资管产品的优势外,对投资集中度的要求较少,针对权益投资,理财子新规仅要求“同一银行理财子公司全部开放式公募理财产品持有单一上市公司发行的股票,不得超过该上市公司可流通股票的15%”。针对投资标的基金的集中度,理财子新规并不存在限制。而公募基金持有其他基金的比例不能超过10%(FOF放宽到20%)。相较于私募基金,银行子公司的优势在于投资门槛更低。根据《证券期货经营机构私募资产管理计划运作管理规定》关于合格投资者的相关规定,自然人需满足(1)具有2年以上投资经历,且满足下列三项条件之一的自然人:家庭金融净资产不低于300万元,家庭金融资产不低于500万元,或者近3年本人年均收入不低于40万元。法人单位需满足最近1年末净资产不低于1000万元。同时,该规定对合格投资者的最低投资金额也做出相关规定,其中合格投资者投资于单只固收类资管计划和单只混合类资管计划的最低金额为30万元和40万元;投资于权益类、商品及金融衍生品类、和非标资产的资产管理计划的金额均不低于100万元。因此较高的投资门槛使得私募基金在募集上相较于银行子公司存在显著的难度。 而整体来看,银行理财子的权益产品相较于基金类产品,最主要的优势在于客户和渠道优势,而最明显的劣势在于权益投研实力和经验的匮乏。 在客户和渠道优势上,理财子可以借助母行得天独厚的渠道销售优势,利用母行广大的客户群体,通过线下网点和线上电子渠道进行销售。在《公开募集证券投资基金销售机构监督管理办法》发布后,尾随佣金设置了50%的上限,使得银行在代销公募基金产品时的激励下降,银行销售渠道可能会转向代理理财子产品。同时,自身渠道销售也有助于控制理财子的销售成本,提升收益。在投研实力和经验上,银行本身的投研优势在于固收类资产,而权益类投资过去主要以委外为主,没有必要建立庞大的权益研究体系,导致目前自身权益板块的投研体系、经验和能力均处于培育阶段。从理财子的招聘信息来看,目前权益板块主要招聘的为风控、宏观、策略、大类资产配置、FOF/MOM等岗位,在具体行业研究上的招聘较少。我们认为,一是当前理财子的权益投资占比较低,同时也吸纳了部分原资管部投研团队;二是理财子的权益投资更注重风险管理,以低风险低波动的权益投资,例如大类资产配置、委外、FOF/MOM、ETF等方式为主,主要追寻beta收益为主。
三、理财子公司权益产品解析 根据中国理财网披露的数据,目前市面上理财子公司的权益类理财产品十分稀少,合计只有5只。其中,光大理财的产品体系采取彩虹色的分类体系,其中“阳光红”对应权益系列产品,目前已发行3个权益类产品:阳光红卫生安全主题精选,阳光红300红利增强,阳光红ESG行业精选;招银理财发行了招银理财招卓沪港深精选周开一号权益类理财计划,工银理财发行了工银理财-工银财富系列工银量化理财-恒盛配置理财产品。
基本信息:产品投资策略和规模差异较大 光大理财的产品的投资方向十分明确,有确定的主题和投资策略,在业绩比较基准上,权益类的指数指标权重在80%-90%之间,从募集金额来看在3000-8500万之间。招银理财仅有一款权益理财产品,并没有明确的投资主题或行业倾向,从业绩比较基准来看,该产品权益类投资同时投资A股和港股市场;同时借助招商银行强大的产品销售能力,募集金额达4.96亿元,非常接近5亿的产品募集上限。该产品和其他理财子产品不同的是其风险评级达到5级,其他产品均为4级。工银理财的权益产品较为特殊。从产品历史来看并非工银理财的新产品而是原工商银行的理财产品,在工银理财成立后挪入工银理财名下。在投资策略上也和招银理财产品一样,没有明确的投资主题或行业倾向,但是基于原来属于工商银行理财产品因此并无法直接投资股票,从最近的四期存续期报告来看,投资标的中约90%-95%为中信期货的资产管理计划。同时,该产品的规模较小,截至20Q3,产品资产净值仅为746万元。

收费费率:年化费率在0.55%-1.58%之间 从权益类产品各项收费费率来看,各家收费方式和收费费率均不尽相同。从整体来看,招银理财的收费较高而光大理财的收费较低。 (1)管理费:招银理财的管理费较高,达1.5%,而光大理财和工银理财的管理费在0.5%-1%之间。 (2)销售服务费:除工银理财的销售服务费未知以外,因为理财子产品基本由自家银行渠道进行销售,因此均未收取销售服务费。 (3)托管费:招银理财托管费较高,为0.08%,光大理财均为0.05%,而工银理财的仅为0.02%,但是我们预计该产品较为特殊,如果后续工银理财发行新的权益产品,托管费率将有所上升。但是从绝对值来看,托管费率整体收费较低,对费用整体的影响较小。 (4)认购费:招银理财对认购金额小于100万的收取1.2%认购费,对大于100万的收取1000元认购费。光大理财则不收取认购费。从数值上看,认购费的费率可能与银行渠道的强势程度和销售能力有关。 (5)申购费:从小于100万的申购金额来看,招银理财>工银理财>光大理财;而超过100万的申购金额,工银理财>招银理财>光大理财。总体来看光大理财申购费更低。 (6)赎回费:除去极端情况(持有小于一周或大于三年),从持有期小于1年的赎回费来看,工银理财>招银理财>光大理财;而持有期大于1年的赎回费,工银理财收取0.2%-0.5%的赎回费,而招银理财和光大理财不收取赎回费。

业绩表现:均未超过合理基准业绩 由于阳光红ESG行业精选还在成立初期建仓阶段,未纳入净值统计。我们统计了其他4只权益类理财产品的净值走势和业绩基准走势。其中,光大和招银理财的产品净值走势均弱于业绩基准走势,招银理财的产品相对来说表现更好。截至2020/12/15,阳光红卫生安全主题精选累计下跌4.33%(基准+19.57%);阳光红300红利增强累计上涨1.20%(基准+4.96%);招卓沪港深精选周开一号权益类理财计划累计上涨7.77%(基准+8.36%)。工银财富系列工银量化理财恒盛配置理财产品的净值走势超过其业绩基准,但是我们认为主要原因是该产品基准选择不够合理所致,作为一个权益类产品,选择“1% + 1年期定期存款利率”作为基准走势,虽然本产品发行时间较早,当时以定存利率作为基准在销售和投资者教育上较为容易接受,但是从合理程度上不足,如果按照万得全A指数作为基准的话,可以看出该权益产品并未跑赢大盘。我们认为权益理财产品业绩在产品基准选择合理的情况下,均未超过合理基准业绩可能的原因有2点: 其一、建仓初期未利用到大盘涨势。从光大的产品来看,长期来看走势与业绩基准的走势近似。而在产品成立初期的1到2个月内,业绩基准均迎来一波较大的上涨,而彼时理财产品可能尚未完成建仓,在仓位较低的情况下,没有充分利用到业绩基准大幅上涨的走势。招商银行目前仍处于建仓阶段,后续业绩表现仍待观察。 其二、权益投资能力尚待提升。理财产品的管理团队可能在权益投资经验和流程上存在不足。一是没有充分挖掘到具有优质投资价值的标的。二是可能研究覆盖范围不够广,对龙头股票展开研究的情况下,对弹性相对较大的中小股票存在覆盖和认知不足,在此类资产的投资上相对谨慎。


四、银行权益投资以混合类产品中的权益资产为主 混合类产品中权益类资产占比约为25%-30%
2019年末,非保本理财穿透各类资管产品后持有资产余额26.24万亿元。其中理财资金投资权益类资产的余额为1.98万亿,占比7.56%。从产品类型来看,标注为权益类产品的余额仅为800亿左右,而固收类产品和混合类产品余额分别为18.27万亿和5.05万亿。 根据上述数据,可以看出理财产品的权益类资产投资,主要是在混合类理财产品名下进行投资的。根据实际市场情况,固定收益类中投资权益类和权益类中投资固定收益的占比均较低。我们根据测算,预计目前全市场混合类理财产品中权益类资产占比约为25%-30%。 银行当前权益投资以混合类产品中的权益资产投资为主,主要与银行当前客户的风险偏好有关。在以固收为主导,风险厌恶的客户群体中,以混合类资产投资作为宣传方式,在利用权益类投资提升收益的同时,也宣传混合类资产中债权投资部分的稳健性,在债股对冲下,理财产品的净值波动更低,对银行客户来说无论是投资模式还是历史业绩上,接受程度更高。

中银理财混合类产品中权益投资分析 我们通过对中银理财的混合类产品进行分析,探究当前混合类理财产品的运营情况和权益投资占比。从产品体系上,中银理财的混合类投资主要以“中银理财-智富系列”为主,我们统计了“中银理财-智富系列”运行半年以上(即2020年4月底之前发行)的26个混合类理财产品,分析探讨目前银行理财子在混合类产品中的权益投资情况。截至4月底,“中银理财-智富系列”的26款产品中,灵活配置策略占大多数,同时也发行了4款健康主题、2款价值投资、1款红利优选、1款科技创新、以及2款指数化投资产品。 从产品年限上来看,2019年发行的产品均为2年期产品,而2020年开始3年期产品占据主导。2019年均为2年期产品的主要原因是理财子公司成立初期,加上理财新规和理财子新规刚落地,投资者对于长期限封闭式产品的接受度不高,而随着半年多时间的市场发展和投资者教育,3年期长期限产品逐渐受到投资者认可。 从业绩标准来看,绝大多数产品均有固定的业绩标准,在4.2%-5.1%之间,平均在4.6%左右。两款指数投资产品采取对标市场指数的方式,按照指数实际表现以及今年沪深300较高的涨幅,实际业绩标准在5.1%左右。从费用来看,两款指数投资产品年化固定费用(固定管理费+销售服务费+托管费)为0.57%,但不收取超额收益提成。其他产品年化固定费用较低,为0.32%,但收取50%的超额收益提成。

从具体投资情况来看,26款混合类理财的产品年化收益均值为16.53%,较业绩平均基准4.6%高出近12个百分点,除去固定费用和超额收益提成后的到手年化收益为10.58%,整体业绩回报较为突出。 从权益投资占比来看,直投权益的占比均值为30%;投资公募基金的占比均值为17%,其中投资的公募基金中权益占比未知,按照全行业公募基金3季度末的结构和混合类基金中有一半为权益投资的假设情况下,预计17%的公募中权益投资占比大约为4%。因此预计中银理财直接和间接权益投资整体合计占比大约为34%,较全市场平均的混合类理财产品中的权益投资占比更高,也在一定程度上解释了中银理财较高收益率的来源。 在这些理财产品之间对比来看,直投权益和公募基金投资的合计占比最低仅为22%,最高为79%,极值基本触及监管条款规定的上下限标准,产品之间权益投资占比的区别较大。 我们发现,中银理财的混合类产品年化收益率与投资组合中直投二级市场的占比有较强的正相关关系,而年化收益率与投资组合中投资公募基金的占比不显著。从回归结果来看,直投占比每增加1pct,年化收益增加0.77pct左右。我们认为出现上述结果的原因主要有3点: 其一、直投比例的提升充分利用了大盘上涨的优势。自中银理财在2019年8月27日发行其第一只混合类理财产品中银理财-智富(封闭式)2019年01期以来,至2020年3季度末,沪深300上涨了20%。借助大盘良好的涨势,较大的直投比例使得理财产品整体收益率显著提升。同时,从2019年最早发行的3款产品来看,2020年产品的直投比例较2019年末显著上升近20个百分点,灵活的配置能力使得理财子产品今年收益率涨势良好,凸显了中银理财混合类产品对beta收益的配置能力。 其二、选股能力强,重仓股涨幅较大。在这26款理财产品中,其十大重仓资产中,多次出现以下股票:五粮液(5次)、贵州茅台(5次)、中国中免(4次)、京东方A(4次)、双汇发展(3次),而这些股票近年来累计涨幅均值高达72%。重仓股的暴涨提振了整体理财产品收益。重仓股的暴涨凸显了中银理财的alpha收益的配置能力。 其三、产品投资的公募基金中权益占比较低。我们认为公募产品之所以对理财收益率的提升效应不显著,主要因为这些混合类产品投资的公募基金中大多数为债券投资而非权益投资。因此所投公募基金无法充分利用今年大盘的涨幅。同时,虽然公募基金占比对于年化收益的提升不显著,同时对产品标准差的提升影响也十分轻微,因此相对于直投权益资产来看,公募基金对稳定理财产品整体波动,控制回撤有较好作用。


五、理财子公司未来权益投资展望 (一)权益占比提升
展望未来,我们预计银行理财子产品中权益类产品数量和混合类产品中权益类资产投资占比均将有所提升,但趋势将会是循序渐进式的增长。主要原因有4点: 其一、政策打开股票直投权限。根据理财子新规,允许子公司发行的公募理财产品直接投资股票。通过打开股票直投权限,理财子公司可以不通过通道业务即展开二级市场投资,降低投资成本。 其二、增加权益投资是利率下行的有效对冲手段。理财产品收益率自2018年以来持续下行,由2018年6月5.1%的收益率高点下降到2019年末的4.2%。同时,资管新规和理财新规的实施,使得高收益非标资产的供给下行,而理财产品缺少了一种高收益资产投放来源。叠加利率下行趋势,固定收益类产品对投资者的吸引力逐渐下降,而益类产品的关注点将逐渐提高。通过增加权益投资,可以帮助客户和银行本身自营部门提升资金收益率,对冲利率下行带来的利息收入下滑影响。

其三、权益类产品管理费是银行提升中间业务收入的有力工具。资金池模式的消失和净值化产品转型,使得银行在资管板块的收入模式由息差模式转变为管理费模式。一般情况下,权益类产品的管理费比例要远高于固收类产品,通过加大权益类产品开发,可以有效提升银行整体管理费率,从而提升银行中间业务收入。 其四、权益类产品转型循序渐进。在客户端,银行的资管客户天然比基金的资管客户更加风险厌恶,在过去持续刚兑的预期下,银行对其资管客户需要进行长期持续的投资者教育,转变并培养客户正确的长期投资理念。在银行端,整套投资体系的建立并不随着理财子公司的成立和人员的引进就水到渠成。银行需要在制度上,流程上,人力资源上,部门协同上做好相关工作。同时,银行相对于其他资管机构具有的客户优势,资源优质,固收和非标投资优势等禀赋需要经历长期的探索,才能更好的与理财子的权益投资结合,形成具有银行特色的权益投资产品体系。 (二)权益类资产投资以二级市场为主 目前来看,因为一级市场股权投资的产品期限一般长达5-7年,在银行理财产品中,仅有极少量私募理财产品会涉及此类资产。截至2019年末,私募理财产品目前存续余额仅为1.07万亿元,占全部理财产品存续余额的4.57%,且私募中绝大多数产品为固收类产品,因此理财产品投资一级市场股权的比重相对于整个市场来说可以忽略不计。基于二级市场显著较大的活跃市场规模以及理财客户长期资金的稀缺性,我们预计未来权益类资产投资主要以混合类和权益类理财产品投资二级市场为主的模式,其中直投股票和投资基金均会成为重要的投资方式。 (三)委外、自营、输出共存 由委外到自营 银行理财资金投向主要以固收类为主,银行传统上在固收领域具有丰富的投资经验和广泛的投资渠道,在投资管理上以自己管理为绝对主力。在权益类投资上,银行目前多以委外为主。因为银行公募理财产品无法直接投资股票,通过FOF/MOM进行权益投资成为了更加合适的模式,没有必要建立庞大的权益研究体系,叠加银行在权益类资产投资上占比较小而重视程度不足,导致目前自身权益板块的投研体系、经验和能力均处于培育阶段。在理财新规和理财子成立后,资管行业环境发展变化,银行理财子也可以直投股票,同时可以聘请优秀的公私募作为财顾提供投资意见。随着银行理财子的成立,各家银行业在纷纷招聘资管人才。从理财子的招聘信息来看,目前权益板块主要招聘的为风控、宏观、策略、大类资产配置、FOF/MOM等岗位,在具体行业研究上的招聘较少。我们认为,一是当前理财子的权益投资占比较低,同时也吸纳了部分原资管部投研团队;二是理财子的权益投资更注重风险管理,以低风险低波动的权益投资,例如大类资产配置、委外、FOF/MOM、ETF等方式为主,主要追寻beta收益为主。在当前情况下,银行理财子需要引入优秀合作伙伴,在权益类、商品类、衍生品等大类资产上展开合作,实现共赢的基础上,借鉴合作伙伴的成功经验,培养并提升自身投研能力,由以委外为主的权益投资模式向自营+委外转变。 由自营到输出 过去银行理财产品均通过本行渠道进行销售。而《理财子管理办法》规定了银行理财子公司可以通过银行业金融机构,或者国务院银行业监督管理机构认可的其他机构代理销售理财产品,打开了银行交叉销售其他银行理财产品的新渠道。从目前来看,银行代销他行理财子公司产品是一个双赢的局面。对一些中小银行来说,通过代销其他理财子公司的产品,能够更好地完善自身产品种类不全的劣势,更好的满足客户不同的理财需求,走出先代销、后自主研发的发展途径。而作为拥有产品和投研实力的大中型银行的理财子公司来说,多数理财子成立不久,主要销售渠道依托于母行,销售渠道相对较窄。通过其他银行代销理财产品,还能接触到更多客户,拓宽销售渠道,并扩大自身品牌影响力。同时可以做到能力输出,利用其他金融机构的渠道销售能力,提升资管规模和管理费收入。