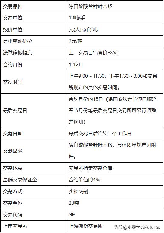
上期所的纸浆期货是以漂白硫酸盐针叶木浆为标的物的一种轻工业品期货品种,交易代码是SP,最小变动价位是2元/吨,交易单位是10吨/手,波动一个点盈亏是20元/手。那么纸浆期货交易一手需要多少保证金,手续费又是怎么计算的呢?本文带大家一起做个了解。

图片来源:上期所官网
一、纸浆期货保证金
期货交易实行的是保证金制度,意思就是用合约价值的一定比例资金而不是全额资金就能买入或卖出一手合约,纸浆期货目前交易一手需要4、5千元左右。具体计算方法继续往下看。

期货保证金计算公式=期货价格*交易单位*保证金率*手数。
举例来说,目前纸浆2309合约价格是5490元/吨,交易单位每手10吨,交易所要求保证金率为8%,以此价格开仓一手所需的保证金为5490*10*8%=4392元。

这是最低所需要的资金,但做期货你不可能只放这4千块在账户中。期货最重要的是做好仓位控制,也就是说要预留一定可用闲置资金在账户中,去防范价格波动的风险。比如说,按现在纸浆期货涨跌停板6%计算,如果你开仓价就是5490元/吨,那么至少预留的可用资金就是5490*6%*10=3294元。
即交易一手纸浆期货最好是需要准备4392元(保证金)+3294元(预留的可用资金)=7686元,以免出现价格涨跌过大时可用资金不足导致仓位被强平。

二、纸浆期货交易手续费
目前纸浆期货交易手续费标准为成交金额的万分之0.5,平今仓免收手续费。

续上例,按纸浆5490元/吨的价格买入成交一手所需的手续费是5490*10*0.00005=2.75元。
假设当个交易日就平仓,平今仓免收手续费,则一买一卖的总费用就是2.75元;
假设隔天平仓(不论隔十天还是半个月),平仓是收手续费的,假设平仓价同开仓价,则一买一卖的总费用就是5.5元。其间没有任何持仓费、隔夜费等杂费。
另外要说明一点,大家也看到我这里用了个目前,这个意思就是说交易所会根据市场风险等情况调整手续费标准,或者取消平今免收等,需要及时关注交易所公告或期货公司通知。
以上就是有关纸浆期货保证金和手续费介绍的全部内容,如觉得有帮助,感谢点赞、收藏、转发~期市有风险,入市需谨慎。
#头条创作挑战赛# #期货#