近日,浙江又有一波省属事业单位发布招聘公告。有你心仪的岗位吗?如何报考?一起了解↓↓

杭州医学院
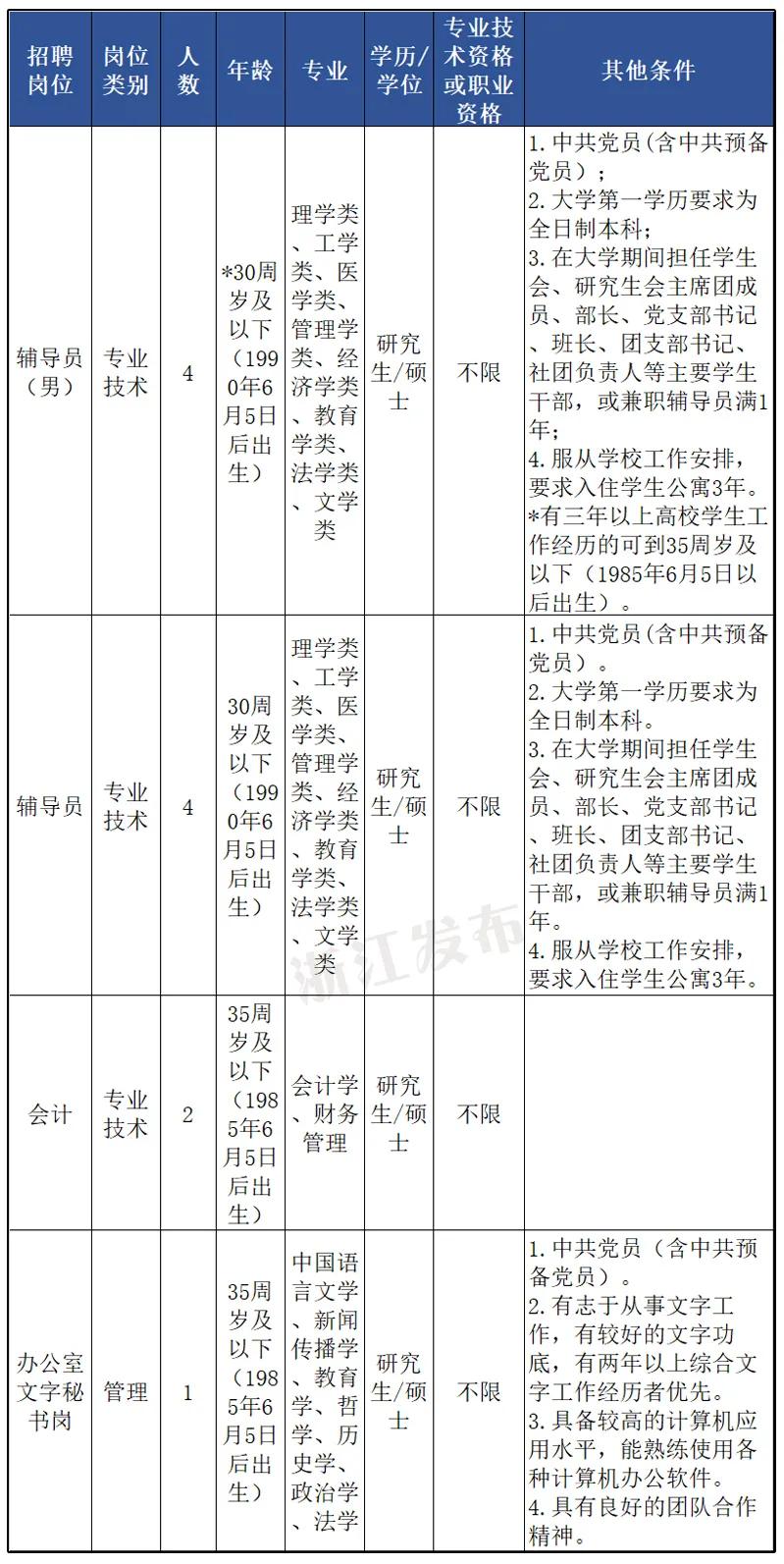
杭州医学院为浙江省卫生健康委员会下属公益二类事业单位,预算形式为财政适当补助,为全日制本科高校。学校于2019年9月由原杭州医学院和浙江省医学科学院合并组建而成。本批次招聘需求为4个岗位共11人。

报名
本次招聘全部采取网上报名的方式进行,不接受其他形式报名。不收取报名费。
报名时间为自公告发布之日至2021年06月05日16:00。应聘人员在规定时间内登录杭州医学院人事招聘网(http://rczp.hmc.edu.cn),注册个人真实信息,应聘相应岗位,并上传附件(身份证、学历和学位证书、职业资格证明等)。仅注册不报岗位,视为无效报名。每位应聘人员限报一个岗位。
咨询电话
0571-87692668,0571-87692761
浙江师范大学
浙江师范大学以教师教育为主、多学科并举的综合性省属重点大学,公益二类事业单位,预算形式为财政适当补助。现由金华(校本部)、杭州(文二校区、萧山校区)、兰溪3个校区,19个学院(含独立学院)组成。本批次招聘需求为18个岗位共24人。

报名
本次招聘全部采取网上报名的方式进行,不接受其他形式报名,不收取报名费。
报名时间:自公告之日起至2021年5月30日16:00。应聘人员应在报名时间内,登录浙江师范大学人力资源部(人事处)网站人事招聘系统网址:http://zp.zjnu.edu.cn(此报名系统为本次招聘唯一报名平台,不接受其他报名方式)实名注册本人报名信息。每人限报一个岗位,在通过资格审查后,不得变更申报岗位。
咨询电话
0579-82283073(人事处伍老师、薛老师)
浙江外国语学院
浙江外国语学院是一所以培养国际化应用人才为主要特色的省属全日制普通本科高校,为公益二类事业单位,预算形式为财政适当补助。学校位于杭州市西湖区。
本次招聘计划为校园建设处基建管理岗位职员1名。招聘对象范围为全国*党**政机关公务员或事业单位在编在岗人员。
资格条件
应聘人员应符合下列条件:
- 思想政治素质好,事业心、责任心强;
- 具有硕士及以上学位,大学本科及以上学历;
- 身体健康,年龄45周岁及以下(1975年5月18日后出生),具有工程系列副高级及以上专业技术职务;有国家一级建造师资格者优先;
- 近3年年度考核均在合格(称职)及以上等次;
- 须具备正式到岗工作的条件;
- 法律法规规定的其他条件。
报名
应聘人员应于公告之日起至2021年5月31日止,发送报名电子邮件(邮件主题设为“应聘xx岗位+姓名”)到rcyj@zisu.edu.cn,并电话确认报名(0571-88213021)。
咨询电话
0571-88213021(魏老师、张老师)
浙江省审计科学研究所
浙江省审计科学研究所为浙江省审计厅所属公益一类事业单位,经费形式为财政全额补助,机构规格相当于正处级,主要承担审计理论研究任务,为审计机关提供审计相关的理论研究成果和政策理论咨询。单位位于杭州市区。本次招聘2个岗位各1人。

报名
应聘人员应于公告之日起至2021年5月28日17:00期间,发送报名电子邮件(邮件主题设为“应聘具体岗位名称+姓名”)到报名邮箱zjssjkys@126.com,并附报名表,以收到邮箱的自动回复为准。应聘人员只能选择一个岗位报考。逾期报名无效。
咨询电话
0571-87051803(王女士)
浙江大学
国际化工作岗位
浙江大学因国际化建设工作需要,按照德才兼备的用人标准,采取公开报名、统一考试和择优聘用的办法,面向社会公开招聘事业编制岗位工作人员。本次公开招聘专职从事国际化工作的人员2人,均为*党**政管理岗位。

报名
时间为2021年5月11日-2021年5月25日,应聘人员请登录浙江大学人才招聘网点击应聘。每位应聘人员只能申请一个岗位。
咨询电话
国际合作与交流处联系电话及联系人:
0571-88981033 吴老师
0571-88981030 刘老师
人事处联系电话及联系人:
0571-88981959 张老师、葛老师
浙江大学
实验技术、图书资料等事业编制专业技术岗位
浙江大学因工作需要,决定面向社会公开招聘实验技术岗和图书资料岗人员。本次公开招聘事业编制实验技术岗位工作人员20人、图书资料岗位工作人员5人,共25人。


报名
2021年5月9日-2021年5月24日,符合招聘岗位要求的应聘者,请登录浙江大学人才招聘网点击应聘(实验技术岗,图书资料岗)。每位应聘人员只能申请一个岗位。
咨询电话
0571-88981959 张老师、葛老师
浙江省公安厅勤务保障中心
浙江省公安厅勤务保障中心系浙江省公安厅直属公益二类的副处级事业单位,主要职能是为省公安厅机关提供勤务保障服务和文印服务。工作地点为杭州市区。

报名
本次考试报名全部采取电子邮件报名的方式进行,不接受其他形式报名。报名时间:2021年5月13日至5月24日止。应聘人员可填写《浙江省属事业单位公开招聘报名表》,发送电子邮件至:2495453546@qq.com。招聘单位不收取报名费。
咨询电话
0571-87286119(联系人:杨女士)
浙江省大数据发展中心
浙江省大数据发展中心是浙江省大数据发展管理局所属公益一类事业单位,机构规格为正处级,所需经费由省财政全额补助,职责是为全省政府数字化转型和大数据发展工作提供服务,主要承担电子政务网络、政务云、公共数据平台、省政府网站等的规划、建设、管理和安全保障工作。本次招聘1个岗位共4人。岗位招聘对象范围为全日制普通高校2021年毕业生,应于2021年9月底前毕业并取得相应学历学位。

报名
应聘人员*载下**并填写报名表,并发送至报名邮箱sdsjj@zj.gov.cn。报名时间:2021年5月21日18时—5月28日18时。
咨询电话
0571-81051502
浙江清华长三角研究院
浙江清华长三角研究院为浙江省人民政府直属公益二类事业单位,浙江第一家省校共建新型创新载体,隶属于浙江省人民政府和清华大学,预算形成为自收自支,机构规格为正厅级。主要承担科技创新、技术服务、人才培养和高新技术产业化工作,发挥清华大学服务社会职能,推动长三角地区经济社会发展方式转变。办公地点位于嘉兴市南湖区。本次招聘需求为2个岗位共计5人。

报名
应聘人员应于公告之日起至2021年5月28日期间,发送报名电子邮件(邮件主题设为“应聘xx岗位+姓名”)到专用邮箱talent@tsinghua-zj.edu.cn。报名时需提交:《浙江清华长三角研究院公开招聘报名表》、身份证、毕业证、学历学位证以及职业资格证书扫描件(或照片)。
咨询电话
0573-82582210(田老师、付老师)