5月6日,国务院复工复产推进工作机制国际物流工作专班公布了54家第一批国际物流运输重点联系企业名单,并要求各企业重点做好组建专门国际物流保障队伍、及时完成国际物流保障任务、按时接入国际物流信息系统、认真做好相关信息报送四个方面工作,充分发挥重点企业主力军作用,全力维护国际物流供应链稳定。
附:
国务院复工复产推进工作机制国际物流工作专班
关于公布第一批国际物流运输重点联系企业名单的通知
各重点联系企业,内蒙古、辽宁、吉林、黑龙江、广西、云南、*藏西**、*疆新**省(自治区)交通运输厅,国家铁路局、中国民用航空局、国家邮政局办公室(综合司),中国国家铁路集团有限公司办公厅:
按照国务院部署要求,交通运输部会同外交部、工业和信息化部、商务部等12个部门,在国务院复工复产推进工作机制下成立了国际物流工作专班,协调解决当前疫情期间国际物流中存在的问题,统筹各种运输方式,全面提升国际货运能力,做好保通保运保供工作。为加强统筹调度,保障国际货运畅通,国际物流工作专班决定建立国际物流运输重点联系企业制度,充分发挥重点企业的主力军作用,统筹各种运输方式运力资源,全力维护国际物流供应链稳定。
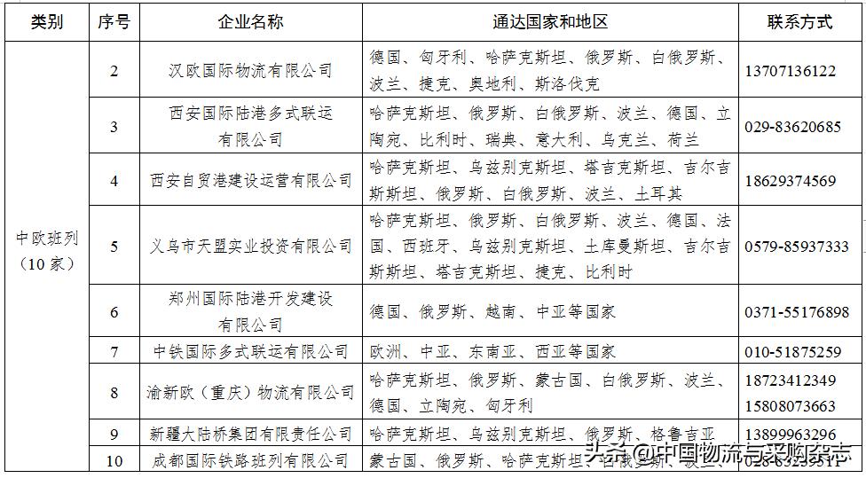
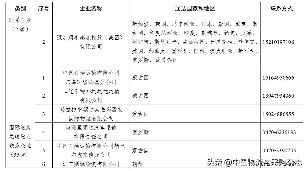
按照运力资源充足、网络覆盖健全、运输组织高效、经营信誉良好的原则,经各有关部门及沿边省份交通运输主管部门推荐,确定54家企业作为第一批国际物流运输重点联系企业,其中,综合物流企业4家、中欧班列运营企业10家、国际航运企业1家、国际航空货运企业2家、国际寄递物流企业2家、国际道路运输企业35家。现公布第一批国际物流运输重点联系企业名单。各重点联系企业要认真履职尽责,紧紧围绕国际供应链保通保运保供,重点做好以下工作:
一、组建专门国际物流保障队伍。各重点联系企业要制定工作预案,遴选经验丰富、专业素质强的人员和技术状况良好的运输工具,成立专门保障队伍,做好运输保障准备工作。
二、及时完成国际物流保障任务。各重点联系企业要指定专人及时响应国际物流运输需求,按照国际物流工作专班交办任务要求,认真制定运输组织方案,及时安排运力,全程跟踪保障,确保完成国际物流运输任务。
三、按时接入国际物流信息系统。为统筹做好国际物流运输保障工作,国际物流工作专班组织开发了国际物流供应链指挥调度和服务保障系统(以下简称国际物流信息系统)。各重点联系企业要积极配合技术支撑单位(中国交通通信信息中心),做好信息接入和共享工作。
四、认真做好相关信息报送工作。各重点联系企业接入国际物流信息系统后,应于每周一17时前,通过国际物流信息系统向国际物流工作专班报送上周国际物流运输情况,具体包括运输方式、起运时间、目的地国家、货物品名、运量等信息。
国际物流工作专班联系方式:
010-65292831、65292830(传真)。
附:第一批国际物流运输重点联系企业基本信息







(来源:交通运输部官网)