厂家授权是否应作为投标人资格条件,在招标实践中一直受到各方质疑。在招标实践中,因投标文件中未按招标文件要求提供厂家授权被否决并由此导致多次招标失败的现象较为普遍。那么,厂家授权在招标文件编制时到底是否应作为投标人的资格条件?业界对此争议较大,赞成的人主要担心合同履行时产品质量难保证,不赞成的人主要考虑避免因此对招标采购工作造成负面影响。

厂家授权的分类
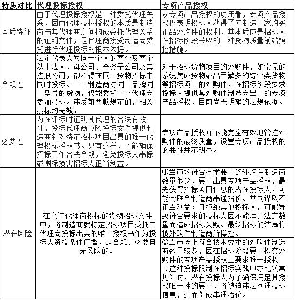
1.代理投标授权
由制造商授权其他企业代理对整体招标货物进行投标的授权,称之为代理投标授权。
此类授权下,制造商与其投标代理商之间为委托代理关系,制造商应就投标代理商中标后签订的招标项目合同向招标人承担相应连带责任。此类授权的产品对象是整体招标货物。

代理模板
2.产品授权
由制造商授权某投标人购买其产品的授权,称之为产品授权。
此种授权类型下,制造商与投标人之间为买卖关系,制造商对其投标人中标后签订的招标项目合同不直接承担责任,仅需对出售的产品质量向其中标人承担责任。此类授权的产品对象通常是招标项目设备的某一部分需要外购的关键部件,或品目繁多的综合类货物招标项目中的某一部分外购货物。

两种授权范围不同类型
各类厂家授权的综合分析,在国内招标实践中,由于非专项产品授权很少被招标人接受,则忽略不论。

问题对策建议
1.代理商投标授权
对于国内货物招标项目,若允许制造商授权的代理商参加投标,则必须在招标文件中将制造商就特定招标项目委托其代理商投标出具的唯一授权书作为投标人资格条件门槛,即在招标文件的投标人资格条件中,应明确要求投标人必须按招标文件中给定的格式取得制造商针对该招标货物的唯一授权及承诺。

2.外购件产品授权
在有外购件的系统集成货物采购、品目繁多的综合类货物采购、设备采购及安装施工等项目招标中,为保证关键外购件的供货质量以及避免因少数厂家垄断市场而导致竞争不充分的风险,可考虑在招标文件中对关键外购件设置厂家或品牌短名单要求(一般不少于3家,且要求在同一档次),建议不再将关键外购件的产品授权(包含专项授权和非专项授权)作为投标人资格条件门槛。

若招标人根据市场摸底情况对个别特殊外购件确需采取前端预控措施的,建议可考虑选用如下两种方式处理。
方式一:将外购件产品授权的要求后移,即在招标文件中明确要求中标人在评标结束后、合同签订前,再向招标人提交外购件的专项产品授权,并将该要求作为中标人签约的前提条件。这样,一方面可避免因要求外购件产品授权而对潜在投标人造成限制,另一方面也可避免多家投标人可能同时向同一外购件制造商申请专项产品授权的情形,从而降低中标人取得产品授权的难度,消除招标阶段要求产品授权对正常招标的障碍。
方式二:外购件产品授权不再作为唯一要求,即在招标文件中要求投标人提交合法获得外购产品的有效证明即可,而外购件制造商出具的产品授权(包含专项授权和非专项授权)仅作为其有效证明中的形式之一。这样,可消除单一要求提供外购件专项产品授权所存在的弊病。

在实际的招标采购过程中,依然存在着诸多问题。建议应加强合同履约阶段对外购件采购过程管控和货证验收管控。例如,在合同履行中,采购关键外购件之前,买方可要求审核确认采购计划清单及其制造商相关资料;且在签订采购协议后提交买方核查确认,凡不符合合同要求的,可及时补救,规定一切损失和责任均由卖方承担;在合同交货验收时,要求卖方提交关键外购件的出厂检验质量合格证进行查验,且要求其合格证必须经厂家检验人员签字并加盖厂家单位印章,否则买方将按不合格交货处理。