第一节 概述
随着科学技术的发展,尤其是医疗水平的不断提高,新的医疗技术日新月异,尤其是检验医学的发展更是对一些疾病的预防、诊断以及治疗等起到越来越大的作用。同时医疗过程的安全与便捷越来越受到重视,在相关检验、实验中对耗材需求数量越来越大,相应的质量要求也越来越高,现在仅真空采血管这一单一实验室耗材,发达国家大约每年要用6支/人。同时随着工业革命的高新技术不断发展,让很多原本难以采集转运的标本也变得越来越有可能,让很多原来容易交叉污染的容器或取样器等趋向一次性使用物美价廉的用品,并逐渐在医疗技术的应用过程中发挥出更大的作用,尤其是检验项目的完成,必须完美地依赖很多实验室耗材才能实现准确的分析结果。
一、实验室耗材的概念
实验耗材是专业院校或医疗单位的检验检测部门、第三方的独立检验检测机构以及其他的实验室开展实验工作的常用物品,主要是指完成检验、实验项目过程中的标本采集装置、标本盛放装置以及实现标本检测的提取、分杯、比色等工作的装置;其最本质的特点就是一次性使用,主要为一次性塑料制品和一次性玻璃制品等(目前基本以塑料制品为主)。
二、实验室耗材的分类
按照相关管理办法,实验室耗材分为试剂类实验室耗材和非试剂类实验室耗材。一般来说,属于医疗器械,并取得由各级国家食品药品监督管理机构核发的医疗器械注册证的实验室耗材都属于试剂类耗材,不作为医疗器械监管的耗材都属于非试剂类耗材(详见国家食品药品监督管理局不做为医疗器械管理的产品目录)。
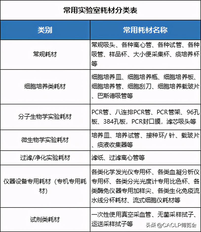
根据实验室耗材的用途和监管办法,大致可以分为常规耗材、细胞培养类耗材、分子生物学实验耗材、微生物学实验耗材、过滤/净化实验耗材、仪器设备专用耗材和试剂类耗材等七大类。

(一)常规耗材。常规耗材是指广泛应用于各种实验的辅助性耗材,通用性是其最突出的特点,包括玻璃器皿,石英制品,塑料制品等器具,例如吸头、吸管、试管、样品杯类等。
(二)细胞培养类耗材。细胞培养技术也叫细胞克隆技术,是近年来生物技术中发展最快的技术之一,在细胞培养实验中专用的细胞培养皿,细胞培养瓶,细胞培养板,细胞刮刀等专用耗材都属于细胞培养类耗材。此类耗材的显著特点是无菌,无DNA&RNA,无热源等。
(三)分子生物学实验耗材。分子生物学是从分子水平研究生物大分子的结构与功能,从而阐明生命现象本质的科学。当前最前沿的基因测序,精准医疗都属于分子生物学范畴,该领域是对实验室耗材质量要求最高的学科,其常用耗材有滤芯吸头,无酶无热源吸头,PCR板,封口膜等。
(四)微生物学实验耗材。微生物学是生物学的分支学科之一,他是在分子,细胞或群体水平上研究各类微小生物生命活动的基本规律,并将其应用于工业发酵,医疗卫生和生物工程等领域的科学。微生物学常用的耗材有培养皿,培养管,采样管,接种环等,微生物学耗材大多要求无菌。
(五)过滤/净化实验耗材。主要是用于实验中过滤与净化操作的耗材,主要包含滤纸,针头滤器等。
(六)仪器设备专用耗材(专机专用耗材)。主要是指特定品牌特定机型的生化免疫等检验检测设备上的专用测量杯,比色杯或加样尖等,大部分为塑料制品,少数为石英制品。随着自动化技术水平的不断提高,很多医学检验项目也越来越依靠自动化的机器完成,因此,仪器设备专用耗材将在未来实验室耗材中的比重越来越大。
(七)试剂类耗材。主要是指具有二类或三类注册证的械字号实验室耗材,传统意义上仅指采集与运送装置,如真空采血管,采样拭子,病毒采样管,运送培养基,等,不包含微生物培养用的加基培养皿。目前真空采血管是实验室耗材中单一比重最大的实验室耗材之一。
第二节 发展历程
一、国际实验室耗材的发展历程
1玻璃实验室耗材时代
要了解国际实验室耗材的发展历程,可以说国际实验室耗材巨头康宁的历史就是一部国际实验室耗材简史。美国康宁公司位于纽约州北部的康宁镇,大约在160年前受爱迪生发明的新型白炽灯泡型玻璃罩的启发,康宁公司开始在玻璃制品上大胆设计手感更佳、更容易清洗的各种玻璃器件,但是受限于当时工业水平比较低下,这类玻璃器件都还是纯手工打造,一个熟练的工人一天也只能做上百个玻璃器件,因此,即使玻璃易观察,易清洗的优点被广泛接受,但是实验室的使用成本相对比较高,因此,很多时候用后大部分还需要清洗等以便再次使用,只有在一些特殊的实验项目中才会一次性使用,这时候的玻璃器件就是最早的实验室耗材。最早有记录的实验室耗材是玻璃培养皿,是由德国籍的细菌学家朱丽斯.理查德.佩特里(1852—1921)设计,并且开始工业化生产,因此培养皿又称为“佩特里皿”。随着玻璃工业的逐渐成熟,各种设计的以满足实验使用的玻璃器件出现,并且逐渐开始工业化批量生产,这就从很大程度上削减了玻璃耗材的使用成本,欧美发达国家的实验室,检验机构等开始大面积一次性使用,尤其是在第二次世界大战中,美国将很多玻璃器件用在伤员的救治中,像玻璃真空采血管就是在这个时候发明的。这一时期最具代表性的公司就是美国康宁公司和美国BD公司。
2塑料实验室耗材时代
随着科学技术的发展,尤其是人类对各种传染性疾病的认识提高,自我防护意识与生物安全被提高到相当的高度,原有的玻璃耗材受限于易碎的风险,在各种检验实验项目中,一些易感染易污染的事故常有发生,尤其是在一些需要将标本低温储存、远途运输的检验项目中玻璃耗材更难保障标本的安全,从而满足实验检验需求;同时玻璃器件不易销毁与现代环境问题的矛盾也日益突出,这一时期寻找一种既物美价廉又可以解决如上问题的材料来代替玻璃势在必然,这时候石油的深化产物塑料,因其普遍具有易运输、轻便,不易破等优点,几乎可以完美地取代玻璃,且很多塑料可以高温销毁,不对环境产生较大影响,这更是对耗材的一次性广泛使用起到推波助澜的作用,塑料实验室耗材随即开始大面积取代玻璃实验室耗材,这一时期,最具有代表性的企业是奥地利的格瑞纳集团公司。
二、我国实验室耗材行业的发展历程
回顾我国实验室耗材行业的发展历程,大约可以分为三个阶段:
1计划经济初创期
随着西医在中国医疗领域的崛起,各种检验、实验技术不断涌入中国,检验机构、实验室也越来越多,需要的实验室耗材也越来越多。新中国成立后,以政府为主导的地方玻璃仪器厂不断建立,并且开始生产玻璃制品等实验室耗材,这一时期的玻璃耗材主要有玻璃试管,玻璃培养皿等,比较有名气的代表企业有北京玻璃集团(原北京玻璃仪器厂),上海玻璃仪器一厂等,以及七八十年代涌现出的乡镇企业,主要代表有湖南浏阳三力医用仪具厂和泰兴古溪玻璃仪器厂等。当时主要业务均来自各自所在地区的医院,生产销售等都具有鲜明的计划经济特点,企业自身没有创新与发展的动力,因此这些企业后来基本在改革开放初期进行了私有化,部分已经完全转型从事其他业务,部分延续了实验室耗材的开发,并且取得了一定成就,如湖南浏阳三力医用仪具厂。
2改革开放发展期
1、国家层面政策驱动:
一九七八年*党**的十一届三中全会后,确立了以*小平邓**为核心的改革开放政策,在‘解放思想,实事求是’的指导思想下,我国的经济体制开始从计划经济向市场经济过度,同时允许并鼓励私有经济,这时部分国营玻璃耗材生产企业开始转制以适应市场发展需求,同时也有新的民营实验室耗材厂家创立发展,浙江拱东医疗器械股份有限公司,是实验室耗材初创期的典型代表。
随着生产力水平的不断发展与提高,大部分普通耗材的开发生产变得简单而容易实现,在市场需求和竞争的驱使下,各类大小耗材生产企业陆续创立。截止目前,仅以塑料制品的集中生产地台州为例,就有不少于50家生产普通实验室耗材的厂家,全国范围内有专业性生产一次性真空采血管等试剂类耗材的厂家不少于百家,但是目前国内高端的实验室耗材市场还是大部分被国外品牌垄断,目前国内比较知名的有浙江拱东、江苏康健、浙江爱康、海门世泰、扬州创新、广州杰特等。
2、社会发展需求与行业政策推动:
随着医疗水平的发展,国家越来越重视生物安全,一次性实验室耗材在提高检验质量的同时也有效地降低了医疗污染或感染的可能,同时,由于实验室耗材的生产技术的提高,制造成本低的优势使得实验室耗材的一次性使用在现代检验中不断被广泛推行。
(1)为了降低实验室耗材的使用成本,国家食品药品监督管理局专门发布了《不做为医疗器械管理的产品目录》来降低企业生产实验室耗材的门槛,鼓励更多的企业进入实验室耗材行业来通过竞争降低实验室耗材的使用成本,这样对于检验医疗成本的控制具有一定作用。
(2)2002年卫生部发布《WS/T224-2002真空采血管及其添加剂》,《WS/T225-2002临床化学检验血液标本的收集与处理》以及其他一些地方性文件,要求医疗机构必须使用如真空采血管,密封性标本留置器(主要用来采集大小便,痰液等)等实验室耗材来运送标本,部分地区实验室耗材出具了专门的收费条目,以此来提高检验质量,降低交叉污染等,这些政策的推行,对于扩大医疗耗材企业的规模具有历史性意义。
(3)代表性企业
由于国家监管门槛较低,这一时期,不断有实验室耗材的生产厂家出现,目前全国有近千家实验室耗材的生产企业,但是随着国外知名企业的实验室耗材不断涌入中国,尤其是在高端实验室耗材中,国外企业像美国BD,康宁生命科学,奥地利格瑞纳等仍然占有主要份额。经过这些年的市场洗礼,目前,具有一定规模的中国本土代表性企业主要有:浙江拱东医疗器械股份有限公司(原浙江拱东医疗科技有限公司)、江苏康健医疗用品有限公司等。
3资本助力与技术革新期
虽然经过改革开放几十年的发展,我国各行各业都取得了巨大的进展,但是在检验、实验耗材等领域,尤其是实验室耗材领域高端产品基本都被国外巨头所把控,一些高技术含量的实验室耗材基本被国外企业垄断,尤其是像分子生物学实验室耗材,细胞培养类耗材,基本都是corning等品牌占据。近几年,随着我国注塑工业和模具制造水平的提升,以及产品表面生物处理等后处理能力的提升,国内少部分企业也可以生产出具有一定国际竞争力的高端产品,如浙江拱东生产的分光光度比色皿,细胞培养瓶,细胞刮刀等,上海力因生产的用于核酸(DNA/RNA)提取与保存的真空采血管等,同时也诞生了像广州阳普以真空采血管为主的创业板上市公司。
第三节 我国实验室耗材发展现状与存在的问题
目前,因为大部分实验室耗材不属于医疗器械,所以,全国实验室耗材的生产厂家无法从国家食品药品监督管理局公布的数据查出,按照多年市场经验积累,(参考截止2016年3月20日的真空采血管厂家数量115家),保守估计全国生产实验室耗材的厂家不低于1000家,尤其是像发达地区的浙江、江苏,估计每个地区生产厂家都不低于50家。截止2017年12月31日,主要以实验室耗材为主营业务的企业,销售额超过2亿元的企业仅有3家:广州阳普,浙江拱东,江苏康健。我国现阶段实验室耗材的市场状况:
一、市场低价竞争
现在实验室耗材市场销售的达成基本都是通过地区或使用单位招投标完成,很多地区招投标中评标的最重要条件就是最低价入围,基本不考虑企业的生产成本、实际运营成本以及企业的履约能力,很多企业在中标后通过更改产品克重等降低产品质量的手段来达到销售目的,对于一些靠质量、靠服务取胜的公司来说有时候入围都很难,导致部分大企业宁可做出口业务也不愿意做内销业务。
二、实验室耗材门槛低,竞争企业多
绝大部分实验室耗材,不属于医疗器械监管的范畴,通俗来说大部分都是日用品或工业品,大部分产品没有统一的行业标准,不同地区存在的监管手段也不同,因此,可以说实验室耗材是一个乱象丛生的行业,相对IVD领域,实验室耗材的市场总额较小,但是生产厂家众多,竞争异常激烈。
三、规模小,高附加值产品少
实验室耗材本来市场容量不大,在目前的实验室耗材市场中,高附加值的耗材主要集中在分子生物学类耗材、细胞培养类耗材和机器配套耗材,如无热源/无酶的滤芯吸头,PCR八连管,PCR专用板等,一些使用量大的高等级医院大部分都使用进口的,价格基本是国产的3倍以上,专机专用的耗材更是由于其垄断性至少价格高出50%以上。
四、创新能力不足,研发投入少,没有拥有核心技术
由于实验室耗材单一产品市场规模不大,行业起步较晚等因素,目前,国内专业生产实验室耗材的企业,大部分都是靠模仿外国产品来完成生产,其关键研发,初创基本没有。特别是模具设计与制造,作为塑料产品的核心技术,一是目前我国整体的模具设计制造水平,受制于材料质量及后处理工艺的原因,不能稳定保持先进水平,二是,据调查,行业内绝大部分知名企业,均不具备完整的模具设计与加工能力,这就对于产品的研发设计,性能改良,生产维护,质量稳定都提出了严峻的挑战。浙江拱东于2013年创立了自己的全资子公司—迈德医用模具,是业内唯一一家具备产品设计,模具制造,生产和销售、服务的全产业链耗材企业。
五、专业*服务性**水平低,品牌信誉差
受限于当前实验室耗材在检验行业中的比重不高的原因(目前没有详细的耗材市场数据做参考),很多实验室耗材的销售基本靠IVD市场的销售商来完成,国内生产企业中拥有售后服务的企业屈指可数,只有像广州阳普、浙江拱东等少数企业配备较专业的市场服务部门,其他企业若产品出现问题,基本没有专业的市场销售人员对接解决。
以BD、格瑞纳等国际巨头为例,一般除了不定期的组织一些产品研讨会等,他们还会在产品售后方面,设立专业的售后服务队伍,为自己的产品在使用过程中保驾护航。
反观国产品牌耗材,由于产品稳定性差,欠缺售后服务等原因,导致国内高端客户在选择高端实验室耗材时,只考虑选择那些品牌信誉好的洋品牌、洋厂家。
第四节 关联产业现状
一、实验室耗材原料(医用塑料)
实验室耗材的主要原料为塑料, 具有一定生物相容性的高分子聚合物, 包括:高透光塑料材料(聚苯乙烯PS,聚甲基丙烯甲酯PMMA,聚碳酸酯PC,等),普通常用塑料(聚丙烯PP,聚乙烯PE,聚对苯二甲酸乙二酯PET),工程塑料(ABS塑料,尼龙PA,聚甲醛POM)等。
以上聚合物材料大部分具有良好的加工性能、力学性能、价格低廉、原料易得等特点, 而且其中绝大部分原料,我国都有可以自给自足,主要生产企业包括齐鲁石化、燕山石化、茂名石化、镇江奇美、广州金发、蓝天化、金陵石化等。
我国的医用塑料制品发展起步较晚,20 世纪 70 年代才开发并生产塑料输液袋,1987 年卫生部颁发“关于推广使用一次性塑料输液器、输血器及注射器的通知”后,鼓励和刺激了我国医用塑料的开发与生产,医疗耗材的塑料化生产大都是在上世纪80年代以后才开始,据中国医疗耗材协会的统计,目前中国有一定规模,从事一次性医用塑料生产的企业仅有1000多家。
由于我国基础工业落后,医用塑料产品所需的原料门类不全,质量标准不规范,产品质量稳定性差,可靠性差等问题,一些特别高要求的产品原料还是要依赖进口,主要供应商有美国巴斯夫、杜邦;德国拜耳、荷兰利安德-巴塞尔;沙特沙比克、韩国LG集团,日本东丽等。
我国在医用塑料的研发上也与欧美日等发达国家的差距比较明显,尤其是在医用塑料的对材料的化学性能、物理性能、生物性能、塑料色母粒相容性、添加剂和改性剂方面的研究,塑料材料满足医疗级、食品卫生级的标准制定和执行,相关塑料材料对于人体健康的影响、与细胞和微生物、细菌的分子之间的结合力,塑料材料的降解和抗老化之间的关系等方面的研究只是刚刚起步,相关行业标准比较匮乏,需要迅速提升产业水平。
国内行业知名企业——浙江拱东已经开始与一些研究结构和大学合作,展开特种功能高分子材料的研究,有望在以下五个类别的知名改性方面取得突破:
- 高透光率塑料材料
- 特殊结晶和物理性能需求的聚酯类聚合物
- 改善打印油墨黏附力的聚甲醛聚合物
- 抗辐照聚丙烯聚合物
- 抗化学试剂相溶析出特殊色母
二、模具设计与制造水平
检验、实验耗材注塑模具的要求, 相对于普通的日用品、家用电器、手机相机电子产品、汽车模具等,在产品设计,模具设计、制造、加工设备及工艺等方面的标准和要求,具有显著的不同,主要表现在以下八个方面:
- 模具的洁净度:一般禁止使用润滑类油脂;只允许使用特定的符合医疗级要求的润滑脂
- 模具的防锈要求: 模具从外到内,从模架到模仁,要求全部使用不锈钢,以降低生锈带来的污染物或微生物细菌等
- 模具的精度:设计和加工精度一般要求保证在0.01毫米(也就是一丝)的公差范围以内
- 模具的寿命:一般要求满足五百万模次以上的模具寿命
- 模具的维护保养:不允许因为模具的维护保养,导致其它残留物存在,即使医用酒精类清洗试剂;方便拆装互换,通配通用;
- 模具对于排气的要求特殊:既要不产生飞边,又要注塑成型填充饱满。
- 模具对于注塑机及辅助设备的高精度控制要求:模具的精密导向、定位要求对应的注塑机及辅助设备,即能实现高速注塑成型,又能满足对于模具低磨损、低损耗的标准。
- 模具制造要求高精密的检测设备配合:微米级的加工,需要微米级的检测设备予以保证和确认。要求必须应用首检、自检、抽检等质量过程控制方法和三次元、工具显微镜、压力传感器等测量设备和技术。
目前国内生产的实验室耗材往往在功能上和国外产品基本一致, 但具体精细化和国外产品有很大差距, 究其原因,很多时候都是因为模具的差异所造成的,尤其是专机专用的定制类医疗耗材,对于产品尺寸,透光度等有非常高要求。例如:快速检测用比色杯和细菌和细胞类培养皿等。
近十年来,中国的模具技术发展特别快,尤其是像深圳、苏州、台州等电子工业或塑料工业发达的地区,精密注塑模具的生产厂家越来越多,大部分医疗耗材的生产技术都能满足,但是优质的制造模具的钢材仍然主要靠进口,像日本、瑞典等国的一些特殊钢材其耐腐蚀性和硬度都比较好。
在医疗产品设计、模具结构设计方面,既要满足客户对于产品功能和适配性的要求,又要利于注塑模具的加工制造和注塑成型的工艺控制。产品设计要合理精确,透明产品尽量选择热流道, 减少并料痕迹;使用冷流道时,所有的流道设计,应尽量缩短尺寸,减少流体的长径比。
在医疗注塑模具的零部件加工方面,最终精密加工、精密配合的实现,都是通过精密的磨削加工、高速加工中心和慢走丝等新技术实现的;慢工出细活,精雕细琢,精益求精的工匠精神在每一道的加工、研磨配合过程中,无不得到体现。
由于一次性实验室耗材大多体积小,批量大,且多使用本色塑料材料,近年来随着国内的模具结构设计水平的提升,越来越多地采用热流道技术;热流道技术的使用,既可以减少材料的浪费,又可以缩短冷却时间和注塑成型周期,加上使用机械手自动取件,从而实现生产效率与质量的同步提高;例如真空采血管用的聚酯(PET)管,五年前,基本上都是依赖进口或在中国的外资企业生产。目前,已基本可以实现国产大批量的自动化注塑生产,可以满足下道工序的需求,从未全面实现真空采血管的国产化。
三、注塑成型加工设备和注塑成型工艺控制
注塑成型加工设备在医疗耗材生产中的应用,主要以单色卧式注塑成型机为主,也就是俗称的注塑机或啤机,即主系统设备,辅助以材料干燥除湿和加料设备,模温控制设备,自动取件设备(即机械手)等辅机,也就是子系统,组成一个完整注塑成型加工设备系统,而不是单一的注塑机本身,通过注塑模具和整套注塑设备系统的运行,来实现批量、稳定、重复、周期性的单位模次、额定型腔数量和额定成型周期的产品生产。
多型腔精密注塑模具、热流道、特殊性能的塑料原材料等先进技术的应用,均要求注塑成型设备系统的精度在以下八个方面予以提升并满足系统性的配合需求:
- 高速注塑
- 高精度控制:温度、压力、时间、(速度和位置)的实际值和设定值之间的闭环监测及控制
- 重复稳定性、连续性、可靠性
- 系统配合控制,全自动智能化生产加工
- 高强度:大尺寸模具的24小时常年连续运行
- 低能耗:单位能耗,尤其是对于电力的消耗指数,必须具备竞争力,尤其是在性价比方面的比较
- 低噪音、自润滑、少油脂:达到医疗产品对于外来异物和颗粒、杂质、沉降菌的控制指标要求。
- 方便与辅机匹配、安装、方便维护保养
注塑成型加工工艺的控制,主要以同步统计质量控制技术的应用为标杆,即注塑成型加工工艺的SPC控制技术,确保产品的外观、尺寸精度和功能要求,实现精密注塑成型系统,精密注塑模具的配合需要。
在医疗耗材的生产制造过程中, 注塑加工工艺和技术装备条件,也就是整套注塑成型系统,在决定医疗耗材的质量水平中,起着决定性的作用。
目前,各种塑料原料一般市场上( 包括国际市场) 均可以买到,但是我国医疗耗材的生产水平仍然处于十分落后的局面,其主要原因倒不是材料问题,注塑加工工艺和技术装备水平,才是目前制约我国实验室耗材水平的症结。
为了提高我国实验室耗材的技术水平, 推动医疗器械产业的发展, 中国已将部分医疗耗材的生产厂家列入国家高新技术企业,并且积极鼓励企业参与国家相关的高新技术立项工作。由此可见,医疗器械加工技术的重要性和紧迫性。
塑料加工过程和加工工艺目前研究已经十分充分, 而且随着我国逐渐成为世界的加工车间, 国内普通塑料加工的工艺水平和技术装备水平逐渐和世界先进水平接轨, 普通塑料制品加工工艺已经成熟,对于一些要求特定塑料牌号的产品,由于这些塑料的特殊物理或化学属性,国内注塑机还是难以满足其生产要求,尤其是高速注塑机,在注塑机械方面我们目前还是落后欧美发达国家不少,虽然国内一些大的实验室耗材生产厂家也能够生产出与进口检验设备相匹配的专用耗材,而且质量稳定,但是成本优势并不是特别明显。注塑机装备制造企业,有海天、常飞亚、震雄等,国外的主要有住友、阿博格、德玛格等。
精密注塑成型工艺的人才也相对缺乏,主要以实做型技师为主,即俗称的调机员。普遍缺乏系统分析,系统思维能力,导致生产排难能力较低,存在大量浪费和误工。
第五节 实验室耗材行业的市场展望
一、市场容量在逐年上升
随着检验技术在医疗领域的作用越来越突出,像精准医疗、靶向治疗等前沿医学都离不开医学检验;近年来随着我国生活水平的不断提升,人们的健康意识也越来越高,体检人数越来越多,所需要的检验项目也越来越多;从人口结构和人口数量来看,老龄化趋势明显,且二胎政策的放开,社会的医疗需求还会进一步扩大;因此作为实现检验项目完成的实验室耗材自然需求量将会更大。
政策优势会助推部分国产耗材的市场,其一,政府鼓励购买国产医疗设备,有些地区对于购买国产医疗设备有专门补贴,同样条件下,随着国产设备水平的提升,越来越多的国产设备会被使用,这些专机专用耗材市场将会更广泛;其二,政府在医疗支出中的话语权不断提升,出于对降低医疗成本的考虑,相当一部分耗材的收费标准可能降低甚至取消收费,这样国产实验室耗材的成本优势就更加突出。
二、抢占高端市场
国内生产企业需加大技术研发投入,苦练内功,增加高精尖实验室耗材(尤其是分子生物学耗材,细胞培养类)的市场份额。高附加值的耗材主要集中在分子生物学类耗材、细胞培养类耗材和机器配套耗材,前两种实验室耗材由于其技术门槛比较高,市场目前大部分基本由康宁,赛莫非等占据,少部分客户使用国内产品,主要供货商有浙江拱东,杭州金源,无锡奈斯等。由于国产产品的成本优势,进口产品在这类耗材中的比例正在逐年减少,近年来康宁等国际巨头也意识到其产品价格的劣势,于2015年在苏州吴江建厂生产这类实验室耗材。但是国内企业只要要在产品表面处理与生产工艺控制上狠下功夫,使其产品质量能够满足这类检验实验的要求,国内企业在未来你国内实验室耗材市场还是大有作为的。
三、加强与IVD供应商的合作
医疗检验的发展趋势主要是集中化检验、快速化检验、自动化检验,因此,越来越多的机器都基本上脱离了人为操作,流水化作业将成为常态,因此机器上使用的耗材将越来越多,受当前市场环境的制约,这类专机专用的耗材垄断性非常高,与这些设备的生产厂家合作,从上游合作增加市场份额。