随着我国高等教育的走向“大众化”趋势,越来越多的本科毕业生开始考研,尤其是近三年研究生报考人数,从2018年的238万暴涨到2020年的341万,录取人数也从2018年的76.25万上涨到2020年的114万。
而很多人进入研究生阶段学习,往往还没做好学术的准备就开始导师的“夺命式的”催稿了,在这其中会遇到很多困惑,尤其毕业要求中的学术期刊分类(比如小编我读研一时很懵逼),到底哪些期刊是A类,哪些是B类,哪些又是C类,CSSCI又是什么?那么今天小编就给广大研究生的新生们详细中文期刊(人文社科类)分类那些事。

期刊分类
在我国,中文期刊主要分为4个层次,A类、B类、C类和D类期刊。
一、A类期刊
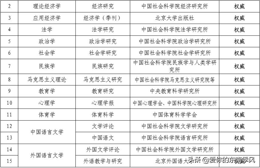
其中A类期刊是咱们国家最牛的期刊,是每个学者都梦寐以求想发表的期刊,主要有中文顶级期刊1种——中国社会科学、中文权威期刊26种和中文A类期刊126种。这些期刊都是中文的顶级期刊,在这里一般都是国内顶尖高校学者论文的发表场地,普通学校的老师和研究生想发表比登天还难,其中经济管理学类中著名的期刊包括管理世界、经济研究等。












二、B类期刊(CSSCI)
B类期刊也叫C刊,也就是由*京大南**学主办的CSSCI论文期刊,很多人困惑点可能就在这里,搞不清什么B刊,C刊的。CSSCI来源期刊一共有568种,绝大部分学术强的研究生的文章只能在发表在CSSCI期刊上了,具体期刊看下图。
















三、C类期刊
C类期刊层次相对A刊和B刊,层次就相差比较大,主要包括CSSCI扩展版来源期刊和北京大学主办的中文核心期刊。这里就包括更多,具体就不一一列举。
四、D类期刊
D类期刊说是中文最差的期刊一点也不为过,这些期刊主要是收录那些低质量的论文,甚至很多都可以用money来购买。
总之呢,既然大家选择读研,还是要以冲击A类和B类期刊为主,平时也要养成看A类、B类期刊的习惯(最好看A类),这样写起论文来就能有的放矢!

怎么样,看完文章之后你懂了吗?欢迎下方留言讨论,一起探讨!
注:各大高校认可的A类、B类、C类、D类期刊可能有细微差别