
宜家在 10 月 16 日上午六点上线了官方网上商城。不同于两年前的版本(仅限配送上海地区),新上线的网上商城可以为 35 个城市的消费者提供配送服务。

尽管宜家多年来被批评线上业务发展缓慢,但这家瑞典家居公司还是维持了一贯的谨慎作风,没有对新上线的网络商城进行大力宣传。“还只是试运营。”宜家零售中国的公关经理杨帆对《好奇心日报(www.qdaily.com)》说,宜家希望在大量客流涌入前,首先保证流程变得足够顺畅。一些线上客户在 10 月 17 日遇到了无法结算的问题,这个问题在今天得到了解决。
新上线的官方网上商城入口位于宜家中国的官方网站,与此前的传闻不符。Inter Ikea 的首席执行官托尔比约恩·勒夫 (Torbjörn Lööf) 在 2017 年 10 月接受《金融时报》采访时称,宜家将和第三方网购平台合作,进行线上销售。
宜家零售中国此前确实在第三方平台进行了测试,但他们现在认为,官网平台可以帮助宜家更快收到消费者的反馈,并作出改进。“不排除日后和第三方平台合作的可能。”杨帆说。
宜家官网上个财年的访问人次超过了 1 亿,这可以免去新渠道的宣传成本。但官网的页面设计较之前并没有太大改变。换句话说,它对于网购仍然不够友好。

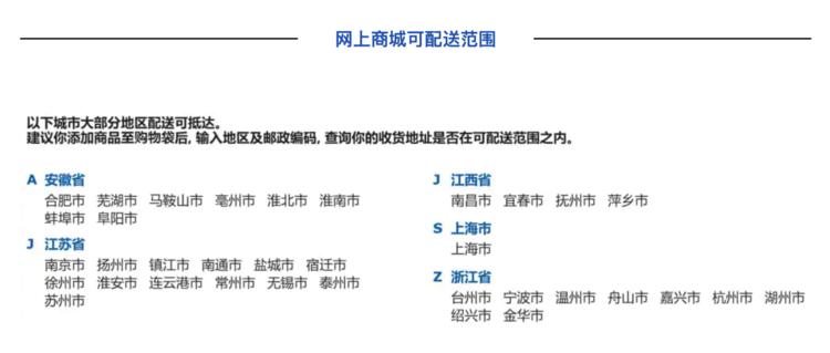
首批开放配送服务的 35 个城市包括上海、浙江省的 9 个城市、江苏省的 13 个城市,安徽省的 8 个城市和江西省的 4 个城市,不包括北京。这些城市都位于长三角周边,属于宜家中国划定的“华东地区”。宜家希望此前上海的线上业务经验可以应用到这些地区。
2016 年 8 月 31 日,宜家上线了只服务于上海地区的网上商城。在经过了初上线时的短暂故障后,宜家零售中国提供的数据显示,上海地区网上商城在 2018 财年(2017 年 9 月 1 日至 2018 年 8 月 30 日)接待了 780 万人次的用户,销售额超过 7000 万元。但宜家并未公开这一销售额在上海地区整体销售额的占比,因此无法判断表现是否理想。
宜家在中国市场 2018 财年的整体销售额超过 147 亿元,但增速放缓,较 2107 财年增长 9.3%,是四年来首次只有个位数的增长。线下商场访客超过 9830 万人,增速也放缓了。
线上业务被视为新的增长点,但宜家在具体决策上表现得非常保守。 2014 年,宜家全球总部就决定从只有门店生意的公司变成多渠道的零售商,之后各地都经历了漫长的试点。
物流是重要的难题之一。宜家上一任总裁兼首席执行官彼得·阿格尼夫杰沃 (Peter Agnefjall) 在 2016 年接受《好奇心日报(www.qdaily.com)》采访时说,“最后一公里”的到家物流要做到“不耗费太多钱,还能赚钱”,是非常有挑战的。
在中国地区,宜家在电子商务的筹备期里建立了四个中央配送中心(上海、天津、成都和广州),和三个中央包裹配送中心(北京、广州和上海)。人们在官方网上商城购买的货品,将从这些物流中心发出。但不排除之后由商场直接进行配送。在上海地区试点期间,所有货品是由上海宝山商场配送的。
物流配送将延续上海网上商城的做法,由第三方服务商提供,其中提供包裹配送的为京东。
目前,小件包裹的运费为 9.9 元。大件物流的运费根据不同地区而定,对于习惯了淘宝的用户来说,依然不是个小数目。一张售价 699 元的奈斯顿钢制床架,运送到上海市中环内的运费为 69 元。宜家零售中国称,将根据试运营的反馈决定最终的定价。
宜家暂时没有确定试运营结束的时间。今年 8 月 16 日的宜家中国 2019 财年媒体发布会上,宜家称,电子商务服务预计在今年年底将覆盖 149 个城市。

题图来自 Photo by Oleg LaptevonUnsplash