“A股,我中毅达又回来了!”
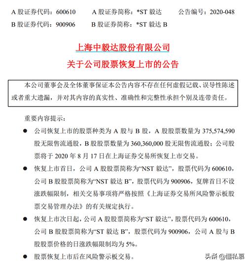
*ST毅达日前披露,收到上交所《关于同意上海中毅达股份有限公司股票恢复上市申请的通知》,公司股票将于8月17日在上交所恢复交易。

恢复上市首日,公司A股股票简称为“NST毅达”,B股股票简称为“NST毅达B”,复牌首日不设涨跌幅限制。恢复上市次日起,公司A股、B股股票简称变更为“ST毅达”“ST毅达B”,股票代码仍为600610、900906,股票在风险警示板交易,日涨跌幅限制均为5%。
这意味着,这家曾连续巨亏、资不抵债、高管员工全部失联、公章及财务会计资料下落不明、子公司失控的“问题公司”,终于在2019年甩掉了“脱困”与“债务重组”两大包袱,重新“修炼”,脱胎换骨。

起死回生?近7万股民欢呼
2019年7月19日,*ST毅达近7万股民不眠夜。
因2017年、2018年连续两年财务报告被会计师事务所出具了无法表示意见的审计报告,*ST毅达自该日起被上交所暂停A股和B股股票上市。

今年8月10日,这近7万股民再度辗转反侧。这回,大伙是高兴得睡不着觉!

这两天,股吧一派喜气洋洋,映照着不少投资者对*ST毅达重组涅槃的好心情。
实际上,在*ST毅达暂停上市前,不少股民出手买入,期间股票大涨。不过,这些出手的股民能押对宝吗?
从*ST毅达停牌期间ST板块表现来看,明日其股价或面临压力。同花顺数据显示,2019年4月30日至2020年8月14日,ST板块指数累计跌幅为29.67%。
不过,也有市场人士认为,*ST毅达是重组后恢复上市,且背靠信达,有想象空间,应该会吸引一部分资金的注意。
上市后表现将如何?
*ST毅达恢复上市后表现究竟会如何?目前尚不得可知。不过以往的恢复上市案例或许能提供一定参考。
资料显示,近年A股市场上市公司中,暂停上市之后又能恢复上市的情况并不多。
2013年2月8日,停牌长达3年之久的ST宏盛在恢复上市首日即大涨32.72%,盘中涨幅一度超过100%。2014年8月6日,锌业股份暂停上市后恢复上市,当天股价暴涨148.97%。
涨幅更夸张是2015年恢复上市的协鑫集成和长航凤凰,在这两只股票恢复上市首日,其股票分别暴涨593.72%和737.94%。
不过自2017年开始,恢复上市的几只股票首日表现已减弱,且多数股价波动巨大。
比如ST新梅恢复上市首日股价出现巨震,盘中股价一度上涨超过40%,但收盘时却下跌0.26%;ST常林(现名苏美达)恢复上市首日收盘则大跌19.34%;川化股份恢复上市首日更大跌28.92%。
*ST钒钛则于2018年8月24日恢复上市,当天股价巨震,盘中涨幅一度超过40%,尾盘涨幅大幅收窄,收盘时上涨25.08%。

2018年8月28日,*ST建峰恢复上市并改名为“重药控股”,当天公司股价波动巨大,盘中涨幅一度接近20%,但收盘时反而下跌6.16%。

曾是妖股
*ST毅达“妖股”之名源于2016年。

来源:同花顺
2016年1月13日至2月3日,13个交易日内,*ST毅达实现10涨停,累计涨幅为119.4%,远远好于彼时大盘表现。2016年2月19日,中毅达盘中攀高至22.38元,股价创历史最高峰。
奇葩公司?一度“病入膏肓”
与今天昂首阔步再出发的抖擞之姿截然不同,一年前的*ST毅达还是一副积重难返的“病态”。
细数*ST毅达当年“病状”,桩桩件件皆堪称奇葩。
第一条:公司2018年度营业收入为0,生产经营全部停滞。

*ST毅达2018年年报
第二条:连续2年被会计师出具无法表示意见的审计报告。

第三条:前管理层,包括前任非独立董事、监事、高级管理人员及工作人员全部失联!公司印章证照和财务资料下落不明!

第四条:公司2018年年报数据显示,员工仅有2人。

第五条:公司被多次立案调查并被纪律处分、行政处罚。

妙手回春?信达伸援手
从一只积重难返的“暂停上市股”,蜕变成如今“具备持续经营能力”的崭新面貌,*ST毅达如何做到?
“信达爸爸”功不可没!
回溯公告,*ST毅达2019年初披露,公司控股股东由大申集团有限公司变更为信达证券-兴业银行-信达兴融4号集合资产管理计划。信达证券作为控股股东资管计划的管理人,代为行使股东权利。
该项控制权变更,实际上源于*ST毅达原控股股东大申集团质押融资违约后的司法处置。

新管理层上任后,*ST毅达关联方信达资产贵州省分公司分别与彼岸大道、喀什农商行、厦门银行签署《债权收购协议》,收购了上述债权人对*ST毅达、子公司的债权;盛云投资为公司提供3800万元资金支持,协助公司完成债务重组。
去年12月31日,*ST毅达与盛云投资签署《债务豁免协议》,盛云投资豁免公司对其债务2.66亿元及其对应的利息、罚息、滞纳金或违约金等费用的清偿义务。
而“白马骑士”盛云投资身后站着的,也正是信达。
一系列重组动作由此展开。2019年11月,*ST毅达以7.6亿元的对价,完成对赤峰瑞阳100%股权的收购,通过注入优质资产,增强上市公司的持续经营能力,改善公司经营状况。
同时,*ST毅达通过公开挂牌、协议退出方式处置失控的子公司,积极与债权人谈判并实施债务重组等措施,解决了子公司失控及影响公司正常经营的重大债务问题。据悉,截至去年底,公司已经处置了所有失去控制的子公司,同时退出了观山湖PPP 项目及子公司中观建设的股权。
如今,*ST毅达恢复上市在即,“临危受命”的信达与期盼转机的近7万股民,终于守得云开见月明。不过,“刮骨疗毒”后的*ST毅达能否真正重焕生机、再战江湖?还需拭目以待。