作者:宋华
摘要:管道内窥系统是地下管线探测设备发展的重要方向,本文提出一种管道内窥系统的设计方案,详细介绍了各部分的设计思路和工作原理。首先在机械设计中分析了系统受力情况,根据受力计算结果选择了电机。然后在电路部分针对所选电机设计驱动电路,并且设计了直流载波通讯和视频传输等电路。最后在软件设计部分,对不同模块进行功能划分,给出了软件结构图。
关键词:管道内窥系统;机械设计;直流载波;视频传输;软件设计
引言
地下管线作为城市基础设施重要组成部分,主要承担着通信、供电、供水、能源供给等重要职能,是城市的“生命线”。随着城市化进程的不断加快,地下管线的规模也不断增加,有限的地下空间中,交错分布着各类的管线,为其日常的管理和维护工作带来了巨大的挑战。近年来,我国发生了很多由地下管线引起的安全事故,给人们的财产和安全带来了巨大的威胁。目前,国内市场上也有很多类型的地下管线探测设备,按其使用特点可分为介入式探测设备和外置式探测设备。这些设备只能探测地下管线的位置,无法满足实时查看管道内部画面的需求。由于西方国家工业发展水平较高,管道内窥设备发展较早,早在2000年左右德国和澳大利亚就已经有基于CCTV的管内检测系统[1],该检测系统可以在管道中运行,并且拍摄管内画面。国内管道内窥设备发展较晚,市场上还没有特别成熟的产品,而且价格都比较高,大大提高了施工成本,不利于工程应用。综合国外内窥设备的特点,立足国内施工需求,本文提出设计的管道内窥系统具有简单、高效、成本低等优点。(国内外的研究现状论述不够)(引用不够)
1、管道内窥系统的整体设计思路
本文提出的管道内窥系统。其功能框图如下:

硬件原理图
2、管道内窥系统的设计方案
在管道内窥系统的整体设计思路中,我们将该系统主要设计内容划分为机械、硬件电路和软件三部分。接下来分别介绍各部分的主要设计内容:
(1)机械设计
合理的机械设计是系统高效、平稳运行的基础,本设计采用行走快速、控制简单的轮式机器人作为系统载体。机器人的尺寸很大程度上受到电机尺寸的制约,一般情况下,电机输出力矩越大其尺寸也会越大。为了设计出更加合理机械,首先要分析系统的受力情况,然后根据受力分析结果选择符合要求的电机。另外内窥系统在管道中运行时,防尘防水也是其正常工作的保证。
(2)硬件电路设计
① 电机驱动模块:
在本文设计的管道内窥系统中,电机选用两个24V两相混合式的山社步进电机,步进电机比直流电机有更大的扭矩,在断电时有锁紧功能,并且可以在DSP程序中方便地进行电机调速。步进电机驱动芯片选用THB6064AH两相混合式步进电机专用驱动芯片,该芯片最大输出电流4.5A,最高驱动电压42V,具有8个细分档,4个衰减档,内置温度保护及过流保护,满足该内窥系统步进电机的需求。另外,该驱动芯片外围电路简单,通过控制两个信号(信号CW/CCW设置电机正反转,信号CLK设置脉冲)就可以驱动电机。

电机驱动电路
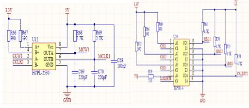
该电机驱动芯片有4种电流衰减方式,通过控制引脚OSC1与地之间的外接电阻值(推荐值51KΩ)和DCY1、DCY2的电平选择不同的衰减方式,保证电机运行在平稳、低噪声的状态;为了抑制感应毛刺电压对芯片的损坏,在输出端(OUT1A、OUT2A、OUT1B、OUT2B)与地之间接入电阻,使得VM/RX的值在5mA左右,电阻封装推荐0805以上。根据设计经验当输出电流大于3A时,需要使用续流二极管(推荐肖基特二极管)以降低芯片功耗,电流过大时,会对电路控制信号产生干扰,本设计中使用光耦隔离的方法将控制信号进行隔离,CLK脉冲信号及CW/CCW正反转信号使用HCPL-2530芯片隔离 ,其余信号使用TLP281-4芯片隔离。

光耦隔离电路
② DSP+CPLD核心控制模块设计
本设计的核心控制模块使用TI公司的TMS320F28335芯片,该DSP是由C2000系列发展而来,可以进行32位的高精度浮点运算,具有ePWM(增强型脉宽调制模块)、eQEP(增强型正交编码脉冲模块)等,适合应用在电机控制领域。另外,芯片还集成通用I/O、SPI、SCI等资源,增加了芯片使用的灵活性[2]。
CPLD辅助DSP时,一般有两种功能,一种是用于扩展,如外部接口或者存储空间的扩展等;另一种是作为协处理器使用,如片选、复位、时序或AD采集等。本设计中使用Xilinx公司的xc9572xl系列的CPLD芯片,作为协控制器控制电机的使能、正反转和复位等,该芯片通过4线JTAG标准协议在线编程,内部集成72个宏单元,可以反复擦写多大1万次,I/O口兼容5V和3.3V电平。
③ 通信模块设计
本设计中采用直流载波技术进行上下位机之间的通信。直流载波电路主要由网络接口控制器P485、功率放大器P111、滤波电路、放大电路和线性耦合电路组成。
其中P485芯片主要实现的是扩频通信,所谓扩频通信即将待传送的基带信号用扩频序列发生器产生的伪随机编码做扩频调制,实现频谱扩展后,形成相当带宽的低功率谱密度信号再传输,接收端采用同样的伪随机码通过相关处理恢复成窄带后再解调数据,恢复出原始信息。
④ 视频传输模块
视频传输模块是该内窥系统的“眼睛”,通过CCD相机拍摄的管道内部实时画面,经双绞线,上传到上位机。在双绞线上发送端增加无源模块,接收端增加有源模块,这样可以使视频传输距离达到900m,并且画质较好。双绞线推荐超五类线且要求承受一定的拉力。
(3)软件设计
本设计中软件包括嵌入式软件和上位机软件,嵌入式主要包含DSP程序、CPLD程序,上位机软件主要是发送控制命令,查看管道实时画面以及机器人状态等。上下位机之间的通讯使用直流载波通讯技术,而视频传输通过双绞线模块进行

软件结构图
3、总结
本文简单介绍了地下管线内窥系统的发展情况,对国内外的发展现状有了初步的认识。考虑到国内施工要求简单、实用和成本低等特点提出了一整套管道内窥系统设计方案,在方案中详细介绍了各模块的功能和实现过程。目前,国内地下管线探测领域正在发展壮大,管道内窥系统作为地下管线探测设备发展的重要方向,其发展前景不可估量。管道内窥系统是一个集成了机械设计、电子电路、自动控制和计算机编程等综合学科知识在专业领域中的应用,本文提出的设计方案也为其发展提供一定的参考价值。