
欢迎*载下**健康界客户端,查看更多医疗资讯
来源: 蔡松财医养频道
当医改驶向深水区,城市二级医院正以其数量的快速递减,来印证其存在的尴尬地位,此前有专家学者认为,城市二级医院如果再不转型,5-10年或不复存在!而近日国家卫健委一纸通知,也正明确全国大批二级医院将要转型!
7月6日,国家卫健委发布《关于印发促进护理服务业改革与发展指导意见的通知》(以下简称《通知》)。
《通知》明确:

这就意味着全国有一大批一级、二级医院将面临转型,成为康复医院以及老年护理、安宁护理等护理医疗机构!而这其中二级城市医院是重点面临转型的对象。《2017年事业发展统计公报》中,我国公立医院减少了411个,而这其中城市二级公立医院占据大部分!但是绝大部分城市二级公立医院,若再不转型,将成为食之无味弃之可惜的鸡肋。一方面一部分国企办二级公立医院在国务院的最后通牒之下,年底要完成剥离,但是如何转型依旧是痛点;另一方面,城市二级公立医院比不上大型三级医院的医疗技术和服务水平,又不像社区医院贴近老百姓,国家在资金投入上力度也不及一头一尾的三级医院和基层医院。城市二级医院转型可谓是迫在眉睫!而转型成康复、护理医院也正是符合国家分级诊疗之下,对于二级医院的定位。康复机构、老年护理医院是分级诊疗体系重要环节,也对大医院起到分流的作用。

02
北京率先落地,经验或可全国推广
二级医院转型成康复医院、老年护理医院,北京市已经走在了前列。并且逐渐形成成熟且可推广的经验。去年底,北京市卫计委召开康复医疗服务体系建设新闻发布会,会上明确北京市自2016年起至2017年底,已经完成了15家医院转型成康复医院,其中大部分为二级医院,一部分为一级医院。而且在2018年,还要继续实施3家医院转型成康复医院。

并且明确:

随着我国逐步迈入老龄化社会,到2020年,我国60岁以上老年人口将增加到2.55亿人,占总人口比重预计将达到17.8%,全面推进医养结合,二级医院转型成康复医院、医养结合的护理型医院已经成为当务之急,也正是最好的转型时机。此前北京市康复护理处处长郗淑艳就透露,北京市到去年底为止尚有1000张康复床位的空缺,而按照标准,实行二级医院转型成功后,可新增200张康复床位。
不仅仅是康复床位紧缺,在全国范围内,康复人才、康复医疗设备更是成为临床稀缺的资源,并且存在巨大的市场利润空间。

随着国家卫健委一纸通知,预计全国范围有大批二级医院,甚至是一级医院要完成转型,成为康复医院、医养结合型的护理医院!
并且《通知》也明确提出:

而北京市已经先行改革,无疑给全国树立典型经验,对于医疗器械行业来说,康复医疗器械领域将释放千亿级的市场空间!站在风口上猪都能起飞,抓住机会,才能成为行业洗牌下的胜利者!合众佑泽整理了康复医院必备设备清单,大家可参考借鉴。

来源:医疗器械经销商联盟
01
战略规划与定位
政策争取:
1.综合医院转诊
2.残联定点服务机构;
3.工伤康复定点机构;
4.确认服务项目资金。
5.积极争取政策性财政补贴(床位补贴、运营补贴和各类税费减免)
6.开通医保
康复医院筹建过程中,拿到以上全部或部分政策支持的项目可以做到短期盈利,三年以内持平。无任何政策支持,持平时间约在五年以上。固定资产投资:建筑、装修、设备设施,流动资金投入:房租、工资、医药耗材、水电,启动资金。
建议:
1.根据专业发展速度滚动投入,避免固定资产投入过重,筹备前期应做好营业额与利润预测,患者导入和团队建设成本很高。
2.基于项目本身(物业条件、选址、资源条件等)对项目进行SWOT分析,调研市场容量、竞争对手、产业态势、政策支持,对您的医养结合项目进行定位,整体定位(市场定位、产品服务定位、客群定位、品牌形象定位),决定项目档次、开发策略,最终设计合适的商业模式和盈利模式,确保项目顺利落地。合众佑泽养老咨询作为国内首家同时具备养老、医疗咨询资质的专业医养智力输出商,愿意为你的医养项目成功实施贡献力量!
3.如何切入到养老医疗产业中去?不管是从房地产开发商角度还是普通的投资者、运营者角度,要想进入到养老行业中去,其战略层面选择是基于对养老医疗产业政策的研究和理解、基于自身实力、人脉资源、人才优势等,以合适的的方式切入的医养产业中去:

02
建筑工艺设计
康复医院投资,建筑选址非常重要。旧楼改造项目,建筑结构应该符合医院建筑要求,尽量压低建筑及装饰成本,选址应靠近转诊医院,至少不能远离市区,规划与消防应提前评估,门诊与医技科室避免大型设备投资(CT、MR等),考虑市区服务要求,具备基本体检功能,病房考虑长期住院要求,应设计餐饮区与躺式洗澡间,减少双人间设计。
医院信息化应符合互联网+医疗服务要求,考虑医联体联网,增加线上问诊与长期健康管理服务。
治疗区设计严格参照标准化治疗疗程,工作动线考虑运动链(躺坐站走)与治疗链(痉挛、吞咽、疼痛)优化,减少治疗工作人员数量,提高工作效率。
03
康复团队建设
团队建设是康复医院筹建的核心,市场上基本招不到有康复经验的行政管理团队、临床医生、康复医生、护士,短期内只能采用招聘临床团队转型康复,需要长期带教培训。市场运营团队应熟悉康复亚专业学术方向,具备医联体及分级诊疗操作经验。
04
康复亚专业植入
康复主要有神经、骨科、心肺、妇产、儿童五大基础专业组成,国内公立医院康复实践主要经验集中于神经、儿童专业,其他亚专业临床路径、治疗流程与技术建议引进国际化团队,增加自费服务项目;健康管理、运动管理。
05
康复管理与运营
康复医院收入包括医保、政策、自费三大来源,收费项目考虑康复、理疗、中医三个专业,患者来源包括术后康复、老年慢病运动治疗、健康管理、运动损伤,康复医院应尽量增加自费收入。康复团队绩效管理不能照搬公立医院制度,医生护理医技都应增加康复工作内容,做到医康护技一体化。
线上线下营销团队分开管理,保证宣传资料质量,线下以活动营销为主,争取建设康复专科医联体,寻找产业定位。临床与质量管理引进国际化标准流程。

06
康复医院基本标准(2012年版)
文件号:卫医政发〔2012〕17号
三级康复医院
一、床位
住院床位总数300张以上,其中康复专业床位75%以上。
二、科室设置
(一)临床科室:至少设骨与关节康复科、神经康复科、脊髓损伤康复科、儿童康复科、老年康复科、心肺康复科、疼痛康复科、听力视力康复科、烧伤康复科中的6个科室,以及内科、外科和重症监护室。
(二)治疗科室:至少设物理治疗室、作业治疗室、言语治疗室、传统康复治疗室、康复工程室、心理康复室和水疗室。
(三)评定科室:至少设运动平衡功能评定室、认知功能评定室、言语吞咽功能评定室、作业日常活动能力评定室、心理评定室、神经电生理检查室、心肺功能检查室、听力视力检查室、职业能力评定室中的7个。
(四)医技科室:至少设医学影像科、检验科、药剂科、营养科、门诊手术室、消毒供应室。
(五)职能科室(部门):至少设医疗质量管理部门、护理部、医院感染管理科、器械科、病案(统计)室、信息科、社区康复服务部门等科室(部门)。
三、人员
(一)每床至少配备1.4名卫生技术人员,其中医师0.2名/床,康复治疗师0.4名/床,护士0.3名/床。
(二)医师中具有副高级及以上专业技术职务任职资格人数不低于医师总数的15%。临床科室科主任应当具有副高及以上专业技术职务任职资格,临床各科室至少有3名中级及以上专业技术职务任职资格的医师。
(三)康复治疗师中具有中级及以上专业技术职务任职资格人数不低于康复治疗师总数的10%。治疗科室科负责人应当具有中级及以上专业技术职务任职资格,并从事康复治疗工作5年以上。
(四)各临床科室医师结构合理,能够满足三级医师责任制等医疗核心制度要求。
四、场地
(一)每床建筑面积不少于95平方米。病房每床净使用面积不少于6平方米,床间距不少于1.2米。
(二)康复治疗区域总面积不少于3000平方米。
(三)医院建筑设施执行国家无障碍设计相关标准。
五、设备
(一)基本设备:参照同级综合医院基本设备并结合本专业实际需要配置。
(二)专科设备
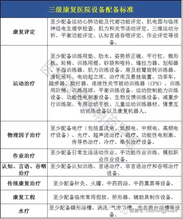
1.康复评定:至少配备运动心肺功能及代谢功能评定、肌电图与临床神经电生理学检查、肌力和关节活动评定、三维运动分析、平衡功能评定、认知言语吞咽评定、作业评定等设备。
2.运动治疗:至少配备训练用垫、肋木、姿势矫正镜、平行杠、楔形板、轮椅、训练用棍、砂袋和哑铃、墙拉力器、划船器、手指训练器、肌力训练设备、肩及前臂旋转训练器、滑轮吊环、电动起立床、治疗床及悬挂装置、功率车、踏步器、助行器、连续性关节被动训练器(CPM)、训练用阶梯、训练用球、平衡训练设备、运动控制能力训练设备、功能性电刺激设备、生物反馈训练设备、减重步行训练架、专用运动平板、儿童运动训练器材、情景互动训练设备以及康复机器人。
3.物理因子治疗:至少配备电疗(包括直流电、低频电、中频电、高频电疗设备)、光疗、超声波治疗、磁疗、功能性电刺激、传导热治疗、冷疗、牵引治疗设备。
4.作业治疗:至少配备日常生活活动作业、手功能作业训练、模拟职业作业设备。
5.认知、言语、吞咽治疗:至少配备认知训练、言语治疗、非言语治疗和吞咽治疗设备。
6.传统康复治疗:至少配备针灸、火罐、中药药浴、中药熏蒸等设备。
7.康复工程:至少配备临床常用假肢、矫形器、辅助具制作设备。
8.水疗:至少配备蝶形浴槽、涡流/气泡浴槽、步态跑台浴槽等设备。
(三)信息化设备:在住院部、信息科等部门配置自动化办公设备,保证医院信息化建设符合国家相关要求。
(四)病房床单元基本装备同三级综合医院。
(五)有能满足日常诊疗业务需要的其他设备。
六、制订各项规章制度、人员岗位责任制,有国家制定或认可的诊疗指南和临床、护理技术操作规程等,并成册可用。
七、注册资金到位,数额由各省、自治区、直辖市卫生行政部门确定。
二级康复医院
一、床位
住院床位总数100张以上,其中康复专业床位占75%以上。
二、科室设置
(一)临床科室:至少设置骨关节康复科、神经康复科、儿童康复科、老年康复科、听力视力康复科、疼痛康复科中的3个科室以及内科、外科、重症监护室。
(二)治疗科室:至少具备物理治疗、作业治疗、言语治疗、传统康复治疗功能。
(三)评定科室:至少具备运动平衡功能评定、认知功能评定、言语吞咽功能评定、作业日常生活活动能力评定、神经电生理检查、听力视力检查中的5项功能。
(四)医技科室:至少设置超声科、检验科、放射科、药剂科和消毒供应室。
(五)职能科室(部门):至少设医疗质量管理部门、护理部、医院感染管理科、信息科、器械科、病案(统计)室、社区康复服务科室(部门)。
三、人员
(一)每床至少配备1.2名卫生专业技术人员,其中医师0.15名/床,康复治疗师0.3名/床,护士0.3名/床。
(二)医师中具有副高级及以上专业技术任职资格的人数不少于医师总数的10%。临床科室科主任应当具有中级及以上专业技术职务任职资格,临床各科室至少有2名具有中级以上专业技术职务任职资格的医师。
四、场地
(一)每床建筑面积不少于85平方米。病房每床净使用面积不少于6平方米,床间距不少于1.2米。
(二)康复治疗区域总面积不少于800平方米。
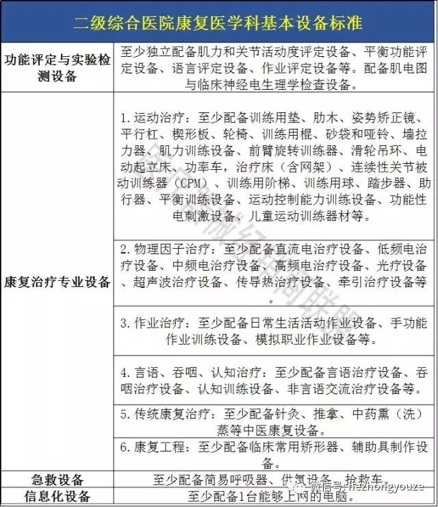
(一)基本设备:参照同级综合医院设备并结合本专业实际需要配置。
(二)专科设备
1.康复评定:至少配备运动功能评定、肌力和关节活动评定、平衡功能评定、认知言语评定、作业评定等设备。
2.运动治疗:至少配备训练用垫、肋木、姿势矫正镜、平行杠、楔形板、轮椅、训练用棍、砂袋和哑铃、墙拉力器、肌力训练设备、前臂旋转训练器、滑轮吊环、电动起立床、功率车,治疗床(含网架)、连续性关节被动训练器(CPM)、训练用阶梯、训练用球、踏步器、助行器、平衡训练设备、运动控制能力训练设备、功能性电刺激设备、儿童运动训练器材等。
3.物理因子治疗:至少配备电疗(包括直流电、低频电、中频电、高频电疗设备)、光疗、超声波治疗、磁疗、功能性电刺激、传导热治疗、冷疗、功能性牵引治疗等设备。
4.作业治疗:至少配备日常生活活动作业、手功能作业训练、模拟职业作业等设备。
5.认知言语治疗:至少配备认知训练、言语治疗、非言语交流治疗等设备。
(三)信息化设备
在住院部、信息科等部门配置自动化办公设备,保证医院信息化建设符合国家相关要求。
(四)病房床单元基本装备同二级综合医院。
(五)有能满足诊疗业务需要的其他设备。
六、制订各项规章制度、人员岗位责任制,有国家制定或认可的诊疗指南和临床、护理技术操作规范等,并成册可用。

大家最近还在看
版权声明
注:转载仅作分享,如侵权请联系健康界。
文章转载,请关注“健康界”公众号,
点击“福利”菜单——转载联盟。

点击“阅读原文”,了解详情