细菌感染使用抗生素药有哪些 (细菌感染抗生素几天见效)

细菌感染使用抗生素药有哪些,皮肤细菌感染抗生素

人的身体拥有数千种 细菌 ,这些细菌在维持健康方面发挥着重要作用。当这些 细菌失控繁殖 并侵入身体的其他部位或将有害细菌引入身体的系统时,可能会发生 细菌感染

细菌感染的 严重程度 取决于所涉及的细菌 类型 和所感染的 部位 等。细菌 最常感染 肠道、皮肤和呼吸系统,包括肺、泌尿道和阴道。

目前应对细菌感染的 主要治疗方法还是使用抗生素 ,但是抗生素管理,或改进抗生素的处方和使用方式,对于 优化感染患者 的治疗、保护患者免受伤害和 对抗抗生素耐药性 至关重要。

今天我们 重点了解 下什么是 细菌感染 ,感染的症状、 原因和类型 ,包括诊断测试和治疗方案,抗生素什么时候使用,什么时候不用,抗生素的耐药性如何产生以及使用抗生素的注意事项等。

什么是细菌?

了解 什么是细菌感染 以及如何治疗细菌感染,我们应该先了解 细菌的概念

细菌感染使用抗生素药有哪些,皮肤细菌感染抗生素

来源:MedicineNet

地球上 所有的生物 都是由 两种基本类型 的细胞中的一种组成:

真核细胞 ,其遗传物质被包裹在核膜内;

原核细胞 ,其遗传物质与细胞的其他部分不分离。

传统上, 所有的原核细胞都被称为细菌 ,被归为 原核生物界

1970年代后期,美国微生物学家卡尔·沃斯(Carl Woese)率先在分类上进行了重大变革,将所有生物分为 真核生物、细菌(原名真细菌)和古细菌(原名古细菌)三个领域 ,以反映三条古老的进化路线。 原核生物以前被称为细菌,然后被分为两个领域,细菌和古细菌。

细菌感染使用抗生素药有哪些,皮肤细菌感染抗生素

published by Woese et al.

细菌和古细菌在表面上是 相似 的,例如,它们没有细胞内的细胞器,它们有环状DNA。但是,它们在 本质上是截然不同的 ,它们的分离是基于其古老而又独立的进化谱系的遗传证据,以及其化学和生理学的根本差异。 这两个原核域的成员彼此之间的区别与它们和真核细胞中的区别一样。

细菌细胞 在几个方面 不同于动物细胞和植物细胞 。一个 根本的区别 是细菌细胞缺乏动物细胞和植物细胞中都存在的细胞内细胞器,例如线粒体,叶绿体和细胞核。 细菌 体积小,设计简单,代谢能力强,使它们能够迅速生长和分裂,并在几乎任何环境中生存和繁衍。

细菌,动物和植物细胞的比较

细菌感染使用抗生素药有哪些,皮肤细菌感染抗生素

除此之外,原核和真核细胞在许多其他方面有所不同,包括 脂质组成,关键代谢酶的结构,对抗生素和毒素 的反应以及 遗传信息 的表达机制。

真核生物包含多个线性染色体,这些染色体的基因比编码蛋白质合成所需的基因大得多。遗传信息的核糖核酸(RNA)副本(脱氧核糖核酸或DNA)的大部分被丢弃,剩余的信使RNA(mRNA)在被翻译成蛋白质之前已被充分修饰。 相反,细菌 具有一个包含所有遗传信息的环形染色体,它们的mRNA是其基因的 精确副本 ,不会被修饰。

细菌细胞在结构上比真核细胞小得多,也简单得多,但细菌是一个在大小、形状、生境和代谢上都有差异的极其多样化的有机体群体。

许多关于细菌的知识来自对 致病细菌 的研究,这些细菌比许多自由生活的细菌更容易在纯培养中分离出来,也更容易被研究。 必须注意的是,许多自由生活的细菌与适应作为动物寄生虫或共生体生活的细菌有很大的不同 。因此,关于细菌的组成或结构没有绝对的规则,任何说法都会有许多例外。

大多数细菌 对地球上的生命都是 有益的 ,甚至是 生命所必需 的,但 少数细菌却对人类有害 。目前,没有一种古细菌被认为是病原体,但是包括人类在内的动物不断遭到 大量细菌的“轰击和居住 ”。

口腔,肠道和皮肤 被大量特定类型的细菌定殖,这些细菌适应这些栖息地的生活。这些微生物在 正常情况下是无害的 ,并且仅在它们以某种方式穿过身体的屏障并 引起感染时 才变得危险。

一些细菌 擅长入侵宿主 ,被称为 病原体或疾病产生者 。一些病原体作用于人体的特定部位,例如:

  • 脑膜炎球菌 Neisseria meningitidis ),它会侵袭并刺激脑膜,大脑和脊髓周围的膜;
  • 白喉棒状杆菌 Corynebacterium diphtheriae ),最初感染喉咙;
  • 霍乱弧菌 ,其产生的毒素导致 大量腹泻
  • 其他能感染人类的细菌包括 葡萄球菌 (主要是金黄色葡萄球菌),它能感染 皮肤引起疖子 ,在血液引起败血症(血液中毒),在心脏瓣膜引起心内膜炎,或在骨头引起骨髓炎。

在食物中传播的许多致病菌的毒素在摄入时会 引起食物中毒

金黄色葡萄球菌 Staphylococcus aureus )产生的毒素,能引起迅速、严重但有限的胃肠道不适。

肉毒梭菌 Clostridium botulinum )的毒素,通常是致命的。在密封前未完全煮熟的罐装非酸性食品中可能产生肉毒杆菌毒素。肉毒梭菌形成耐热孢子,可以发芽为营养细菌细胞,在厌氧环境中茁壮成长,这有利于产生其 极强的毒素

其他食源性感染实际上是由受感染的食物处理者传播的,包括 伤寒、沙门氏菌病(沙门氏菌属)和志贺氏菌病(痢疾志贺氏菌属)

关于食物中毒相关细菌详见:正值夏季,警惕食源性疾病,常见的食物中毒的病原菌介绍

细菌感染

1

什么是细菌感染?

细菌感染 是指病原菌侵入宿主组织。当 有害细菌 进入人体或伤口 并繁殖 ,导致疾病、器官损伤、组织损伤或疾病时,就会发生 细菌感染 。细菌可以感染身体的 任何部位

细菌感染很常见 ,但 它们并不完全相同 。细菌有很多种, 每种对身体都有不同的影响 。广义上来讲,细菌感染也可以是由 任何细菌 引起的 任何内部或外部 疾病的广义术语。

细菌存在于与人体的各种关系中。它们在 体表内定殖并提供益处 ,正常情况下 细菌 可以与人类身体共存不会产生有害的影响(在共生关系中)。但是有时候, 通常无害地 存在于我们体内或皮肤上,而不会造成任何异常问题的 细菌会失控并导致感染 。这种情况通常发生在我们的 免疫系统不够强大 ,无法保持它们的平衡,或者我们的微生物区系的组成发生了一些变化,对 某些细菌生存繁殖更有利

细菌感染是由体内的坏细菌引起的。一些细菌感染可能 危及生命 。标准的医学 治疗 通常 涉及一剂抗生素 细菌感染很容易与病毒感染混淆 。但是他们并 不一样 ,后面我们会单独解释。

2

什么导致细菌感染?

人体因素——免疫力下降

当皮肤粘膜有破损或发生 化脓性炎症 时,细菌则 容易侵入体内。

人体的免疫反应可分为 非特异性免疫反应及特异性免疫反应两种 ,后者又可分为 细胞免疫与体液免疫 两方面。当机体免疫功能下降时,不能充分发挥其 吞噬杀灭细菌 的作用时, 即使 入侵的细菌量较少,致病力不强 也能引起感染 ;条件致病菌所引起的医源性感染也 逐渐增多

人体 免疫功能正常时 ,进入血中的细菌迅速被血中防御细胞如 单核细胞、嗜中性粒细胞等所清除 ,而患肝硬变、糖尿病、血液病、结缔组织病等慢性病者, 可因代谢紊乱、体液免疫及细胞免疫功能减低 ,易招 致败血症发生 ;各种免疫抑制药物的使用、放射治疗亦是导致 败血症发病率高 的原因。 广谱抗菌药物 使用后,对药物敏感的细菌虽被抑制或杀灭,而一些 耐药菌乘机繁殖 ,亦可酿成败血症。

细菌因素——毒力强、量大造成感染

细菌 侵入人体后是否引起感染,除了与人的防御、免疫功能,还与细菌的 毒力及数量 有关。 毒力强或数量多 的致病菌进入机体,引起 感染 的可能性较大。

严重烧伤时,创面为细菌敞开门户,皮肤坏死、血浆渗出又为 细菌繁殖提供了良好环境 ,故极易发生感染。

尿路、胆道、胃肠道、呼吸道 粘膜受破坏后 ,若同时有内容物积滞、压力增高, 细菌更易进入血中 ,保留导尿管、静脉等血管内留置导管、人工辅助呼吸时插管等,也使 细菌易于侵入

传播因素——病原细菌传染

细菌是 微观 的,通常是单细胞生物,到处都可以找到(例如,在我们体内、皮肤上、空气中、水里、土壤中或我们吃的食物里)。 细菌具有传染性 ,因此,它可以通过与患者的密切接触在 人与人之间传播 。接触受污染的表面、食物、水以及打喷嚏和咳嗽就是例子。

发生感染的几个条件:

  • 来源: 传染源(细菌)生活的地方(例如,水槽、表面、人体皮肤)
  • 易感人群: 有细菌进入人体的途径
  • 传播: 一种将 细菌转移到易感人群 的方式

此外, 细菌 还可以导致 急性感染 (快递治疗)和 慢性感染 (持续很长时间甚至终生),以及 潜伏感染 (最初可能没有任何明显迹象或症状但可以过段时间自然发展)。症状可以从轻度、中度到重度不等。在严重的情况下,导致数百万人死亡;例如,许多人死于黑死病或鼠疫。

3

细菌感染的特征是什么?

细菌感染的常见特征:

  • 感染持续很长时间 。如果感染持续数周以上,最好由医生检查是否是细菌感染。通常, 病毒感染 的持续时间不会超过几周。为了使诊断更加复杂,有时从病毒感染开始发展为细菌感染。

  • 发烧越来越剧烈。细菌和病毒感染都会导致发烧 ,但它们之间的一个 关键区别 是,病毒感染会发烧,可能几天后发烧,但如果是细菌感染, 发烧可能会加剧。 通常,细菌感染产生的发烧比病毒感染引起的 发烧要高 。然而,病毒性流感也可能引起高烧。

  • 发烧但没有感染迹象 。细菌感染可能会使患者 发烧,但医生几乎没有发现感染 。一个典型的案例是幼儿感染细菌性尿路感染。这种疾病很难识别,但如果不及时治疗,可能会导致肾脏损害。因此,强烈建议在这些情况下检查孩子的尿液。孩子越小,越需要谨慎。

  • 颈部僵硬。 这可能是所有细菌感染中最可怕的一种—— 脑膜炎 的征兆。尽管在很多情况下,颈部僵硬只是由于一段时间的不良姿势造成的,但如果看到小孩子出现这种情况,父母需要特别警惕。有时也可能孩子的精神状态有问题,可能危及生命,要 立即就医。

  • 脱水。 如果患者不能正常摄入液体, 细菌感染可能会导致患者脱水 。这是父母需要特别关心的,而且孩子越小,需要越多的照顾才能保持 充足的水分 。如果孩子喝水很少,并且在 24 小时内排尿次数不超过 3 次,请带他们进行体检。

  • 肚子不舒服。 每个人都会时不时地感到胃部不适,但如果伴随着发烧, 很可能是细菌感染。 沙门氏菌是所有细菌感染中最著名的一种。如果吃了 腐烂的食物 或以其他方式 污染的食物 ,可能会出现细菌感染,并患有胃部不适。

  • 血液中的细菌感染。 有时,身体其他部位的细菌感染都可能导致 细菌进入血液 。这会导致 败血症,危及生命 。发烧,开始颤抖,最终可能会陷入昏迷。这是导致 老年人死亡的主要原因。 早期诊断和治疗对于挽救生命至关重要。

  • 头痛。 这是 细菌感染的另一个常见迹象 ,尽管很明显,头痛还有许多其他原因,例如脱水或压力。有时细菌感染会引起相对轻微的头痛,使患者感到不舒服,但一般或多或少可以正常工作。如果头痛变得剧烈到干扰正常生活,需要及时就医来确定是否是细菌感染。

  • 淋巴结肿大 。淋巴结位于手臂下方、颈部后部和身体的各个其他部位。当细菌感染发展时, 这些节点 可能会在试图 抵抗细菌攻击时变得肿胀 。虽然这是一种正常的身体反应,通常不需要过度担心,当然也可能是 更严重疾病的症状

  • 皮肤问题 。某些类型的细菌感染也可以通过引起的 皮肤问题来检测 。患者可能会发现水泡或出现皮疹或其他某种皮肤变色。然而,不能自动假设皮肤问题和细菌感染之间存在联系。例如,过敏可能会导致皮疹。

  • 眼睛、耳朵细菌感染。 细菌相关的 眼部和耳部 感染是很常见的。最常见的是结膜炎,中耳炎等。眼睛发红,耳朵疼痛是它们的特征,患者也可能会出现眼睛分泌物和视力模糊,听力下降等。

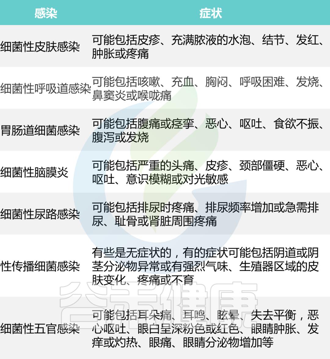
常见的各部位细菌感染的症状

细菌感染使用抗生素药有哪些,皮肤细菌感染抗生素

细菌性感冒

细菌性感冒(Bacterial cold)是指继发细菌感染引起的感冒。感冒在习惯上分为病毒性感冒和细菌性感冒

病毒性感冒有:普通感冒、流行性感冒和病毒性咽炎等。其主要不同是致病因素不同,病毒性感冒是由于病毒所致,而细菌性感冒是由于细菌所致

注:流行性感冒(流感通过病毒传播,不是细菌性感冒,注意区分),是由流感病毒引起的急性呼吸道传染病。

细菌的感染还取决于 受感染细菌的类型 ,常见的细菌感染例如:

  • 沙门氏菌 是一种与食物中毒有关的感染。吃未煮熟的家禽是一种常见的感染方法。症状包括严重的胃部不适、腹泻和呕吐。非伤寒沙门氏菌细菌引起沙门氏菌。这些细菌生活在人类和其他动物的胃肠道 (GI) 中。
  • 大肠杆菌 (E. coli) 也会引起胃肠道不适。感染通常会自行改善,但可能很严重,甚至是致命的。受污染的食物——包括未煮过的蔬菜也会传播大肠杆菌。
  • 结核病是由 结核分枝杆菌 引起的高度传染性疾病细菌。它通常会导致肺部感染。
  • 耐甲氧西林金黄色葡萄球菌(MRSA) 是一种对抗生素产生抗药性的细菌。比较危险,尤其是对于免疫系统受损的人。
  • 艰难梭菌 (C. diff) 是肠道中的一种细菌,通常无害。然而,使用抗生素或免疫系统减弱会导致这些细菌过度生长。这导致以结肠发炎和持续性腹泻为特征的胃肠道感染。
  • 幽门螺杆菌 (H. pylori) 会导致胃溃疡和慢性胃炎,或胃部炎症。胃酸倒流、酸度和吸烟会增加这种细菌感染的风险。
  • 厌氧菌感染 一些感染是由存在氧气时无法存活或繁殖的细菌引起的。这些称为厌氧菌的细菌通常生活在胃肠道中,那里只有有限的氧气。 放线菌病 (下颌肿块病)最常由一种称为 放线菌 的细菌引起。这种感染通常发生在面部和颈部,有时发生在 牙齿感染或拔牙或口腔手术 等手术或面部创伤后。它还可能影响身体的其他部位,包括腹部,这可能与肠道穿孔或该区域的创伤有关。当存在这些感染时,可能会形成脓肿(脓液)。放线菌病很少发生在婴儿和儿童身上。
  • 拟杆菌属和普氏菌感染。 来自拟杆菌属和普氏菌属的细菌是厌氧的。它们是口腔、胃肠道和女性生殖道中的常见生物。这两个菌属特定的菌株会导致所有年龄段的儿童和成人身体各个部位发生感染。最常见的是牙齿感染、腹壁炎症(腹膜炎)以及腹部、子宫或管内的脓肿。在身体的其他部位,这些细菌与慢性耳部感染、深部皮肤感染和肺脓肿等疾病有关。
  • 肺炎克雷伯氏菌感染。 肺炎克雷伯菌可以自然存在于健康 个体的肠道和呼吸道 中,具有 健康免疫系统的人很少 发生感染疾病。肺炎克雷伯氏菌在人宿主中有两个主要的定植渠道: 上呼吸道和肠道。 肺炎克雷伯菌建立定植必须与这两个位置的微生物群和免疫系统建立的 防御系统抗衡 。这种细菌与脑膜炎,腹膜炎,败血病和肺炎有关。 肺炎克雷伯菌是引起肺炎 的人类呼吸系统的主要病原体之一。

如何预防细菌感染?

1

了解细菌的传播机会

细菌感染具有高度传染性,因此需要特别注意避免通过洗手、打喷嚏和咳嗽时遮盖以及不共用杯子和饮料瓶来传播感染。

细菌有多种传播方式,包括:

细菌感染使用抗生素药有哪些,皮肤细菌感染抗生素

2

勤洗手,增加免疫力

当你忍不住咳嗽或打喷嚏时,用纸巾捂住口鼻或用手肘内侧。

在下述情况下需要 洗手 ,至少洗20秒:

  • 准备食物之前、之中和之后,吃东西之前
  • 在家照顾因呕吐或腹泻而生病的人之前和之后
  • 在治疗割伤或伤口之前和之后
  • 上完厕所后
  • 换尿布或清理上过厕所的孩子后
  • 擤鼻涕、咳嗽或打喷嚏后
  • 接触动物、动物饲料或动物粪便后
  • 处理宠物食品或宠物零食后
  • 接触垃圾后

如果没有肥皂和水,可以使用酒精含量至少为 60% 的酒精类洗手液。

除此之外,其他需要注意的:

  • 如果 生病 了,请待在家里 休息
  • 避免 与生病的人密切 接触
  • 在处理、烹饪和储存食物时 注意食品安全
  • 定期清洁 和消毒经常接触的表面和物体
  • 其他 健康的生活方式 ,包括锻炼、均衡饮食、避免吸烟、充分休息、保持心情愉悦等。

3

接种疫苗

接种疫苗 。如轮状病毒是一种导致婴儿和幼儿严重肠胃炎的病毒。所有婴儿都应在 6 周和 4 个月大时接种轮状病毒疫苗。

流感疫苗 。当患上流感时,免疫系统会被削弱。这使细菌有机会侵入肺部并引起感染。每年注射一次流感疫苗可以防止感染肺部细菌。

肺炎球菌多糖疫苗 美国疾病控制与预防中心 (CDC) 推荐 65 岁及以上的人接种肺炎球菌多糖疫苗 (PPSV)。它也适用于免疫系统较弱或患肺炎风险较高的成年人。

如何治疗细菌感染?

治疗取决于 感染的 严重程度、患者的年龄 、免疫系统有多强、是否存在任何并存症状以及现有的医疗条件。

治疗可能包括:

  • 口服/外用/注射/抗生素
  • 疫苗
  • 天然提取物
  • 中草药
  • 粪菌移植
  • 噬菌体
  • 细菌素
  • 益生菌
  • 单克隆抗体
  • 海洋天然产物
  • ...

扩展阅读:

还在滥用抗生素?15种天然抗生素助你调节肠道菌群

细菌素——对抗感染、保存食品、重塑肠道菌群

这里我们主要来了解一下,用于细菌感染的药物——抗生素。

1

抗生素及其分类

目前 抗生素是对抗细菌感染的常用药物 。它们通过破坏细菌细胞生长和增殖所需的过程来发挥作用。

抗生素根据抗菌谱可以分为:

广谱抗生素,中谱抗生素和窄谱抗生素。

广谱抗生素

广谱抗生素 可对抗多种细菌。广谱抗生素可治疗革兰氏阳性菌和阴性菌,因此如果医生不确定有哪些细菌,他或她可能会开出其中一种抗生素。

阿莫西林、奥格门汀、头孢菌素(第 4 代和第 5 代)、四环素氨基糖苷类和氟喹诺酮类(环丙沙星)是 广谱抗生素 的例子。

中谱抗生素

中谱抗生素 针对 一组细菌 。青霉素和杆菌肽是流行的中谱抗生素。

窄谱抗生素

窄谱抗生素 用于治疗 一种特定的细菌 。多粘菌素属于这一小类抗生素。当 确定患有哪种细菌感染时,治疗会更容易和更有效

2

抗生素的作用方式

抗菌活性通常分为五种机制:

  • 干扰细菌细胞壁合成
  • 抑制细菌蛋白质生物合成
  • 抑制细菌核酸合成
  • 抑制代谢途径
  • 抑制细菌膜功能

细菌感染使用抗生素药有哪些,皮肤细菌感染抗生素

Uddin TM, et al., J Infect Public Health . 2021

不同种类抗生素作用的方式

细菌感染使用抗生素药有哪些,皮肤细菌感染抗生素

Uddin TM, et al., J Infect Public Health . 2021

3

常见抗菌药物的抗菌谱

青霉素

最初的 青霉素 仅用于 革兰阳性菌感染 的治疗,由于金黄色葡萄球菌很快产生一种 青霉素酶 对青霉素产生了耐药,人们研制出了以甲氧西林、苯唑西林为代表的 耐酶青霉素 ,用于产青霉素酶的葡萄球菌( 甲氧西林耐药者除外) 感染。

之后,以氨苄西林、阿莫西林为代表的 广谱青霉素 由仅对革兰阳性(G+) 菌有效扩展到对革兰阴性(G-) 菌( 主要为 肠杆菌科细菌 ) 也具有抗菌活性。在广谱青霉素的基础上又 发展为对铜绿假单胞菌等非发酵菌也具抗菌活性者 ,当前应用主要为脲基类青霉素,包括: 哌拉西林、阿洛西林、美洛西林。

代表药物: 阿莫西林(amoxicillin)

阿莫西林是一种抗细菌的 青霉素抗生素

阿莫西林用于治疗由细菌引起的多种不同类型的感染,例如扁桃体炎、支气管炎、肺炎以及耳、鼻、喉、皮肤或泌尿道感染。

阿莫西林有时还与另一种称为 克拉霉素( Biaxin ) 的抗生素一起用于治疗由幽门螺杆菌感染引起的胃溃疡。 这种组合有时与一种称为兰索拉唑(Prevacid)的胃酸减少剂一起使用。

四环素

四环素是一类抗生素,可用于治疗由易感微生物引起的感染,例如 革兰氏阳性菌和革兰氏阴性菌、衣原体、支原体、原生动物或立克次体

它们是在 1940 年代发现的,第一个四环素是从链霉菌中获得或衍生的。

四环素抑制 微生物 RNA 中的蛋白质合成 (一种重要的分子,作为 DNA 的信使)。它们主要是抑菌剂,这意味着它们可以 防止细菌繁殖 ,但 不一定会杀死它们

四环素类药物现今应用的品种除四环素外,更常用有 多西环素( 强力霉素) 和米诺环素( 二甲胺四环素) 。 由于常见病原菌对本类药物耐药性普遍升高及其不良反应多见,当前本类药物临床应用已 受到很大限制

代表药物: 强力霉素(doxycycline)

强力霉素是一种四环素抗生素,可以对抗体内的细菌。

强力霉素用于治疗许多不同的细菌感染,例如*疮痤**、尿路感染、肠道感染、呼吸道感染、眼部感染、淋病、衣原体、梅毒、牙周炎(牙龈疾病)等。

强力霉素也用于治疗由红斑*疮痤**引起的瑕疵、肿块和*疮痤**样病变。

某些形式的强力霉素用于 预防 疟疾、治疗炭疽或治疗由螨虫、蜱虫或虱子引起的感染。

什么是林可霉素衍生物?

林可霉素衍生物是一 小类抗生素 ,可抑制 细菌蛋白质的合成 ,而细菌蛋白质对细菌的生存至关重要。林可霉素衍生物保留用于治疗由 肺炎球菌、葡萄球菌和链球菌的敏感菌株引起的感染 。一种衍生物也可用于治疗恶性疟原虫(疟疾)。

林可霉素类包括 林可霉素及克林霉素 。克林霉素的体外抗菌活性优于林可霉素,主要可应用于 敏感肺炎链球菌、其他链球菌属( 肠球菌属除外) 及甲氧西林敏感金葡菌所致的各种感染 。该类药物对厌氧菌有良好的抗菌活性常与其他抗菌药物联合用于腹腔感染及盆腔感染,也由于其骨组织浓度较高适用于骨和关节的G + 菌感染。使用本类药物时,应注意 假膜性肠炎的发生,如有可疑应及时停药。 本类药物有神经肌肉阻滞作用,应避免与其他神经肌肉阻滞剂合用,应注意静脉滴注速度宜缓慢滴注,不可静脉推注。

代表药物:克林霉素(Clindamycin)

克林霉素是一种抗生素,可以对抗体内的细菌。

克林霉素用于治疗由细菌引起的严重感染。

服用此药前 如果对克林霉素或林可霉素过敏,则不应使用该药。

为确保克林霉素的安全,请告诉医生是否曾经有过:结肠炎、克罗恩病或其他肠道疾病; 湿疹或皮肤过敏反应; 肝病; 哮喘或对阿司匹林的严重过敏反应; 对 黄色食用色素过敏

什么是喹诺酮类药物?

喹诺酮类 是一种抗生素。抗生素杀 死或抑制细菌的生长

有五种不同的喹诺酮类。此外,另一类抗生素,称为氟喹诺酮类,是从喹诺酮类通过氟修饰其结构衍生而来的。 氟喹诺酮类抗生素可导致严重或致残的副作用 ,这些副作用可能不可逆。

喹诺酮类药物和氟喹诺酮 类药物有许多共同点,但也有一些区别,例如它们对哪些生物有效。有些人互换使用喹诺酮和氟喹诺酮这两个词。

喹诺酮类和氟喹诺酮类对细菌产生的两种酶( 拓扑异构酶 IV 和 DNA 促旋酶)的功能产生不利影响,因此它们不能再修复 DNA 或帮助其制造。

现今临床主要应用为氟喹诺酮类,常用有 诺氟沙星、环丙沙星等 主要用于单纯性下 尿路感染或肠道感染。但应注意 ,现今国内尿路感染的主要病原菌大肠埃希菌中,耐药株已达半数以上。环丙沙星尚与β-内酰胺类抗生素联合用于治疗中、 重度革兰阴性杆菌感染包括铜绿假单胞菌的感染

近年来研制的新品种左氧氟沙星、莫西沙星等对肺炎链球菌、化脓性链球菌等G + 球菌的抗菌作用增强,对衣原体属、支原体属、军团菌等细胞内病原或厌氧菌的作用亦有增强,但对G-菌活性增强不明显, 对铜绿假单胞菌的抗菌活性仍以环丙沙星为最强。 左氧氟沙星、莫西沙星除可用于尿路感染或肠道感染外也可用于呼吸道感染,特别适合于肺炎链球菌( 包括耐青霉素肺炎链球菌) 、支原体、衣原体、军团菌等所致社区获得性肺炎的治疗,此外亦可用于皮肤软组织感染。

在治疗腹腔、胆道感染及盆腔感染时除莫西沙星外需与甲硝唑等抗厌氧菌药物合用。部分品种可与其他药物联合应用作为治疗耐药结核分枝杆菌和其他分枝杆菌感染的二线用药。

代表药物: 环丙沙星(Ciprofloxacin)和左氧氟沙星(Levofloxacin)

环丙沙星和左氧氟沙星是一种氟喹诺酮抗生素,用于治疗不同类型的细菌感染。也用于治疗接触过炭疽或某些类型鼠疫的人。环丙沙星和左氧氟沙星应 仅用于无法用更安全的抗生素治疗的感染。

左氧氟沙星、莫西沙星:对肺炎链球菌、A 组溶血性链球菌等革兰阳性球菌、衣原体属、支原体属、军团菌等细胞内病原或厌氧菌的作用强。

环丙沙星、左氧氟沙星:主要适用于肺炎克雷伯菌、肠杆菌属、假单胞菌属等革兰阴性杆菌所致的下呼吸道感染。

头孢霉素

头孢菌素 是一大类从霉菌顶孢菌(以前称为头孢菌素)中提取的抗生素。头孢菌素具有 杀菌作用(杀死细菌) ,其 作用方式与青霉素相似 。它们结合并阻断负责制造肽聚糖的酶的活性,肽聚糖是细菌细胞壁的重要组成部分。它们被称为 广谱抗生素 ,因为它们对多种细菌有效。

自 1945 年发现第一个 头孢菌素 以来,科学家们一直在改进头孢菌素的结构,以使其对更广泛的细菌更有效。每次结构发生变化,都会产生 新的“一代”头孢菌素 。迄今为止,头孢菌素已有五代。所有头孢菌素均以 cef、ceph 或 kef 开头。请注意,该 分类系统在不同国家/地区的使用并不一致。

第一代头孢菌素是指发现的第一组头孢菌素。 它们的最佳活性是对抗革兰氏阳性细菌,如葡萄球菌和链球菌。 它们对革兰氏阴性菌几乎没有活性。

第二代头孢菌素尚可应用于由 流感嗜血杆菌、大肠埃希菌、奇异变形杆菌等中的敏感株所致的尿路感染、皮肤软组织感染、败血症、骨及关节感染和腹腔、盆腔等感染。 但如用于腹腔感染和盆腔感染时需与抗厌氧菌药合用。头孢呋辛尚可用于脑膜炎球菌、流感嗜血杆菌所致脑膜炎的治疗,也可作为围术期预防用药。

第三代头孢菌素:对 肠杆菌科细菌等革兰阴性杆菌具有强大抗菌作用,头孢他啶和头孢哌酮对铜绿假单胞菌亦具较强抗菌活性;注射品种有头孢噻肟、头孢曲松、头孢他啶、头孢哌酮等,口服品种有头孢克肟和头孢泊肟酯等, 口服品种对铜绿假单胞菌均无作用。应注意的是,不是所有的三代头孢菌素都可用于非发酵菌( 如铜绿假单胞菌、不动杆菌等) 感染的治疗,除了头孢哌酮和头孢他啶;外,如头孢曲松和头孢噻肟不可以用于非发酵菌感染的治疗。

*四代第**头孢菌素:常用者为 头孢吡肟,对肠杆菌科细菌作用与第三代头孢菌素大致相仿,对铜绿假单胞菌的作用与头孢他啶相仿,对革兰阳性球菌的作用较第三代头孢菌素略强。 其不同于三代头孢菌素之处为对产头孢菌素酶( AmpC) 的肠杆菌属有效,其次是增强了对作用靶位细菌青霉素结合蛋白( PBP) 的亲和力以及其抗革兰阳性菌的抗菌活性亦较三代头孢菌素增强。

第五代 (或下一代) 头孢菌素头孢洛林( Teflaro ) 对耐甲氧西林金黄色葡萄球菌(MRSA)具有活性。Avycaz 含有β-内酰胺酶*制剂抑**avibactam。

代表药物:头孢氨苄(Cephalexin)

头孢氨苄是一种头孢菌素(SEF 一种低孢子)抗生素。它通过对抗体内的细菌起作用。

头孢氨苄用于治疗由细菌引起的感染,包括上呼吸道感染、耳部感染、皮肤感染、尿路感染和骨骼感染。

头孢氨苄用于治疗成人和至少 1 岁儿童的感染。

注意事项:

如果对头孢氨苄或类似抗生素(如Ceftin、Cefzil、Omnicef等)过敏,则不应使用该药。如果对任何药物(尤其是青霉素或其他抗生素)过敏,请告诉医生。

对任何药物(尤其是青霉素)过敏;

肝脏或肾脏疾病;要么肠道问题,例如结肠炎,请告诉医生。

头孢氨苄可以进入母乳。如果正在哺乳婴儿,请咨询医生。

β-内酰胺酶*制剂抑**

β-内酰胺酶*制剂抑** 是一类阻断 β-内酰胺酶(也称为 β-内酰胺酶)活性,防止 β-内酰胺类抗生素降解的药物。 本类药物适用于因产β-内酰胺酶的细菌感染,其抗菌谱主要依据原有抗生素的活性而酶*制剂抑**仅有对抗细菌产酶的作用 ,一般不增加抗菌活性。

β-内酰胺酶由以下细菌的某些菌株产生: 拟杆菌属、肠球菌属、流感嗜血杆菌、卡他莫拉菌、淋病奈瑟菌和葡萄球菌属, 无论是组成型还是暴露于抗微生物剂。

β-内酰胺酶裂解易感青霉素和头孢菌素的 β-内酰胺环,使抗生素失活。一些抗微生物药物(如头孢唑啉和氯唑西林)对某些 β-内酰胺酶具有天然耐药性。β-内酰胺类:阿莫西林、氨苄青霉素、哌拉西林和替卡西林,可以通过与β-内酰胺酶*制剂抑**组合来恢复和扩大其活性。

克拉维酸、舒巴坦和他唑巴坦都是β-内酰胺酶*制剂抑**。

大环内酯类

大环内酯类药物主 要作为 青霉素过敏患者的替代药物 ,用于治疗β-溶血性链球菌、肺炎链球菌中的敏感菌株所致的上、下呼吸道感染、敏感β-溶血性链球菌引起的猩红热及蜂窝织炎等感染。

大环内酯类是从红糖多孢菌(原名红链霉菌)中提取的一类抗生素,一种土壤传播的细菌。

红霉素 是第一个发现的大环内酯类;其他大环内酯类包括阿奇霉素、克拉霉素和罗红霉素。

它们的作用主要是抑菌,但在高浓度时可能具有杀菌作用,或取决于微生物的类型。

代表药物:红霉素

红霉素为大环内酯类原型代表药物,由于其胃肠道反应大、口服吸收差使其疗效受到影响。当下在临床应用的主要为大环内酯类新品种罗红霉素、阿奇霉素和克拉霉素等,其他大环内酯类疗效多不如该三种药物。

罗红霉素 主要是改善了其药代动力学,口服生物利用度明显提高、给药剂量减小、不良反应明显减少,但其抗菌谱没有明显的改善, 是红霉素的替代药物。

氨基糖苷类

临床常用的 氨基糖苷类药物主要有 : 链霉素、卡那霉素、丁胺卡那霉素、庆大霉素、妥布霉素、奈替米星、依替米星。

其中链霉素当前主要用抗结核治疗,其次可用于治疗鼠疫及布鲁菌病; 庆大霉素、妥布霉素、奈替米星、依替米星肠杆菌科细菌和铜绿假单胞菌等G - 杆菌具强大抗菌活性,对葡萄球菌属亦有良好作用者。 所有氨基糖苷类药物对肺炎链球菌、溶血性链球菌的抗菌作用均差

链霉素、卡那霉素:对肠杆菌科和葡萄球菌属细菌有良好抗菌作用,但对铜绿假单胞菌无作用者。

庆大霉素、妥布霉素、奈替米星、阿米卡星、异帕米星、小诺米星、依替米星:对肠杆菌科细菌和铜绿假单胞菌等革兰阴性杆菌具强大抗菌活性,对葡萄球菌属亦有良好作用。

碳青霉烯类

碳青霉烯类药物是当下抗菌药物中抗菌谱最广的药物, 对各种革兰氏阳性球菌、革兰氏阴性杆菌( 包括铜绿假单胞菌的非发酵菌) 和多数厌氧菌具 强大抗菌活性 大多数β-内酰胺酶 高度稳定 ,但对甲氧西林耐药葡萄球菌和嗜麦芽窄食单胞菌等抗菌作用差。

当下在国内应用的碳青霉烯类抗生素有亚胺培南-西司他丁、美罗培南、帕尼培南-倍他米隆、比阿培南。厄他培南与上述品种不同对非发酵菌缺乏抗菌活性,而其他抗菌作用与上述药品基本相同,适合于治疗社区与医院早期特别是G-杆菌感染的重症患者。

碳青霉烯类对各种 革兰阳性球菌、革兰阴性杆菌(包括铜绿假单胞菌、不动杆菌属)和多数厌氧菌具强大抗菌活性 ,对多数β-内酰胺酶高度稳定,但对甲氧西林耐药葡萄球菌和嗜麦芽窄食单胞菌等抗菌作用差。

抗生素的耐药性

现用于细菌感染的 抗生素被认为是医学史上最重要的突破之一 。不幸的是, 细菌的适应性很强 ,抗生素的过度使用让许多人对抗生素 产生了耐药性, 造成了严重的问题,尤其是在医院的环境里。

1

什么是抗生素耐药性?

抗生素耐药性是细菌抵抗抗生素*伤杀**力的能力。换句话说,以前治疗感染的抗生素没有效果了,或者说根本无法杀死细菌。

由于过度使用抗生素,抗生素耐药率持续上升,新的抗菌药物开发缓慢。 感染耐药细菌可能导致住院时间更长、费用更高,并增加死于感染的风险

抗生素耐药性是对 全球健康的紧迫威胁 ,包括后来逐渐出现危险耐药细菌——“超级细菌”。

疾病控制和预防中心 (CDC)发布了对美国的前 18 种耐药性威胁的清单,至少包括:

  • 耐甲氧西林金黄色葡萄球菌(MRSA)
  • MRSA(耐甲氧西林金黄色葡萄球菌)是一种可引起感染的葡萄球菌菌株。通常,抗生素用于杀死细菌。MRSA 细菌对用于治疗葡萄球菌感染的常见抗生素具有抗药性。这使得 MRSA 难以治疗。
  • 耐药肺炎链球菌
  • 社区获得性肺炎是指最近没有住过医院或疗养院的人的肺炎。社区获得性肺炎最常见的细菌原因是肺炎链球菌。
  • 耐万古霉素肠球菌(VRE)
  • VRE 是一种可引起感染的细菌菌株。通常使用抗生素万古霉素来杀死细菌。然而,VRE 对万古霉素耐药,因此难以治疗。VRE 最常引起尿路、血液或伤口感染。VRE 感染很容易在人与人之间传播。它最常发生在医院。
  • 多重耐药铜绿假单胞菌
  • 艰难梭菌 (C. diff)
  • 耐碳青霉烯肠杆菌科(CRE)
  • CRE 是一组感染时很难杀死的细菌。包括大肠杆菌和克雷伯氏菌。CRE 通常引起肺部、泌尿道、伤口和血液感染。碳青霉烯类是一组治疗细菌感染的抗生素。在 CRE 感染中,细菌会释放化学物质,阻止碳青霉烯类杀死它们,也就是抗生素耐药性。CRE 感染可能难以治愈,并可能扩散到身体的其他部位。进入血液的 CRE 感染可能会危及生命。
  • 耐多药结核分枝杆菌(MDR-TB)
  • 耐碳青霉烯不动杆菌
  • 耐药淋病奈瑟菌
  • 抗药性耳念珠菌
  • 耳念珠菌(C. auris) 是一种真菌,可以生活在人的身体上而不会引起健康问题。这种真菌会导致耳朵、伤口或血流感染。在医院或疗养院的患者中,感染可能会变得严重。C. auris 可以通过接触带有真菌的物体或表面而传播。它也可以在人与人之间传播。C. auris 会对抗真菌药物产生抗药性。这会使感染难以治疗。

注:以上这些并未全面列出所有耐药菌。抗生素耐药性模式不断演变,细菌可能并不总是对每位患者的选择抗生素表现出耐药性。在正常情况下,抗生素的选择应基于感染部位和由医疗保健专业人员评估的临床表现、培养/敏感性和其他所需的实验室结果、局部耐药性/敏感性模式以及患者的特定特征。

2

细菌如何对抗抗生素产生耐药性?

细菌通过以 某种方式调整其结构或功能 作为防御机制,从而对抗生素产生抗药性。

当细菌以某种方式发生变化时,细菌会抵抗药物。这种变化可以保护细菌 免受药物的影响或限制药物接触细菌。 或者这种变化可能导致细菌 改变药物或破坏药物。

细菌可以用以下方式与抗生素抗争:

  • “先发制人”——在抗生素产生“*伤杀**”作用之前 中和 抗生素。从细胞中 排出 抗生素。
  • “占领根据地”—— 改变 抗生素通常起作用的 部位(或受体)
  • “互帮互助”——与其他细菌 共享遗传物质 以使其具有抗药性。部分细菌可以 将其耐药性传递给其他细菌 。这类似于他们传递技巧以帮助彼此生存。
  • “愈战愈勇”——存活下来的耐药细菌能够在个人、家庭、社区或医疗保健环境中繁殖、传播并 导致进一步感染 反过来, 这些感染对另一轮相同或相似的抗生素 更具抵抗力
  • “基因突变”——在细菌复制(点突变)过程中,少数碱基对可能发生变化,导致 关键靶点 (酶、细胞壁或细胞结构) 中的一种或几种氨基酸以及控制基因或染色体结构发生替换 ,从而 产生新的耐药菌株

3

是什么导致抗生素产生耐药性?(外因)

如果说以上列举的是抗生素产生耐药性的内因,那么除细菌本身外的因素也会导致抗生素 耐药性的出现

  • 诊断不准确

早前,医生有时会依赖不可靠或不准确的知识,开具抗生素“以防万一”,或在特定窄谱抗生素可能更合适时却开出广谱抗生素。这些情况加剧了选择压力并加速了抗菌素耐药性。

  • 抗生素处方不当

当医生不清楚是细菌或病毒加剧了感染时,他们可能会开抗生素。抗生素对病毒感染不起作用,可能会产生耐药性。

  • 自我用药

抗生素自我治疗(SMA)与药物使用不当的可能性有关,这会使患者面临药物不良反应的风险,掩盖潜在疾病的迹象,并在微生物中产生耐药性。

  • 抗生素使用不足和过度使用

过度使用抗生素,尤其是在不正确治疗的情况下服用抗生素,会促进抗生素耐药性。根据疾病控制和预防中心的数据,人类使用大约三分之一的抗生素既不需要也不合适。

抗生素可以治疗由细菌引起的感染,但不能治疗由病毒引起的感染(病毒感染)。例如,抗生素是可以治疗由细菌引起的链球菌性咽喉炎。但对于大多数由病毒引起的喉咙痛,并不是正确的治疗方法。

  • 医院环境差

每天都有成千上万的患者、工作人员和访客到达医院,每个人的衣服上和身体上/体内都有自己的一套微生物组。如果医院没有适当的程序和规程来帮助保持空间清洁,细菌就会传播。

  • 广泛用于农业

抗生素被用作动物的生长补充剂和生长促进剂。在家畜中发现的耐抗生素细菌可能对人类致病,很容易通过食物链传播给人类,并通过动物粪便在生态系统中广泛传播。在人类中,这可能会导致复杂的、无法治疗的和长期的感染。

  • 新抗生素的可用性少

由于技术挑战、缺乏知识、对抗细菌生理学的重大困难,制药业对新抗生素的发明在很大程度上放缓了,当新抗生素普及时,耐药性的发展(在相对较短的时间内)几乎是不可避免的。

4

为什么需要重视抗生素耐药性问题?

世界范围内 抗生素的过度使用和滥用正在导致抗生素耐药性的全球医疗问题。 可能会发生抗生素耐药性感染,在最坏的情况下,可能会 没有 有效的抗生素。这种情况在严重感染时可能会危及生命。

大多数病毒性疾病不需要特殊药物并且是“自限性”的,也就是说患者自身的免疫系统可以抵抗疾病。 病毒性疾病的患者可以休息、多喝水并使用对症治疗。

由病毒引起的疾病包括:

  • 大多数喉咙痛(咽炎)
  • 咳嗽、感冒和流鼻涕(鼻炎)
  • 鼻窦感染、呼吸道感染(鼻窦炎、支气管炎)
  • 流感(流感病毒)

有时,在复杂或长期的病毒感染中,细菌也可能侵入,并导致所谓的“继发感染”。在这些情况下,如果需要,可以使用抗生素。

如何阻止抗生素耐药性的传播?

1

正确合理使用抗生素

  • 患者不应随意要求医生开抗生素。

感染 病毒 引起的疾病中,例如咳嗽、感冒或流感,患者不应要求医生开抗生素。 抗生素不能治愈 病毒感染,患者可能会因不必要的药物而 产生副作用 。医生可以用 其他方法 来帮助患有病毒性疾病的患者进行治疗。

  • 不应使用为他人开具的抗生素,也不应与他人共用抗生素

如果感染没有得到正确治疗,抗生素耐药细菌也可能传播给其他人。

  • 把那些可能从以前的疾病中遗留下来的抗生素扔掉 ,不要想着下次感染还能派上用场。为什么?

——有以下几个原因:

它可能不是治疗感染的正确抗生素

它可能已过时且无效

整个疗程可能没有足够的药物

如果新疾病是病毒感染,则不需要抗生素

  • 及时了解疫苗接种很重要

一些疫苗可以预防细菌性疾病。抗病毒疫苗,例如流感疫苗或COVID-19 疫苗,可以帮助预防可能与继发性细菌感染(如严重的肺部肺炎)相关的原发性疾病。

  • 完成整个抗生素疗程对于帮助预防抗生素耐药性和防止感染复发非常重要。

在治疗的最初几天感觉好些了的时候,仍应完成整个抗生素疗程。

抗生素使用注意事项

✓ 按照指示使用抗生素

按照医生的指示治疗感染。医生会选择最能对抗导致感染的特定细菌的抗生素类型。目前市面上有许多不同种类的抗生素,大部分需要医生开出的非处方抗生素。

✓ 了解抗生素

有的抗生素需要进行皮试,比如青霉素,以防过敏,不同的抗生素杀菌的作用原理不尽相同,比如青霉素是通过能破坏细菌的细胞壁并在细菌细胞的繁殖期起杀菌作用的一类窄普抗生素,杀菌作用强,可用于敏感菌所致的严重感染,由于该类药物作用的靶位为细菌细胞壁,而人体的细胞没有细胞壁,因此毒性低,用于老年人,新生儿和孕妇时安全性相对较高。

✓ 确保清楚抗生素的使用方式

确保明确知道应该服用多少抗生素,以及何时服用。有些抗生素需要与食物一起服用,有些需要在晚上服用等。特别注意要用完整的病征疗程抗生素,有些人担心抗生素对身体有副作用,病情稍微好转就会停止服用或注射抗生素,但是这可能导致体内的致病细菌未完全清楚,再次发生感染,或引起形成抗生素抗药性,使得以后的感染治疗变得困难。

✓ 清洁伤口以防止细菌感染

通过立即正确清洁和包扎伤口来预防皮肤感染。适当的急救治疗对于帮助预防细菌感染至关重要,但不应尝试自己治疗严重的皮肉伤口。如果伤口很深、很宽或出血很多,应该立即寻求医疗帮助。

治疗伤口前先洗手。如果你用脏手治疗伤口,会增加细菌感染的机会。用温水和抗菌肥皂洗手 20 秒,然后擦干。如果有条件可以戴上手套。

2

更多的检测手段帮助确定是否是细菌感染

细菌感染性疾病 起病急、进展快,重症疑难患者病原细菌复杂,诊断及治疗困难,可危及生命。 早期、准确地明确病原微生物 对感染判定至关重要,有助于改善预后。

准确诊断细菌感染对于 避免不必要的抗生素 使用和集中适当的治疗至关重要。

细菌感染是细菌的存在与炎症或全身功能障碍的结合;因此,通常需要 不止一种诊断 方式进行确认,确定患者是否符合临床病例定义的病史和检查。

不同的病原微生物检测技术对感染的判定价值不同,临床上也会根据患者的病情,可能感染的部位,可供采集的标本等选择适宜的检测技术。

细菌感染使用抗生素药有哪些,皮肤细菌感染抗生素

当前,病原微生物检测技术 层出不穷 ,能识别的微生物种类越来越多,但如何正确利用和分析微生物检测结果仍是 临床关注 的难题。值得注意的是,感染首先是个临床诊断,所有的判定必须基于 临床

3

区分定植菌与细菌感染

定植容易对感染判定产生混淆。正常生理状态下人体口腔、胃肠道、呼吸道及体表等部位均有细菌、真菌存在,患者无感染症状时称为 定植菌 。当定植菌的 致病力改变 机体防御能力下降 时,可大量繁殖或被带入机体深部引起感染成为 致病菌

临床医生应如何判断所获取的病原体为 定植还是感染 ,是长久以来的难题,且未形成成熟统一的解决方案。

呼吸道定植菌的综合分析

呼吸道定植菌 而言,既往认为可根据 菌落数量 菌种拷贝数 来判定定植与感染,但结果存在偏差。越来越多的学者认为,临床上判定是定植还是感染,需结合患者 症状、体征及其他检查结果综合分析

若患者存在与检测阳性结果相匹配的临床症状和体征,如发热、咳嗽、咳痰等,感染指标升高,肺部出现新发病灶,应考虑感染并给予相应的 抗感染治疗 。如仅培养阳性,患者无任何感染相关临床表现,则倾向于 定植菌。

念珠菌定植的综合分析

念珠菌 可广泛定植于呼吸道、胃肠道及泌尿生殖道,正常屏障破坏、免疫功能受损或 局部菌群失调时,定植的念珠菌可生长繁殖引起感染 。痰和尿标本中分离出的念珠菌亦应根据临床症状和体征鉴别是定植还是感染,念珠菌血培养阳性时要高度警惕念珠菌血症。

此外,病原微生物检测结果 阳性 ,并 不意味着 患者 一定存在感染 或感染一定由检出的病原体所致,需结合标本质量、采集部位、病史及其他检测结果 综合分析

不同部位 标本检测出同一种病原体,其代表的临床意义可能 并不相同

以肺炎克雷伯氏菌为例,从肠道粪便样本中检出肺炎克雷伯氏菌,其中丰度占比超过1%的人群有3765例,占比28.2%【谷禾健康数据库】。但是当肺炎克雷伯菌进入血液并感染时,通常会发生细菌血症。症状可能包括发冷,发烧,发抖,肌肉酸痛,疲劳和嗜睡。当肺炎克雷伯菌感染肝脏时,会引起脓性病变,也被称为化脓性肝脓肿。这种类型的感染更常见于患有糖尿病一段时间或已经服用抗生素多年的人。

病原微生物种类不同 ,微生物 检测方法 的选择也 不相同 ;即便检测同一种微生物,因 采集部位不同 所选择的检测方法也有所 差别

如大肠埃希菌,血培养阳性时需考虑血流感染,怀疑致病性大肠埃希菌感染肠道时需特殊培养或者血清学、PCR,16s测序检测等。因普通大肠埃希菌可寄居在肠道中,粪便普通培养有大肠埃希菌生长并不能直接考虑大肠埃希菌肠道感染。

结语与总结

病原微生物检测技术快速发展,能识别的微生物种类越来越多,但感染首先是个临床诊断, 所有的判定必须基于临床 。随着检测技术革新带来的是 临床辅助手段的进步和多样化 更快、更准确地判定感染 一直都是病原学检测的挑战,不同方法各有优劣。当前,并没有一项技术可通过从标本中识别微生物来直接判定机体是否感染该病原体,甚至依靠检测的阴性结果来排除感染都很难实现。

在面对细菌感染诊疗过程中始终需要思考 3个问题 :患者是否存在感染?如果有感染,致病病原体是什么?如何治疗干预?

充分利用现有的病原微生物检测方法和其他实验室检查手段,综合判定,给出合适的抗菌治疗或其他综合治疗方法,是科学可持续的手段。

主要参考文献:

Uddin TM, Chakraborty AJ, Khusro A, Zidan BRM, Mitra S, Emran TB, Dhama K, Ripon MKH, Gajdács M, Sahibzada MUK, Hossain MJ, Koirala N. Antibiotic resistance in microbes: History, mechanisms, therapeutic strategies and future prospects. J Infect Public Health. 2021 Dec;14(12):1750-1766. doi: 10.1016/j.jiph.2021.10.020. Epub 2021 Oct 23. PMID: 34756812.

Cheung GYC, Bae JS, Otto M. Pathogenicity and virulence of Staphylococcus aureus. Virulence. 2021 Dec;12(1):547-569. doi: 10.1080/21505594.2021.1878688. PMID: 33522395; PMCID: PMC7872022.

Tshibangu-Kabamba E, Yamaoka Y. Helicobacter pylori infection and antibiotic resistance - from biology to clinical implications. Nat Rev Gastroenterol Hepatol. 2021 Sep;18(9):613-629. doi: 10.1038/s41575-021-00449-x. Epub 2021 May 17. PMID: 34002081.

BRM, Mitra S, Emran TB, Dhama K, Ripon MKH, Gajdács M, Sahibzada MUK, Hossain MJ, Koirala N. Antibiotic resistance in microbes: History, mechanisms, therapeutic strategies and future prospects. J Infect Public Health. 2021 Dec;14(12):1750-1766. doi: 10.1016/j.jiph.2021.10.020. Epub 2021 Oct 23. PMID: 34756812.

Carmen Fookes, BPharm, Bacterial Infection. January 13, 2020 Medicine

Spagnolo F, Trujillo M, Dennehy JJ. Why Do Antibiotics Exist? mBio. 2021 Dec 21;12(6):e0196621. doi: 10.1128/mBio.01966-21. Epub 2021 Dec 7. PMID: 34872345; PMCID: PMC8649755

Baquero F, Coque TM, Cantón R. Counteracting antibiotic resistance: breaking barriers among antibacterial strategies. Expert Opin Ther Targets. 2014 Aug;18(8):851-61. doi: 10.1517/14728222.2014.925881. Epub 2014 May 31. PMID: 24881465.

武洁, 王荃. 病原微生物检测在感染判定的意义[J]. 中国小儿急救医学, 2020, 27(3):6.

李丹鹤, 荣爱国, 马瑞芝,等. 病原微生物检验在抗感染经验治疗中的临床意义[J]. 医学理论与实践, 2019, 32(09):127-129.