——以青酒管客户关系管理课程改革为例
客户关系管理(customer relationship management,CRM)是工商管理类专业普遍开设的专业课程,其本质是产业从卖方市场进入买方市场阶段、运用数字技术与客户建立良好关系,复购率和推荐率成为酒店客户管理的核心指标,现金价值和推荐价值是客户价值的组成部分,会员权益、价格优惠、服务增值和精准营销是酒店开展客户管理的主要手段。近年来,客户关系管理成为酒店管理类专业本科、高职专业标准的核心专业课程,在本科、高职学院开设比例快速提高,在中职、技校也开始有所涉及。青岛酒店管理学院自2018年起开设《酒店客户关系管理》课程,在课程设置、课程改革、教材建设和实训平台搭建方面取得了一定的经验,特此记录并与同仁分享。
- 现状与问题分析
2018年,学院在酒店管理专业设置《客户关系管理》课程,授课过程中发现该领域教材虽多但匹配度较低,在教学中存在三个困难:一是行业贴合度不足,缺乏酒店业的内容与案例,二是理论内容居多,缺乏实践和实训环节,三是以单体企业为主体,缺乏连锁经营的视角。一学期的课程下来,抽象的理论内容过多,如客户终身价值、客户生命周期,学生无法将理论与酒店实践相结合。
通过探究也发现,在一些新兴专业,如电子商务、物流管理、汽车制造等专业,客户关系管理课程改革已经开始,这些教材普遍将关注点从“设计”转移到“应用”,运用行业案例、使用行业软件来组织教材内容,一方面培养学生实践能力,另一方面也重现了从围绕客户满意度构建PDCA的质量改进体系。
2. 改革历程
2019年起,持续推进《酒店客户关系管理》课程改革进程,尤其是2021年以来,专业更名、行业大赛等推动着专业数字化转型进度明显加快,我院陆续完成课程定位、课程改革、教材开发、实训平台搭建等工作。
2.1 课程定位
课程名称:酒店客户关系管理(酒店客户管理)
2.2 课程目标:
- 理解酒店客户关系管理基础理论和发展历程
- 掌握酒店CRM系统及其具体应用,包括会员、积分、储值、分级等(基于酒店岗位分析和技能分析)
- 了解酒店质量管理体系的构建和运行岗位分析

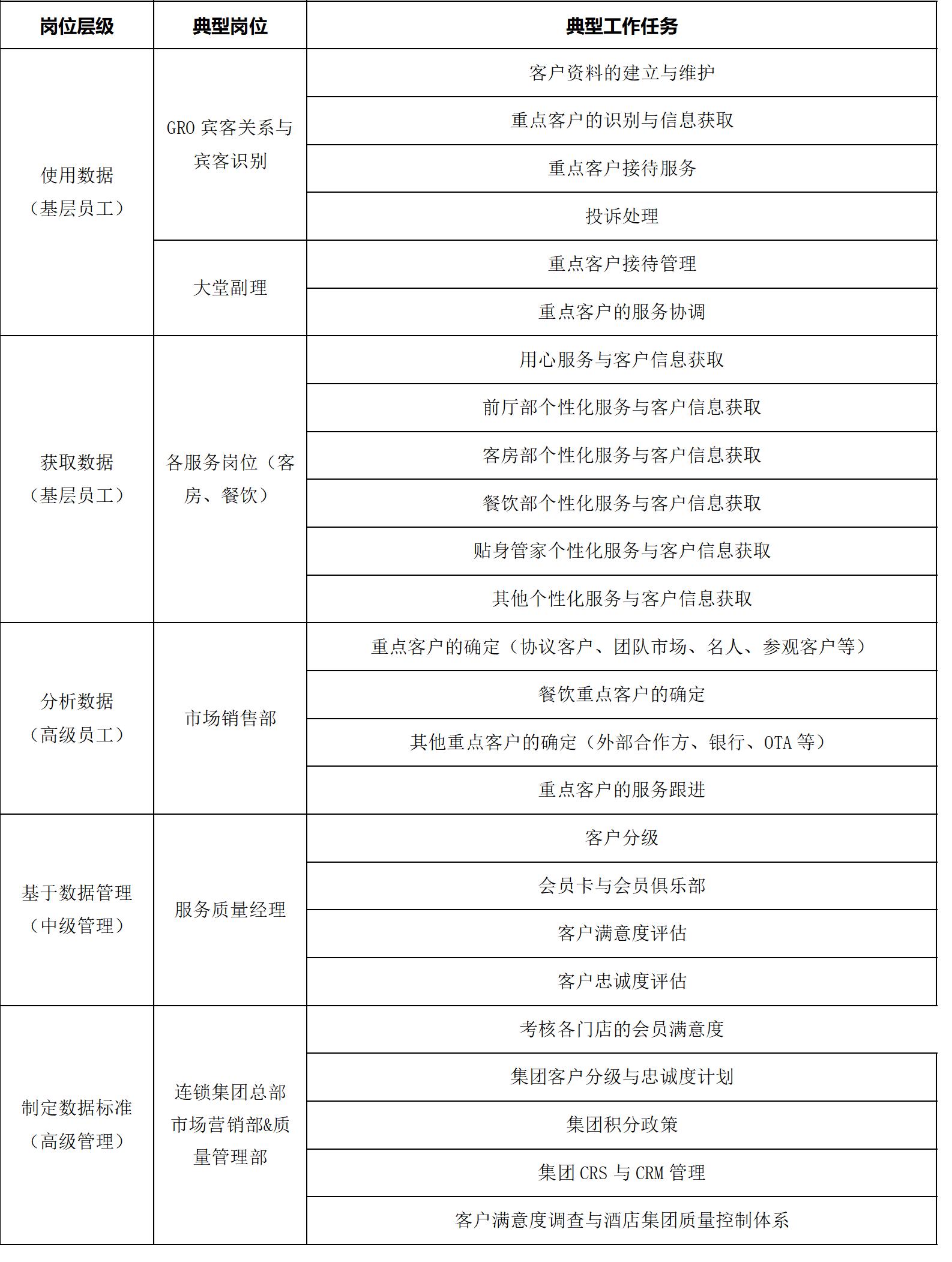
酒店客户关系管理课程对应的典型业务
3.课程与教材内容
在内容架构时,采取了3:4:3的内容体系,传统的客户关系理论教学内容占30%,企业会员管理方法与案例占40%,系统实操30%,围绕CRM系统打造可操作、可体验的教学体系。

酒店客户关系管理教学内容与教材目录1

酒店客户关系管理教学内容与教材目录2
- 实训平台的搭建与应用
在今天,CRM系统(或集团会员系统)是酒店产业广泛应用的软件平台,从技术架构角度,CRM系统并不比PMS系统复杂,但从集团架构角度看,该系统属于集团应用,国内CRM系统的供应商仅有绿云、盟广等头部企业。“总部安装、门店使用;会员政策、积分、储值等制度一体化”的特点决定了CRM课程的实训平台搭建难度更大。
在院校实践中,我们制订了分三步走的计划,第一步教学内容和体系的改革,第二步引入行业软件系统,通过系统截图、操作视频等方式解决实践性问题;第三步引入行业系统,实现可操作性、可互动、可体验的模式,并配合专业实训、实习等深化教学。

酒店CRM系统主界面,展示了集团视角下的酒店运营

酒店CRM系统会员管理界面——会员卡与积分

酒店CRM系统会员管理界面——储值管理

酒店CRM系统会员管理界面——会员消费数据

客户满意度调查与集团质量管理
在我院的课程实践中,得到了行业企业的大力支持,绿云集团提供了大力的支持,盟广信息也给予高度的关注,配套教材也得到了中国轻工业出版社的支持,即将面世,希望能够带动酒店客户关系管理的课程改革进程,也希望更多的学院、老师参与到课程改革的进程之中。
教材信息:
酒店客户关系管理——数据驱动与运营管理
作者:穆林
书号:ISBN 978-7-5184-4392-5
定价:49.80
出版社:中国轻工业出版社
出版日期:2023.7

近几年课程改革的教材建设