关注【本头条号】更多关于制度、流程、体系、岗位、模板、方案、工具、案例、故事、图书、文案、报告、技能、职场等内容,弗布克15年积累免费与您分享!

岗位职责描述动词
工作分析的最核心内容之一是岗位职责描述。为了使岗位职责的描述能更准确、清晰、真实地界定岗位承担的责任、所具有的权限和岗位工作必须达到的目标、规范性责利关系等,在进行岗位职责描述时,应采用“动词+宾语+结果”的格式,动词的选择可参照下面,宾语表示该项任务的对象,即工作任务的内容,结果表示通过此项工作的完成要实现的目标,可用“确保、保证、争取、推动、促进”等词语连接。例如人力资源部经理负责人力资源战略工作可描述为“负责组织制定人力资源战略和人力资源规划,保证为公司的发展战略提供有效的人力资源支撑”。
职位类别:决策层
管理职责:主持、制定、筹划、指导、督管、协调、委派、考核、交办
业务职责:审核、审批、批准、签署、核转
职位类别:管理层
管理职责:组织、拟定、提交、制定、安排、督促、布置、提出
业务职责:编制、开展,考察、分析、综合、研究、处理、解决、推广
职位类别:执行层
管理职责:策划、设计、提出、参与、协助、代理
业务职责:编制、收集、整理、调查、统计、记录、维护、遵守、维修、办理、呈报、接待、保管、核算、登记、送达
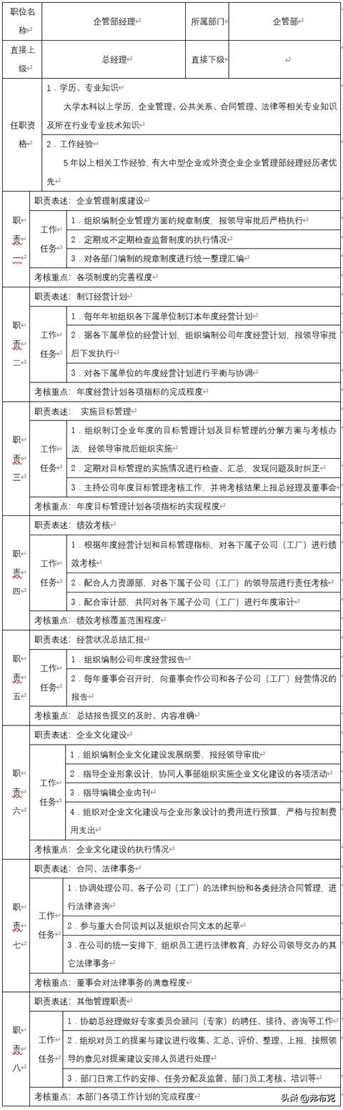
1.企管部经理职位说明书

2.行政部经理职位说明书

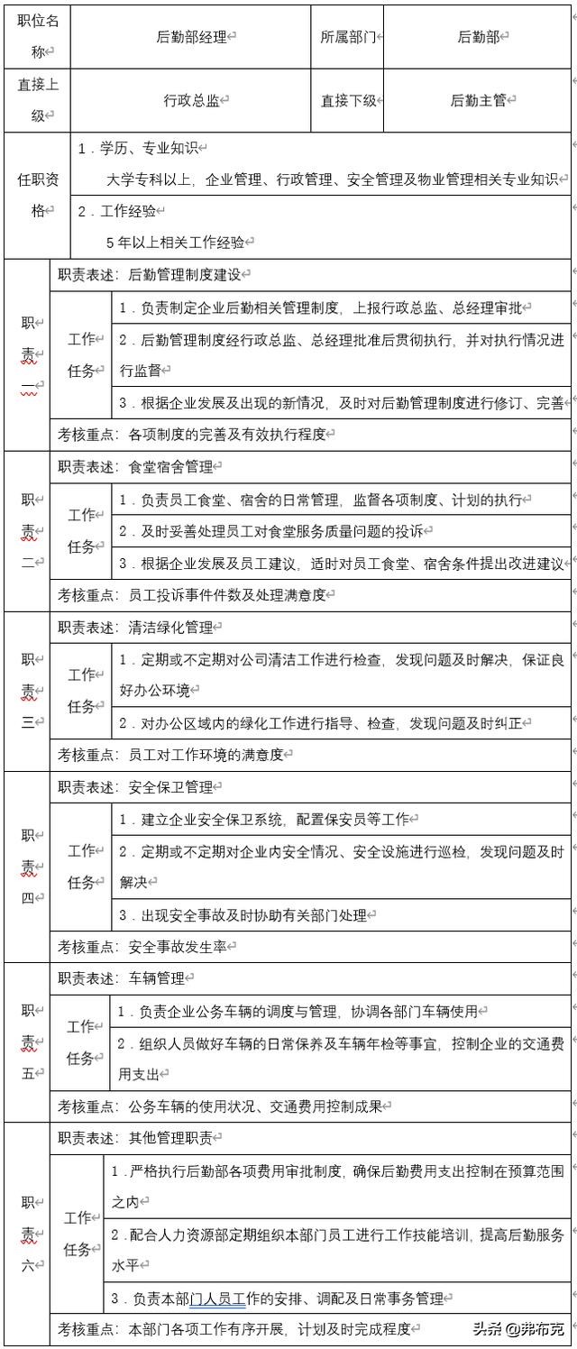
3.后勤部经理职位说明书

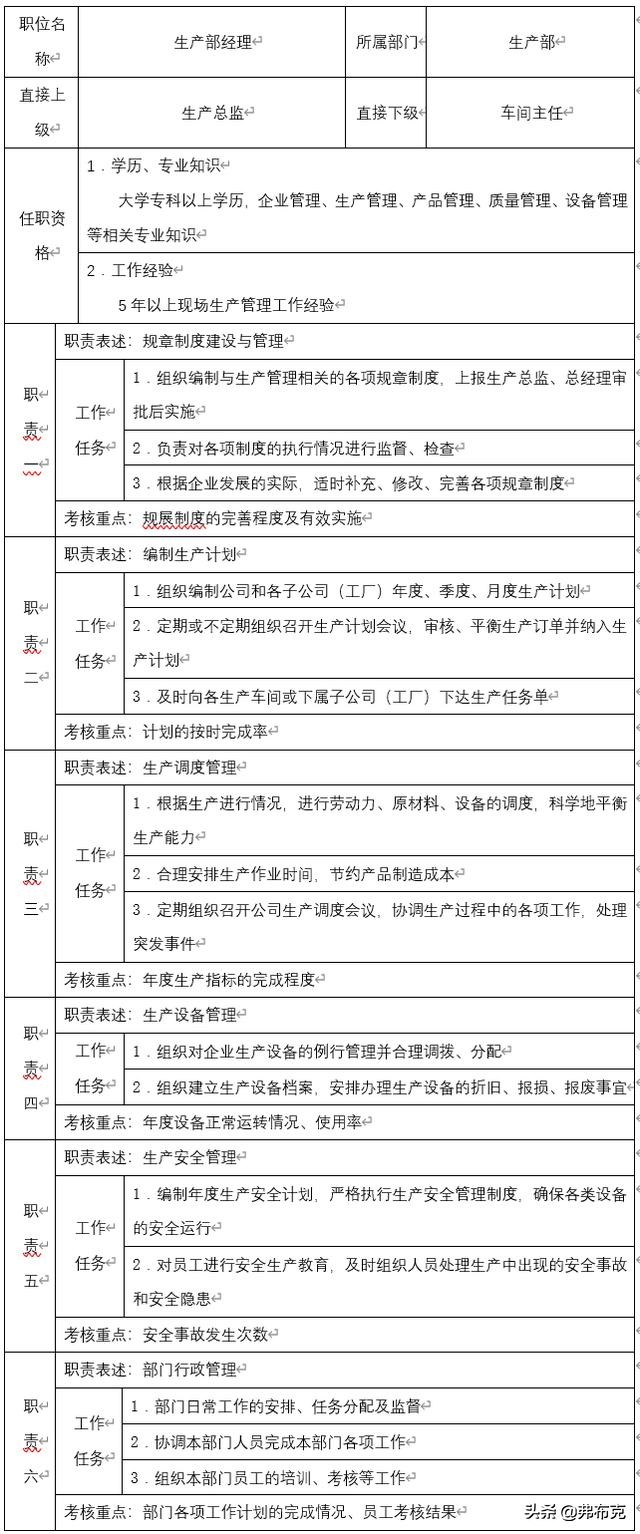
4.生产部经理职位说明书

5.技术部经理职位说明书

6.研发部经理职位说明书

7.产品部经理职位说明书

8.设备部经理职位说明书

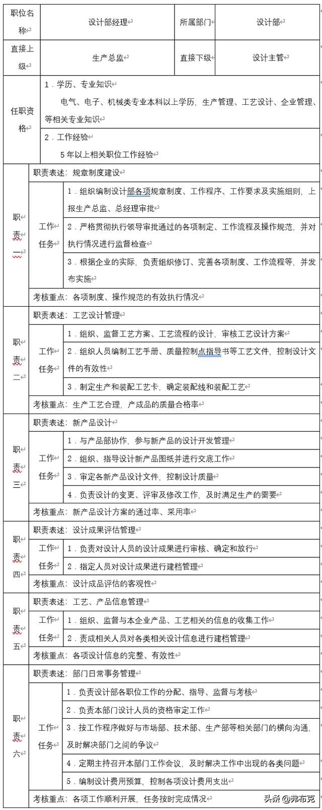
9.设计部经理职位说明书

10.质管部经理职位说明书

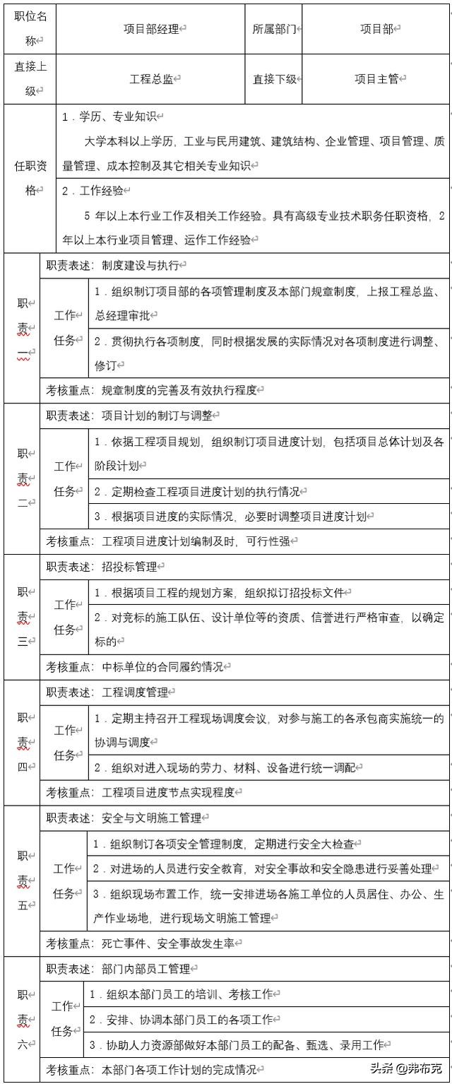
11.项目部经理职位说明书

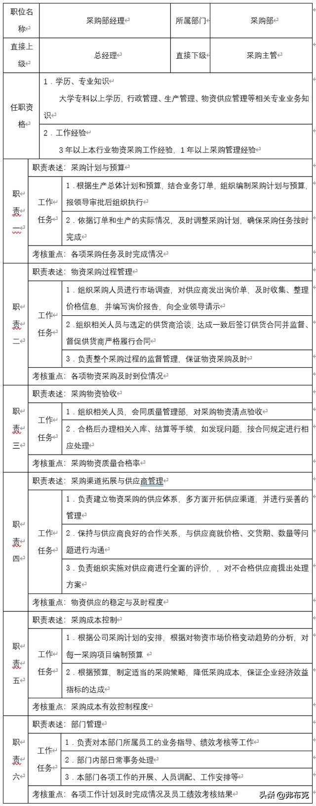
12.采购部经理职位说明书

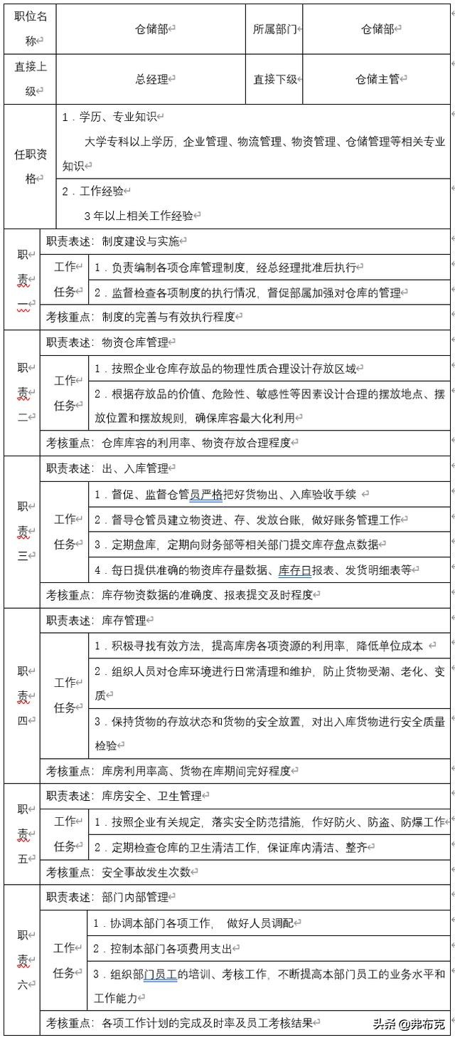
13.仓储部经理职位说明书

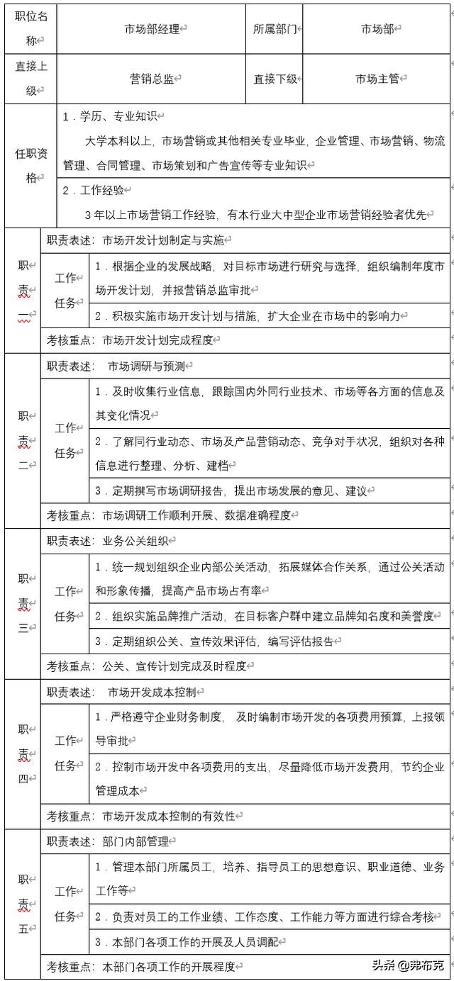
14.市场部经理职位说明书

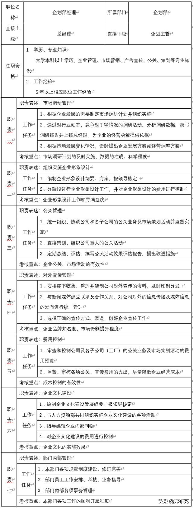
15.企划部经理职位说明书

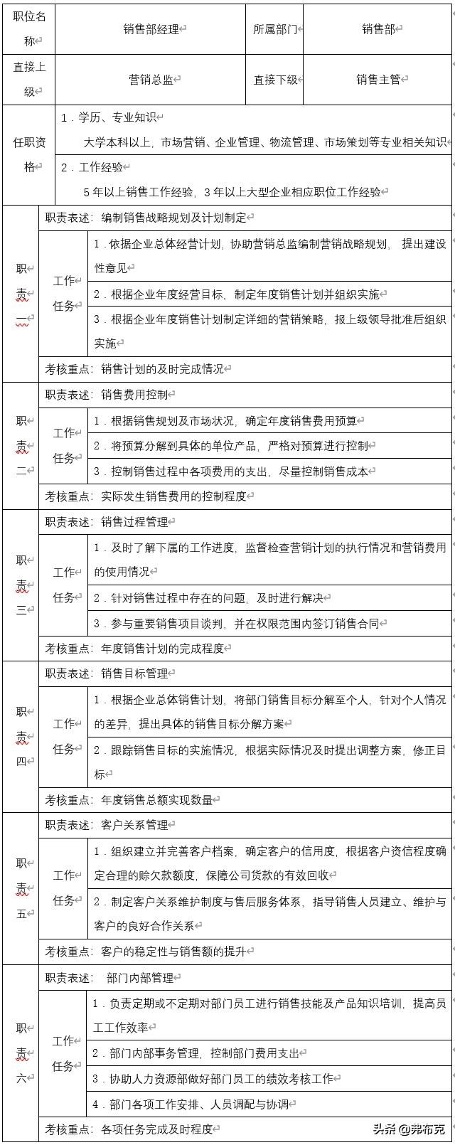
16.销售部经理职位说明书

17.财务部经理职位说明书

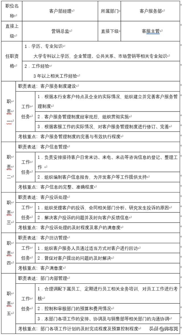
18.客服部经理职位说明书

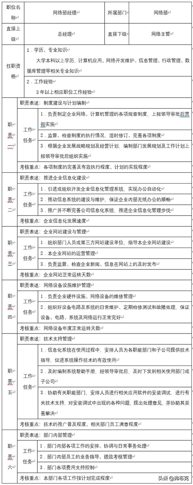
19.网络部经理职位说明书

20.培训部经理职位说明书

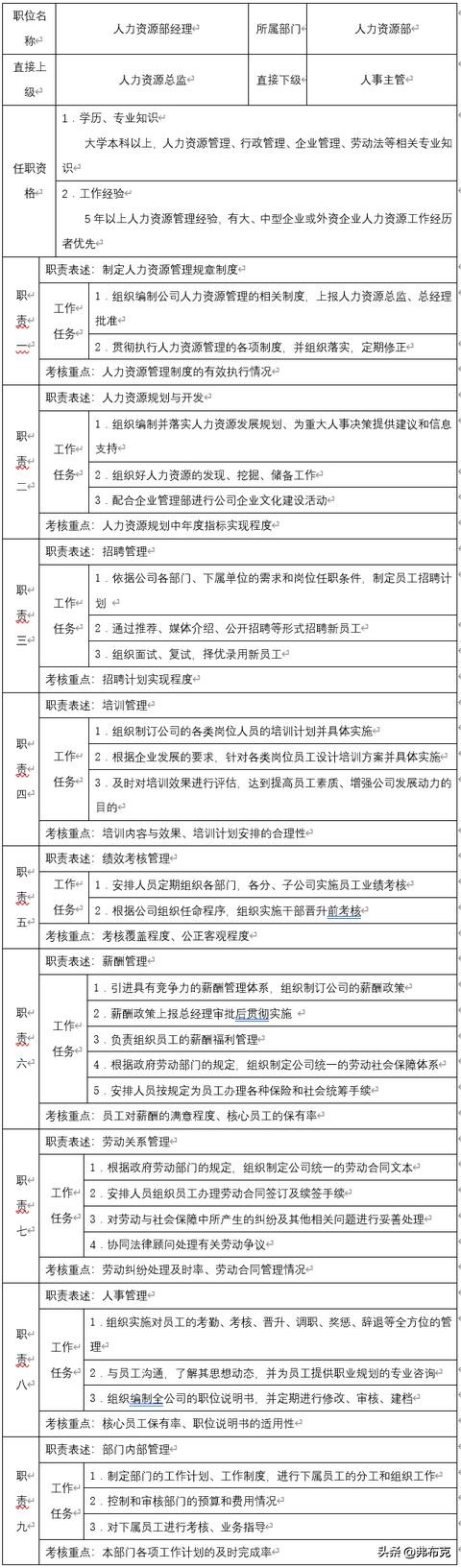
21.人力资源部经理职位说明书

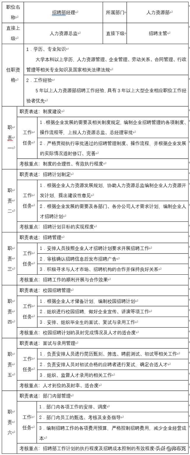
22.招聘部经理职位说明书

#岗位说明书# #岗位说明书设计#
本文由弗布克原创,版权归属弗布克,欢迎转发,禁止转载,抄袭、洗稿,侵权必究。
关注【本头条号】更多关于制度、流程、体系、岗位、模板、方案、工具、案例、故事、图书、文案、报告、技能、职场等内容,弗布克15年积累免费与您分享!
领取本资料的Word、PDF版完整内容方法:
1.本资源编号:158。
2.关注+评论+转发,然后私信“资料”。
更多经营管理实务资料可点击下面“了解更多”。