(原标题:黎韬扬:红外探测器技术获突破,关注国产化投资机遇)
红外探测器利用红外辐射进行成像,基于红外在大气传输存在的“大气窗口”,红外线的应用分为短波红外、中波红外和长波红外三大类。短波红外利用目标反射环境中普遍存在的短波红外辐射,在分辨率和细节上类似于可见光图像;长波、中波红外成像利用室温目标自身发射的热辐射,用于各种红外热视设备。
红外热成像仪主要分为*用军**和民用两个产品市场。最早运用在军事领域,随着红外成像技术的发展与成熟,低成本的民用红外像设备出现,在民用领域得到了广泛的应用。两个市场相对独立,所需产品类型存在较大差异,*用军**以高性能制冷型探测器为主,民用市场偏好低成本非制冷探测器。
红外探测器是红外产业链的核心,红外探测器性能高低直接决定了红外成像的质量。据具体的需求和应用,红外探测器会有不同的分类,最为常见的是根据制冷需求,分为制冷红外探测器和非制冷红外探测器。制冷型探测器对应的为基于光电效应的光子传感器,目前第三代制冷型红外光电探测器的材料主要包含HgCdTe、量子阱光探测(QWIPs)、II类超晶格(II-SLs)与量子点光探测(QDIPs)四种;非制冷型探测器对应的是基于入射辐射的热效应的热探测器,商用非制冷探测器目前主要由氧化钒、非晶硅或硅二极管制造。
不同的公司采用的技术路线存在较大差异,国外红外探测器公司以综合性为主。多数公司产品包括制冷型和非制冷型,可以达到全波段红外覆盖,例如美国的雷神(Raytheon)、DRS、TIS、法国的Sofradir、以色列的SCD等,主要产品用于*用军**;FLIR公司作为全球最大红外热像仪商业公司,主要自产焦平面产品主要包括氧化钒非制冷红外探测器、中波红外的InSb以及短波红外的InGaAs阵列。
国内的探测器力量主要包括研究院所如上海技物所、中电11所、北方夜视以及民企如高德红外、大立科技、睿创微纳等。从民企角度来看,三家公司技术路线也存在较大差异,高德红外产品覆盖较广,包括非制冷氧化钒探测器、制冷型碲镉汞及二类超晶格红外探测器三大类;大立科技集中发展非制冷探测器,沿袭法国Sofradir非晶硅工艺;睿创微纳产品集中于非制冷氧化钒探测器。
目前国内外企业的红外探测器材料的制造工艺都趋于成熟,技术路线也相对确定。短期内各企业发展重点为基于现有工艺上的追求高性能、小型化和低成本的产品升级。在投资标的选择上,建议重点关注技术优势突出、下游应用潜力较大的头部上市公司,包括高德红外、大立科技、睿创微纳等。
一
红外基本概念及其主要应用
1.1 红外线不为人眼所见但却无处不在
红外线是一种肉眼不可见的光线,在1800年被英国天文学家威廉·赫谢尔发现,又称为红外热辐射。红外辐射本质是一种电磁辐射,在物理学上定义波长在0.75~1000μm的电磁波。红外辐射的波长介于可见光和微波之间,其短波与可见光波段的红光相邻,长波段与微波相接。
根据红外辐射的产生机理、红外辐射的应用和发展情况并结合考虑了红外辐射在地球大气层中的传输特性,进一步将0.75~1000μm的红外辐射划分为四个波段:
(1)近红外或短波红外,波长范围为0.75~3μm;
(2)中红外或中波红外,波长范围为3~6μm;
(3)远红外或长波红外,波长范围为6~15μm;
(4)极远红外,波长范围为15~1000μm。

红外辐射虽然不能直接被人眼感知,但它却是自然界中最广泛存在的辐射之一。任何温度在绝对零度(-273.15℃)以上的物体都会源源不断的向外辐射包括红外辐射在内的全谱段辐射信号,辐射能力的大小与物体表面的温度和材料的特性有关,温度越高,辐射的能量越大。
1.2 红外探测可实现夜视、测温、穿透云雾等功能,军民两用空间广阔
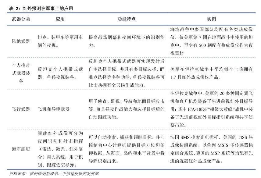
红外热成像仪运用光电技术以被动的方式探测物体所发出的红外辐射,算出物体表面每一点的温度,以不同的颜色来显示不同的温度,从而转换为可供人类视觉分辨的图像和图形。红外热成像仪可以突破人类视觉障碍,能在完全黑暗的环境下探测到物体,即使在有烟雾、粉尘的情况下也可实现探测,且不需要光源照明,因此可以全天候使用。由于红外热成像具有隐蔽性好、抗干扰性强、目标识别能力强、全天候工作等特点,在军事和民用领域都发挥着越来越重要的作用。

红外热成像仪主要应用类型可以分为昼夜观察和热目标探测两大类,最早运用在军事领域,从上世纪70-80年代就逐步应用于海陆空战场,应用场景包括军事侦察、监视和制导等方面,经过多年的技术迭代及产品换代,目前红外产品在美国、法国等发达国家*队军**的普及率较高,红外成像、红外侦察、红外跟踪、红外制导、红外预警、红外对抗等在现代战争中是很重要的战术和战略手段。

随着红外成像技术的发展与成熟,各种适于民用的低成本红外像设备出现,在民用领域得到了广泛的应用。目前,红外热像仪行业已充分实现市场化竞争,各个企业向市场不断推出价格更低、性能更好的非制冷型红外热成像仪,在电力、建筑、执法、消防、车载等行业的应用领域不断的扩大。

1.3 短/中/长波红外探测适用场景各不相同
当红外线在大气层内或穿透大气层时,会受到来自大气层对辐射传输的影响,而造成光的能力衰减,这也被称为大气消光。大气消光作用对红外辐射影响与波长有关,具有明显的选择性。红外在大气中有三个波段区间内具有很高的透过率,被称为“大气窗口”,分别为:近红外区的1~3μm波段,中红外区3~5μm波段和远红外区8~14μm。

不同波段的红外成像在成像机理方面存在着差异,长波、中波红外成像主要是利用室温目标自身发射的热辐射,短波红外成像则主要是利用室温目标反射环境中普遍存在的短波红外辐射。
1.3.1 短波红外原理及应用
短波红外与中长波红外在原理上具有明显的差异,它利用反射光成像,而不是热成像。短波红外探测依赖非常低亮度夜间环境中来自于月光、星光、大气辉光等光线的“夜天辐射”。夜天辐射光度低于人眼视觉阈值,难以引起人眼视觉感知。夜天辐射的大部分能量集中在1~2.5μm短波红外波段,获取室温景物反射夜天光的短波红外图像与可见光的结合也成为现在微光夜视系统最常用的手段。
短波红外更像增强的视力,它所成的像与人眼看到的非常类似。这在其很多应用方面具有很强的优势,例如减少潜在的友军误伤、可以看到舰船的名字等海上目标的重要特征,以及在安防应用中的面孔识别等。除此之外,短波红外成像还有一个其他技术无可比拟的主要优点,即它能够透过挡风玻璃进行成像,常常用于武装运输车驾驶间内的增强夜视系统。

1.3.2 中长波原理及应用
中长波红外主要是探测的目标物体自身辐射的红外光谱,受目标物性、应用场景等多因素影响,中长波红外探测器各有优劣。
目标温度是影响探测器选择的主要因素之一,不同温度物体的红外辐射在不同波段的能量密度具有显著差异。从220K到380K,目标在长波波段的有效辐射都远大于中波波段的辐射;随着目标温度的升高,中波的绝对辐射量很快增加,有效辐射比例迅速上升。
环境因素也是探测器选择的主要考量因素之一,不同的波段的红外光谱具有不同的适用性。例如中波在雨天、雾天等湿度大的气候条件下穿透性尤其强,而长波红外在沙尘条件下穿透距离较其他波段更长。对于具体的应用场景,要综合考虑探测器材料、目标辐射、背景辐射和成本等多个影响,选择合适波段的探测器。
对湿度较高环境,如舰载光电系统,探测目标的温度大多在300K以上,具有一定的中波辐射,且这种环境下中波辐射的大气透过率比长波高,应优先选择使用中波探测系统。对于地对地远距离观察红外系统,背景辐射大多比较复杂,大气传输路径较长,如果环境湿度较高,一般采用中波探测,如果环境湿度较低,可以考虑采用长波探测。
对于空对地、空对空和地对空等远距离观察的红外系统,如果探测温度在300K以下的低温目标,且传输路径中水汽较少、透过率较高则应该优先选择长波探测系统;如果探测高温目标,如飞机喷射管、排气管、尾焰等,应优先选择中波探测系统。若红外系统自身在高速运动,如导弹探测系统、机载光电侦查系统等,由于其窗口玻璃需要承载很大的风压和气动加热,目前没有合适的长波光学材料,因此也应该采用中波探测系统。
对于探测器距离要求较近的应用环境,如红外安防监控系统、手持红外望远镜或头盔等,探测距离在几十米到2km以内,应该优先选择成本低、体积小、重量轻和功耗低的非制冷长波红外探测器。对于森林火灾等大面积高温目标的红外系统,由于目标会产生大面积的强烈红外辐射,完全覆盖了中波和长波波段,即使使用非制冷长波红外探测器,探测距离也可以到十几千米以上。

1.4 红外探测器是红外产业链的核心
红外热像仪是一种二维平面成像的红外系统,用来探测目标物体的红外辐射,并通过光电转换、电信号处理等手段,将目标物体的温度分布转换成灰度分布,以视频或图像的形式输出。红外热像组成部件及技术包括了红外光学系统、红外焦平面探测器、后续电路以及图像处理软件,这四部分的性能与设计水平直接影响了红外热像仪的成像质量与稳定性。

“一代器件,一代整机,一代装备”,红外探测器是红外产业链的核心。红外探测器性能高低直接决定了红外成像的质量。红外探测器在红外成像系统中的地位类似于人视觉系统中的视网膜,将从环境中检测的红外辐射的信号,转变为机器可以识别的电流或电压的信号,是探测、识别和分析目标物体红外信息的关键。
二
红外探测器原理与核心指标
2.1热探测器和光子探测器
红外探测器是红外系统的核心,是探测、识别和分析物体红外信息的关键部件。据具体的需求和应用,红外探测器会有不同的分类方式来强调某一方面的特性。根据能量转换方式,红外探测器可以分为热探测器和光子探测器两大类; 根据工作温度和制冷需求,分为制冷红外探测器和非制冷红外探测器。
热探测器的工作机理就是基于入射辐射的热效应引起探测器材料温度变化。探测器材料某些物理性质会随着温度变化发生改变,通过测量这些物理性质的变化就可以测出材料吸收辐射的大小。热探测器利用的热效应,热吸收与入射辐射的波长无关,热敏单元的温度变化较慢,室温环境下就可以观测到热敏单元的温度变化。
光子探测器是基于入射光子流与探测器材料的相互作用产生光电效应。探测器通过测量光电效应的大小可以计算得到吸收辐射的大小。光电效应是半导体中电子吸收光子而产生的效应,通常情况下,必须将半导体冷却到较低温度才能够观测到光电效应。同时,入射光子能量要大于一定值时才能产生光电效应,所以光子探测器具有截止波长。

2.2 单元数日益增加,红外焦平面探测器已是主流
对于一个红外敏感单元,即单元红外探测器,在其他条件不变的情况下,减少单元探测器的敏感元面积,可以提高单元探测器的信噪比。但是如果要求红外系统既要有足够大的视场、又保证足够高的信噪比,单元探测器组成的红外系统则无法同时满足,需要发展多元探测器阵列组成的红外系统。
早期的多元探测器阵列属于分立元件组装形式,一般元数都在200元以下。为了保证低温工作环境,探测器芯片需要封装在高真空的杜瓦瓶中,每个探测单元的光电信号,最少有两条信号引出线。如果探测器元件增多,信号引出线也相应增加,将会使得加工难度增加。同时每一个引线都需要配备一个低噪声前置放大器,功耗较大,因此使用非常不便。

红外焦平面阵列器材利用微电子工艺集成电路技术,集红外探测器和信号处理电路与一体。实现了几千个甚至几百万个高密度的多元探测器阵列,同时完成光电转换和信号处理。红外焦平面阵列优化了红外系统的结构、减小了系统的体积、降低封装难度并降低了系统的功耗,迅速取代分立组装元件成为红外探测器的主流。

按照成像的应用方式划分,焦平面红外探测器可以分为扫描式和凝视式两种。当焦平面的光敏元数目较少,一般成线阵排列,为了满足红外系统总视野的要求,必须借助光机在水平和垂直两个方向扫描成像,被称为扫描型焦平面探测器。如果焦平面探测器两个方向的光敏元数目都可以满足视场要求,无需光机扫描,目标空间完全投影在焦平面范围内,即焦平面“凝视”整个视场,被称为凝视型焦平面探测器。目前市面主流产品都是凝视型焦平面,扫描型焦平面在一些特殊应用方面仍有市场需求。

由于红外焦平面主要有探测器阵列和读出集成电路构成,而两部分对材料的要求是有所不同的。红外敏感元部分主要着眼于材料的红外光谱响应,而信号处理部分是从有利于电荷存储与转移的角度考虑的。目前没有一种能同时很好的满足两者要求的材料,从而导致了红外焦平面结构的多样性,分为单片式和混合式两种。
单片式焦平面将探测器阵列与信号处理和读出电路集成在同一芯片上,在同一芯片上完成所有这些功能。 混合式焦平面探测器将红外探测器阵列和信息处理电路两部分分别制作,通过镶嵌技术把二者互连在一起。目前最常用的是倒装式混合结构,采用铟柱倒焊技术的互连方法,探测器阵列和硅多路传输器这两个芯片通过的铟柱对接,将探测器阵列的每个探测元与多路传输器一对一地对准配接起来。另外一种比较常用的是环孔型结构,探测器芯片和多路传输器芯片胶接在一起,通过离子注入在芯片上制作光子探测器,用离子铣穿孔形成环孔,再通过环孔淀积金属使探测器与多路传输器电路互连,形成混合式结构。环孔互联比倒装焊有更好的机械稳定性和热特性。

2.3 阵列规模、NETD、像元间距是红外探测器的核心指标
红外探测器的性能参数主要有响应度、噪声等效功率、探测率、比探测率、光谱响应特征、响应时间、响应频率、噪声等,其中最重要的是阵列规模、NETD、像元间距。
响应率:描述红外光电探测器接受的入射红外信号与输出的电信号之间的对应关系。红外探测器的响应率定义为单位辐射功率人射到探测器上转换为电信号的能力。响应率越大说明探测器对入射红外辐射信号的响应程度越强烈,但是这并不能说明该探测器的探测能力或是灵敏度就越高。
响应时间:由于红外探测器存在惰性,因此对红外辐射的响应存在一定的滞后。当以恒定的辐照强度照射探测时,探测器的输出信号从零开始逐渐上升,经过一段时间后才可以达到稳定值。响应时间的物理意义是:当探测器受到红外照射时,输出信号上升到稳定值63%所需要的时间。响应时间越短,响应越快,该指标直接影响系统设计中的帧频。当帧频对应的时间小于响应时间,新的信号还不能达到预定的稳定输出值,上一帧的信号还没有释放完,因此不能得到准确清晰的图像。帧率是制冷型探测器和非制冷型探测器性能的主要差别之一,制冷型探测器的帧频更高。
噪声:红外系统的探测性能受到其噪声的限制,噪声的大小决定了红外探测器性能的极限。红外焦平面探测器的噪声包括瞬态噪声和空间噪声。瞬态噪声指的主要是器件本身的噪声,如光子噪声、暗电流噪声、以及读出电路的噪声等;空间噪声是由于红外焦平面阵列各个像元的响应特征不一致造成的。
噪声等效功率NEP:描述测器探测辐射的能力的下限。由于噪声存在,当辐射小到它在探测器上产生的信号完全被探测器噪声所淹没时,探测器就无法检测辐射信号。当探测器输出信号等于探测器噪声时,入射到探测器上的辐射功率定义为噪声等效功率。在设计系统时通常要求最低可探测功率(灵敏度)数倍于噪声等效功率,以保证系统有较高的探测概率和较低的虚警率。
比探测率D*:探测率D是噪声等效功率NEP的倒数,用来表示辐照在探测器上单位辐射功率所获得的信噪比。但探测率与探测器的面积和噪声带宽有关,所以引入了比探测率D*这一个标准化参数来度量探测器的性能。表示当探测器的敏感元有单位面积、放大器测量带宽为1Hz时,单位辐射功率所能获得的信号噪声比。比探测率越大,探测器的探测能力越强,所以在对探测器性能进行比较时,用比探测率较为合适。
噪声等效温差NETD:噪声等效温差是度量焦平面器件温度分辨能力能力的参数,定义为器件的输入信号等于噪声时,入射辐射目标的温度变化。又称为红外热成像的热灵敏度,决定了热像仪区分细微温差的能力。NETD越小,表示器件的灵敏度越高。例如:某红外探测器在室温下的热灵敏度为50mK,表示被测物表面温度发生0.05℃的变化时,或者表面存在0.05℃以上的不均匀时,就可以被红外热像仪的探测器所感应到。
盲元率:盲元率是评价一款焦平面阵列均匀程度的最直观的指标。由于制造材料、工艺等因素的影响(如材料的不均匀性、掩膜误差、缺陷等),在红外焦平面阵列器件中存在不可避免的非均匀性,响应度小于焦平面器件平均响应度1/2的像元为死像元,或盲元,像元噪声大于平均噪声的2倍则为过热盲元。盲元占总像元数的百分比为盲元率。盲元的数量和分布对于红外图像的信噪比和图像质量产生很大影响,如果盲元过多或分布过于集中,则红外图像上将出现大量的或者过于集中的坏点。
像元尺寸:描述单个成像单元的尺寸大小。在红外成像系统应用中,像元尺寸的减小,可以使得每个晶片上制造更大规模的焦平面阵列,对整机系统的大小、重量和价格大有好处。但是由于NETD反比于像元面积,因此如果像元尺寸由50×50μm减小至17×17μm,而其他各项参数保持不变的情况下,NETD就会增大约9倍,这是由于像元尺寸的减小,将使得像元面积接受红外能量减小,温度提升降低,导致灵敏度降低。
三
主流红外探测器类型及其特点
3.1 红外探测器发展历程
红外探测器的早期发展主要是热探测器。1829年诺比利构造了第一个热电偶和多个热电偶串联而成的热电堆。1833年,梅洛尼改进了设计,制造了可以探测30英尺以外的人体的温度的热电堆。1880年,兰利制作出可以研究太阳的红外光谱辐射强度和辐照度测辐射热计,比同时代热电堆性能30倍。

光子探测器晚于热探测器出现。光电导效应发现于1873年史密斯的硒的海底电缆绝缘层实验。1917年,凯斯发现含有铊和硫的物质呈现出光导性,并研制出第一个红外光电导探测器。当时,这种探测器在光照下电阻不稳定,响应度较低、噪声增大且可重复性差。大约从20世纪30年代起,光子探测器才逐渐成为了红外探测器发展的主流。
早期研制的红外探测器存在波长单一、量子效率低、工作温度低等问题,大大地限制了红外探测器的应用。现代红外探测器到20世纪40年代才开始发展并投入实际应用。现代红外探测器技术起源于第二次世界大战,战争使人们认识到红外探测器在军事应用中的价值。第二次世界大战之后,红外光子技术与半导体材料科学以及为集成电路研发的光刻技术相结合,使红外探测器在20世纪短暂的时间内取得非比寻常的发展。
20世纪50年代初发明晶体管以后,第一个非本征光电导探测器就已出现,由于控制掺杂技术最先应用于锗,所以第一个高性能非本征探测器是以锗为基础制造的,可以制成适于8~14μm长波红外的探测器。1967年,索瑞夫首先报道了关于非本征硅探测器的研究。十年之后,当波义耳与史密斯发明了电荷耦合器件(CCD)以后,非本征硅又重新得到重视。
在20世纪50年代,与非本征导体探测器同时,窄禁带半导体也在快速发展。1959年,劳森(Lawson)与其同事的研究带动了可变带隙合金Hg1-xCdxTe(碲镉汞)的发展,很快就出现了基于镉汞材料的、响应波长达到12μm的光导型和光伏型探测器。
70年*开代**始,借助于晶体制备能力以及外延技术的快速发展,碲镉汞材料研究也更加深入。人们发现通过调节Cd组分,HgCdTe的带隙可以实现在0-1.6eV之间的连续变化,对应的波长能够完全覆盖短波,中波,长波和甚长波等整个红外波段,碲镉汞红外探测器逐渐成为红外探测器技术的首选,它在红外探测器发展历程中占有重要的地位。

随着光刻技术在20世纪60年代的实用化,人们便用这种方法来制作红外探测器阵列。半导体红外探测器从出现至今可以划分为三代:第一代是线性光导探测器阵列,线列探测器技术首先用于PbS、PbSe和InSb探测器,已经得到广泛应用;第二代是二维光伏探测器阵列,阵列包含大约106 个探测器单元,并利用集成在一起的线路完成电子扫描;当前发展的第三代红外光电探测器,是在第二代基础上进一步提出了探测器高性能、低成本的要求。
3.2 制冷型红外探测器
制冷型红外探测器一般指的是利用半导体材料的光子效应制成的探测器,光电效应需要半导体冷却到较低温度才能够观测,所以红外系统需要制冷后才能使用。由于制冷型红外探测器具有灵敏度高、能够分辨更细微的温度差别、响应速度快、探测器距离远等优点,广泛应用于高端*器武**装备中。目前,第三代制冷型红外光电探测器的材料主要包含HgCdTe、量子阱光探测(QWIPs)、II类超晶格(II-SLs)与量子点光探测(QDIPs)四种。

3.2.1碲镉汞红外探测器
碲镉汞(Hg1-xCdxTe)属于带隙可调半导体材料,通过调节Cd组分变化,波长能够完全覆盖短波,中波,长波和甚长波等整个红外波段。碲镉汞红外探测器通过吸收外来光子产生的电子跃迁为带间跃迁,材料光吸收大,量子效率高,高达70%~80%,器件光响应大、响应率高。另外,碲镉汞材料电子有效质量小,迁移率高,响应速度快,可作高频器件,以上优点使之成为一种最重要的红外探测器材料。
20世纪60年代末70年代初,出现了第一代HgCdTe光导探测器。元数在103元以下,有线列和小面阵结构,其代表产品有:美国的60元、120元、180元光导HgCdTe器件,法国5×11元光伏HgCdTe器件,英国4条(或8条)扫积型HgCdTe器件等。线阵列HgCdTe光导探测器使得长波红外前视系统可以只用一级制冷引擎工作,系统紧凑、轻便而且能量消耗相当小。
20世纪70年代末以及整个80年代,红外探测器逐渐向低功耗、高阻抗、大阵列等方向发展,在美国出现基于LADA Ⅰ、LADA Ⅱ、LADA Ⅲ型阵列发展起来的第二代红外焦平面阵列系统。该系统可提供较大的二维阵列,规模在103~106元,不仅可以用于线阵扫描成像,而且可以用于方形和矩形阵列。代表产品有:4×240元、4×480元、256×256元和320×240元碲镉汞红外探测器等。
碲镉汞红外探测器缺点也是非常明显的。碲镉汞是一种主要由离子键结合的三元半导体材料,离子键互作用力小。元素汞非常不稳定,容易从碲镉汞材料中逸出从而造成材料的缺陷、材料的不均匀以及器件性能的不均匀,这一缺点在长波应用时尤其突出。另外一个主要问题是碲镉汞薄膜材料生长的外延衬底问题,获得更大尺寸的衬底和碲镉汞材料,必须考虑替代衬底以及晶格不匹配带来的质量问题。

随着技术升级,分子束外延法或金属有机化合物气相沉积法等技术可以制得复杂的HgCdTe多层异质结材料,这更有利于第三代双色、多色红外光电探测器以及新结构探测器的发展。国际上知名的红外光电探测器研究机构包括美国DRS、雷神(Raytheon)、法国LETI以及Sofradir、英国SELEX和德国AIM等。目前,HgCdTe红外探测器在*用军**的预警卫星、侦察、制导,民用的遥感探测以及科学研究要求的天文探测等领域得到了广泛应用。
3.2.2 量子阱红外探测器(QWIPs)
量子阱红外探测器的名称来源于其构成材料在能带结构上构成电子或空穴势阱。外来光子引起的电子或空穴跃迁属于子带间跃迁,在外加电场的作用*载下**流子被收集形成光电流。20世纪80年代,美国贝尔实验室的的B.F.Levine等人最早报道的应用GaAs/AlGaAs量子阱材料制备的红外探测器,掀起了对量子阱红外探测器的研究热潮,在近二十多年的发展中取得长足的发展。
这种探测器使用带隙比较宽(GaAs为1.43eV)的Ⅲ-Ⅴ族材料,主要有光导型量子阱材料(GaAs/AlGaAs)和光伏型量子阱材料(InAs/InGaSb、InAs/InAsSb)两种类型。与传统的HgCdTe探测器相比,量子阱红外探测器具有更低的暗电流、更高的响应度等优越性。 当然量子阱也具有其局限性:由于跃迁选择定则,量子阱不能直接探测垂直入射辐射,并且具有比较窄的红外响应波段。
尽管由于量子阱红外探测器的的量子效率比较低,归功于成熟的 GaAs 制造工艺,生产出的量子阱红外探测器具有更好的均匀性,并且很容易制造出大阵面红外探测器,此外,量子阱红外探测器的无光谱串扰性,在甚长波红外探测和多色探测等领域有着特有的优势,很好地符合第三代红外探测器对大面阵、多色(波段)探测、低成本的要求,因此在第三代红外探测器领域中占有重要地位。
随着量子阱红外探测器技术的不断完善,构成探测器的材料也出现了多样化,目前市面上的量子阱红外探测器主要有GaAs/AlGaAs、InGaAs/InAlAs组成,少量的器件是由InGaAs/InP和InGaAsP/InP构成,极个别的器件由SiGe/Si构成。
3.2.3 II类超晶格红外探测器(II-SLs)
超晶格的概念是在1977年由Esaki L和Tsu R提出的,其是由两种或者两种以上的半导体材料周期性结构组成的。结构与量子阱结构类似,不同之处在于超晶格的势阱和势垒层都非常薄,约为几个单分子层厚度(对于中波探测材料,约2~3nm)。
按构成超晶格的两种材料能带配制情况,超晶格可以分为三类,以GaAs/GaxAl1-xAs为代表的第一类超晶格,以InAs/GaSb为代表的第二类超晶格和以HgTe/CdTe为代表的第三类超晶格等。Ⅱ类超晶格红外探测器具有非常特殊的能带结构,其空穴势阱位置高于电子势阱,电子和空穴分别被限制在不同的材料层。
Ⅱ类超晶格红外探测材料的独特的“破带隙”能带结构使得其具有很多优点:量子效率高,响应时间快,暗电流小;隧穿电流小,在甚长波可获得高的探测;电子有效质量大,在长波范围约为碲镉汞的三倍;带隙可调,光谱调节能力好,响应波长从3μm到30μm可调;双色Ⅱ类超晶格器件全部外延层的厚度不到双色碲镉汞器件的三分之一,这给材料生长和器件工艺带来许多便利,大面积材料均匀性好、成本低。以上优点使得在长波以及甚长波范围Ⅱ类超晶格红外探测器能够实现更高的器件性能和工作温度。
二类超晶格于1987年Smith和Mailhiot首次提出, InAs/GaSb的独特物理性质可以实现高性能的红外探测器。经过30多年的发展,利用InAs/GaSb二类超晶格材料实现的大面积双色高性能红外探测器已经问世。在理论和实验两方面,Ⅱ类超晶格都显示了其优越的器件性能,作为新一代光电材料和器件,具有巨大的发展潜力和应用前景。
3.2.4 量子点红外探测器(QDIPs)
量子点红外探测器(QDIPs)于1998年首次被Phillips等人论证,量子点红外探测器从结构和原理上都类似于量子阱红外探测器,只是量子阱被量子点取代,在全部空间方向上都有尺寸的限制。量子点红外探测器的工作原理正是利用了量子点的三维量子限制效应,当量子点束缚态内的电子受到光激发后,在外加偏压形成的电场作用下,电子将被收集形成光电流。
量子点红外探测器(QDIPs)具备很多理论优势。首先,量子点对电子有三维限制效应,可以对垂直入射光响应;其次,量子点的有效载流子寿命更长,具有更长的电子弛豫时间,光激发电子更容易被收集形成光电流,利于响应率和增益的提高;另外,QDIPs的暗电流低,可以达到高的工作温度、高的响应率和探测率。
量子点红外探测器的实际性能和预期有较大差距。这主要是因为单层量子点的密度低,吸收效率不高,量子点外延生长过程中应力的积累限制了量子点的周期数,并且外延生长的量子点尺寸、成分、掺杂的不均匀性都降低了量子点层的吸收系数,因此QDIPs的量子效率低于预期理论值

3.3 非制冷型红外探测器
自1930年以来,光子探测器一直占据着红外探测器发展的主导地位。然而,光子探测器所需的低温制冷不但使得探测器价格昂贵,也使得系统体积增大、使用不便。非制冷红外焦平面探测器无需制冷装置,能够工作在室温状态下,具有体积小、质量轻、功耗小、寿命长、成本低、启动快等优点。虽然在灵敏度上不如制冷型红外焦平面探测器,但非制冷红外焦平面探测器的性能已可满足部分军事装备及绝大多数民用领域的技术需要。
目前,微测辐射热计探测器的产量比所有其他红外阵列技术的总和都要大,主导非制冷红外探测器技术。目前,商用测辐射热计主要由氧化钒制造、非晶硅或硅二极管制造。短波红外探测器也属于非制冷型红外探测器的一种。
3.3.1 VOx微测辐射热计
VOx的电阻温度系数较高(一般为2%~3%/K),即随着温度的变化电阻变动的幅度较大,是目前首选的热敏电阻型非制冷红外焦平面探测材料。
早在20世纪80年代初,美国的Honeywell公司在军方的资助下,开始研究氧化钒薄膜,并于20世纪80年代末研制出非制冷氧化钒微测辐射热计红外焦平面阵列。在1993年就报道了320×240像素的微测热辐射红外焦平面阵列,其像元尺寸为50μm×50μm,噪声等效温差(NETD)为100 mK(f/1:30 Hz)。

Honeywell公司这种原创技术授权给了美国的几家公司,用于发展和生成商业及*用军**非制冷焦平面。1994年,美国DRS公司获得Honeywell技术许可。两年后,DRS发明了“伞状”像元结构专利,“伞状”结构由吸收介质薄膜构成,与下面的绝缘体一起可以使辐射吸收最大化。其“伞状”结构可以调节从而对其热道和热容进行控制,使工作波段的红外吸收得到最大,实现最佳响应度和响应时间。
美国雷声视觉系统(RVS)在1999年的研究表明,延长支撑腿的长度是提高灵敏度的有效方法之一,并在此基础上对像元结构进行了一些改进,开发了一种多层微辐射热计像元结构,将热绝缘支撑腿和VOx测辐射热计放置在不同的平面上。
2004年,日本NEC提出了一种带有屋檐结构的改进像元结构。该像元是三层结构,最上层是采用SiN制成的屋檐结构,VOx测辐射热计薄膜、隔膜以及制成位于中间层。最下面是一个反射层,与处于中间层的隔膜形成光学谐振吸收器。
其他西方国家也紧随其后,相继研发出结构类似性能相当的红外焦平面探测器。这些公司在上付出了大量的努力,通过减小像元尺寸、增加表面吸收以及改进CMOS的读出,使得VOx测辐射热计在更多方面的应用成为可能。
3.3.2 非晶硅微辐射测热计
非晶硅的电阻温度系数(4%/K)与VOx的相当,也是一种具有前途的微测辐射热计材料。法国非制冷红外探测器研究机构主要是在法国原子能委员会与信息技术实验室/红外实验室(CEA-Leti-LIR),从1992年就开始研究非晶硅探测器,现已成熟。索弗雷德公司(Sofradir)下属的优利斯公司(ULIS)负责将技术转化为大规模的生产。
美国国防高级研究计划局(DARPA)也在投资研究非晶硅,目的是把像素尺寸缩小到约15μm,噪声等效温差达到10mK,而成本降至现有产品的十分之一。
VOx材料的最大缺陷就是不能与标准硅集成电路工艺兼容,选用非晶硅作为热敏材料可以很好的解决这个问题。除此之外,由于非晶硅与硅材料类似,结构设计容易,通过布局简单的像元结构可以保证探测器更高的响应速度,而且非晶硅的均匀性较好,制作工艺简单,成本较低。但是由于由于非晶硅是无定形结构,呈现的电流噪声比VOx要高,所以NETD通常不如VOx材料,具体表现为图像有蒙纱感,红外图像感观不够锐利通透。

3.3.3 短波红外传感器
短波红外波段的探测器在空间遥感、夜视、温度测量等领域具有重要的应用价值和前景目前,该波段范围的探测器除了使用传统的碲镉汞和锑化物红外材料以外,铟镓砷(InGaAs)材料被认为是制作短波红外探测器的优良材料,采用它制作的短波红外探测器截止波长约为1.7μm,具有高吸收系数、高迁移率和高探测率等优势。
美国的Goodrich(SUI,Sensors Unlimited,Inc)公司是近红外(NIR)和短波红外(SWIR)器件的著名制造商,公司InGaAs红外探测器已经形成系列产品,在国际上一直处于领先地位。公司把InGaAs焦平面探测器应用在*器武**的激光跟踪和通信系统、*用军**夜视、工业过程、安全监测及科学研究等领域。美国FLIR下属的Indigo子公司、日本滨松光子、XenICs等也都研制出了不同的InGaAs焦平面阵列。
国内也有很多机构从事InGaAs探测器研究,包括中科院上海技术物理研究所、中科院长*光春**学精密机械与物理研究所、中科院上海微系统与信息技术研究所、中科院电子科技集团第44所、洛阳光电技术发展中心和昆明物理研究所等,也有国惠光电、立鼎光电等公司进行短波红外探测器的研发生产,虽然国内起步较晚,但是近几年取得了很大的进步,与国外的差距逐渐缩小。
3.4 未来发展趋势
1999 年由唐纳德•里高等人提出了第三代探测器的SWaP3(Size,Weight,and Power,Performance and Price)概念。在该概念发展的驱使下,红外探测器的发展主要集中在大规格、小型化、多色化(multi-color)、智能化和高温工作等前沿领域方面。高性能是核心,重点是提高光谱、空间、时间的分辨率和辐射探测器的灵敏度;而在实际应用时,则涉及SWaP3 概念的各个方面,需要权衡权衡尺寸、重量、功耗、应用成本等。

四
红外探测器制造企业及其技术路线
4.1 国外红外探测器企业
4.1.1 Raytheon Vision Systems(RVS)
雷神公司(Raytheon Company)是美国最主要的国防承包商和工业公司之一,总部位于马萨诸塞州沃尔瑟姆,营业额超过90%来自国防合约。旗下雷神视觉系统(RVS)为天文学界和军事应用提供最先进的传感器芯片组件(SCAS)已经超过30年了。
最初RVS公司的32×32μm InSb探测器阵列在20世纪80年代初被用于红外观测,随后很快又被58×62μm InSb阵列所取代,这有效地开启了红外天文学1号探测器阵列的时代。这些早期的设备开启了我们目前超大格式混合探测器阵列的发展之路。
RVS公司的双层异质结构HgCdTe工艺的定制传感器阵列可以针对从1.7μm到14μm的带隙截止波长进行定制,已经成功地研发了世界上最大的8k×8k格式HgCdTe焦平面阵列。目前RVS采用Si Pin,HgCdTe,Si:As以及InSb等多种的材料来满足探测波长、性能指标和工作温度的需求,提供了多系列的高性能焦平面阵列产品,产品覆盖了从0.4μm到28μm的短波、中波、长波和甚长波段的红外光谱。

4.1.2 Teledyne Imaging Sensors(TIS)
Teledyne科学与成像公司作为Teledyne的中央研究实验室,将由美国政府研发资助机构的研发投资合同开发的技术转变为Teledyne公司的各种业务。Teledyne成像传感器是用于军事、空间、天文学和商业应用的高性能成像系统的领先企业。
公司产品包括红外和可见光传感器、读出集成电路、红外科学和战术相机、嵌入先进算法的照相机电子产品以及激光和传感器保护设备和过滤器。TIS的焦平面阵列主要采用HgCdTe为半导体材料,目前可以涵盖包括近红外、中红外和长波红外的广谱光,目前可以提供焦平面阵列的最大尺寸为4096×4096,像素大小为10μm,产品性能在行业具有较强竞争优势。
4.1.3 Sofradir(法国)
Sofradir是欧洲主要的空间红外探测制造商。成立于1986年,其总部设在巴黎附近的帕莱索。是军事、空间、科学和工业应用的关键类别高级红外探测器的领先开发商和制造商。Sofradir拥有两个子公司:ULIS是位于Venrey-Voroize的非制冷测微辐射热计的大批量生产商;Sofradir-EC是位于美国新泽西州Fairfield市、提供非制冷和制冷红外成像核心部件和发动机的公司。
其广泛的红外产品覆盖从可见光、近红外到远红外线的全部光谱。世界上许多系统制造商都在使用Sofradir研发的军事级、经战场验证的红外探测器,其产品广泛应用在例如导弹导引头、瞄准吊舱、装甲车瞄准镜、手持式热像仪和其他空运、海运和地面车辆等方面。
Sofradir基于先进的碲镉汞技术率先研发了制冷型红外探测器,公司制造的碲镉汞凝视型中波和长波阵列是专门为红外搜索与跟踪(IRST)、侦查、机载摄像、测温术设计的,并且提供不同的制冷器结构布局以应对系统不同的机械和制冷需求。现在公司逐渐增加了锑化铟(InSb)、铟镓砷(InGaAs)和量子阱红外光电探测器技术。公司非制冷型探测器以非晶硅工艺为主导,目前商业产品像素尺寸也包括12μm、 17μm和25μm等多个类型。
4.1.4 Leonardo DRS
莱昂纳多DRS公司总部设在美国弗吉尼亚州阿灵顿,是向世界各地组织提供综合产品、服务和支持的领先供应商。
1998年,德州仪器公司和休斯飞机是主要的红外传感器和系统供应商之一。莱昂纳多DRS从雷神公司购买了部分德州仪器公司和休斯飞机的红外传感器和系统业务,这些业务包括了可追溯到1960年代和1970年代的通用模块探测器的技术,这些资产和技术成为DRS优越技术和先进制造工艺的基石。
2001年从波音公司收购焦平面阵列业务提供了完成技术和能力组合所需的关键红外技术。莱昂纳多DRS在下一代低功耗、小型化、高可靠性和高性能的热成像组件和传感器系统方面一直处于领先地位。中波和长波技术的进步,加上专利的平板弹簧冷却器技术和像素间距设计,将莱昂纳多DRS推到了非制冷和冷却热成像系统的前沿。
2013年,DRS公司与Cypress半导体公司开展合作,利用Cypress的先进制造工艺改善传感器生产大量生产非制冷探测器。目前,DRS公司的非制冷红外焦平面产品阵列规模覆盖了低端产品的320*240直到高端产品1024*768,像素尺寸也包括25μm和17μm等多个类型。
4.1.5 Semi Conductor Devices(SCD)
SCD成立于1984年,总部位于以色列北部城市海法,开发和制造全系列冷却和非冷却红外探测器和激光二极管,用于红外探测器,热成像仪,智能*药弹**,夜视系统,机器视觉系统和*用军**和商用激光测距仪。SCD由以色列首屈一指的国防承包商Rafael Advanced Defense Systems Ltd.和Elbit Systems Ltd.共同拥有。凭借30多年积累的开发和制造经验,SCD的产品已被世界各地的领先公司选中,成为其高端光电系统的核心。
SCD具有垂直整合生产结构,可以在从晶体生长到器件封装和测试的各种工艺中密切控制产品。内部功能包括:封装的II-VI,III-V和Si半导体加工,基板生长(MBE,LPE),晶圆切割,倒装芯片焊接,杜瓦和真空技术,装配和辐射建模和测试。
SCD公司的制冷型产品以InSb禁带半导体和InAs/GaSb二类超晶格为主,目前生产的最大像素阵列是1920×1536的10μm的InSb焦平面探测器。非制冷型产品以VOx技术为主导,目前覆盖了低端产品的384×288到高端产品的1024×768像素阵列,像素尺寸也包括25μm和17μm等多个类型。
4.1.6 FLIR system
FLIR Systems是全球最大专门设计和生产红外热像仪组件和成像传感器的商业公司。该公司总部位于美国俄勒冈州威尔逊维尔,成立于1978年,为各种商业和政府应用生产热像仪和组件。
50多年来,FLIR公司一直致力于为科研、工业、执法机关及军工领域提供红外热像仪和夜视仪设备。FLIR 产品系列应用极为广泛,涵盖预防性维护、状态监控,无损测试、研发、医疗科学、温度测量、热测试、执法机关、监视、安保及生产过程控制等各个领域,能够为入门级或专家级用户提供最为全面的支持。
FLIR自己的核心探测器与核心技术来自于2003年收购了Indigo Systems——包括制冷型和非制冷型红外探测器、热像仪机芯和热像仪整机在内的各种红外成像产品的领先开发商和供应商。Indigo成为FLIR设计和生产红外焦平面探测器的分公司。目前,FLIR焦平面主要自产产品有覆盖中波红外的320x256,640x512和1K×1K像素的InSb焦平面阵列和覆盖0.9至1.7μm的短波红外光谱范围InGaAs焦平面阵列,其氧化钒非制冷红外探测器不对外销售。

4.2 国内红外探测器研究机构
4.2.1 上海技物所
中国科学院上海技术物理研究所(简称上海技物所)创建于1958年10月,1961年独立建制,隶属中国科学院,是中国红外、光电技术领域的骨干单位和主要研发单位。研究所以红外光电技术研究为定位,围绕红外、光电探测系统技术,红外焦平面和红外、光电系统核心元部件,红外基础物理理论应用基础研究三大领域开展研究工作。
上海技术物理研究所发展了碲镉汞分子束外延生长技术,研制出多种第二代和第三代红外焦平面器件,并开展了空间应用工作。近年来,该所系统性地开展了 InAs/GaSb 二类超晶格分子束外延和红外焦平面器件的研究工作,成功地研制出了像素规模为 128×128、320×256和640×512等不同像素规模的超晶格中波红外焦平面探测器。上海技物所代表了我国红外技术的前沿和科研实力,但是目前没有较强的产业化能力。
4.2.2 中电11所
中国电子科技集团公司第十一研究所(华北光电技术研究所)始建于1956年,隶属于中国电子科技集团公司,是研究激光与红外技术的综合性研究所,主要科研领域为固体激光与红外,包含机加工、光学元件加工与镀膜、红外和激光材料、器件、仪器、设备与系统,是我国主要的光电技术研究所之一。
中电11所从60年代初成立红外研究室,1970年改组,从原来的一个研究室扩大为材料、器件和应用三个研究室,增强了11所红外技术的研究力量。材料室相继开展了InSb、HgCdTe、PbSnTe、Ge单晶掺杂、Ge:Si合金等材料的研制;器件室主要研究InSb各种组件、中波和长波HgCdTe光导和高频光伏器件、室温工作的热电器件以及与之配套的各种杜瓦瓶、微型制冷器等。
中国电科11所技术团队2018年宣布成功研制出短波和中波单片2.7K×2.7K红外焦平面探测器。此前仅美国报道过2K×2K 和4K×4K产品,法国Sofradir公司2017年6月才宣布研发中波2K×2K产品。该项技术突破奠定了该所在三代超大面阵红外探测器组件研制方面的领先地位,填补了国内单片2K×2K以上阵列规模红外探测器空白,代表了国内最高和世界先进水平。
旗下子公司北京奥依特科技有限责任公司(BOET)成立于 2001 年 10 月,2004 年初依托中电11所强大的技术后盾,重组成集激光与红外技术于一身,研发、生产于一体的集团性总公司。在此基础上投资成立了两个子公司:北京波谱华光科技有限公司、北京华北莱茵光电技术有限公司,其中北京波谱华光科技有限公司专业从事红外应用工作,主要有红外测温仪、医用红外热像仪系列产品,在冶金、玻璃、热处理以及医疗等领域广泛应用。
4.2.3 北方夜视集团
夜视集团是根据中国兵器工业集团公司与云南省委省政府“省部合作”共建昆明光电子基地的战略部署,由昆明物理研究所(昆明北方红外技术股份有限公司)、云南北方光电仪器有限公司、北方夜视技术股份有限公司三家单位整合重组成立的专业化、区域化、产研融合型子集团。
夜视集团下属的昆明物理研究所(211所)是我国唯一专门从事红外材料、红外探测器、红外热像仪研发、生产的研究所,始建于1958年,是目前国内规模最大的红外科研生产基地和该行业的领军单位之一,现已可自主生产碲锌镉、碲镉汞、锑化铟等探测器材料。目前公司产品以碲锌镉材料为主,包括制冷型576×4长波扫描型焦平面探测器和640×512中波凝视型焦平面探测器。
下属北方广微科技有限公司成立于2006年7月,是一家专业从事非制冷红外热成像系统核心控制部件——非制冷型红外焦平面探测器及机芯组件研制与生产,并具有自主独立知识产权的高新技术企业。公司非制冷型红外焦平面阵列采用VOx半导体材料作为其主要技术路线。公司于2017年研制出一款640×512 高性能17μm非制冷氧化钒红外焦平面探测器。
2018年,北讯集团(002359.sz)曾拟收购北方广微科技有限公司65%股权,北方广微科技有限公司整体估值12亿元,2018年-2020年业绩承诺分别为8000万元、12000万元和15000万元,但经过多轮协商,北讯集团与交易对方无法就最终交易方案的部分核心条款安排达成一致,决定终止该交易。
4.2.4 高德红外
高德红外前身高德有限成立于1999年,致力于红外热成像产品的设计、生产和市场开拓等方向,并于2008年整体变更为高德红外股份有限公司。2013年,高德红外启动了红外焦平面探测器产业化项目,投资2.4亿元建设中部地区首条8英寸MEMS器件研制中心和产业化平台,着力实现MEMS技术应用及高性能红外探测器规模化生产。
目前,经过多年的创新投入,公司已经拥有高性能非制冷探测器、制冷型碲镉汞及二类超晶格红外探测器三条核心器件批产线,成为国际少有的具备三类器件研产能力的厂家。公司生产的中波及长波“Ⅱ类超晶格”制冷型红外探测器在国内首次实现同时输出的中长波双色红外焦平面探测器,填补了国内该领域空白,对满足我国军事工业在先进红外探测器方面的需求有及其重要意义;近期研制的1280×1024规模、12um像元尺寸的碲镉汞中波制冷型红外焦平面阵列探测器芯片项目的评审通过,是公司继掌握非制冷1280×1024@12um探测器芯片研制技术后,在制冷型大规模探测器芯片领域取得的又一重大突破。
4.2.5 大立科技
大立科技是建于1984 年的浙江省测试技术研究所改制后与浙江日报报业集团有限公司、浙江省科技风险投资有限公司组建而成的股份制高新技术企业。公司专业从事红外热像仪、安防监控产品的生产和销售,公司生产的红外热成像仪产品主要面向*用军**、民用市场,目前公司是国内规模最大、综合实力最强的民用红外热成像仪和安防监控产品生产企业之一,是红外和安防行业国内A股首家上市公司。
公司于2006年正式启动了非制冷红外焦平面项目,沿袭法国非晶硅方案。主要目标为替换从法国进口的非晶硅成像芯片,建设了从设计、生产、到封装测试的技术条件。公司研制的35um:384×288 探测器被列为总装备部重点*用军**元器件科研项目,2013 年顺利完成鉴定。至2014 年年底,公司探测器已完全替代进口,且实现焦平面制造合格率45%以上。
在此基础上, 现已现已形成35μm/25μm/17μm/15μm等系列型谱产品产业化能力,并批量应用于公司的热像仪产品。公司15μm系列产品最高已经达到1980*1080像素,在国内处于领先地位。

4.2.6 睿创微纳
睿创微纳是一家2009年底注册成立的高科技半导体芯片产业,其子公司艾睿光电(烟台艾睿)主要负责研发生产红外焦平面探测器芯片、机芯组件等产品。目前,烟台艾睿光电已经突破了氧化钒敏感材料制备、专用集成电路设计、微制造工艺开发、器件真空封装等多项关键技术,先后成功开发出多款拥有自主知识产权的高性能非制冷红外焦平面探测器产品。
艾睿光电于2018年成功发布国内第一款12μm的1280×1024超大面阵红外成像探测器机芯。实现了核心红外技术的突破,打破西方在红外高精尖领域的多年垄断和*锁封**。国内自主12μm的探测器的研产可以实现红外相机体积、重量、功耗和成本的降低,进一步促进非制冷红外焦平面探测器在智慧安防、个人视觉、汽车辅助驾驶、机器智能视觉、周界防范、工业检测等领域获得更广泛应用。

4.2.7 国惠光电
山西国惠光电科技有限公司成立于2011年,公司具有微纳米半导体光电器件设计、制造、测试、封装等专业生产设备及其工艺实现条件,以及整机装配、环境试验、系统测试等全过程的检测与生产能力。目前拥有国际水准的4英寸III-V族半导体化合物芯片生产线,自主研发并实现工程化生产的短波红外焦平面探测器芯片及其成像系统,其指标已达到国际先进水平。
公司主要产品为铟镓砷(InGaAs)短波红外探测器,目前可以达到的最大阵列规模为640×512,像元尺寸为15μm;光谱响应范围可以达到400-1700nm,同时实现对可见光、近红外和短波红外的探测和成像。有效的结合了不同波段在其成像及光谱分析方面的优势,在多光谱和高光谱成像等方面都有十分广泛的应用。
4.2.8 海康微影
海康威视在2016年9月成立了杭州海康微影传感科技有限公司。该子公司是以MEMS技术为核心的红外探测器解决方案提供商,面向全球提供高性能、低功耗的红外探测器及机芯组件。海康微影主要生产非制冷型长波红外探测器,以氧化钒为半导体材料。公司探测器采用成本较低的陶瓷封装等形式,集成度更高,工艺步骤更简化,并逐渐向晶圆级封装领域研发,为红外热成像的大规模市场,如车载、监控、手持设备等,提供了具有足够性价比的探测器。
海康微影红外探测器的像元尺寸包括17μm及25μm,目前公司最新的非制冷长波探测器可以达到1024×768阵列规模,被广泛应用于高端工业测温、安防、车载夜视、智能楼宇及消防等领域。目前公司也推出首款晶圆级封装的非制冷焦平面,像素为160*120。

免责声明:以上内容转载自中信建投证券研究,所发内容不代表本平台立场。全国能源信息平台联系电话 010-56002763,邮箱 hz@people-energy.com.cn