
平安银行
平安银行,是我国12家全国性股份制商业银行之一,与中信银行、兴业银行、招商银行、华夏银行、浦发银行等属于同属性商业银行,总部位于广东深圳,在全国各大城市设立一、二级分行,年营业额早已突破千亿元,提供一站式的综合金融产品与服务,知名度和影响力颇高,是国内重要的商业银行之一,总资产规模与体量超过城商行与农商行。
当然,对于大多数人来说,比较关注银行存款利率高低,这也是一个较为实质性的问题,因为假如存款利率在央行基准利率基础上上浮点位较高,那么自己或许可以考虑办理相关储蓄业务,让闲置资金实现增值之类的,毕竟在市场行情不太景气的情况下,保本保息的投资渠道大大减少,股票、基金又时常亏损,所以,放眼望去似乎也只有银行存款比较靠谱一点。

定期存款利率
根据平安银行手机网上银行APP显示,目前一年定期存款利率为1.95%,起购资金为50元人民币;两年定期存款利率为2.50%,起购资金为50元人民币;三年定期利率为2.8%,起购资金为50元人民币;五年定期利率也是2.8%,起购资金仍为50元人民币。显然,作为整存整取的存款业务,该股份制商业银行存款利率在银行业内处于中规中矩的水平,较国有银行年利率略高,总体运行在合理区间。
假如储户存入10万元人民币,办理三年定期存款(整存整取),那么按照实际执行年利率为2.80%计息,最后存款到期产生的收益:10万元×2.80%×3年=8400元,较国有银行官方挂牌的三年利率2.75%高出0.05个百分点,利息自然多出150元左右因此,这意味着与国有大型商业银行的定期存款利率相差不多。

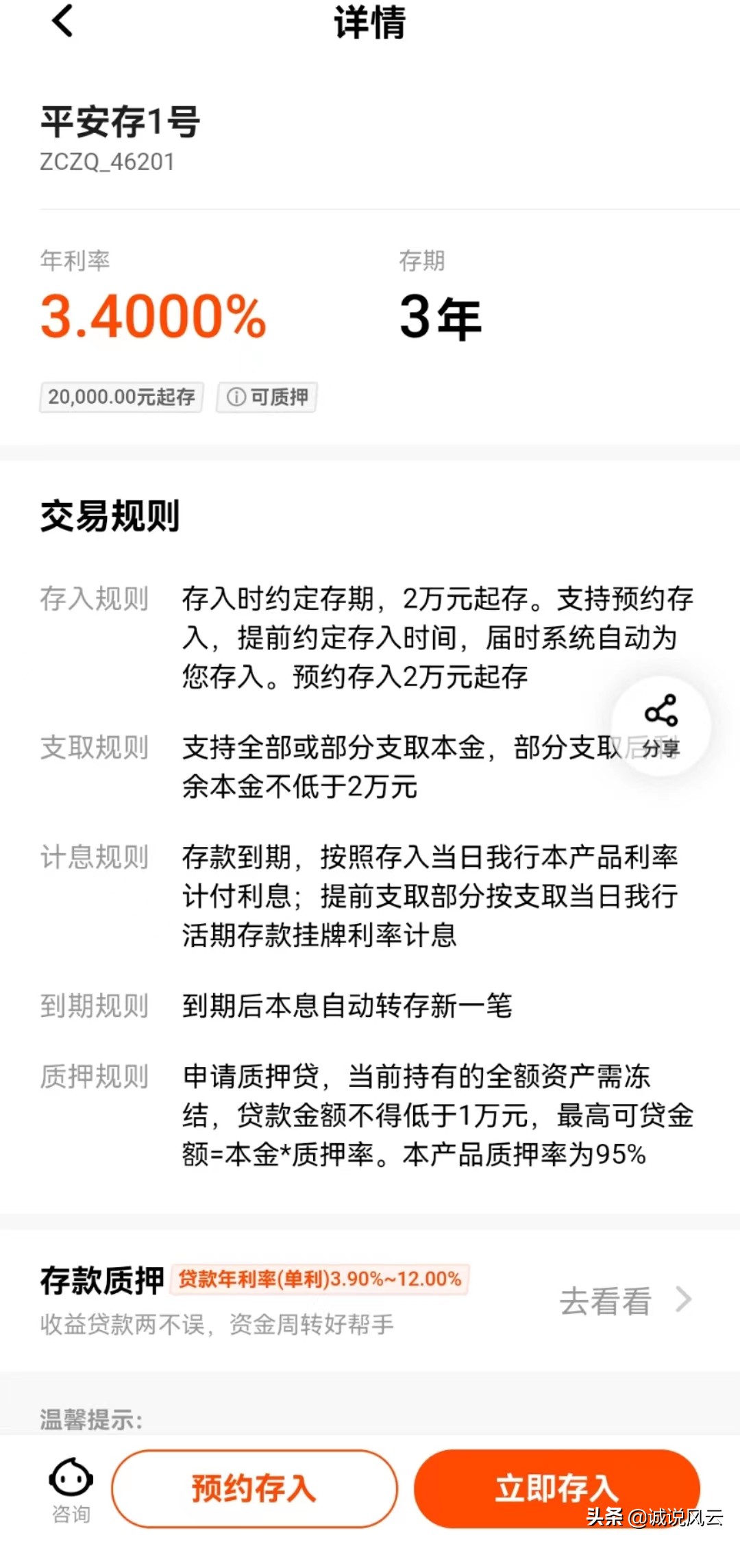
其次,平安银行推出一款“平安存1号”的整存整取存款业务,存款期限为三年,起购资金为2万元人民币,年利率为3.40%,显然该年利率超过中国银行、工商银行等三年期大额存单利率,所以,对于有些客户还是具有一定吸引力的,况且起购资金门槛相对大额存单低出许多,储户拥有3-5万元闲置资金就可以办理,不像大额存单至少20万元起购,这在一定程度上考虑到了低收入群体,从而还是比较接地气的。
以5万元闲置资金为例,假如某客户认购“平安存1号”,那么三年后能够获得的利息:5万元×3.40%×3年=5100元,在银行存款利率定价新机制落地之后,该整存整取三年期存款利率还是比较高的,甚至比工商银行、中国银行推出的个人专享三年期存款利率高出0.25个百分点,这对于有储蓄意愿的人或许是一个选择。

话又说回来,自从银行存款利率定价新机制执行之后,各大银行定期、大额存单利率纷纷下调,在这种较为特殊的情况下,全国性股份制商业银行定期存款利率低于储户们的预期,因此,持有观望态度的人不在少数。当然,该类商业银行也在不断升级业务,比如平安银行推出的“平安存1号”,三年期利率(整存整取)3.40%,2万元起购。此外,工商银行、中国银行推出的个人专享存款业务等,这些举动均说明各大银行在不断与时俱进,将客户始终放在首位。

最后,平安银行三年定期利率2.8%,2万元起购的“平安存1号”利率3.4%,每个人的看法与态度不尽相同,所以,选择也是存在区别的,至于有钱没钱又是另外一件事。
(本文由诚说风云原创,欢迎关注,和大家一起涨知识。)