
自考申请论文写作条件 1. 专业考试计划规定的除论文以外的全部课程考试合格。 2. 取得具有国民教育系列专科及以上学历证书(需通过专科学历认证)。 请注意◆ 取得前置学历的时间最迟不晚于本次论文成绩归档时间(上半年4月和下半年10月)。
申请毕业论文的时间与及格分数线。
◆ 时间: 一年有两次可以申请毕业论文,上半年是5月初到6月初,下半年是11月初到12月初(具体时间要看各地的考办公告)。
◆ 及格分数线: 自考毕业论文的及格分数在60到85分不等,具体的要按照主考院校的要求为准其次,我们要清楚申请毕业论文的条件。只要你通过了本专业考试计划中的所有科目就可以申报论文了。这些科目包括了驾考课、笔试、实践环节等。

自考毕业论文网上报考及缴费流程
考生须先在省考试院指定网站报考成功后,再根据主考学校要求在指定时间及网址确认并缴纳论文指导费用,缴费后即完成毕业论文报考。
◆ 网上报考
(1)报考网址:https://zk.sceea.cn (2)报考时间:2020年11月23日9:00~12月4日17:00
(3)报考流程:考生登录本人的自学考试信息管理系统账号,点击“报考”,进入“毕业论文报考”(图一);若已取得前置学历,点击“考籍管理”,进入“前置学历申请”(图二),若未取得前置学历,只需进行毕业论文报考即可。

◆ 大家需要注意
(1)登录账号为考生身份证号,密码为身份证后六位;
(2) 考生未完成毕业论文报考,不能参加论文撰写; (3) 之前批次 论文成绩合格但论文成绩尚未归档的考生 ,本次必须按上述报考流程报考成功后,已取得的论文成绩才能归档,否则后果自负,报考成功后无需再次缴费及写作。

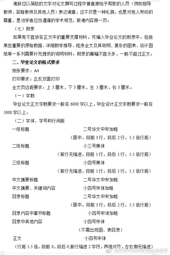
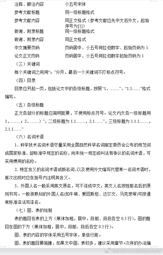
自考毕业论文写作要求
◆毕业论文写作分为六个阶段: 论文选题、初稿提交、论文修改、论文定稿、网上答辩和现场答辩。
(一)论文选题。 论文报考并缴费成功后考生须于2020年12月31日前凭准考证和姓名登录“自考毕业论文”平台完成网上选题。除参考选题外,考生也可结合自身工作实际自拟论文题目,但必须与所选专业相关。考生在网上确定并提交论文选题后,须同时提交400字左右的论文写作大纲。(注:必须完成网上选题,学校分配指导老师后,才能上传论文,否则指导教师无法进行论文指导)。
(二)分配指导教师。 考生选题7-10天内学校进行指导教师分配,由指导教师审定论文选题及写作大纲。学校将根据考生所学专业及论文选题方向分配论文指导教师,指导教师负责对考生提交的论文写作大纲进行审阅,选题不当的考生应及时根据指导意见重新选题。
(三)论文写作及修改。 2021年1月初至2021年3月中旬为考生撰写及修改论文的时间,在此期间考生通过论文写作平台提交论文,并根据指导教师提出的意见进行修改,直至定稿。 分配论文指导教师后,请各考生尽快上传论文初稿。论文初稿应至少包括论文摘要、正文、参考文献三项内容,同时注意论文的格式须符合基本要求。考生须在初稿中留下自己的姓名、准考证号、联系方式等资料,以便指导教师开展指导;考生在修改论文时, 必须将修改部分用下划线或红色字体清楚地标示出来,以便指导教师审阅。 考生应根据指导教师提出的修改意见认真修改并上传修改后的论文至写作平台,直至论文达到定稿要求。2021年3月20日24时为论文定稿的最后截止时间,原则上若指导教师在论文定稿截止时仍不同意定稿则默认为论文成绩不合格。
(四)论文网上答辩。 指导教师认定论文成绩合格的考生,需完成论文网上答辩。指导教师将根据论文内容提出答辩问题,考生应认真作答并于5日内上传书面答辩稿至论文写作平台。2021年3月25日24时为考生论文网上答辩的最后截止时间,若指导老师提出答辩问题的时间临近截止日,考生应于截止日前提交书面答辩稿。

(五)论文现场答辩。 我校将随机抽取部分考生参加论文现场答辩。论文现场答辩的名单将于2021年4月上旬在“西财在线”自考通知栏公布,凡参加现场答辩的考生必须按时到达指定地点完成现场答辩,现场答辩的成绩将作为论文的最终成绩。(注:若因疫情原因无法组织现场答辩,我校将根据上级主管部门的通知另行安排。)

◆ 论文成绩合格的考生其论文成绩将由学校上报四川省教育考试院统一归档;未按时完成毕业论文报考、论文成绩不合格者,论文成绩将不予以归档。

自考毕业论文注意事项
◆ 参加本次论文写作和答辩的考生 须严格按时间、按规定、按流程完成此项工作,否则将顺延至下一批次重新完成论文。
◆ 考生使用论文写作平台时, 建议使用Google浏览器或者火狐浏览器。
◆ 上传至论文写作平台的论文稿件, 请考生自行备份底稿,以备遗失弥补。
◆ 毕业后 需申请学士学位的考生,请自留论文正稿一份,待今后申报学位时备用。
◆ 考生若因本人原因 未完成论文写作或未参加答辩者不予退费,下次报名须另行缴费。
◆ 论文指导周期一般为7-10天,考生应密切关注指导结果并按时上传论文修改稿,若考生在临近截止日前才提交论文,导致指导教师没有足够的时间审阅论文,将有权不作指导及评分。
◆ 考生 若需重新选题,需征得指导教师同意后,由指导教师在写作平台上点击操作后,考生方可重新选题、提交大纲。
◆ 已于自考192次及 之前批次获得合格论文成绩,但前置学历尚未审核通过的考生,一旦取得具有国民教育系列专科及以上学历证书,请于就近批次在https://zk.sceea.cn完成毕业论文报考,否则论文成绩无法归档,将影响毕业。
◆ 考生应 独立完成论文撰写,合理合法地引用他人资料,杜绝抄袭、代写等学术不端行为,否则将取消考生论文成绩。
◆ 请各考生仔细阅读毕业论文相关制度及规范,严格按格式及规范撰写论文。

自考毕业论文相关制度和规范(西南财经大学举例说明)





自考毕业论文答辩如何一次性通过
论文答辩的目的,对于组织者——校方,和答辩者——论文作者是不同的。校方组织论文答辩的目的简单说是为了进一步审查论文,即进一步考查和验证论文作者对所著论文论述到的论题的认识程度和当场论证论题的能力;进一步考察论文作者对专业知识掌握的深度和广度;审查论文是否由学员自己独立完成等情况。

面试官对答辩生有哪些印象?
1. 态度积极:
如果前置学历不是全日制本科的话,大多数毕业生都是第一次参加论文答辩,紧张甚至不知所措是难免的。最常见的行为就是把论文翻来覆去读好几遍,背好几遍,也会上网查看;
2. 有工作经验:
有很多毕业生早已进入社会有丰富的工作经验和能力,仅是缺少专业基础理论和匹配的学历层次;
3. 理论与实践难易联系:
尽管有丰富经验但社会的变化和发展有些经验或许已经行不通了,所以他们缺乏理论,在理论和实践衔接中还不太灵活;
本科论文答辩有怎样的流程?
1、叙述构思
在毕业论文答辩时,答辩老师首先要求你简要叙述你的毕业论文的内容。叙述中要表述清楚你写这篇论文的构思(提纲)、论点、论据,论述方式(方法)。一般约5分钟左右。答辩老师通过你的叙述,了解你对所写论文的思考过程,考察你的分析和综合归纳能力。
2、现场答辩
第二步,进行现场答辩。答辩老师向你提出2—3个问题后,做即兴答辩。一般针对你的论文中涉及的基本概念、基本原理提出第一个问题,考察学生对引用的基本概念、基本原理的理解是否准确。
一般针对你的论文中所涉及的某一方面的论点,要求结合工作实际或专业实务进行讲(论)述第二个问题,考察你学习的专业基础知识对你实务(实际)工作的联系及帮助,即理论联系实际的能力。第三个问题,根据学生有一定工作经验,提出专业理论或实务中的问题,引导学生以工作实践中遇到的案例和实务,研讨理论依据或当前所学专业发展中的诸多问题及热点问题,考察学生专业方面的潜在能力。
请注意◆ 疫情期间,大多数学校采用线上视频答辩,方便大家。

本科如何准备论文答辩?
1、熟悉自己的论文
自己写的论文应当对每个细节都十分详细,准确无误。经得起反复推敲,自己创作出来的论文肯定很熟悉。不过需要注意的是我们在收集材料时,会借鉴但注意前言搭后语。比如:有的论文称“21世纪……”,而后面的论述用的资料又是“1995年如何如何……”。这样答辩时由于你对论文不熟悉,针对所提问题就很难回答。有的毕业论文给人感觉写得不错,但答辩时却一问三不知,显然对这篇毕业论文你不熟悉。所以参加毕业论文答辩,首先要熟悉自己所写论文。在毕业论文答辩时,答辩老师首先要求你简要叙述你的毕业论文的内容。叙述中要表述清楚你写这篇论文的构思(提纲)、论点、论据,论述方式(方法)。一般约5分钟左右。答辩老师通过你的叙述,了解你对所写论文的思考过程,考察你的分析和综合归纳能力。
2、现场答辩
第二步,进行现场答辩。答辩老师向你提出2—3个问题后,做即兴答辩。一般针对你的论文中涉及的基本概念、基本原理提出第一个问题,考察学生对引用的基本概念、基本原理的理解是否准确。一般针对你的论文中所涉及的某一方面的论点,要求结合工作实际或专业实务进行讲(论)述第二个问题,考察你学习的专业基础知识对你实务(实际)工作的联系及帮助,即理论联系实际的能力。第三个问题,根据学生有一定工作经验,提出专业理论或实务中的问题,引导学生以工作实践中遇到的案例和实务,研讨理论依据或当前所学专业发展中的诸多问题及热点问题,考察学生专业方面的潜在能力。

四川应用型自考热门主考学校
电子科技大学 西南交通大学 西南财经大学 四川师范大学 西南石油大学 西华师范大学
西南医科大学 成都大学 绵阳师范学院 乐山师范学院 内江师范学院 四川旅游学院
四川工商学院 成都工业学院 西昌学院 四川电影电视学院 攀枝花学院 西南科技大学
