连90后都开始养生的年代
人人谈癌色变
但其实
杀死中国人的头号杀手 不是癌症
是心血管病

而心血管病死亡里
头号致死因素是 常见的 高血压

致死率高
但人群 知晓率 低
高血压 可谓是名副其实的 “ 隐形杀手” 了
本期专家谈继续有请
北京安贞医院心内六科主任郭成军
为我们讲述
“隐形杀手”——高血压
是如何“杀人”于无形的
受访专家
郭成军
北京安贞医院心内六科一病区主任
主任医师,研究生导师
擅长:冠心病的介入诊疗、
室性心律失常的射频消融治疗、
阵发性心动过缓的射频消融治疗
隐形杀手
高血压之所以被称为“隐形杀手”,是因为它的特殊之处:症状轻微,不被重视;但损害巨大,容易致命。
高血压病多数是发病隐匿,病程很长,很多患者可以常年血压超标却没有症状;等症状出现患者察觉不适,说明心脑肾血管等器官已经严重受损,不能维持正常功能;但此时已经错过了最佳治疗时机,极易因高血压并发症死亡,或者留下偏瘫、智力障碍等终生残疾。

多数高血压患者不能得到及时治疗,造成了我国高血压的三高三低态势:患病率高、死亡率高、致残率高;知晓率低、治疗率低、控制率低。
我国成人高血压患者人数为2.15亿,其中1.25亿不知道自己有高血压,1.5亿没有用药治疗,只有3700万得到控制。
高血压患者的平均寿命预期比正常人短15~20年;每年有250万人死于高血压并发症,占居民总死亡的1/4,居全球首位。
此外,还有4.36亿人的高血压预备队(即高血压前期,120~139/80~89mmHg)。
高血压给个人、家庭和社会都带来了巨大伤害,却没能得到足够的认识,这个“隐形杀手”可谓是狡猾又凶残了。
作案手法

从本质上讲,高血压是发生在全身的血管病变。简单说,就是小血管发生普遍痉挛,血管变细,血流通过时遭遇更大的阻力,正常的压力不足以让血液通过,血压必须升高才能维持重要器官的血液供应。
在高血压进展的第一期,
也就是
机能紊乱期
01
血管只是偶尔痉挛,血压一过性升高,但血管还没有出现“真正的”病变。
多数患者在这一时期没有症状,仅仅是血压波动;少数人偶尔有些头晕、头痛、疲劳、心慌的感觉,不影响生活,往往都没有在意。

如果血压没有在第一期得到控制改善
反复发生血管痉挛、血压升高
就会进入第二期
动脉病变期
02
升高的血压作用于血管,对管壁造成损伤,使得全身动脉出现永久性的病变,血管壁增厚、管腔狭窄、失去弹性。
此时,血压就是恒定升高了,患者需要长期服用降压药控制血压。
如果在第二期血压控制不理想
不规律服药
就会很快进入第三期
内脏病变期
03
在高血脂、高血糖、吸烟、肥胖、性别、年龄、遗传等因素的共同作用下,不可逆转的损伤持续积累加重,影响全身血液供应,逐渐造成器官组织结构改变甚至缺血坏死,导致器官功能障碍,直至功能衰竭,危及生命。

高血压这个“隐形杀手”,就这样悄无声息地狙杀了全身各处的靶器官,引起了各种致命的高血压 并发症。

受害靶器官
心脏

高血压患者更“心累”
心脏是推动全身血液循环的“血泵”。一方面,血压升高,血管变细,阻力变大,给心脏带来了额外的工作负担。心脏为了工作需要变得肥大,出现左心室肥厚;但随着高血压进展,心脏最终仍然不堪重负,出现心力衰竭,导致死亡。

高血压患者更“心塞”
另一方面,高血压促进冠状动脉粥样硬化 ,冠状动脉变窄或阻塞,造成心肌缺血、缺氧或坏死,就是俗称的冠心病;心肌缺血也可引发心律失常。心律失常和急性心肌梗死发作可直接导致猝死,也可以引起和加速心力衰竭,最终死亡。
临床数据显示,收缩压每升高10 mmHg,缺血性心脏病风险升高31%。
脑

咦,脸怎么歪了?——是中风了
高血压同样会损伤脑血管。如果脑血管突然破裂出血,或者脑血管阻塞导致血液不能流入使脑组织产生损伤,导致脑卒中,就是俗称的“中风”。
卒中引发的脑组织损伤可能是暂时的,也可能是永久的。根据脑组织损伤发生的部位不同,患者的结局也不同:直接死亡、肢体偏瘫、失明、失语、失忆、读写困难、吞咽困难、行走障碍等等,受脑部支配的一切功能都有可能发生障碍,或者彻底丧失。

中风偏瘫患者的走路姿势
高血压患者发生卒中的危险性是正常人的4到6倍。80%的卒中与高血压有关。卒中的致死率是50%~60%,致残率是75%。
肾

肾脏是血液系统的过滤器,通过调节排出身体的水量和物质,可以起到调节血压、代谢有害物质的作用。
肾脏内部密集的小血管网很容易被高血压损伤,一旦肾功能下降,肾脏调节血压的功能受损,会进一步使血压升高,进入恶性循环,最终发展为肾功能衰竭也就是尿毒症,有害物质和多余的液体在人体堆积,不得不靠昂贵的透析延续生命,直至死亡。

血液透析,一次300~600元不等,一周3~6次不等
动脉瘤

升高的血压在血管损伤部位撑起一个“气球”,就是动脉瘤。
它像一个隐形的“定时*弹炸**”一样藏在身体里,患者可以毫无知觉,直到血管瘤压迫周围器官引起症状,或者直接破裂。
全身的动脉都有形成血管瘤的可能,但大动脉血管瘤更常见。
这些“定时*弹炸**”一旦破裂,引发大出血,根据部位不同,有可能立即死亡。

眼

血压长期持续性升高,可引起眼底病变,眼睛的血管硬化,视神经水肿,视网膜渗出、出血。
这些病变可以引起视力减退、视物不清,严重的高血压可能导致失明,影响患者的生活质量。
生殖系统

男女两性的性唤起,都要依赖海绵体充血,这个过程需要大量的血液供应。
高血压引起血管狭窄或堵塞,性器官供血不足,会导致性功能障碍。
在男性中,主要表现为勃起功能障碍;在女性中,主要表现为性欲减退、阴道干涩、无法高潮,影响患者*生活性**的满意度。

妊娠高血压严重影响母婴健康,是孕产妇和围生儿发病和死亡的主要原因之一。
怀孕期间,因为母亲要负担自身和胎儿两者的血液供应,因此孕期高血压会对母亲和胎儿都产生不良影响。
对于胎儿,妊娠高血压可导致胎盘血流不足,胎儿吸收不到足够的营养和氧气,因而出现早产、胎儿宫内窘迫及死亡、胎儿宫内生长迟缓、死产、新生儿窒息死亡等情况。
对于母亲,可引起胎盘早期剥离、心力衰竭、凝血功能障碍、脑出血、肾功能衰竭及产后血液循环障碍等致命情况。
孕妇高血压病情越重,对胎儿的不良影响越大。
其他
此外,高血压还可引起钙质流失,导致骨质疏松、骨折;或引起周围血管病,导致抽筋、跛行、消化不良等等。

侦缉手段
对于高血压这个狡猾凶残的“隐形杀手”,有效的侦测手段 有且只有一个。
监测血压

因为高血压风险高损害大,所以越早确诊越早治疗越好;但高血压早期往往没有明显症状,因此能尽早确诊高血压的唯一手段,就是到正规医疗机构,由专业人士进行标准的血压测量。

对于已经确诊的高血压患者,坚持规律自测血压也同样重要,不能仅凭主观症状和感受来判断病情。原因有二。
①主观症状感受不能客观衡量身体受损伤情况,但血压数值可以;
②对于高血压患者,血压忽高忽低的波动,比血压高更危险。
高血压病人的血管弹性差,同样的血压变化,高血压患者的血管比正常人更容易堵塞或破裂,引起急性致命的不良心血管事件(比如中风、心肌梗死等等)。
稳定的血压数值,对于延长高血压患者的寿命至关重要。

与杀手对抗
令人遗憾的是,95%的情况下,这位“隐形杀手”都是“不死之身”,只能被“终身监禁”,无法被杀死。

虽然高血压无法治愈,只能控制,但如果治疗及时规范,血压控制持续稳定达标,高血压患者完全有可能达到正常人的生活质量和寿命预期。
目前经过大规模临床验证,确实有效的治疗手段就只有:
①达到指南要求的健康生活方式
②规范服用降压药物治疗
至于除此之外的一些偏方,目前尚没有足够证据能证明它们在持续降低血压方面的有效性,其中一部分还被证明对身体有害。
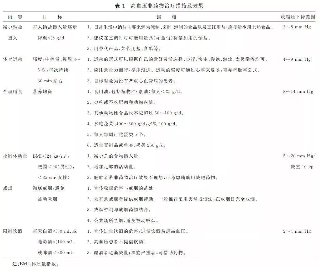
改善生活方式
所有患者都要做,但降压效果有限

生活方式干预的措施和降压效果(不可叠加)
生活方式干预是所有高血压患者都应该遵循的一系列生活习惯的改变,不论血压高低、处于哪个危险层级。
尽管健康生活方式对改善降压的效果明确可靠,但由表1可见,生活习惯改善血压的数值很有限,而且效果不能叠加。
所以在高血压的治疗过程中,只有极少数的低危和极低危患者,有可能只凭借健康生活方式来控制血压达标。
大多数患者,在确诊时就已经是中危、高危、极高危,必须靠健康生活方式和终身服用降压药*管双**齐下才能稳定控制血压,二者缺一不可。
为何终身用药
血压持续达标才能预防过早死亡
很多患者不明白,为什么血压已经达标了,还是要继续终身服药?
这是因为降压治疗,血压数值只是衡量标准,不是最终目的;最终目的是降低脑卒中、急性心肌梗死和肾脏疾病等并发症发生和死亡的危险。
就算血压数值暂时达标了,但器官受到的损伤是永久的,高血压并发症的发生风险和死亡风险依然很高,只有血压持续、稳定达到标准,才能有效防止致死事件的发生,延长患者寿命。

打个比方,血压达标了,就好比把“隐形杀手”逮捕入狱成功监禁了,而降压药就是负责终身看守的“狱警”。
假如患者漏服或者私自停药,相当于“狱警”开小差或者擅离职守,血压一升高,一波动,“隐形杀手”越狱了,中风了,心肌梗死了,后果可是腥风血雨,多少条命都不够用啊。

持续规范的降压治疗可减少40%~50%的脑卒中发生风险,即服用降压药与不服用降压药者相比,减少一半的脑卒中发病风险;减少15%~30%的心肌梗死发病风险;减少50%的心力衰竭发生风险。
至于很多人担心的降压药不良反应,与这些致死性心脑血管事件的风险后果相比微不足道,而且药物不良反应是可以靠规范用药和选用新药来降低到最小的。
如果患者坚持良好的生活习惯,规律服药,是有可能逐渐减药停药的。
但无论停药、减药还是换药,都要由正规医疗机构的专业医生来进行用药方案的调整。
因为用药调整往往意味着患者血压会有波动,即便没有不适症状,患者的死亡风险也会大大提升,医生在调药的时候会全面考虑,平衡风险和收益之后为患者制定最合适的用药方法。
专家提醒
大多数人都认为是中老年人的常见疾病。但如今由于人们生活水平的提高,高血压不再是中老年人的“专利”,患病人群逐渐年轻化,甚至开始向儿童“下手”。
据中国心血管病报告显示,我国儿童高血压患病率也已高达14.5%,近年呈持续上升趋势。

与成人高血压有所不同的是,儿童高血压多为继发性高血压,提示患儿是由其他原发病引起血压升高,比如一些肾脏、内分泌疾病,和遗传病等等。
这些原发病需要及时治疗,一旦原发病治愈高血压也会痊愈。
此外,儿童高血压有很强的遗传因素,与肥胖、压力大运动少的生活方式也有很大关系。
如果儿童高血压治疗不及时,会显著增加后续患心脑血管病的风险。
因此,健康生活习惯和规律测量血压对于儿童也同样重要,希望提醒各位家长重视。
来源/健康中国头条