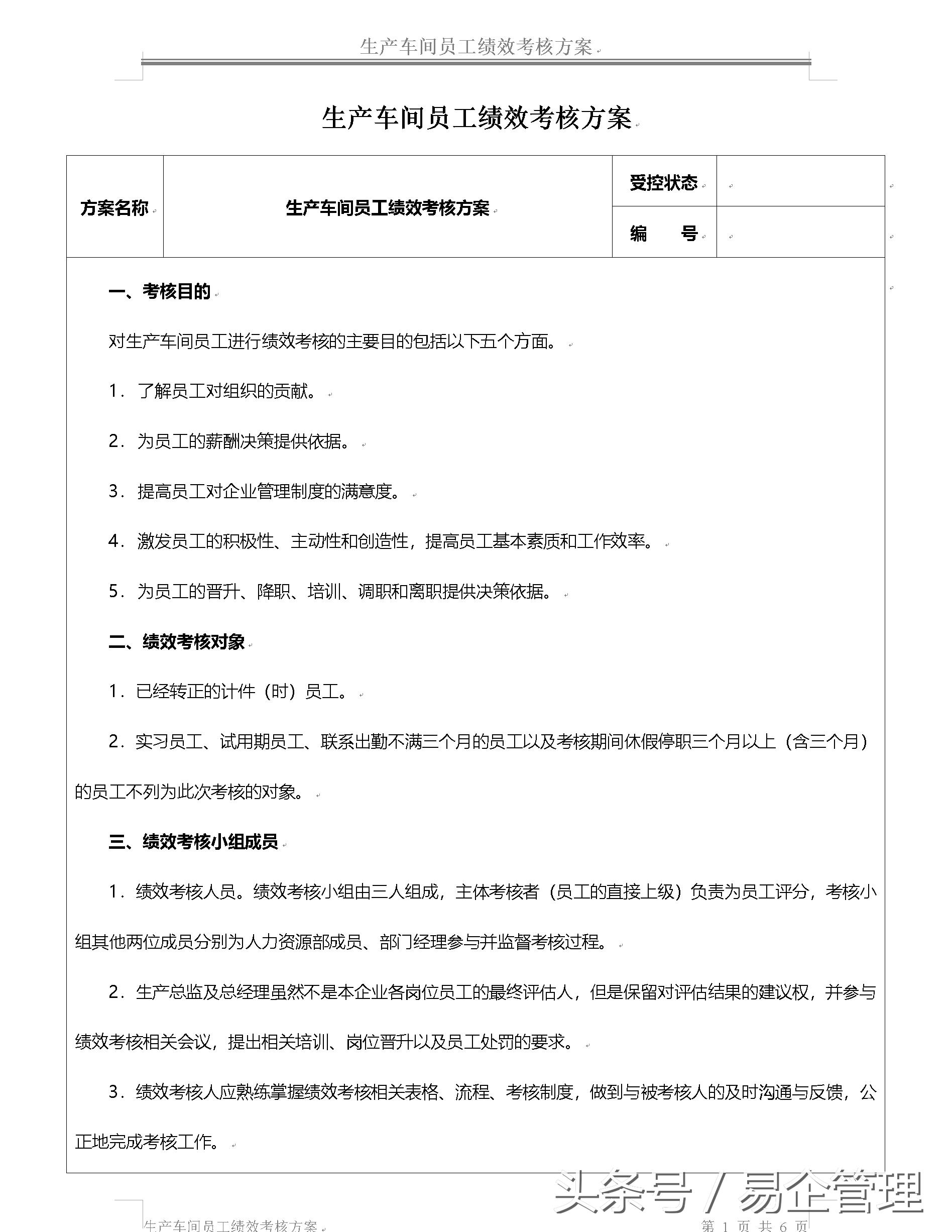
管理大师彼得.德鲁克说,“你不能考评也就不能管理”,随着社会发展和经济的进步,随着日益激烈的外部竞争环境和提高企业自身实力的需求,越来越多的企业意识到单一的以财务等有形的物质要素的考核已经不能满足公司的需求,而结合各种有形和无形要素的绩效考核形式日益凸显出自己的优势。企业认识到利用有效的绩效管理主要手段和工具,不仅可以大力帮助实现企业战略目标,而且可以帮助企业提高绩效水平进而增强企业竞争力,并保证企业在同趋激烈的竞争环境中求得生存、发展和壮大。
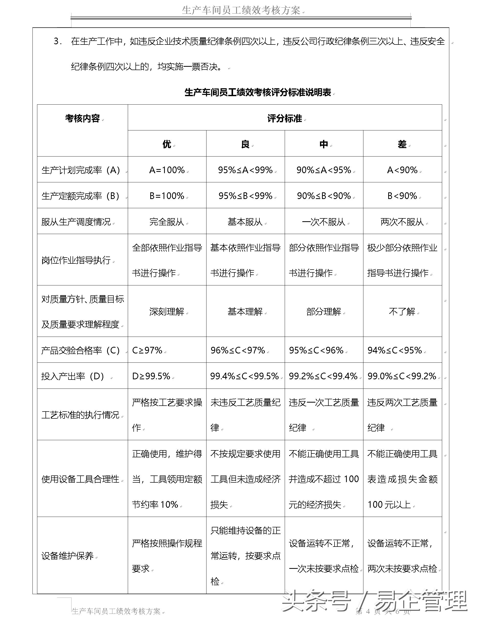
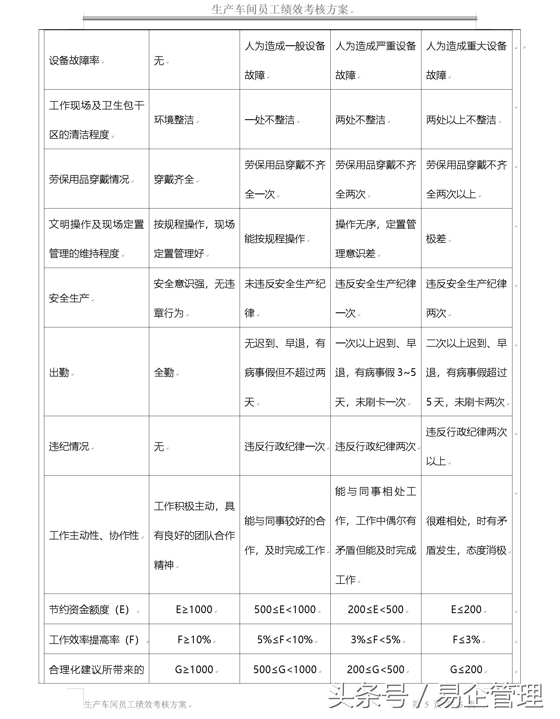
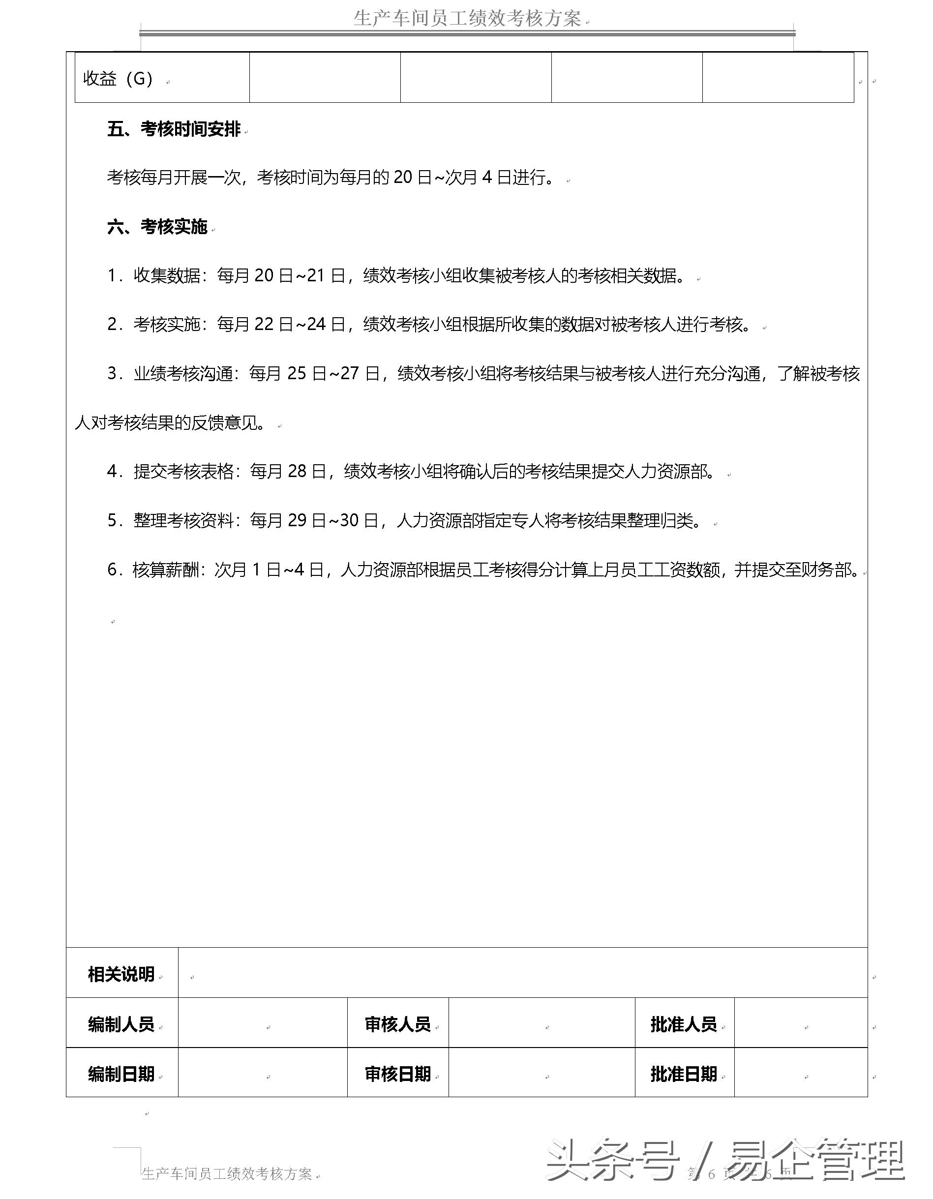
《生产车间工人绩效考核方案》确定了适应生产车间线员工的方法——-KPI(关键绩效指标)考核法,是基于企业战略目标、客户价值关键驱动因素和核心业务流程的一套绩效考核方法,从企业层层分解到组织到个人,并将企业目标进一步细化和发展,它的“20/80”原则,抓大放小,可以集中有限的资源实现公司的目标,SMART原则,指导绩效指标具有具体性(Specific)、可度量性(Measurable)、可实现性(Achievable)、相关性(Relevant)和时效性(Time.bound),由此保证企业战略目标与各部门和个人目标相一致,监测业绩相关的业务流程运作过程以及时发现问题。此KPI考核法比较适用于对企业经济效益直接相关的或者与企业战略目标有比较密切联系的部门和岗位,而企业车间一线员工正是其中之一,因此该考核法十分适用于生产车间一线员工的绩效考核。《生产车间工人绩效考核方案》,由于篇幅有限,需要完整可编辑文档的朋友可以关注本头条号“易企管理”,转发本文并私信小编免费获得。注意:必须私信小编才能获得。






需要此资料的朋友点击“关注”并给小编发私信,我们将把完整的资料送给您!!!
小编还有很多珍藏的企业管理相关资料,敬请“关注”易企管理,惊喜不断!!!
私信 私信 私信 重要的事情说三遍!!